Incrustar presentación
Descargar como PDF, PPTX

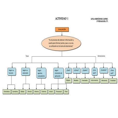
La evaluación implica que el docente observe las acciones del estudiante como parte del proceso de enseñanza aprendizaje, tomando en cuenta las opiniones de los compañeros, padres y promoviendo la reflexión del estudiante de manera respetuosa y permitiéndole apropiarse del conocimiento de forma autónoma.
