CENTRO DE BACHILLERATO TECNOLÓGICO
industrial y de servicios No. 041
"Belisario Domínguez"
ADMINISTRA SISTEMAS OPERATIVOS, DE APLICACIONES Y SERVICIOS.
Submódulo II. Instala y Configura Aplicaciones y Servicios.
Sistema Operativo iOS
5AM Programación
INTEGRANTES:
CARVAJAL GARCÍA LUIS GERARDO
MARTÍNEZ DENIS DANIEL IVÁN
NORIEGA LIRA ARTURO ALDAIR
PADILLA GÓMEZ FRANCISCO ALEJANDRO
RODRÍGUEZ ANTILLÓN EDGAR
VISCAINO SANDOVAL JOSÉ ÁNGEL
Sistema Operativo iOS
Introducción
Él objeto de estudio fue iOS como sistema operativo, sus características, funcionalidades,
instalación, ventajas y desventajas junto con su historia de innovaciones sobre su sistema
operativo que está representada en una línea del tiempo.
La hipótesis que se pensó fue que iba a ser un sistema operativo elaborado para la comodidad de
las personas junto con una calidad impresionante en calidad-precio, igualmente que a medida
que avanzara el tiempo sus innovaciones iban a ir en decaimiento dado que la industria móvil se
iba a ver muy competitiva.
Objetivo
Uno de los principales objetivos planteado fue el utilizar las tecnologías de información y comunicación para
resolver problemas, producir materiales, trasmitir información, siguiendo instrucciones, procedimientos de
manera reflexiva, definir metas y dar seguimiento a sus procesos de construcción en lo que respecta a la
instalación y configuración, operación, características, ventajas, desventajas, línea del tiempo de los sistemas
operativos.
Otro objetivo planteado en esta práctica fue la de indagar más en el tema de sus características e innovaciones,
dado que desconocíamos bastantes de sus innovaciones conforme pasaba el tiempo.
iOS
El iOS es el sistema operativo diseñado por Apple para sus productos, iPhone,
iPad, iPod Touch, y Apple TV, otros dispositivos como el iPod Nano y el iWach
utilizan otro sistema más básico y dirigido a una función más específica basado
en iOS porque incorpora algunos de sus gestos e iconos y además se pueden
sincronizar con teléfonos o Tablets.
Requisitos de la instalación del sistema operativo iOS
Los requisitos para ser instalado IOS 10 (el cual es la reciente versión) son los siguientes:
Que sea compatible con iOS 10
Mínimo 1.99 GB de espacio disponible en tu dispositivo.
Tener a la mano tu contraseña de iCloud o iTunes para que en el momento que sea liberada
la actualización se pueda descargar sin ningún problema.
Debe de tener un mínimo de batería o al menos estar conectado a una fuente de energía.
Hacer una copia de seguridad de todo el contenido del dispositivo (opcional)
Será disponible para: iPhone 7, iPhone 7 plus, iPhone 6s, iPhone 6s plus, iPhone 6, iPhone 6
plus, iPhone SE, iPhone 5s, iPhone 5c, iPhone 5, iPad pro. iPad air 2, iPad Air, iPad 4ta
generación, iPad mini 4, iPad mini 3, iPad mini 2 y iPod touch 6ta generación.
Instalación del sistema operativo
1. Abrimos la aplicación Ajustes.
2. Elegimos la pestaña General y seleccionamos Actualización de software.
(Puedes seleccionar para conocer más detalles sobre la actualización o
simplemente darle al botón para iniciar la descarga.)
3. Introduce tu contraseña y acepta los términos de uso.
4. Espera que termine la descarga y presiona en el botón de instalación.
* Durante el proceso de instalación de iOS 9 tu dispositivo debería reiniciarse
solo dos veces.
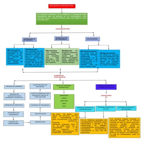
Funciones
Características del sistema operativo iOS
1. Su constitución gráfica es sencilla y minimalista, cuenta con una pantalla
principal, a la cual accedemos mediante una pantalla
de bloqueo/desbloqueo de sistema deslizante, en la cual se van disponiendo
las aplicaciones según su instalación.
2. Este sistema operativo está orientado específicamente para su uso
mediante dispositivos móviles con pantalla Táctil. iOS es una variante del Mac
OS X, que es el sistema operativo para computadoras de la marca Apple y, al
igual que él, está basado en Unix.
3. Una de las peculiaridades más valoradas por los usuarios de este
sistema operativo móvil, es su funcionalidad y capacidad para trabajar
con múltiples programas a la vez y en segundo plano, lo que es
conocido como la multi-tarea.
4. Al ser un sistema operativo orientado exclusivamente para
dispositivos móviles con pantalla táctil, incorpora la tecnología multi-
touch, la cual es capaz de reconocer múltiples gestos y toques en la
pantalla, así podremos, por ejemplo, pellizcando en la pantalla
ampliar o reducir una imagen.
5. En la parte inferior de la pantalla principal se encuentra el Dock,
este elemento es fijo en todas las pantallas y nos permitirá incluir
dentro de él las aplicaciones más usadas por el usuario, para de
manera tenerlas siempre a mano con independencia de la pantalla
que nos encontremos en ese momento.
Ventajas
Elevada seguridad: El sistema operativo iOS siempre ha presumido de su
eficiencia frente a las ciber amenazas externas. Además, con, la última
actualización el código de seguridad con el sistema típico de 4 dígitos se
ha actualizado a 6 dígitos.
Interfaz intuitiva: Los dispositivos de iOS focalizan todos sus elementos
en la mejora de la experiencia de usuario, con unas opciones muy
sencillas de configuración, pocos botones y un menú de navegación
que se caracteriza por la intuición.
Mayor filtro y exclusividad dentro del mercado de aplicaciones:
Todas las apps para iOS atraviesan un proceso de revisión manual
por parte del equipo de Apple. Este filtro permite un mercado de
aplicaciones más cuidado y con un mayor índice de calidad que en
la competencia. Las encontrarás personalizadas para cada idioma y
país. Además, iOS permite tener un mayor control sobre las
aplicaciones, ya que cada vez que una app quiere hacer algo, tiene
que pedirte permiso para ello.
El asistente personal SIRI se caracteriza por su gran capacidad
para la resolución de tareas cotidianas con apoyo virtual. Con la
última actualización del sistema se ha vuelto un 40% más rápido y
preciso.
Integración entre software y hardware: Además, a pesar de tener
un modelo antiguo, Apple te permite la compatibilidad con
sistemas operativos anteriores, por lo que puedes disfrutar de las
novedades más recientes creadas para tu iPhone.
Elevada duración de la batería, claramente superior a los
dispositivos Android. Esto redunda en una envidiable autonomía.
La sincronización entre los diversos dispositivos de Apple ha sido,
desde su creación, una de las principales banderas de la marca de
Steve Jobs. Servicios como iTunes, iTouch o iCloud sirven para
sincronizar de forma cómoda y sencilla diferentes servicios.
Desventajas
Precios mucho más elevados que sus competidores: Muchos dispositivos de gama
media-alta de Android tienen prestaciones similares y unos costes mucho más
competitivos que Apple.
Menor personalización, variedad y especialización con respecto a Android:
Con Android puedes elegir entre un sinfín de modelos, de todos los tamaños
y precios, y orientados hacia los perfiles de usuario más variados.
Menor flexibilidad: En Google Play Store existen diversos launchers
cuyo objetivo es sustituir la apariencia por defecto que muestran las
distintas versiones de Android por una más atractiva con las
funcionalidades y opciones más “a la carta” para el usuario. Puedes
elegir entre diversos widgets para configurar a tu gusto.
Carece de la libertad de tener un sistema operativo de código abierto:
Los dispositivos Android pueden instalar aplicaciones procedentes de
cualquier fuente, ya sea de la tienda oficial o de otras, mientras que tanto
los iPhone como el resto de dispositivos pertenecientes a Apple se
encuentran con la limitación de hallarse obligados a utilizar únicamente
las aplicaciones de la App Store.
222007
iOS 1 revolucionó la industria móvil,
dado que gracias al iPhone nos
podemos despedir de los botones que
antes tenían nuestros celulares,
porque este dispositivo introdujo una
interfaz táctil.
2008
iOS 2 nacen las aplicaciones (y la tienda),
esta nueva versión introdujo la iTunes
App Store donde los usuarios pueden
descargar o comprar apps, su mayor
innovación fue que almacenara los datos
de las tarjetas de crédito del usuario
2009
iOS 1 revolucionó la industria móvil,
dado que gracias al iPhone nos
podemos despedir de los botones
que antes tenían nuestros celulares,
porque este dispositivo introdujo
una interfaz táctil.
2010
iOS 4, en esta versión se presentó la
funcionalidad de la multitarea, otra
característica es que se implementó el
autocorrector y las carpetas donde el
usuario puede agrupar apps, por último,
soportó la primera pantalla retina
2011
iOS 5 en esta versión reemplazó al control de
voz por Siri, un asistente virtual que no
solamente lo ayuda a realizar llamadas,
también puede preguntar cosas. Implemento
iMessage un sistema para enviar mensajes
cortos que detecta si la persona a la que se lo
enviaste lo recibió
2012
iOS 6. Google maps fue retirado y
Apple creó su aplicación llamada
Mapas, que se estrenó en esta
versión. En esta versión los
dispositivos se podían integrar con
Facebook.
2013
iOS 7 implemento un cambio de diseño en el
sistema operativo, Apple introdujo una interfaz
renovada, igualmente pusieron el centro de
control donde se pueden acceder a las
opciones de wifi, bluetooth, modo avión etc.
Por último, ya las aplicaciones de actualizan
solas.
2014
iOS 8 mejora la sincronización entre
todos los dispositivos de Apple. En
este S.O contará con la funcionalidad
Handoff, donde se pasará información
del dispositivo móvil a si computadora
a través de AirDrop
2015
iOS 9 en esta versión Siri se vuelve más
inteligente donde ahora reconoce el contexto
cuando se le habla, también trae la opción de
bajo consumo de energía con la que se reduce
el consumo de ella.
2016
iOS 10 Con la actualización a iOS 10,
Apple te permite previsualizar más
información y atajos con widgets de
apps que no te obligan a abrir por
completo la app. Igualmente se
mejoró el teclado haciéndolo más
inteligente y bilingüe
Conclusión
Al realizar esta práctica se ha aprendido sobre los iOS, primeramente, que es iOS, que dispositivos lo
utilizan, como instalarlo a través del mismo dispositivo o también por computadora.
Igualmente se ha aprendido sobre cómo se usan sus funciones, como está organizado el menú
principal, como también las ventajas y desventajas que tiene como sistema operativo.
Al mismo tiempo se aprendió la misma historia que ha tenido Apple en la creación e innovación del
sistema operativo, sus cosas resaltantes a destacar como las que no.
Por último, se concluyó que, iOS es un sistema operativo necesario, dado que revolucionó todos los
dispositivos a mejor, sacándonos de lo habitual de tener botones por cualquier lado del dispositivo.
En los tiempos actuales se ha estado innovando muy poco, y eso suponemos que se debe a la muerte
de Steve Jobs, porque pensamos que él era la mente maestra detrás de toda gran innovación.
Sabemos que en la actualidad iOS es criticado como amado, que es muy caro y que no es justo su
precio, nosotros pensamos que es un sistema operativo del top 2, se debe de estar muy en “deuda”
con ellos porque revolucionaron la industria móvil, pero he cierto que pasó a ser un teléfono de gama
alta que pocas personas se lo pueden permitir.
BIBLIOGRAFÍA
J.Garzon(12 de septiembre, 2016). Las principales novedades de iOS 10 que
deberías conocer. Disponible en: https://www.cnet.com/es/noticias/apple-ios-
10-novedades-iphone-7-lanzamiento/
Infobae.(26 de septiembre, 2016). Lo mejor y lo peor de iOS 10. Disponible en:
http://www.infobae.com/tecno/2016/09/26/lo-mejor-y-lo-peor-
del-ios-10/
T.Klosowski.(17 de junio, 2016). Las mejores novedades ocultas de iOS que Apple
no mencionó en la presentación. Disponible en:
http://es.gizmodo.com/las-mejores-novedades-ocultas-de-ios-10-que-
apple-no-me-1782170180
R.Gómez(13 de septiembre, 2016). Cómo instalar iOS 10. Disponible en:
https://www.unocero.com/noticias/gadgets/smartphones/ios/como-
instalar-ios-10/
X.Arias.(17 de septiembre, 2014). DEL 1 AL 8: LA EVOLICIÓN DEL SISTEMA
OPERATIVO IOS. Disponible en: http://www.enter.co/especiales/vida-
digital/del-1-al-8-la-evolucion-del-sistema-operativo-ios/
C. Valero(9 de septiembre, 2015).Qué es el 3D Touch del iPhone 6s y para qué
sirve?. Disponible en: https://www.adslzone.net/2015/09/09/que-es-
el-3d-touch-del-iphone-6s-y-para-que-sirve/
Apple.(13 de junio, 2017). Utilizar Ajustes de visualización en el iPhone, el iPad y
el iPod touch. Disponible en: https://support.apple.com/es-es/HT207025
(10 de junio, 2015). iOS 9 y sus requisitos. Disponible en:
http://codigoprogram.blogspot.mx/2015/06/ios-9-y-sus-requisitos.html
ConceptoDefinicion.(15 de noviembre, 2015). Definición de iOS. Disponible en:
http://conceptodefinicion.de/ios/

Sistema operativo iOS

  • 1.
    CENTRO DE BACHILLERATOTECNOLÓGICO industrial y de servicios No. 041 "Belisario Domínguez" ADMINISTRA SISTEMAS OPERATIVOS, DE APLICACIONES Y SERVICIOS. Submódulo II. Instala y Configura Aplicaciones y Servicios. Sistema Operativo iOS 5AM Programación INTEGRANTES: CARVAJAL GARCÍA LUIS GERARDO MARTÍNEZ DENIS DANIEL IVÁN NORIEGA LIRA ARTURO ALDAIR PADILLA GÓMEZ FRANCISCO ALEJANDRO RODRÍGUEZ ANTILLÓN EDGAR VISCAINO SANDOVAL JOSÉ ÁNGEL
  • 2.
  • 3.
    Introducción Él objeto deestudio fue iOS como sistema operativo, sus características, funcionalidades, instalación, ventajas y desventajas junto con su historia de innovaciones sobre su sistema operativo que está representada en una línea del tiempo. La hipótesis que se pensó fue que iba a ser un sistema operativo elaborado para la comodidad de las personas junto con una calidad impresionante en calidad-precio, igualmente que a medida que avanzara el tiempo sus innovaciones iban a ir en decaimiento dado que la industria móvil se iba a ver muy competitiva.
  • 4.
    Objetivo Uno de losprincipales objetivos planteado fue el utilizar las tecnologías de información y comunicación para resolver problemas, producir materiales, trasmitir información, siguiendo instrucciones, procedimientos de manera reflexiva, definir metas y dar seguimiento a sus procesos de construcción en lo que respecta a la instalación y configuración, operación, características, ventajas, desventajas, línea del tiempo de los sistemas operativos. Otro objetivo planteado en esta práctica fue la de indagar más en el tema de sus características e innovaciones, dado que desconocíamos bastantes de sus innovaciones conforme pasaba el tiempo.
  • 5.
    iOS El iOS esel sistema operativo diseñado por Apple para sus productos, iPhone, iPad, iPod Touch, y Apple TV, otros dispositivos como el iPod Nano y el iWach utilizan otro sistema más básico y dirigido a una función más específica basado en iOS porque incorpora algunos de sus gestos e iconos y además se pueden sincronizar con teléfonos o Tablets.
  • 6.
    Requisitos de lainstalación del sistema operativo iOS Los requisitos para ser instalado IOS 10 (el cual es la reciente versión) son los siguientes: Que sea compatible con iOS 10 Mínimo 1.99 GB de espacio disponible en tu dispositivo. Tener a la mano tu contraseña de iCloud o iTunes para que en el momento que sea liberada la actualización se pueda descargar sin ningún problema. Debe de tener un mínimo de batería o al menos estar conectado a una fuente de energía. Hacer una copia de seguridad de todo el contenido del dispositivo (opcional) Será disponible para: iPhone 7, iPhone 7 plus, iPhone 6s, iPhone 6s plus, iPhone 6, iPhone 6 plus, iPhone SE, iPhone 5s, iPhone 5c, iPhone 5, iPad pro. iPad air 2, iPad Air, iPad 4ta generación, iPad mini 4, iPad mini 3, iPad mini 2 y iPod touch 6ta generación.
  • 7.
    Instalación del sistemaoperativo 1. Abrimos la aplicación Ajustes. 2. Elegimos la pestaña General y seleccionamos Actualización de software. (Puedes seleccionar para conocer más detalles sobre la actualización o simplemente darle al botón para iniciar la descarga.) 3. Introduce tu contraseña y acepta los términos de uso. 4. Espera que termine la descarga y presiona en el botón de instalación. * Durante el proceso de instalación de iOS 9 tu dispositivo debería reiniciarse solo dos veces.
  • 10.
  • 11.
    Características del sistemaoperativo iOS 1. Su constitución gráfica es sencilla y minimalista, cuenta con una pantalla principal, a la cual accedemos mediante una pantalla de bloqueo/desbloqueo de sistema deslizante, en la cual se van disponiendo las aplicaciones según su instalación. 2. Este sistema operativo está orientado específicamente para su uso mediante dispositivos móviles con pantalla Táctil. iOS es una variante del Mac OS X, que es el sistema operativo para computadoras de la marca Apple y, al igual que él, está basado en Unix.
  • 12.
    3. Una delas peculiaridades más valoradas por los usuarios de este sistema operativo móvil, es su funcionalidad y capacidad para trabajar con múltiples programas a la vez y en segundo plano, lo que es conocido como la multi-tarea. 4. Al ser un sistema operativo orientado exclusivamente para dispositivos móviles con pantalla táctil, incorpora la tecnología multi- touch, la cual es capaz de reconocer múltiples gestos y toques en la pantalla, así podremos, por ejemplo, pellizcando en la pantalla ampliar o reducir una imagen.
  • 13.
    5. En laparte inferior de la pantalla principal se encuentra el Dock, este elemento es fijo en todas las pantallas y nos permitirá incluir dentro de él las aplicaciones más usadas por el usuario, para de manera tenerlas siempre a mano con independencia de la pantalla que nos encontremos en ese momento.
  • 14.
    Ventajas Elevada seguridad: Elsistema operativo iOS siempre ha presumido de su eficiencia frente a las ciber amenazas externas. Además, con, la última actualización el código de seguridad con el sistema típico de 4 dígitos se ha actualizado a 6 dígitos. Interfaz intuitiva: Los dispositivos de iOS focalizan todos sus elementos en la mejora de la experiencia de usuario, con unas opciones muy sencillas de configuración, pocos botones y un menú de navegación que se caracteriza por la intuición.
  • 15.
    Mayor filtro yexclusividad dentro del mercado de aplicaciones: Todas las apps para iOS atraviesan un proceso de revisión manual por parte del equipo de Apple. Este filtro permite un mercado de aplicaciones más cuidado y con un mayor índice de calidad que en la competencia. Las encontrarás personalizadas para cada idioma y país. Además, iOS permite tener un mayor control sobre las aplicaciones, ya que cada vez que una app quiere hacer algo, tiene que pedirte permiso para ello.
  • 16.
    El asistente personalSIRI se caracteriza por su gran capacidad para la resolución de tareas cotidianas con apoyo virtual. Con la última actualización del sistema se ha vuelto un 40% más rápido y preciso. Integración entre software y hardware: Además, a pesar de tener un modelo antiguo, Apple te permite la compatibilidad con sistemas operativos anteriores, por lo que puedes disfrutar de las novedades más recientes creadas para tu iPhone.
  • 17.
    Elevada duración dela batería, claramente superior a los dispositivos Android. Esto redunda en una envidiable autonomía. La sincronización entre los diversos dispositivos de Apple ha sido, desde su creación, una de las principales banderas de la marca de Steve Jobs. Servicios como iTunes, iTouch o iCloud sirven para sincronizar de forma cómoda y sencilla diferentes servicios.
  • 18.
    Desventajas Precios mucho máselevados que sus competidores: Muchos dispositivos de gama media-alta de Android tienen prestaciones similares y unos costes mucho más competitivos que Apple. Menor personalización, variedad y especialización con respecto a Android: Con Android puedes elegir entre un sinfín de modelos, de todos los tamaños y precios, y orientados hacia los perfiles de usuario más variados.
  • 19.
    Menor flexibilidad: EnGoogle Play Store existen diversos launchers cuyo objetivo es sustituir la apariencia por defecto que muestran las distintas versiones de Android por una más atractiva con las funcionalidades y opciones más “a la carta” para el usuario. Puedes elegir entre diversos widgets para configurar a tu gusto.
  • 20.
    Carece de lalibertad de tener un sistema operativo de código abierto: Los dispositivos Android pueden instalar aplicaciones procedentes de cualquier fuente, ya sea de la tienda oficial o de otras, mientras que tanto los iPhone como el resto de dispositivos pertenecientes a Apple se encuentran con la limitación de hallarse obligados a utilizar únicamente las aplicaciones de la App Store.
  • 21.
    222007 iOS 1 revolucionóla industria móvil, dado que gracias al iPhone nos podemos despedir de los botones que antes tenían nuestros celulares, porque este dispositivo introdujo una interfaz táctil. 2008 iOS 2 nacen las aplicaciones (y la tienda), esta nueva versión introdujo la iTunes App Store donde los usuarios pueden descargar o comprar apps, su mayor innovación fue que almacenara los datos de las tarjetas de crédito del usuario
  • 22.
    2009 iOS 1 revolucionóla industria móvil, dado que gracias al iPhone nos podemos despedir de los botones que antes tenían nuestros celulares, porque este dispositivo introdujo una interfaz táctil. 2010 iOS 4, en esta versión se presentó la funcionalidad de la multitarea, otra característica es que se implementó el autocorrector y las carpetas donde el usuario puede agrupar apps, por último, soportó la primera pantalla retina
  • 23.
    2011 iOS 5 enesta versión reemplazó al control de voz por Siri, un asistente virtual que no solamente lo ayuda a realizar llamadas, también puede preguntar cosas. Implemento iMessage un sistema para enviar mensajes cortos que detecta si la persona a la que se lo enviaste lo recibió 2012 iOS 6. Google maps fue retirado y Apple creó su aplicación llamada Mapas, que se estrenó en esta versión. En esta versión los dispositivos se podían integrar con Facebook.
  • 24.
    2013 iOS 7 implementoun cambio de diseño en el sistema operativo, Apple introdujo una interfaz renovada, igualmente pusieron el centro de control donde se pueden acceder a las opciones de wifi, bluetooth, modo avión etc. Por último, ya las aplicaciones de actualizan solas. 2014 iOS 8 mejora la sincronización entre todos los dispositivos de Apple. En este S.O contará con la funcionalidad Handoff, donde se pasará información del dispositivo móvil a si computadora a través de AirDrop
  • 25.
    2015 iOS 9 enesta versión Siri se vuelve más inteligente donde ahora reconoce el contexto cuando se le habla, también trae la opción de bajo consumo de energía con la que se reduce el consumo de ella. 2016 iOS 10 Con la actualización a iOS 10, Apple te permite previsualizar más información y atajos con widgets de apps que no te obligan a abrir por completo la app. Igualmente se mejoró el teclado haciéndolo más inteligente y bilingüe
  • 26.
    Conclusión Al realizar estapráctica se ha aprendido sobre los iOS, primeramente, que es iOS, que dispositivos lo utilizan, como instalarlo a través del mismo dispositivo o también por computadora. Igualmente se ha aprendido sobre cómo se usan sus funciones, como está organizado el menú principal, como también las ventajas y desventajas que tiene como sistema operativo. Al mismo tiempo se aprendió la misma historia que ha tenido Apple en la creación e innovación del sistema operativo, sus cosas resaltantes a destacar como las que no. Por último, se concluyó que, iOS es un sistema operativo necesario, dado que revolucionó todos los dispositivos a mejor, sacándonos de lo habitual de tener botones por cualquier lado del dispositivo. En los tiempos actuales se ha estado innovando muy poco, y eso suponemos que se debe a la muerte de Steve Jobs, porque pensamos que él era la mente maestra detrás de toda gran innovación. Sabemos que en la actualidad iOS es criticado como amado, que es muy caro y que no es justo su precio, nosotros pensamos que es un sistema operativo del top 2, se debe de estar muy en “deuda” con ellos porque revolucionaron la industria móvil, pero he cierto que pasó a ser un teléfono de gama alta que pocas personas se lo pueden permitir.
  • 27.
    BIBLIOGRAFÍA J.Garzon(12 de septiembre,2016). Las principales novedades de iOS 10 que deberías conocer. Disponible en: https://www.cnet.com/es/noticias/apple-ios- 10-novedades-iphone-7-lanzamiento/ Infobae.(26 de septiembre, 2016). Lo mejor y lo peor de iOS 10. Disponible en: http://www.infobae.com/tecno/2016/09/26/lo-mejor-y-lo-peor- del-ios-10/ T.Klosowski.(17 de junio, 2016). Las mejores novedades ocultas de iOS que Apple no mencionó en la presentación. Disponible en: http://es.gizmodo.com/las-mejores-novedades-ocultas-de-ios-10-que- apple-no-me-1782170180 R.Gómez(13 de septiembre, 2016). Cómo instalar iOS 10. Disponible en: https://www.unocero.com/noticias/gadgets/smartphones/ios/como- instalar-ios-10/
  • 28.
    X.Arias.(17 de septiembre,2014). DEL 1 AL 8: LA EVOLICIÓN DEL SISTEMA OPERATIVO IOS. Disponible en: http://www.enter.co/especiales/vida- digital/del-1-al-8-la-evolucion-del-sistema-operativo-ios/ C. Valero(9 de septiembre, 2015).Qué es el 3D Touch del iPhone 6s y para qué sirve?. Disponible en: https://www.adslzone.net/2015/09/09/que-es- el-3d-touch-del-iphone-6s-y-para-que-sirve/ Apple.(13 de junio, 2017). Utilizar Ajustes de visualización en el iPhone, el iPad y el iPod touch. Disponible en: https://support.apple.com/es-es/HT207025 (10 de junio, 2015). iOS 9 y sus requisitos. Disponible en: http://codigoprogram.blogspot.mx/2015/06/ios-9-y-sus-requisitos.html ConceptoDefinicion.(15 de noviembre, 2015). Definición de iOS. Disponible en: http://conceptodefinicion.de/ios/