Descarga gratis durante 30 días
Iniciar sesión
Cargar
Idioma (ES)
Atención al cliente
Empresariales
Móvil
Redes sociales
Marketing
Tecnología
Arte y fotografía
Empleo
Diseño
Educación
Presentaciones y charlas públicas
Gobierno y org. sin ánimo de lucro
Atención sanitaria
Internet
Derecho
Liderazgo y gestión
Motor
Ingeniería
Software
Reclutamiento y RR. HH.
Venta al por menor
Ventas
Servicios
Ciencias
PYMES y liderazgo
Alimentación
Medio ambiente
Economía y finanzas
Datos y análisis
Relaciones con inversores
Deportes
Meditación
Noticias y política
Viajes
Desarrollo personal
Sector inmobiliario
Entretenimiento y humor
Salud y medicina
Dispositivos y hardware
Estilo de vida
Cambiar idioma
Idioma
English
Español
Português
Français
Deutsche
Cancelar
Guardar
Enviar búsqueda
ES
davidernesto235
7
Slideshow
Acerca de
Presentaciones
Infografías
Documentos
Recomendaciones
Acerca de
Sort by
Más recientes
Populares
Una reflexion a propósito de la navidad
por
davidernesto235
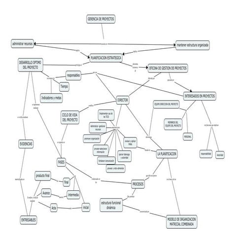
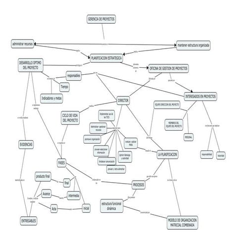
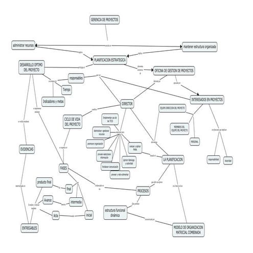
David florez actividad1_2_mapac.pdf
por
davidernesto235
David florez actividad1_2_mapac.pdf
por
davidernesto235
Mapa conceptual maestria
por
davidernesto235
Grupos biologia 2015
por
davidernesto235
No hay ninguna infografía aún
Sort by
Más recientes
Populares
Introducción
por
davidernesto235
Agenda intersectorial de educacion ambiental
por
davidernesto235
Aún no hay me gusta
No hay detalles aún