Descarga gratis durante 30 días
Iniciar sesión
Cargar
Idioma (ES)
Atención al cliente
Empresariales
Móvil
Redes sociales
Marketing
Tecnología
Arte y fotografía
Empleo
Diseño
Educación
Presentaciones y charlas públicas
Gobierno y org. sin ánimo de lucro
Atención sanitaria
Internet
Derecho
Liderazgo y gestión
Motor
Ingeniería
Software
Reclutamiento y RR. HH.
Venta al por menor
Ventas
Servicios
Ciencias
PYMES y liderazgo
Alimentación
Medio ambiente
Economía y finanzas
Datos y análisis
Relaciones con inversores
Deportes
Meditación
Noticias y política
Viajes
Desarrollo personal
Sector inmobiliario
Entretenimiento y humor
Salud y medicina
Dispositivos y hardware
Estilo de vida
Cambiar idioma
Idioma
English
Español
Português
Français
Deutsche
Cancelar
Guardar
Enviar búsqueda
ES
MC
Merly Castro
9
Slideshow
Acerca de
Presentaciones
Infografías
Documentos
Recomendaciones
Acerca de
Sort by
Más recientes
Populares
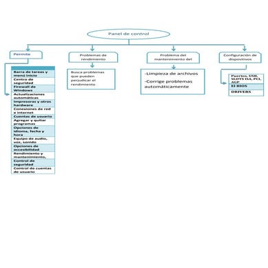
Panel de control
por
Merly Castro
Diapos de la profe pita
por
Merly Castro
Trabajo de linux
por
Merly Castro
Administracion de memoria virtual
por
Merly Castro
Subconsultas
por
Merly Castro
Sistemas Operativos por servicio
por
Merly Castro
Ddl
por
Merly Castro
No hay ninguna infografía aún
Sort by
Más recientes
Populares
Practica sql
por
Merly Castro
Panel de control-_tayana-_antonia[1]
por
Merly Castro
Aún no hay me gusta
Información personal
Ubicación
Peru Peru
Ocupación
--
Datos de contacto