Incrustar presentación
Descargar para leer sin conexión




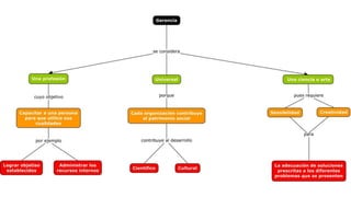
Este documento presenta una bibliografía sobre el tema de la gerencia. Incluye tres fuentes que tratan sobre los tipos de gerencia, la definición de gerencia y un video explicativo sobre el tema. El estudiante Gabriel Sotillo presenta esta bibliografía como parte de sus estudios en la Escuela de Ingeniería de Sistemas del Instituto Universitario Politécnico "Santiago Mariño" en Caracas, Venezuela.



