Incrustar presentación
Descargar para leer sin conexión


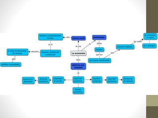
La economía es una asignatura que se imparte en la Facultad de Administración y Relaciones Industriales de la Universidad Fermín Toro. El documento contiene información sobre una estudiante llamada Alondra Peraza con cédula de identidad 26577965 que cursa la asignatura Introducción a la Economía en el salón SAIA A.

