Incrustar presentación
Descargar para leer sin conexión





















































































































































































































































































































































































































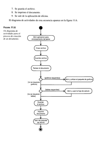
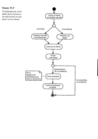
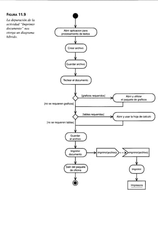
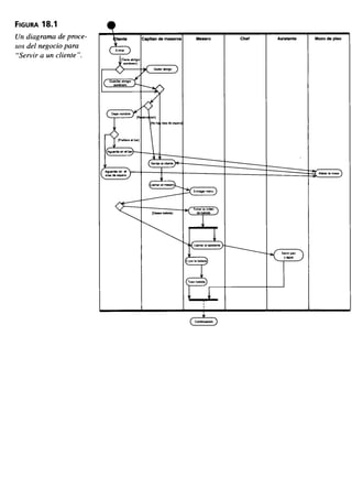
Este documento describe los pasos para configurar una nueva red inalámbrica. Explica que primero se debe instalar el hardware como el enrutador y las tarjetas de red inalámbricas, luego configurar la seguridad mediante el uso de contraseñas y cifrado, y finalmente probar la conectividad de la red.



















































































































































































































































































































































































































