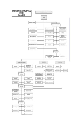
¡Calidad y Excelencia!, nuestro compromiso. <br />La Universidad Nacional de Chimborazo es una persona jurídica sin fines de lucro, autónoma, de derecho público, cuya sede principal es la ciudad de Riobamba, creada mediante Ley No. 98, publicada en el Suplemento del Registro Oficial No. 771 del 31 de agosto de 1995; sus siglas son UNACH. Se rige por la Constitución Política de la República del Ecuador, la Ley de Educación Superior, su Reglamento, otras leyes, el presente Estatuto, los Reglamentos y Resoluciones que expida el CONESUP y la Universidad Nacional de Chimborazo.La Universidad Nacional de Chimborazo está constituida académicamente por Facultades, Escuelas, Institutos, Departamentos y Centros.Su accionar está dirigido por el Rectorado y los Vicerrectorados Académico, Administrivo y de Postgrado e Investigación.Está conformada por las siguientes Facultades:Facultad de Ciencias de la Educación, Humanas y TecnologíasFacultad de IngenieríaFacultad de Ciencias de la SaludFacultad de Ciencias Políticas y AdministrativasEstá constituida además por otras dependencias de carácter académico - Investigativo tales como:Instituto de Investigaciones Científicas y TecnológicasInstituto de PostgradoDepartamento de Extensión AcadémicaDepartamentos y Centros que contribuyen a la gestión académico - administrativa tales como:Departamento FinancieroDepartamento de Control de Bienes y AdquisicionesDepartamento de EvaluaciónDepartamento de PlaneamientoDepartamento de Relaciones PúblicasDepartamento de Extensión Universitaria y Vinculación con la ColectividadDepartamento Médico - OdontológicoDepartamento de Bienestar Estudiantil y Cultura Centro de CómputoCentro de Educación Física, Deportes y RecreaciónCentros de IdiomasLos aspectos legales son conducidos por la Procuraduría Institucional, así como también todos los trámites administrativo - académicos del Rectorado son llevados a cabo por la Secretaría General<br />
Azucena
Azucena

Azucena

  • 1.
    ¡Calidad y Excelencia!,nuestro compromiso. <br />La Universidad Nacional de Chimborazo es una persona jurídica sin fines de lucro, autónoma, de derecho público, cuya sede principal es la ciudad de Riobamba, creada mediante Ley No. 98, publicada en el Suplemento del Registro Oficial No. 771 del 31 de agosto de 1995; sus siglas son UNACH. Se rige por la Constitución Política de la República del Ecuador, la Ley de Educación Superior, su Reglamento, otras leyes, el presente Estatuto, los Reglamentos y Resoluciones que expida el CONESUP y la Universidad Nacional de Chimborazo.La Universidad Nacional de Chimborazo está constituida académicamente por Facultades, Escuelas, Institutos, Departamentos y Centros.Su accionar está dirigido por el Rectorado y los Vicerrectorados Académico, Administrivo y de Postgrado e Investigación.Está conformada por las siguientes Facultades:Facultad de Ciencias de la Educación, Humanas y TecnologíasFacultad de IngenieríaFacultad de Ciencias de la SaludFacultad de Ciencias Políticas y AdministrativasEstá constituida además por otras dependencias de carácter académico - Investigativo tales como:Instituto de Investigaciones Científicas y TecnológicasInstituto de PostgradoDepartamento de Extensión AcadémicaDepartamentos y Centros que contribuyen a la gestión académico - administrativa tales como:Departamento FinancieroDepartamento de Control de Bienes y AdquisicionesDepartamento de EvaluaciónDepartamento de PlaneamientoDepartamento de Relaciones PúblicasDepartamento de Extensión Universitaria y Vinculación con la ColectividadDepartamento Médico - OdontológicoDepartamento de Bienestar Estudiantil y Cultura Centro de CómputoCentro de Educación Física, Deportes y RecreaciónCentros de IdiomasLos aspectos legales son conducidos por la Procuraduría Institucional, así como también todos los trámites administrativo - académicos del Rectorado son llevados a cabo por la Secretaría General<br />