Realizado por: Calero María

         Curso: 2do “A”

                                                      OPEN OFFICE (SUITE)

                                                      Libre office (SUITE)


                                                              Es



   Procesador de textos                 Hoja de cálculo                      Presentaciones           Base de datos




Sirve para editar o                La hoja de cálculo sirve            Son dispositivas que     Se puede decir que la
escribir algún todo o              para realizar                       sirve para explicar      base de datos es una
libro.                             operaciones                         algún tema mediante      biblioteca porque abarca
                                   matemáticas mediante                graficas o figuras con   mucha información
En Windows el                      formas o formulas y                 cada presentación que    igualmente en la
procesador de textos               figuras en Windows.                 tengamos que hacer y     computadora esta puede
tenía el nombre de                                                                              guardar la información
                                   La hoja de cálculo se la            presentarlas.
Word.                                                                                           debida y adquirida.
                                   conoce como Excel.
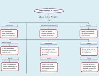
CARACTERISTICAS DE UBUNTU



                               Ubuntu Sistema Operativo

                                              Son

       Software libre            Miles de Aplicaciones Gratuitas            Escritorios



Es un programa libre              Te da el uso de poder             Ubuntu puede trabajarse
puedes utilizar cuando tú         utilizar los programas que        con varios escritorios que
quieras sin tener que poner       desees sin que te cueste          ofrece el mismo.
clave.                            nada.



Interfaz Amigable                        Multilenguaje                        Rapidez



 Su envió es amigable es           Ubuntu se caracteriza por         Son muy rápidas en su uso
 decir es bien unido a todas       tener varios lenguajes es         y en cargar programas que
 las demás redes.                  decir esta dispuesto al idioma    el usuario los este
                                   del usuario.                      utilizando.


            Robustez                        Soporte                           Es gratis



  Este se puede familiarizar       Tiene un buen soporte              Este puede ser utilizado
  con otras empresas para su       donde aguanta cualquier            gratuitamente es decir no
  mayor uso y contabilidad.        programa que estemos               necesita de economía para
                                   ocupando.                          poder ser utilizado.
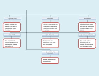
Lo puedo copiar              Comunidad                       Portabilidad



Podemos copiar de una       Este no es solo utilizado por   Tiene portabilidad ya que
maquina a otra para su      un servidor si no por varios    este puede ser garantizado
mayos uso y su mayor        usuarios es decir para toda     y puede ser seguro en su
efectividad.                la sociedad.                    avance.


        Seguridad                Actualizaciones            Por consumo de recursos



Tiene una protección       Sus programas son                Si el usuario no tiene
avanzada donde todos los   actualizados y son gratis        economía puede ser
usuarios tienen la mayor   para su uso diario.              utilizado sin costo alguno
seguridad en sus                                            este facilita para todos.
programas.


                                Compatibilidad de
                                  dispositivos



                           Se puede abrir entre uno y
                           otro dispositivo.
NITIKETTE

                                                              Son conjunto de reglas


1.- No olvidar que en el otro extremo hay personas                                     10.- Uso de siglas


2.-Ser breve
                                                                                       11.- No usar mayúsculas


3.- Los mensajes eléctricos es el reflejo de quien escribe
                                                                                       12.- No precisar detalles


4.- Asunto “concreto”
                                                                                       13.- Agregar al final (firma)


5.- Documentos adjuntos                                                                14.- Tomar en cuenta el contexto


6.- Publicidad                                                                         15.- No incluir groserías ni insultos



7.- Cuidado con el humor y sarcasmo                                                    16.- No contestar listas


8.- Apropiación de ideas                                                               17.- No enviar SPAM (correo basura)


9.- Derechos de autor y licencias                                                      18.- Personalización (salud)
NAVEGADORES Y
                                                    BUSCADORES




MOZILLA FIREFOX           Safari                           GOGLE CHROME            OPERA


  Es el mejor navegador
                           Navega con total
  que existe                                                Es realmente veloz      Sin licencia
                           seguridad
  Por ser rápido                                            Búsqueda de forma       Ocupa poco espacio en el
                           Control al acceso de
                                                            sencilla                disco duro
  Navegador de código      pag.web
                                                            Está disponible         Posee soporte de
                           Graba pag.web de poca
                                                            gratuitamente           standares
                           vida




      Avant Bronser            Internet Explorer                    Net escape             Fine browser



Multipestañas             El más utilizado en el            Varias ventanas        Visualización de imágenes
                          mundo
Multiventanas                                               Realiza formularios    Clasificación por grupos
                          Creación de pestañas
Trabajo con el motor de                                     Descarga simultaneas   Permite abrir entrar
búsqueda                  Permite personalizar                                     múltiples
GOGLE
                                                          El mejor                         Yahoo
                                                          buscador                       Es completo
                           HISPA VISTA                     traduce                   Nos ofrece email
                                                         informacion
                           Es un portal                                                   Descarga
                                                        funciona por                     dispositivos
                               catellano
                                                        combinacion
                         Servicios vacios                                            Personaliza pag.
                                                     pone en orden la
                           motor veloz                     web                      Busqueda de nuevos
                                                                                         servivios
     Terra
                                                                                                                Msn
  Contenidos
  localizados                                                                                            Pernece microsof
    contiene                                                                                            Busca documentos
   categorias                                                                                             Pesonaliza pag.
                                                             BUSCADORES
pag. asdaptables                                                                                           Buisqueda d4e
 informaion de                                                                                            nuevos servicios
    idiomas
                       Exite                                                                                 Lycos
                 mejores buscadores                                                                       Componente
                      pionero                                                                              completo
                                                                              AOL
                     mensajeria                                                                          Interface claro
                                             Althe web                  Mantenido por
                      pag.web                                              google                         Presentacion
                                             mas rapido                                                     Portales
                                                                          asociado con
                                             archivos fips                  empresas                      locxalizados
                                            inmensa base
                                              alto indice               potente motor
                                                                       distintos idiomas
                                                                       Busca imagenes
Ventajas

                                 Comunicacion
                                                                                                                                  Es gratuito
                Sirve para poder estar en contacto con los demas
                                                                                                                               No cuesta nada




                                                                             Son rapidos
                                             Tienen mayor rapides para cargar los programas

                                                                                  Actulizado
                                                             Cada año se actuliza a nivler nacional e internacional




                                                                         GlOBALIZACION
                                                                    Es por todo el mundo
OBTENEMOS INFORMACION
                                             Sociable                           Se personaliza                                                           Publicidades
Se puede sacar informacion                                                                                     Pertenece a diferente empresas
                                  Podemos conocer variedad de         Se puede personaliazar a nuestros                                         Podemos promocionar noticias en
        necesaria                                                                                               No solo pertenece a una sola
                                            gente                                  gustos                                                                  publico
No es seguro               Son limitados              Identidad falsa
Desventajas                No tiene mayor seguridad       Tiene su limite de      No contienen verdadera
                                 en su sistema              programacion               informacion




                               No son privados
    Mala utilizacion                                            Virus               Inestabilidad de red
                           Estos no tienen seguridad
No tiene un buen uso de                                   No tienen mayor        No esta con disponibilidad
                              para el mayor uso y
      los servidores                                   capacidad de proteccion       posible en la red
                             proteccio del usuario




                                  Conjestion
No pueden ser reservados
                           Tienen mucha utilizacion
  Publican informacion
                             por lo que se pueden
        indevida
                                  conjestionar

Caleromaria

  • 1.
    Realizado por: CaleroMaría Curso: 2do “A” OPEN OFFICE (SUITE) Libre office (SUITE) Es Procesador de textos Hoja de cálculo Presentaciones Base de datos Sirve para editar o La hoja de cálculo sirve Son dispositivas que Se puede decir que la escribir algún todo o para realizar sirve para explicar base de datos es una libro. operaciones algún tema mediante biblioteca porque abarca matemáticas mediante graficas o figuras con mucha información En Windows el formas o formulas y cada presentación que igualmente en la procesador de textos figuras en Windows. tengamos que hacer y computadora esta puede tenía el nombre de guardar la información La hoja de cálculo se la presentarlas. Word. debida y adquirida. conoce como Excel.
  • 2.
    CARACTERISTICAS DE UBUNTU Ubuntu Sistema Operativo Son Software libre Miles de Aplicaciones Gratuitas Escritorios Es un programa libre Te da el uso de poder Ubuntu puede trabajarse puedes utilizar cuando tú utilizar los programas que con varios escritorios que quieras sin tener que poner desees sin que te cueste ofrece el mismo. clave. nada. Interfaz Amigable Multilenguaje Rapidez Su envió es amigable es Ubuntu se caracteriza por Son muy rápidas en su uso decir es bien unido a todas tener varios lenguajes es y en cargar programas que las demás redes. decir esta dispuesto al idioma el usuario los este del usuario. utilizando. Robustez Soporte Es gratis Este se puede familiarizar Tiene un buen soporte Este puede ser utilizado con otras empresas para su donde aguanta cualquier gratuitamente es decir no mayor uso y contabilidad. programa que estemos necesita de economía para ocupando. poder ser utilizado.
  • 3.
    Lo puedo copiar Comunidad Portabilidad Podemos copiar de una Este no es solo utilizado por Tiene portabilidad ya que maquina a otra para su un servidor si no por varios este puede ser garantizado mayos uso y su mayor usuarios es decir para toda y puede ser seguro en su efectividad. la sociedad. avance. Seguridad Actualizaciones Por consumo de recursos Tiene una protección Sus programas son Si el usuario no tiene avanzada donde todos los actualizados y son gratis economía puede ser usuarios tienen la mayor para su uso diario. utilizado sin costo alguno seguridad en sus este facilita para todos. programas. Compatibilidad de dispositivos Se puede abrir entre uno y otro dispositivo.
  • 4.
    NITIKETTE Son conjunto de reglas 1.- No olvidar que en el otro extremo hay personas 10.- Uso de siglas 2.-Ser breve 11.- No usar mayúsculas 3.- Los mensajes eléctricos es el reflejo de quien escribe 12.- No precisar detalles 4.- Asunto “concreto” 13.- Agregar al final (firma) 5.- Documentos adjuntos 14.- Tomar en cuenta el contexto 6.- Publicidad 15.- No incluir groserías ni insultos 7.- Cuidado con el humor y sarcasmo 16.- No contestar listas 8.- Apropiación de ideas 17.- No enviar SPAM (correo basura) 9.- Derechos de autor y licencias 18.- Personalización (salud)
  • 5.
    NAVEGADORES Y BUSCADORES MOZILLA FIREFOX Safari GOGLE CHROME OPERA Es el mejor navegador Navega con total que existe Es realmente veloz Sin licencia seguridad Por ser rápido Búsqueda de forma Ocupa poco espacio en el Control al acceso de sencilla disco duro Navegador de código pag.web Está disponible Posee soporte de Graba pag.web de poca gratuitamente standares vida Avant Bronser Internet Explorer Net escape Fine browser Multipestañas El más utilizado en el Varias ventanas Visualización de imágenes mundo Multiventanas Realiza formularios Clasificación por grupos Creación de pestañas Trabajo con el motor de Descarga simultaneas Permite abrir entrar búsqueda Permite personalizar múltiples
  • 6.
    GOGLE El mejor Yahoo buscador Es completo HISPA VISTA traduce Nos ofrece email informacion Es un portal Descarga funciona por dispositivos catellano combinacion Servicios vacios Personaliza pag. pone en orden la motor veloz web Busqueda de nuevos servivios Terra Msn Contenidos localizados Pernece microsof contiene Busca documentos categorias Pesonaliza pag. BUSCADORES pag. asdaptables Buisqueda d4e informaion de nuevos servicios idiomas Exite Lycos mejores buscadores Componente pionero completo AOL mensajeria Interface claro Althe web Mantenido por pag.web google Presentacion mas rapido Portales asociado con archivos fips empresas locxalizados inmensa base alto indice potente motor distintos idiomas Busca imagenes
  • 7.
    Ventajas Comunicacion Es gratuito Sirve para poder estar en contacto con los demas No cuesta nada Son rapidos Tienen mayor rapides para cargar los programas Actulizado Cada año se actuliza a nivler nacional e internacional GlOBALIZACION Es por todo el mundo OBTENEMOS INFORMACION Sociable Se personaliza Publicidades Se puede sacar informacion Pertenece a diferente empresas Podemos conocer variedad de Se puede personaliazar a nuestros Podemos promocionar noticias en necesaria No solo pertenece a una sola gente gustos publico
  • 8.
    No es seguro Son limitados Identidad falsa Desventajas No tiene mayor seguridad Tiene su limite de No contienen verdadera en su sistema programacion informacion No son privados Mala utilizacion Virus Inestabilidad de red Estos no tienen seguridad No tiene un buen uso de No tienen mayor No esta con disponibilidad para el mayor uso y los servidores capacidad de proteccion posible en la red proteccio del usuario Conjestion No pueden ser reservados Tienen mucha utilizacion Publican informacion por lo que se pueden indevida conjestionar