Descarga gratis durante 30 días
Iniciar sesión
Cargar
Idioma (ES)
Atención al cliente
Empresariales
Móvil
Redes sociales
Marketing
Tecnología
Arte y fotografía
Empleo
Diseño
Educación
Presentaciones y charlas públicas
Gobierno y org. sin ánimo de lucro
Atención sanitaria
Internet
Derecho
Liderazgo y gestión
Motor
Ingeniería
Software
Reclutamiento y RR. HH.
Venta al por menor
Ventas
Servicios
Ciencias
PYMES y liderazgo
Alimentación
Medio ambiente
Economía y finanzas
Datos y análisis
Relaciones con inversores
Deportes
Meditación
Noticias y política
Viajes
Desarrollo personal
Sector inmobiliario
Entretenimiento y humor
Salud y medicina
Dispositivos y hardware
Estilo de vida
Cambiar idioma
Idioma
English
Español
Português
Français
Deutsche
Cancelar
Guardar
ES
Subido por
Ana Gimenez
140 vistas
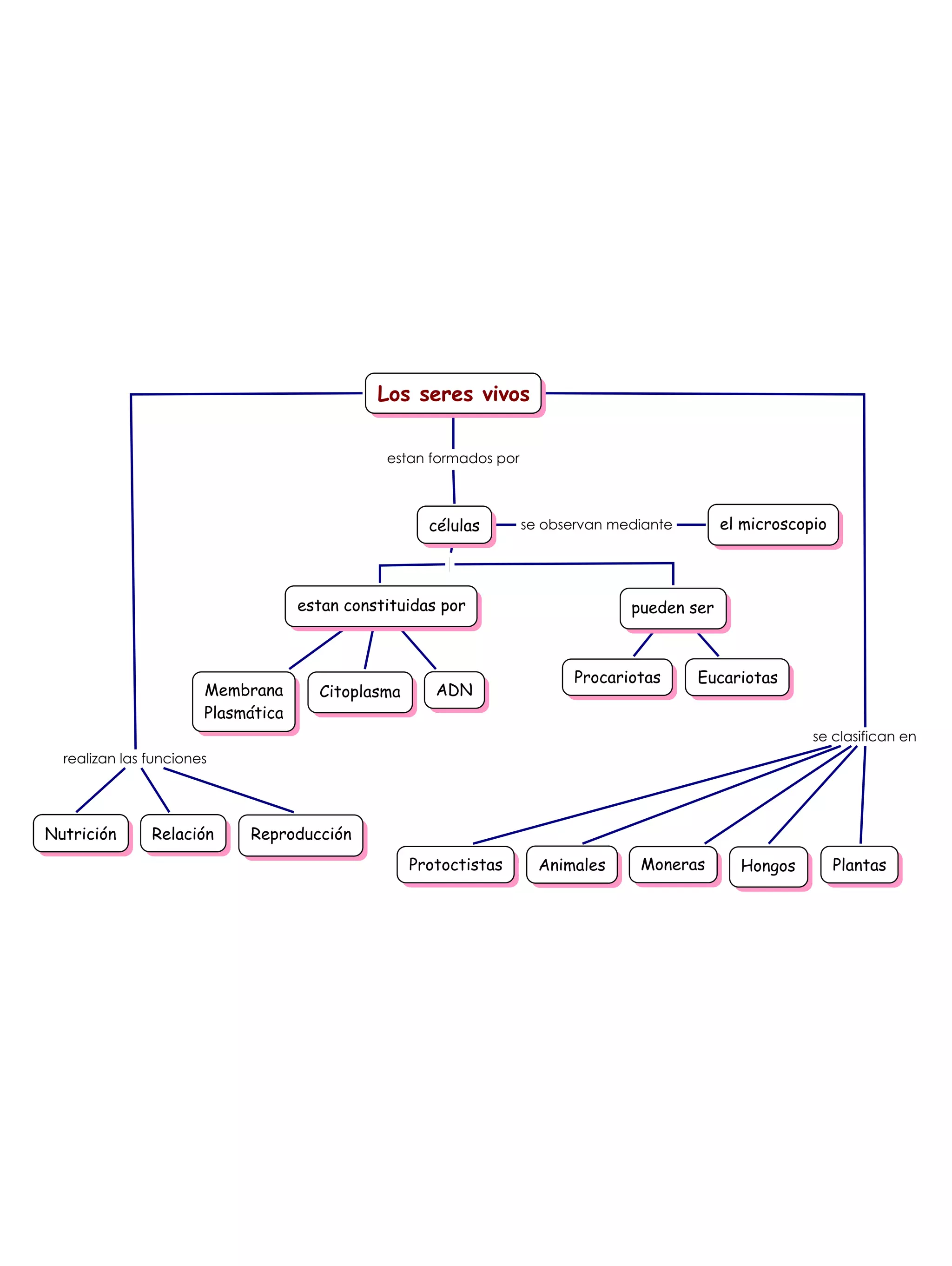
Cmap natus el ser humano
Mapa conceptual del ser humano. De que está compuesto el ser humano.
Educación
◦
Leer más
0
Guardar
Compartir
Insertar
Incrustar presentación
Descargar
Descargar para leer sin conexión
1
/ 1
Más contenido relacionado
DOCX
Pame1
por
nadybrito
PDF
Infografia pdf
por
Ernesto Cordero
PPTX
Renascimento
por
valdeck1
PDF
Resolution-14
por
Stephen Jenkins
PPTX
Schoooools comunidade de escolas online
por
Roseane Martins
PDF
Pesquisa de satisfação UAI 2011
por
renata_vilhena
DOC
Pg rlitrevchart
por
RLS-Johnrylands
KEY
Exigências dos artistas do Rock in Rio
por
Gaia Temin
Pame1
por
nadybrito
Infografia pdf
por
Ernesto Cordero
Renascimento
por
valdeck1
Resolution-14
por
Stephen Jenkins
Schoooools comunidade de escolas online
por
Roseane Martins
Pesquisa de satisfação UAI 2011
por
renata_vilhena
Pg rlitrevchart
por
RLS-Johnrylands
Exigências dos artistas do Rock in Rio
por
Gaia Temin
Destacado
PDF
Descritivo
por
adotemme
PDF
Ermita de Santa Barbara La Fresneda
por
ruben esteve latorre
PDF
Lux life Beograd
por
Lux Life
DOCX
8a narantuya
por
ojargal
PPSX
Your valentine 2012
por
DOINAPP (dpp)
DOC
My Resume
por
vargasmayelin
PPTX
Presentacion de metodologia.
por
angeles vazquez
DOC
Sistem informasi PKLx
por
Zainul Setyo Pamungkas
PDF
Yeojin Bae BMW Advertorial
por
emmaguth
PPTX
HT CATALGO 1
por
Bruno Daniel
Descritivo
por
adotemme
Ermita de Santa Barbara La Fresneda
por
ruben esteve latorre
Lux life Beograd
por
Lux Life
8a narantuya
por
ojargal
Your valentine 2012
por
DOINAPP (dpp)
My Resume
por
vargasmayelin
Presentacion de metodologia.
por
angeles vazquez
Sistem informasi PKLx
por
Zainul Setyo Pamungkas
Yeojin Bae BMW Advertorial
por
emmaguth
HT CATALGO 1
por
Bruno Daniel
Último
PDF
Analisis Combinatorio. Ribnikov - Editorial Mir Ccesa007.pdf
por
Demetrio Ccesa Rayme
PDF
Presentacion del curso de cálculo 4 2026_2.pdf
por
EstebanRubenHurtadoC
PDF
LA BIODIVERSIDAD DE LAS ISLAS GALÁPAGOS EN IMÁGENES
por
Maria Jose Fernandez Rosado
PDF
Ecuaciones de Segundo Grado Ccesa007.pdf
por
Demetrio Ccesa Rayme
PDF
Tema 0.- Presentacion asignatura Gest. Corp. Imagen y Marca.pdf
por
Daniel Ángel Corral de la Mata, Ph.D.
PDF
Método TED para hablar en público - Jeremey Donovan Ccesa007.pdf
por
Demetrio Ccesa Rayme
PDF
1°🦋♾️S18 Cuadernillo Juan Pablo para primer grado
por
PattyArzapalo
PDF
Seminario "La IA, entre alucinaciones y aciertos: marco de trabajo para tarea...
por
Universidad Internacional de Andalucía
PDF
AGRA4305-PracticasSupervisadas/Dept_de_Disenyo
por
Alberto Soto
PDF
La Riqueza que el dinero no puede comprar - Robin Sharma Ccesa007.pdf
por
Demetrio Ccesa Rayme
PDF
La Planificacion Didactica GRAO Ccesa007.pdf
por
Demetrio Ccesa Rayme
PDF
KINTSUGI El Arte de La Resiliencia Ccesa007.pdf
por
Demetrio Ccesa Rayme
PDF
Mi Cerebro Emocional - Ivan Ballesteros Ccesa007.pdf
por
Demetrio Ccesa Rayme
PDF
Fundamentos Matemáticos de la Cibernética - Korshunov Editorial Mir Ccesa00...
por
Demetrio Ccesa Rayme
PPTX
PPT INVESTIGACION sobre doctorado en CIENCIAS.pptx
por
Erick Vasquez Llanos
PDF
LA BIODIVERSIDAD DE COSTA RICA EN IMÁGENES
por
Maria Jose Fernandez Rosado
PPTX
Presentación de Matemáticas (Adm).pptx..
por
orimartorres316
PDF
Cálculo Vectorial y Aplicaciones Ccesa007.pdf
por
Demetrio Ccesa Rayme
PDF
Serie Inteligencia Emocional - Autoconciencia HBR Ccesa007.pdf
por
Demetrio Ccesa Rayme
PDF
Aprendiendo de los Mejores - Francisco Alcaide Ccesa007.pdf
por
Demetrio Ccesa Rayme
Analisis Combinatorio. Ribnikov - Editorial Mir Ccesa007.pdf
por
Demetrio Ccesa Rayme
Presentacion del curso de cálculo 4 2026_2.pdf
por
EstebanRubenHurtadoC
LA BIODIVERSIDAD DE LAS ISLAS GALÁPAGOS EN IMÁGENES
por
Maria Jose Fernandez Rosado
Ecuaciones de Segundo Grado Ccesa007.pdf
por
Demetrio Ccesa Rayme
Tema 0.- Presentacion asignatura Gest. Corp. Imagen y Marca.pdf
por
Daniel Ángel Corral de la Mata, Ph.D.
Método TED para hablar en público - Jeremey Donovan Ccesa007.pdf
por
Demetrio Ccesa Rayme
1°🦋♾️S18 Cuadernillo Juan Pablo para primer grado
por
PattyArzapalo
Seminario "La IA, entre alucinaciones y aciertos: marco de trabajo para tarea...
por
Universidad Internacional de Andalucía
AGRA4305-PracticasSupervisadas/Dept_de_Disenyo
por
Alberto Soto
La Riqueza que el dinero no puede comprar - Robin Sharma Ccesa007.pdf
por
Demetrio Ccesa Rayme
La Planificacion Didactica GRAO Ccesa007.pdf
por
Demetrio Ccesa Rayme
KINTSUGI El Arte de La Resiliencia Ccesa007.pdf
por
Demetrio Ccesa Rayme
Mi Cerebro Emocional - Ivan Ballesteros Ccesa007.pdf
por
Demetrio Ccesa Rayme
Fundamentos Matemáticos de la Cibernética - Korshunov Editorial Mir Ccesa00...
por
Demetrio Ccesa Rayme
PPT INVESTIGACION sobre doctorado en CIENCIAS.pptx
por
Erick Vasquez Llanos
LA BIODIVERSIDAD DE COSTA RICA EN IMÁGENES
por
Maria Jose Fernandez Rosado
Presentación de Matemáticas (Adm).pptx..
por
orimartorres316
Cálculo Vectorial y Aplicaciones Ccesa007.pdf
por
Demetrio Ccesa Rayme
Serie Inteligencia Emocional - Autoconciencia HBR Ccesa007.pdf
por
Demetrio Ccesa Rayme
Aprendiendo de los Mejores - Francisco Alcaide Ccesa007.pdf
por
Demetrio Ccesa Rayme
Descargar