Incrustar presentación
Descargar para leer sin conexión

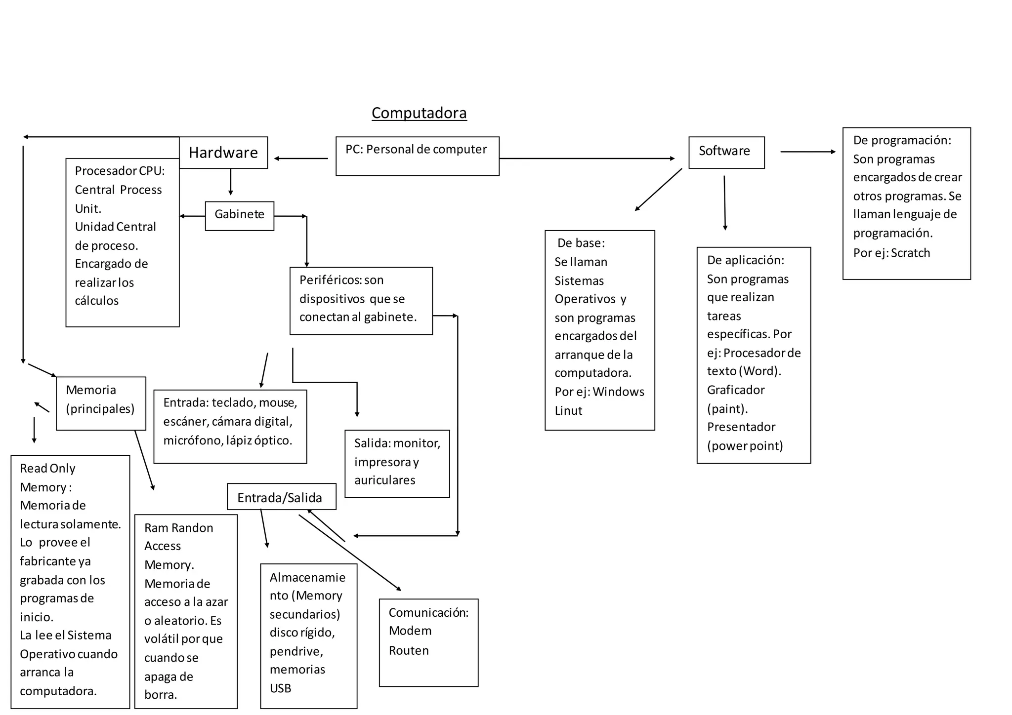
La computadora está compuesta por hardware como el gabinete, que contiene el procesador y la memoria, y periféricos de entrada y salida. El software incluye sistemas operativos que controlan el arranque y programas de aplicación específicos como procesadores de texto. La memoria está dividida en ROM de solo lectura y RAM volátil.
