INSTITUTO UNIVERSITARIO DE LA FRONTERA
SEDE SAN CRISTÓBAL
Cuadro Sinóptico de la Clasificación del Derecho
Autora:
Génesis Ramírez
Profesor:
Dr. Rafael Felipe Suárez Ñañez
Sección:
92Na
Asignatura:
Introducción al Derecho
San Cristóbal, 27 de noviembre de 2016
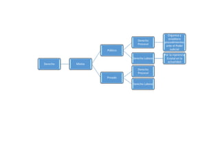
Derecho
Derecho
Público
Relaciones del
Estadocomo
Poder Público
Derecho
Constitucional
Derecho
Administrativo
DerechoPenal
Derecho
Internacional
Público
Derecho
Financiero
Derecho
Canónico
Derecho
Privado
Particulares
entre sí.
Relaciones con
el Estadocuando
éste actua como
persona de
Derecho
Privado.
DerechoCivil
Derecho
Comercial
DerechoRural/
Agrario
Derecho
Internacional
Privado
Derechode la
Navegación
Derecho
Aeronáutico
Derecho
Espacial
Derecho
Industrial
Derecho Mixtos
Público
Derecho
Procesal
Organiza y
establece
procedimientos
ante el Poder
Judicial
Derecho Laboral
Por la injerencia
Estatal en la
actualidad
Privado
Derecho
Procesal
Derecho Laboral

Derecho