Incrustar presentación
Descargar para leer sin conexión

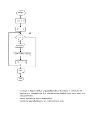
El documento presenta un diagrama de flujo para calcular el total de una lista de compras con 50 artículos. Comienza con una lista vacía e iterador i=1. Si i es menor o igual que 51, agrega el artículo actual a la lista y aumenta i en 1, de lo contrario termina el proceso y devuelve la lista final.
