COLEGIO NACIONAL DEL ESTADO DE TLAXCALA
PLANTEL CONALEP ZACUALPAN 101
MODULO: ELABORACIÓN Y MANTENIMIENTO DE SISTEMAS DE
INFORMACIÓN
(COSISAU)
INTEGRANTES:
ARISBET JUAREZ TZOMPANTZI
FRANCISCO MENESES GARCIA
MISAEL LUNA ANAYA
NANCY SERRANO ROJAS
STEPHANNIE PEREZ PEREZ
YESICA PORTILLO DÍAZ
DOCENTE: AGUSTIN HERNANDEZ DELGADO
DIAGRAMAS DE PROCESO
CARRERA: INFORMÁTICA
GRUPO: 603
Tabla de contenido
Diagrama de Acceso al Sistema.......................................................... 3
............................................................................................................ 3
Diagrama de Consultas ....................................................................... 4
Diagrama de Procesos de Altas .......................................................... 6
Diagrama de Reportes ........................................................................ 8
Diagrama de Permisos ........................................................................ 9
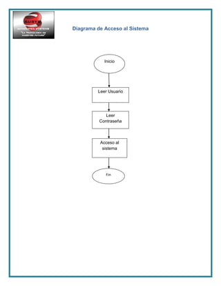
Diagrama de Acceso al Sistema
Inicio
Leer Usuario
Leer
Contraseña
Acceso al
sistema
Fin
Diagrama de Consultas
Inicio
Consultas
Matricula
Nombre
Apellido
Paterno
Apellido
Materno
Especialidad
Fecha de
nacimiento
Fecha de
reportes/
Permiso
Grupo
Turno
Asunto
Fin
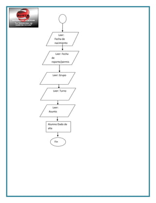
Diagrama de Procesos de Altas
Inicio
Dar de Alta a
los alumnos
Leer:
Matricula
Leer:
Apellido
Paterno
Leer:
Apellido
Materno
Leer:
Nombre
Leer:
Apellido
Paterno
Leer:
Especialidad
Leer:
Fecha de
nacimiento
Leer: Fecha
de
reporte/permis
o
Leer: Grupo
Leer: Turno
Leer:
Asunto
Fin
Alumno Dado de
alta
Diagrama de Reportes
Inicio
Reporte a
alumno
Leer
Nombr
e
Leer
Grupo
Leer
Turno
Leer
Especialida
d
Leer
Motivo
Reporte
realizado de
alumno
Fin
Diagrama de Permisos
Inicio
Permiso a
alumno
Leer
Nombr
e
Leer
Especialida
d
Leer
Grupo
Leer
Turno
Alumno con
Permiso
Fin

Diagramas de procesos

  • 1.
    COLEGIO NACIONAL DELESTADO DE TLAXCALA PLANTEL CONALEP ZACUALPAN 101 MODULO: ELABORACIÓN Y MANTENIMIENTO DE SISTEMAS DE INFORMACIÓN (COSISAU) INTEGRANTES: ARISBET JUAREZ TZOMPANTZI FRANCISCO MENESES GARCIA MISAEL LUNA ANAYA NANCY SERRANO ROJAS STEPHANNIE PEREZ PEREZ YESICA PORTILLO DÍAZ DOCENTE: AGUSTIN HERNANDEZ DELGADO DIAGRAMAS DE PROCESO CARRERA: INFORMÁTICA GRUPO: 603
  • 2.
    Tabla de contenido Diagramade Acceso al Sistema.......................................................... 3 ............................................................................................................ 3 Diagrama de Consultas ....................................................................... 4 Diagrama de Procesos de Altas .......................................................... 6 Diagrama de Reportes ........................................................................ 8 Diagrama de Permisos ........................................................................ 9
  • 3.
    Diagrama de Accesoal Sistema Inicio Leer Usuario Leer Contraseña Acceso al sistema Fin
  • 4.
  • 5.
  • 6.
    Diagrama de Procesosde Altas Inicio Dar de Alta a los alumnos Leer: Matricula Leer: Apellido Paterno Leer: Apellido Materno Leer: Nombre Leer: Apellido Paterno Leer: Especialidad
  • 7.
    Leer: Fecha de nacimiento Leer: Fecha de reporte/permis o Leer:Grupo Leer: Turno Leer: Asunto Fin Alumno Dado de alta
  • 8.
    Diagrama de Reportes Inicio Reportea alumno Leer Nombr e Leer Grupo Leer Turno Leer Especialida d Leer Motivo Reporte realizado de alumno Fin
  • 9.
    Diagrama de Permisos Inicio Permisoa alumno Leer Nombr e Leer Especialida d Leer Grupo Leer Turno Alumno con Permiso Fin