Incrustar presentación
Descargar para leer sin conexión





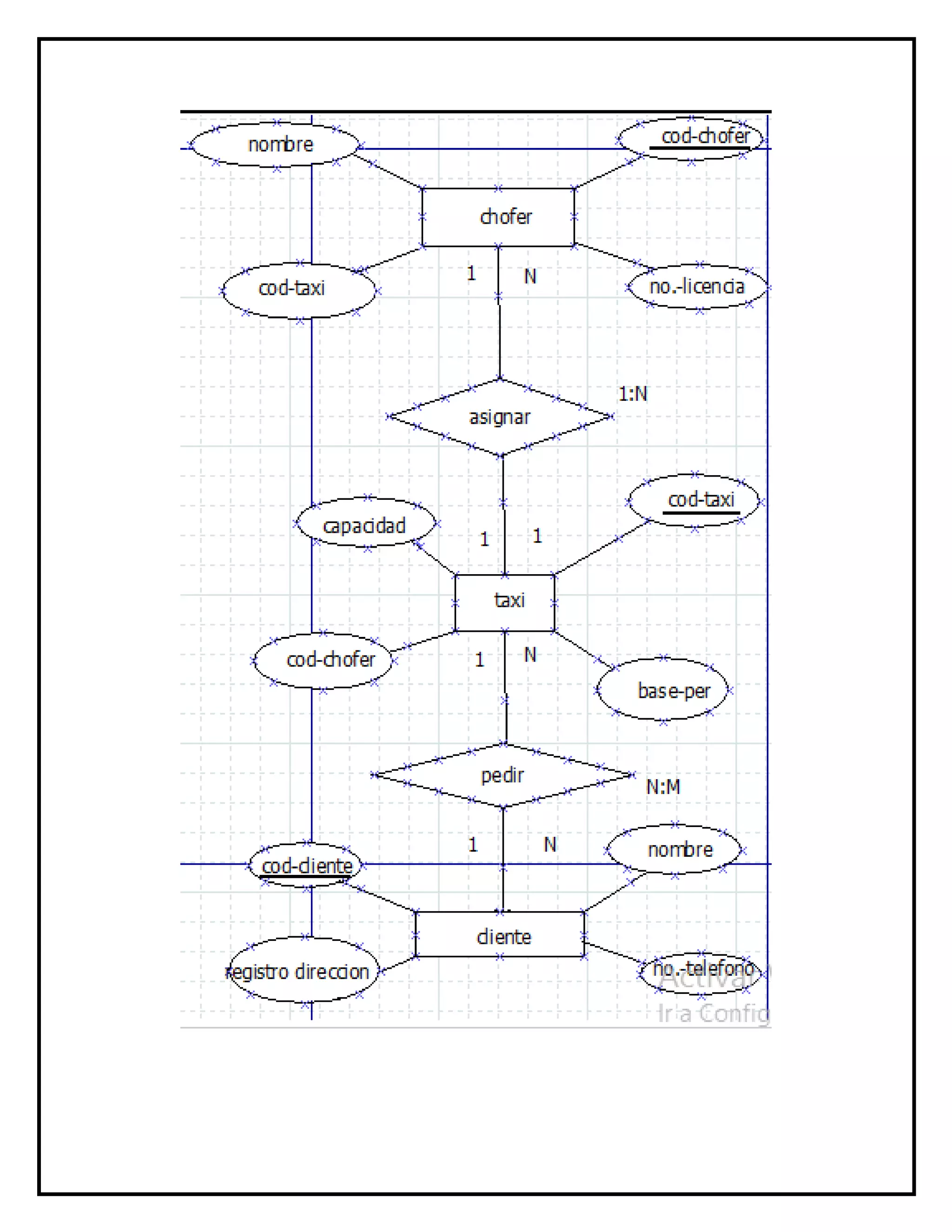
Este documento describe los datos que se almacenarán en un sitio de taxis, incluyendo el nombre, número de licencia, código y código de taxi de los choferes, la capacidad, código de taxi, código de chofer y base de las taxis, y el nombre, número de teléfono y dirección de los clientes. Un chofer está asignado a un taxi, pero un taxi puede estar asignado a varios choferes, y un cliente puede solicitar uno o más taxis mientras que un taxi puede ser solicitado por uno o más clientes.




