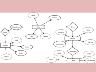
Este documento habla sobre un ejercicio en el que la persona tuvo dificultades con las uniones debido a todas las relaciones que existen entre los elementos.