Incrustar presentación
Descargar para leer sin conexión



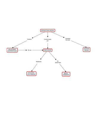
La estructura social se refiere a la organización de las relaciones sociales y los roles dentro de una sociedad. Se compone de elementos como la estratificación social, las instituciones y las normas que rigen las interacciones entre los miembros de una comunidad.


