Auxiliar de contabilidad
Contador
SI
Auxiliar
Contabilidad
NO
Auxiliar
Contador
FACTURA
R.CONSIGNACIÓN
RECIBO DE CAJA
RECIBOS
CONTABLES
A
Codifica y elabora
comprobante de diario
Comprobante
de diario 1
1
1
Revisa
soportes y
comproban
tes
Correcto
A
FIRMA
COMPROB
ANTE
DIARIO
Registro
libros
auxiliares
R
2
3
Devuelve
comprobante
auxiliar
Comprobante
diario
Archivo
comprobante
Archivo Totaliza m.
Mensual
Libro
diario
4
4
Libro diario
columnario
Libro
mayor y
balances
Traslada la
información al
libro mayor
Preparación de
comprobantes
de ajustes
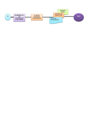
5
C
B
5 FIN
ELABORACIÓN
DE
COMPROBANT
E DE CIERRE
ELABORA
ESTADOS
FINANCIEROS
BALANCE
NERAL
ESTADO DE
RESULTAOS
ESTADOS
FINANCIEROS

Flujograma