Incrustar presentación
Descargar para leer sin conexión


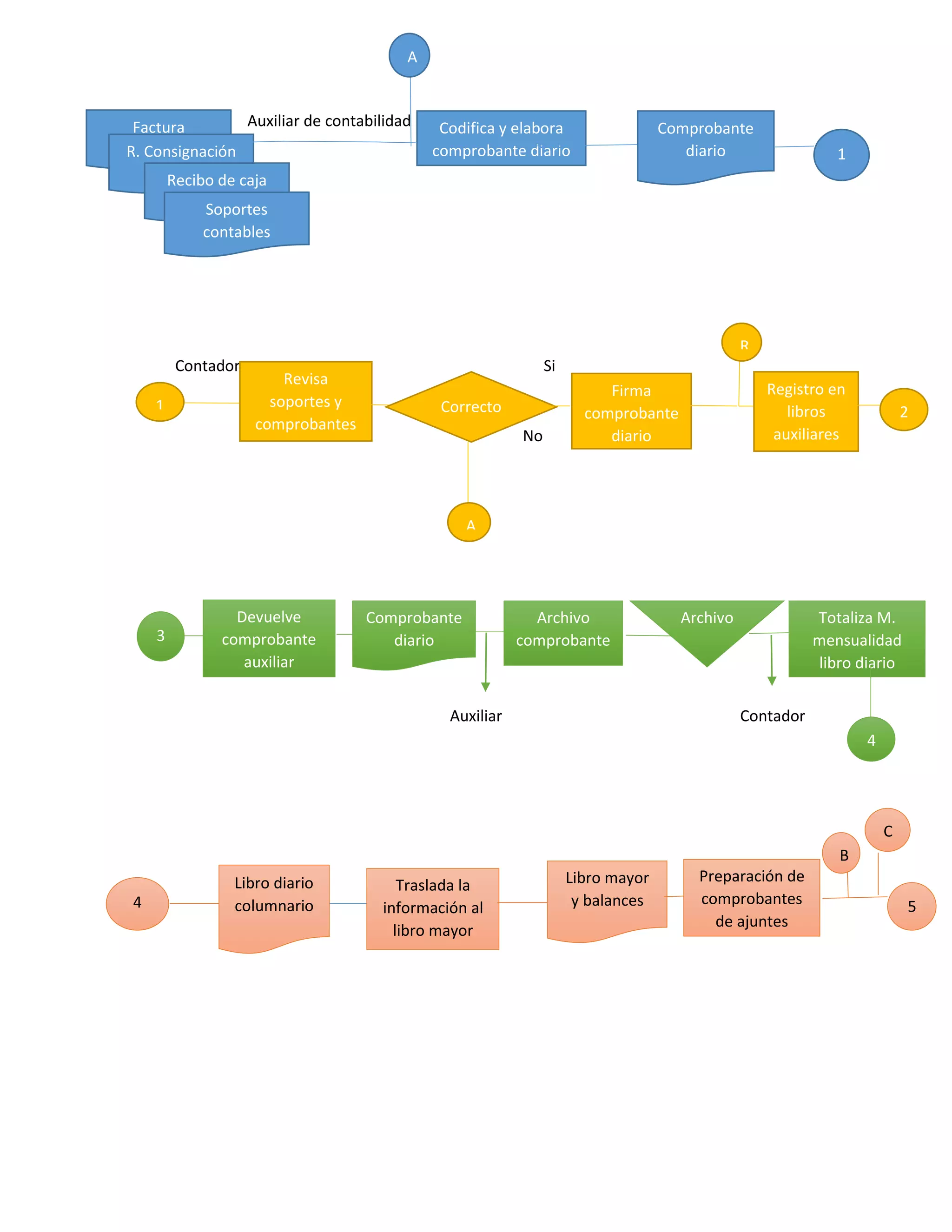
Este documento describe las tareas y responsabilidades de un auxiliar contable. Incluye codificar y elaborar comprobantes diarios, revisar soportes y comprobantes, registrar información en libros auxiliares, trasladar datos al libro mayor y preparar estados financieros como el balance general y el estado de resultados.

