Incrustar presentación
Descargar para leer sin conexión


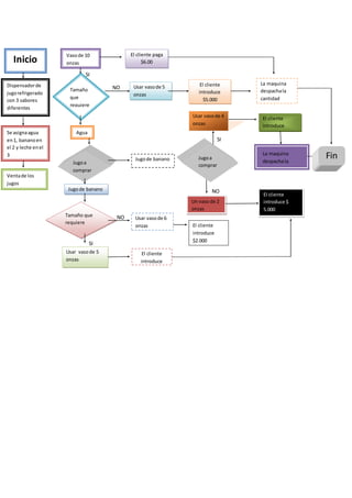
El documento describe el funcionamiento de una máquina dispensadora de jugos refrigerados con 3 sabores diferentes (agua, banano y leche). Detalla cada transacción realizada por clientes incluyendo el tamaño del vaso seleccionado, el sabor del jugo y la cantidad de dinero introducida.

