Descarga gratis durante 30 días
Iniciar sesión
Cargar
Idioma (ES)
Atención al cliente
Empresariales
Móvil
Redes sociales
Marketing
Tecnología
Arte y fotografía
Empleo
Diseño
Educación
Presentaciones y charlas públicas
Gobierno y org. sin ánimo de lucro
Atención sanitaria
Internet
Derecho
Liderazgo y gestión
Motor
Ingeniería
Software
Reclutamiento y RR. HH.
Venta al por menor
Ventas
Servicios
Ciencias
PYMES y liderazgo
Alimentación
Medio ambiente
Economía y finanzas
Datos y análisis
Relaciones con inversores
Deportes
Meditación
Noticias y política
Viajes
Desarrollo personal
Sector inmobiliario
Entretenimiento y humor
Salud y medicina
Dispositivos y hardware
Estilo de vida
Cambiar idioma
Idioma
English
Español
Português
Français
Deutsche
Cancelar
Guardar
ES
Subido por
Florencia Plaza
211 vistas
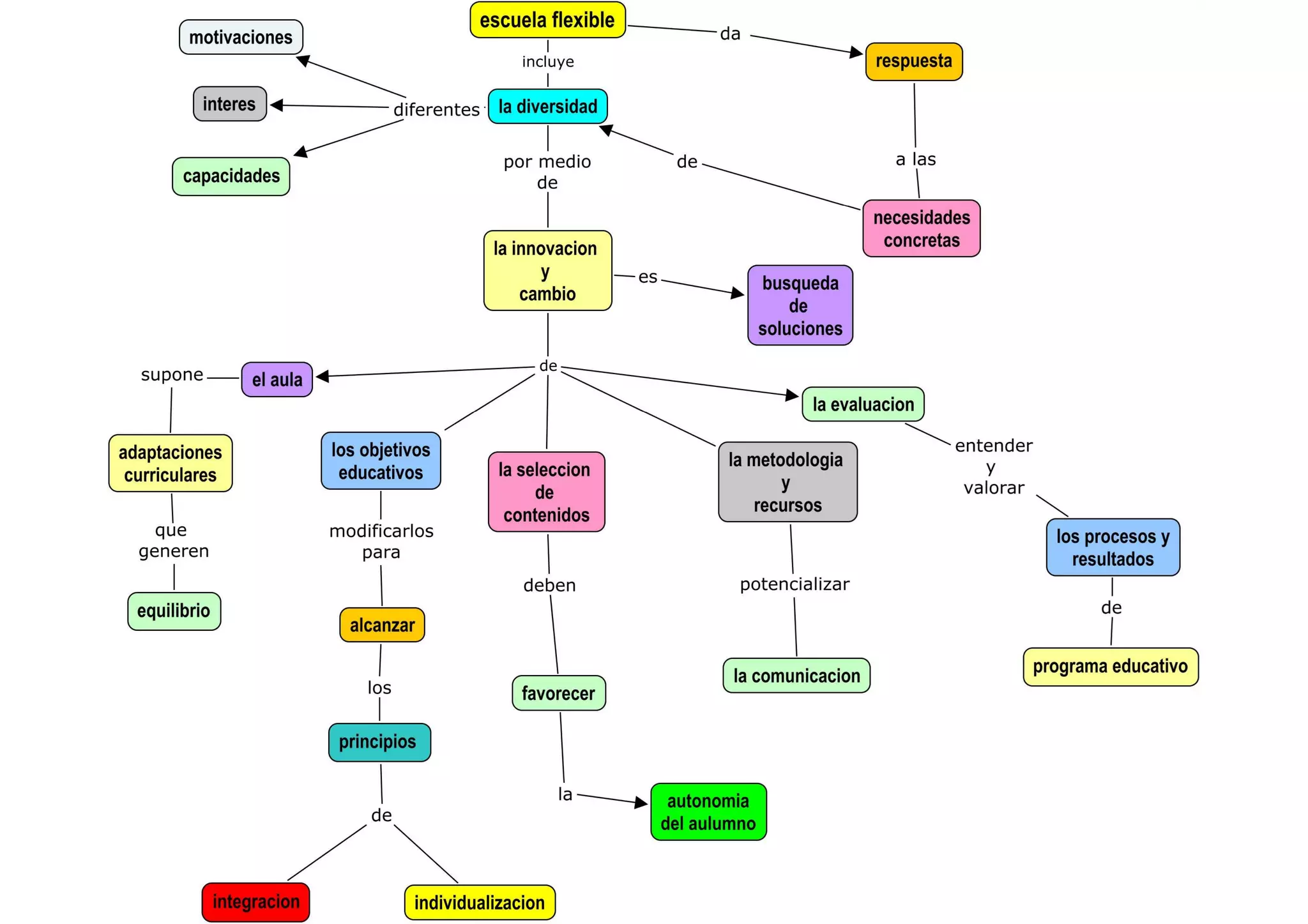
Innovacion y recursos educativos. Rosa Blanco
Educación
◦
Leer más
0
Guardar
Compartir
Insertar
Incrustar presentación
Descargar
Descargar para leer sin conexión
1
/ 1
Más contenido relacionado
PDF
2024 Trend Updates: What Really Works In SEO & Content Marketing
por
Search Engine Journal
PPT
Presentación sidney guevara
por
sidneygv
PPTX
Los riegos de las nuevas tecnologias power blog
por
Florencia Plaza
PPTX
Los riegos de las nuevas tecnologias power blog
por
Florencia Plaza
PDF
Tutorial : ¿como subir un cmap?
por
Florencia Plaza
PDF
Cmap 1
por
Florencia Plaza
PDF
Materiales para el Aprendizaje. Rosa
por
Florencia Plaza
DOCX
Recursos didácticos y nuevas tecnologías trabajo practico 1
por
Florencia Plaza
2024 Trend Updates: What Really Works In SEO & Content Marketing
por
Search Engine Journal
Presentación sidney guevara
por
sidneygv
Los riegos de las nuevas tecnologias power blog
por
Florencia Plaza
Los riegos de las nuevas tecnologias power blog
por
Florencia Plaza
Tutorial : ¿como subir un cmap?
por
Florencia Plaza
Cmap 1
por
Florencia Plaza
Materiales para el Aprendizaje. Rosa
por
Florencia Plaza
Recursos didácticos y nuevas tecnologías trabajo practico 1
por
Florencia Plaza
Último
PDF
Cuestionario de la Empatia E1 Ccesa007.pdf
por
Demetrio Ccesa Rayme
PPTX
tiro vertical y caida libre- energia.pptx
por
Flor Idalia Espinoza Ortega
DOCX
PLAN INTEGRAL DE ASIGNATURA RELIGIÓN GRAD0 10°.docx
por
williamsalgado13
PDF
habitos y metodos de estudio habitos y metodos de estudio 1
por
GustavoNaviaSilva
DOCX
Planeación 6.docx Temas selectos de Matemáticas 3
por
Centro de Bachillerato Tecnológico industrial y de servicios No. 209
PPTX
ASMA EN NIÑOS: ACTUALIZACION GINA 2025.pptx
por
pedconsulta
PDF
La Empatia en la Sociedad Digital Ccesa007.pdf
por
Demetrio Ccesa Rayme
PPTX
PPT Clase L de nueva ISO 39412026 (1).pptx
por
kikopierrot
PPTX
La Autoconciencia en la Sociedad Digital Ccesa.pptx
por
Demetrio Ccesa Rayme
PDF
La Escuela de Salamanca: pasado, presente y futuro | Programa del Congreso In...
por
dominicosweb
DOCX
PLANEACIÓN 7.docx Temas selectos de Matemáticas 3
por
Centro de Bachillerato Tecnológico industrial y de servicios No. 209
DOCX
PLANEACIÓN 8.docx Temas selectos de Matemáticas 3
por
Centro de Bachillerato Tecnológico industrial y de servicios No. 209
PDF
Serie Inteligencia Emocional - Autoconciencia HBR Ccesa007.pdf
por
Demetrio Ccesa Rayme
DOCX
PDC LENGUAJE 2026. (3)EXPOSICION..docx PDC LENGUAJE 2026. (3)EXPOSICION..docx
por
besohu919
PDF
Pasos Para Preparar Una Predicación Pasos Para Preparar Una Predicación
por
GustavoNaviaSilva
PDF
Seminario "Inteligencia Artificial en producción industrial 4.0 y 5.0..." (Da...
por
Universidad Internacional de Andalucía
PDF
Escuela Sab. Lec. 6. Confianza solo en Cristo.pdf
por
Alejandrino Halire Ccahuana
PDF
Los 7 Hábitos de la Gente Altamente Efectiva Ccesa007.pdf
por
Demetrio Ccesa Rayme
PDF
Los Números no mienten - Vaclav Smil Ccesa007.pdf
por
Demetrio Ccesa Rayme
PDF
Cultivo de Choro Mytilus spp., como complemento y alternativa ala pesca artes...
por
Nicolas Hurtado T.·.
Cuestionario de la Empatia E1 Ccesa007.pdf
por
Demetrio Ccesa Rayme
tiro vertical y caida libre- energia.pptx
por
Flor Idalia Espinoza Ortega
PLAN INTEGRAL DE ASIGNATURA RELIGIÓN GRAD0 10°.docx
por
williamsalgado13
habitos y metodos de estudio habitos y metodos de estudio 1
por
GustavoNaviaSilva
Planeación 6.docx Temas selectos de Matemáticas 3
por
Centro de Bachillerato Tecnológico industrial y de servicios No. 209
ASMA EN NIÑOS: ACTUALIZACION GINA 2025.pptx
por
pedconsulta
La Empatia en la Sociedad Digital Ccesa007.pdf
por
Demetrio Ccesa Rayme
PPT Clase L de nueva ISO 39412026 (1).pptx
por
kikopierrot
La Autoconciencia en la Sociedad Digital Ccesa.pptx
por
Demetrio Ccesa Rayme
La Escuela de Salamanca: pasado, presente y futuro | Programa del Congreso In...
por
dominicosweb
PLANEACIÓN 7.docx Temas selectos de Matemáticas 3
por
Centro de Bachillerato Tecnológico industrial y de servicios No. 209
PLANEACIÓN 8.docx Temas selectos de Matemáticas 3
por
Centro de Bachillerato Tecnológico industrial y de servicios No. 209
Serie Inteligencia Emocional - Autoconciencia HBR Ccesa007.pdf
por
Demetrio Ccesa Rayme
PDC LENGUAJE 2026. (3)EXPOSICION..docx PDC LENGUAJE 2026. (3)EXPOSICION..docx
por
besohu919
Pasos Para Preparar Una Predicación Pasos Para Preparar Una Predicación
por
GustavoNaviaSilva
Seminario "Inteligencia Artificial en producción industrial 4.0 y 5.0..." (Da...
por
Universidad Internacional de Andalucía
Escuela Sab. Lec. 6. Confianza solo en Cristo.pdf
por
Alejandrino Halire Ccahuana
Los 7 Hábitos de la Gente Altamente Efectiva Ccesa007.pdf
por
Demetrio Ccesa Rayme
Los Números no mienten - Vaclav Smil Ccesa007.pdf
por
Demetrio Ccesa Rayme
Cultivo de Choro Mytilus spp., como complemento y alternativa ala pesca artes...
por
Nicolas Hurtado T.·.
Destacado
PDF
Storytelling For The Web: Integrate Storytelling in your Design Process
por
Chiara Aliotta
PDF
Artificial Intelligence, Data and Competition – SCHREPEL – June 2024 OECD dis...
por
OECD Directorate for Financial and Enterprise Affairs
PDF
How to Leverage AI to Boost Employee Wellness - Lydia Di Francesco - SocialHR...
por
SocialHRCamp
PDF
2024 State of Marketing Report – by Hubspot
por
Marius Sescu
PDF
Everything You Need To Know About ChatGPT
por
Expeed Software
PDF
Product Design Trends in 2024 | Teenage Engineerings
por
Pixeldarts
PDF
How Race, Age and Gender Shape Attitudes Towards Mental Health
por
ThinkNow
PDF
AI Trends in Creative Operations 2024 by Artwork Flow.pdf
por
marketingartwork
PDF
Skeleton Culture Code
por
Skeleton Technologies
PDF
PEPSICO Presentation to CAGNY Conference Feb 2024
por
Neil Kimberley
PDF
Content Methodology: A Best Practices Report (Webinar)
por
contently
PPTX
How to Prepare For a Successful Job Search for 2024
por
Albert Qian
PDF
Social Media Marketing Trends 2024 // The Global Indie Insights
por
Kurio // The Social Media Age(ncy)
PDF
Trends In Paid Search: Navigating The Digital Landscape In 2024
por
Search Engine Journal
PDF
5 Public speaking tips from TED - Visualized summary
por
SpeakerHub
PDF
ChatGPT and the Future of Work - Clark Boyd
por
Clark Boyd
PDF
Getting into the tech field. what next
por
Tessa Mero
PDF
Google's Just Not That Into You: Understanding Core Updates & Search Intent
por
Lily Ray
PDF
How to have difficult conversations
por
Rajiv Jayarajah, MAppComm, ACC
PDF
Introduction to Data Science
por
Christy Abraham Joy
Storytelling For The Web: Integrate Storytelling in your Design Process
por
Chiara Aliotta
Artificial Intelligence, Data and Competition – SCHREPEL – June 2024 OECD dis...
por
OECD Directorate for Financial and Enterprise Affairs
How to Leverage AI to Boost Employee Wellness - Lydia Di Francesco - SocialHR...
por
SocialHRCamp
2024 State of Marketing Report – by Hubspot
por
Marius Sescu
Everything You Need To Know About ChatGPT
por
Expeed Software
Product Design Trends in 2024 | Teenage Engineerings
por
Pixeldarts
How Race, Age and Gender Shape Attitudes Towards Mental Health
por
ThinkNow
AI Trends in Creative Operations 2024 by Artwork Flow.pdf
por
marketingartwork
Skeleton Culture Code
por
Skeleton Technologies
PEPSICO Presentation to CAGNY Conference Feb 2024
por
Neil Kimberley
Content Methodology: A Best Practices Report (Webinar)
por
contently
How to Prepare For a Successful Job Search for 2024
por
Albert Qian
Social Media Marketing Trends 2024 // The Global Indie Insights
por
Kurio // The Social Media Age(ncy)
Trends In Paid Search: Navigating The Digital Landscape In 2024
por
Search Engine Journal
5 Public speaking tips from TED - Visualized summary
por
SpeakerHub
ChatGPT and the Future of Work - Clark Boyd
por
Clark Boyd
Getting into the tech field. what next
por
Tessa Mero
Google's Just Not That Into You: Understanding Core Updates & Search Intent
por
Lily Ray
How to have difficult conversations
por
Rajiv Jayarajah, MAppComm, ACC
Introduction to Data Science
por
Christy Abraham Joy
Descargar