Incrustar presentación
Descargar para leer sin conexión


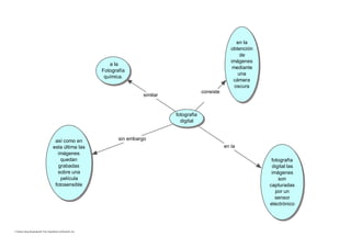
La fotografía digital consiste en obtener imágenes mediante una cámara oscura y un sensor electrónico en lugar de una película fotosensible, capturando las imágenes de forma digital en lugar de química.
