FUNDAMENTOSFUNDAMENTOS
PSICOLÓGICOSPSICOLÓGICOS
DE LA EDUCACIÓNDE LA EDUCACIÓN
Lic. Maria Adriana Lobo. MSc.Lic. Maria Adriana Lobo. MSc.
INTRODUCCIÓNINTRODUCCIÓN
Educación espíritu
crítico
creatividad
equilibrio
Formación
científico-técnica
estudiante
desarrollo
adecuado
Desarrollo espiritual
del hombre
PROCESO DONDE SE COMPROMETE LA EXPLICACIÓN Y
LA COMPRENSIÓN DEL MUNDO SOCIAL Y NATURAL
INTRODUCCIÓNINTRODUCCIÓN
APRENDIZAJEAPRENDIZAJE ¿A quién va¿A quién va
dirigido?dirigido?
Distinguir las particularidadesDistinguir las particularidades
psicológicas de la personalidadpsicológicas de la personalidad
el estudianteel estudiante
MÉTODO CIENTIFICOMÉTODO CIENTIFICO
Busca identificar y resolver losBusca identificar y resolver los
problemas, porque los conocimientosproblemas, porque los conocimientos
que se obtienen son científicos.que se obtienen son científicos.
Dependiendo del tema o el tipo deDependiendo del tema o el tipo de
problema los psicólogos utilizan dosproblema los psicólogos utilizan dos
grandes métodos:grandes métodos:
* Deductivo* Deductivo
* Inductivo* Inductivo
MÉTODO DEDUCTIVOMÉTODO DEDUCTIVO
El científico utiliza la lógica y unaEl científico utiliza la lógica y una
información general para formularinformación general para formular
una solución posible a un problemauna solución posible a un problema
dado. Luego, comprueba esadado. Luego, comprueba esa
solución en varias situaciones típicas.solución en varias situaciones típicas.
El razonamiento va de loEl razonamiento va de lo general ageneral a
lo específicolo específico..
MÉTODO DEDUCTIVOMÉTODO DEDUCTIVO
Parte de una teoría
unificada basada en
la información
general
MÉTODO DIFERENCIAS SEMEJANZAS
Procede de la
formulación de
enunciados generales
a hipótesis más
específicas
Ambos ayudan a
explicar, predecir
y controlar
fenómenos
considera cada
hipótesis en el marco
de la teoría
Ambos requieren
procesos de
investigación
lógicos y
sistemáticos
Utiliza la comprobación
empírica para verificar
hipótesis
para llevar a
observaciones empíricas
que confirmen o refuten
cada hipótesis
MÉTODO INDUCTIVOMÉTODO INDUCTIVO
El científico observa muchos hechosEl científico observa muchos hechos
diferentes para resolver undiferentes para resolver un
determinado tipo de problema. Adeterminado tipo de problema. A
partir de esas observaciones, esbozapartir de esas observaciones, esboza
una conclusión y formula posiblesuna conclusión y formula posibles
soluciones a problemas similares.soluciones a problemas similares.
Se razona lógica y sistemáticamenteSe razona lógica y sistemáticamente
de lode lo específico a lo generalespecífico a lo general..
MÉTODO INDUCTIVOMÉTODO INDUCTIVO
MÉTODO DIFERENCIAS SEMEJANZAS
Parte de
observaciones
empíricas
Procede de muchas
observaciones
específicas a
enunciados generales
Utiliza la comprobación
empírica para formular
hipótesis
formula hipótesis más
generales
Para llegar a una teoría
unificada que integra
las hipótesis
Ambos implican la
formulación de
enunciados
provisionales que tienen
que ser comprobados
(hipótesis)
historiahistoria
PSICOLOGIA
EDUCATIVA
Psicólogos de Laboratorio
Métodos de Observación Científica
como WILHELM WUNDT
Filósofos y educadores orientados a
la educación (PROGRESISMO)
Práctica Educativa y Sistema de
Enseñanza
como JOHN DEWEY
Psicólogos interesados en la medición
Medición de los Resultados Educativos
como EDWARD L. THORNDIKE
Psicólogos orientados a la enseñanza
Aplicadores de la Teoría Práctica
como WILLIAM JAMES
ProBLEMas histÓriCosProBLEMas histÓriCos
1.1. Métodos de Investigación del Proceso deMétodos de Investigación del Proceso de
Aprendizaje:Aprendizaje: Dos consideraciones:Dos consideraciones:
• Thorndike consideraba que el método paraThorndike consideraba que el método para
investigar el aprendizaje era la recogida deinvestigar el aprendizaje era la recogida de
evidencias empíricas, estaba interesado en laevidencias empíricas, estaba interesado en la
medición y registro de la conducta humana, y eramedición y registro de la conducta humana, y era
reacio a depender de la intuición e instropección.reacio a depender de la intuición e instropección.
• Otros psicólogos creían en la instropección porqueOtros psicólogos creían en la instropección porque
permitía un conocimiento que beneficiaba a lapermitía un conocimiento que beneficiaba a la
enseñanza.enseñanza.
Ambos métodos de investigación son útiles, porqueAmbos métodos de investigación son útiles, porque
la combinación de la intuición y la ciencia es lala combinación de la intuición y la ciencia es la
mejor y más adecuada preparación para lamejor y más adecuada preparación para la
profesión de la enseñanza.profesión de la enseñanza.
2.2. Contenido de la PsicologíaContenido de la Psicología
Educativa:Educativa: Grave problema paraGrave problema para
definirlo, porque pensaban que el deberdefinirlo, porque pensaban que el deber
especial de estudiar los principiosespecial de estudiar los principios
psicológicos, particularmente relevantespsicológicos, particularmente relevantes
para la educación y útiles para lapara la educación y útiles para la
enseñanza. El problema del contenidoenseñanza. El problema del contenido
aplicado versus el contenido teóricoaplicado versus el contenido teórico..
ProBLEMas histÓriCosProBLEMas histÓriCos
FunCiÓn dE LaFunCiÓn dE La
PsiCoLogía EduCativaPsiCoLogía EduCativa
a)a) Desarrollar teorías del aprendizaje y deDesarrollar teorías del aprendizaje y de
la enseñanza:la enseñanza: Una teoría es un conjuntoUna teoría es un conjunto
de enunciados relacionados que intentade enunciados relacionados que intenta
explicar fenómenos recurrentes, y alexplicar fenómenos recurrentes, y al
mismo tiempo, indica métodos paramismo tiempo, indica métodos para
controlar esos fenómenos. Las teoríascontrolar esos fenómenos. Las teorías
educativas explican fenómenoseducativas explican fenómenos
relacionados con el aprendizaje, es decir,relacionados con el aprendizaje, es decir,
explicar cómo aprendemos, recordamosexplicar cómo aprendemos, recordamos
y nos comportamos en situaciones dey nos comportamos en situaciones de
enseñanza, con la aplicación de variasenseñanza, con la aplicación de varias
teorías. Se espera que estos psicólogosteorías. Se espera que estos psicólogos
educativos desarrollen las teorías, laseducativos desarrollen las teorías, las
estudien y la expliquen.estudien y la expliquen.
Función de laFunción de la
psicología educativapsicología educativa
b)b) Formular indicaciones prácticasFormular indicaciones prácticas
para los procesos de enseñanza-para los procesos de enseñanza-
aprendizaje:aprendizaje: Deben convertir lasDeben convertir las
teorías que elaboran en sugerenciasteorías que elaboran en sugerencias
prácticas que puedan utilizar losprácticas que puedan utilizar los
profesores en sus clases.profesores en sus clases.
Los psicólogos educativos tienen laLos psicólogos educativos tienen la
responsabilidad de contribuir tantoresponsabilidad de contribuir tanto
a la teoría como a la práctica.a la teoría como a la práctica.
conclusiónconclusión
Los psicólogos educativos obtienen tresLos psicólogos educativos obtienen tres
resultados principales: teorías, principios yresultados principales: teorías, principios y
evidencias.evidencias.
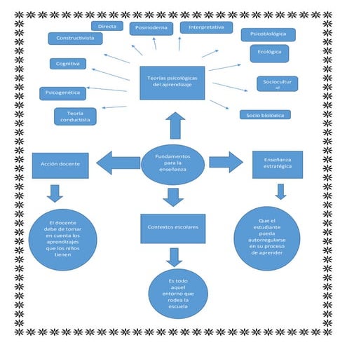
Tomado en cuenta la importancia desde elTomado en cuenta la importancia desde el
punto de vista pedagógico, se puedenpunto de vista pedagógico, se pueden
resumir ocho tendencias o teorías queresumir ocho tendencias o teorías que
explican el aprendizaje: Teoríasexplican el aprendizaje: Teorías
Conductistas, Teoría Cognitiva, la TeoríaConductistas, Teoría Cognitiva, la Teoría
de Sinérgica, topología de R. Gagné,de Sinérgica, topología de R. Gagné,
Teoría Humanística, TeoríasTeoría Humanística, Teorías
Neurofisiológicas, Teorías de laNeurofisiológicas, Teorías de la
Elaboración de la Información y el EnfoqueElaboración de la Información y el Enfoque
Constructivista.Constructivista.
Relaciones entRe teoRías,Relaciones entRe teoRías,
evidencia Y pRincipiosevidencia Y pRincipios
Favorecen el desarrollo de las
Ayuda a comprobar, modificar y desarrollar Perfila y esclarece los
Evidencia PrincipiosTeorías Requieren el
respaldo de la
Lleva a la
formulación de los
Fundamentos Psicologicos Final

Fundamentos Psicologicos Final

  • 1.
    FUNDAMENTOSFUNDAMENTOS PSICOLÓGICOSPSICOLÓGICOS DE LA EDUCACIÓNDELA EDUCACIÓN Lic. Maria Adriana Lobo. MSc.Lic. Maria Adriana Lobo. MSc.
  • 2.
  • 3.
    INTRODUCCIÓNINTRODUCCIÓN APRENDIZAJEAPRENDIZAJE ¿A quiénva¿A quién va dirigido?dirigido? Distinguir las particularidadesDistinguir las particularidades psicológicas de la personalidadpsicológicas de la personalidad el estudianteel estudiante
  • 4.
    MÉTODO CIENTIFICOMÉTODO CIENTIFICO Buscaidentificar y resolver losBusca identificar y resolver los problemas, porque los conocimientosproblemas, porque los conocimientos que se obtienen son científicos.que se obtienen son científicos. Dependiendo del tema o el tipo deDependiendo del tema o el tipo de problema los psicólogos utilizan dosproblema los psicólogos utilizan dos grandes métodos:grandes métodos: * Deductivo* Deductivo * Inductivo* Inductivo
  • 5.
    MÉTODO DEDUCTIVOMÉTODO DEDUCTIVO Elcientífico utiliza la lógica y unaEl científico utiliza la lógica y una información general para formularinformación general para formular una solución posible a un problemauna solución posible a un problema dado. Luego, comprueba esadado. Luego, comprueba esa solución en varias situaciones típicas.solución en varias situaciones típicas. El razonamiento va de loEl razonamiento va de lo general ageneral a lo específicolo específico..
  • 6.
    MÉTODO DEDUCTIVOMÉTODO DEDUCTIVO Partede una teoría unificada basada en la información general MÉTODO DIFERENCIAS SEMEJANZAS Procede de la formulación de enunciados generales a hipótesis más específicas Ambos ayudan a explicar, predecir y controlar fenómenos considera cada hipótesis en el marco de la teoría Ambos requieren procesos de investigación lógicos y sistemáticos Utiliza la comprobación empírica para verificar hipótesis para llevar a observaciones empíricas que confirmen o refuten cada hipótesis
  • 7.
    MÉTODO INDUCTIVOMÉTODO INDUCTIVO Elcientífico observa muchos hechosEl científico observa muchos hechos diferentes para resolver undiferentes para resolver un determinado tipo de problema. Adeterminado tipo de problema. A partir de esas observaciones, esbozapartir de esas observaciones, esboza una conclusión y formula posiblesuna conclusión y formula posibles soluciones a problemas similares.soluciones a problemas similares. Se razona lógica y sistemáticamenteSe razona lógica y sistemáticamente de lode lo específico a lo generalespecífico a lo general..
  • 8.
    MÉTODO INDUCTIVOMÉTODO INDUCTIVO MÉTODODIFERENCIAS SEMEJANZAS Parte de observaciones empíricas Procede de muchas observaciones específicas a enunciados generales Utiliza la comprobación empírica para formular hipótesis formula hipótesis más generales Para llegar a una teoría unificada que integra las hipótesis Ambos implican la formulación de enunciados provisionales que tienen que ser comprobados (hipótesis)
  • 9.
    historiahistoria PSICOLOGIA EDUCATIVA Psicólogos de Laboratorio Métodosde Observación Científica como WILHELM WUNDT Filósofos y educadores orientados a la educación (PROGRESISMO) Práctica Educativa y Sistema de Enseñanza como JOHN DEWEY Psicólogos interesados en la medición Medición de los Resultados Educativos como EDWARD L. THORNDIKE Psicólogos orientados a la enseñanza Aplicadores de la Teoría Práctica como WILLIAM JAMES
  • 10.
    ProBLEMas histÓriCosProBLEMas histÓriCos 1.1.Métodos de Investigación del Proceso deMétodos de Investigación del Proceso de Aprendizaje:Aprendizaje: Dos consideraciones:Dos consideraciones: • Thorndike consideraba que el método paraThorndike consideraba que el método para investigar el aprendizaje era la recogida deinvestigar el aprendizaje era la recogida de evidencias empíricas, estaba interesado en laevidencias empíricas, estaba interesado en la medición y registro de la conducta humana, y eramedición y registro de la conducta humana, y era reacio a depender de la intuición e instropección.reacio a depender de la intuición e instropección. • Otros psicólogos creían en la instropección porqueOtros psicólogos creían en la instropección porque permitía un conocimiento que beneficiaba a lapermitía un conocimiento que beneficiaba a la enseñanza.enseñanza. Ambos métodos de investigación son útiles, porqueAmbos métodos de investigación son útiles, porque la combinación de la intuición y la ciencia es lala combinación de la intuición y la ciencia es la mejor y más adecuada preparación para lamejor y más adecuada preparación para la profesión de la enseñanza.profesión de la enseñanza.
  • 11.
    2.2. Contenido dela PsicologíaContenido de la Psicología Educativa:Educativa: Grave problema paraGrave problema para definirlo, porque pensaban que el deberdefinirlo, porque pensaban que el deber especial de estudiar los principiosespecial de estudiar los principios psicológicos, particularmente relevantespsicológicos, particularmente relevantes para la educación y útiles para lapara la educación y útiles para la enseñanza. El problema del contenidoenseñanza. El problema del contenido aplicado versus el contenido teóricoaplicado versus el contenido teórico.. ProBLEMas histÓriCosProBLEMas histÓriCos
  • 12.
    FunCiÓn dE LaFunCiÓndE La PsiCoLogía EduCativaPsiCoLogía EduCativa a)a) Desarrollar teorías del aprendizaje y deDesarrollar teorías del aprendizaje y de la enseñanza:la enseñanza: Una teoría es un conjuntoUna teoría es un conjunto de enunciados relacionados que intentade enunciados relacionados que intenta explicar fenómenos recurrentes, y alexplicar fenómenos recurrentes, y al mismo tiempo, indica métodos paramismo tiempo, indica métodos para controlar esos fenómenos. Las teoríascontrolar esos fenómenos. Las teorías educativas explican fenómenoseducativas explican fenómenos relacionados con el aprendizaje, es decir,relacionados con el aprendizaje, es decir, explicar cómo aprendemos, recordamosexplicar cómo aprendemos, recordamos y nos comportamos en situaciones dey nos comportamos en situaciones de enseñanza, con la aplicación de variasenseñanza, con la aplicación de varias teorías. Se espera que estos psicólogosteorías. Se espera que estos psicólogos educativos desarrollen las teorías, laseducativos desarrollen las teorías, las estudien y la expliquen.estudien y la expliquen.
  • 13.
    Función de laFunciónde la psicología educativapsicología educativa b)b) Formular indicaciones prácticasFormular indicaciones prácticas para los procesos de enseñanza-para los procesos de enseñanza- aprendizaje:aprendizaje: Deben convertir lasDeben convertir las teorías que elaboran en sugerenciasteorías que elaboran en sugerencias prácticas que puedan utilizar losprácticas que puedan utilizar los profesores en sus clases.profesores en sus clases. Los psicólogos educativos tienen laLos psicólogos educativos tienen la responsabilidad de contribuir tantoresponsabilidad de contribuir tanto a la teoría como a la práctica.a la teoría como a la práctica.
  • 14.
    conclusiónconclusión Los psicólogos educativosobtienen tresLos psicólogos educativos obtienen tres resultados principales: teorías, principios yresultados principales: teorías, principios y evidencias.evidencias. Tomado en cuenta la importancia desde elTomado en cuenta la importancia desde el punto de vista pedagógico, se puedenpunto de vista pedagógico, se pueden resumir ocho tendencias o teorías queresumir ocho tendencias o teorías que explican el aprendizaje: Teoríasexplican el aprendizaje: Teorías Conductistas, Teoría Cognitiva, la TeoríaConductistas, Teoría Cognitiva, la Teoría de Sinérgica, topología de R. Gagné,de Sinérgica, topología de R. Gagné, Teoría Humanística, TeoríasTeoría Humanística, Teorías Neurofisiológicas, Teorías de laNeurofisiológicas, Teorías de la Elaboración de la Información y el EnfoqueElaboración de la Información y el Enfoque Constructivista.Constructivista.
  • 15.
    Relaciones entRe teoRías,RelacionesentRe teoRías, evidencia Y pRincipiosevidencia Y pRincipios Favorecen el desarrollo de las Ayuda a comprobar, modificar y desarrollar Perfila y esclarece los Evidencia PrincipiosTeorías Requieren el respaldo de la Lleva a la formulación de los