Descarga gratis durante 30 días
Iniciar sesión
Cargar
Idioma (ES)
Atención al cliente
Empresariales
Móvil
Redes sociales
Marketing
Tecnología
Arte y fotografía
Empleo
Diseño
Educación
Presentaciones y charlas públicas
Gobierno y org. sin ánimo de lucro
Atención sanitaria
Internet
Derecho
Liderazgo y gestión
Motor
Ingeniería
Software
Reclutamiento y RR. HH.
Venta al por menor
Ventas
Servicios
Ciencias
PYMES y liderazgo
Alimentación
Medio ambiente
Economía y finanzas
Datos y análisis
Relaciones con inversores
Deportes
Meditación
Noticias y política
Viajes
Desarrollo personal
Sector inmobiliario
Entretenimiento y humor
Salud y medicina
Dispositivos y hardware
Estilo de vida
Cambiar idioma
Idioma
English
Español
Português
Français
Deutsche
Cancelar
Guardar
Enviar búsqueda
ES
Subido por
nubiacarolinaf
108 vistas
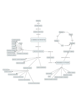
Gerencia de proyectos
Educación
◦
Leer más
1
Guardar
Compartir
Insertar
Incrustar presentación
Descargar
Descargar para leer sin conexión
1
/ 1
Más contenido relacionado
ODP
Marc I Omar
por
guest06de96d2
PDF
JavaWorld Day 2009 Scala
por
Tomoharu ASAMI
PPT
GaleríA
por
Mary Carmen Padrón
PPT
anderson - ApresentaçãO1
por
vicari2323
PPT
Tutorial MySpace
por
joan sabin
PPT
tutorial del youtube
por
Ales No ace farta
PPTX
Luvindex
por
guest147d14
PDF
himno nacional del Ecuador
por
guest0e53baa2
Marc I Omar
por
guest06de96d2
JavaWorld Day 2009 Scala
por
Tomoharu ASAMI
GaleríA
por
Mary Carmen Padrón
anderson - ApresentaçãO1
por
vicari2323
Tutorial MySpace
por
joan sabin
tutorial del youtube
por
Ales No ace farta
Luvindex
por
guest147d14
himno nacional del Ecuador
por
guest0e53baa2
Destacado
PPT
Alemania
por
guest2c6fa
PPTX
Dia Miquel Marti Pol
por
Laura Vilar
ODP
Albadiapsssssssssitt
por
cristian del viejo
PPT
Powerpoint proba
por
Josu Arruti Vitoria
PPT
Carnet De Santé
por
guestdb01d89
PPT
Magazine Covers
por
matthew menham
PDF
himno ecuador
por
guest0e53baa2
PDF
Bd T Eq6 Cuadro De Coparacion
por
eduardo martinez
PDF
11. Diploma license JMLTcian
por
Daniel Beshah
ODP
Drupal Training - Introductie
por
Tauros Marketing
PPTX
Voluntarios Proniños Mes
por
krci
KEY
科技文獻作業一
por
skypai
DOCX
GN Resume
por
Griffin Nicholls
PPS
Cambios Famosos
por
guestd4076d
PDF
Denco Engineering
por
suske23
PPT
Web 2 0
por
guest16c163
PPT
Vintage Sculpture {RT Fall '09}
por
fancy smith
PPT
Mercy Slideshow 2005
por
amotterbein
PPT
if i wun the lotary
por
guest3477640
PPT
Literatura 4t eso
por
Josep Peiró Martí
Alemania
por
guest2c6fa
Dia Miquel Marti Pol
por
Laura Vilar
Albadiapsssssssssitt
por
cristian del viejo
Powerpoint proba
por
Josu Arruti Vitoria
Carnet De Santé
por
guestdb01d89
Magazine Covers
por
matthew menham
himno ecuador
por
guest0e53baa2
Bd T Eq6 Cuadro De Coparacion
por
eduardo martinez
11. Diploma license JMLTcian
por
Daniel Beshah
Drupal Training - Introductie
por
Tauros Marketing
Voluntarios Proniños Mes
por
krci
科技文獻作業一
por
skypai
GN Resume
por
Griffin Nicholls
Cambios Famosos
por
guestd4076d
Denco Engineering
por
suske23
Web 2 0
por
guest16c163
Vintage Sculpture {RT Fall '09}
por
fancy smith
Mercy Slideshow 2005
por
amotterbein
if i wun the lotary
por
guest3477640
Literatura 4t eso
por
Josep Peiró Martí
Último
PDF
Estrategias de Negociacion - Fernando Guerra Ccesa007.pdf
por
Demetrio Ccesa Rayme
PDF
El Camino Hacia la Riqueza – Brian Tracy Ccesa007.pdf
por
Demetrio Ccesa Rayme
PPTX
TALLER INTEGRAL VI. Elaboración (DTT) para Titulación
por
EstudiosendiseoAM
PDF
El Poder de las Palabras - Terry Mahony Ccesa007.pdf
por
Demetrio Ccesa Rayme
PDF
Liderazgo Consciente - Daniel Gabarro Ccesa007.pdf
por
Demetrio Ccesa Rayme
PDF
Estrategias de Evaluación Formativa. Mariana Morales Ccesa007.pdf
por
Demetrio Ccesa Rayme
PDF
Tema 1.- SISTEMAS DE INF. EN EL ENTORNO GLOBAL Y EL MK ACTUAL.
por
albtdv
PDF
El Arte de Negociar - Jose Tortosa Ccesa007.pdf
por
Demetrio Ccesa Rayme
PDF
Lección 4. Unidad mediante la humildad.pdf
por
Alejandrino Halire Ccahuana
PDF
Busca Tu Elemento - Ken Robinson Ccesa007.pdf
por
Demetrio Ccesa Rayme
PDF
AGRA4305-PracticasSupervisadas/Dept_de_Disenyo
por
Alberto Soto
PPTX
SPAN 102 - Repaso para la prueba 1.ppt. x
por
brianjars
PDF
INTEGRACIÓN STL, DICOM, TOMOGRAFÍA PREVIO A TRATAMIENTO DE ORTODONCIA.
por
paolamejiac
PDF
Edición N° 48-2026. Boletín Aurelio te cuenta
por
comunicacionespreda
PDF
tema 10 La Civilización griega. presentación
por
Vasallo1
PDF
Serie Inteligencia Emocional. Como Gestionar la Relacion con tu Superior HBR ...
por
Demetrio Ccesa Rayme
PDF
Inteligencia Social. Daniel Goleman Ccesa007.pdf
por
Demetrio Ccesa Rayme
PDF
MONOGRAFIA. CURRÍCULUM.LYA-2.pdftrabajofinal
por
antoniomiguel2011201
PDF
Habilidades Blandas a la Vena - David Fischman Ccesa007.pdf
por
Demetrio Ccesa Rayme
PDF
El Poder del Pensamiento Positivo Ccesa007.pdf
por
Demetrio Ccesa Rayme
Estrategias de Negociacion - Fernando Guerra Ccesa007.pdf
por
Demetrio Ccesa Rayme
El Camino Hacia la Riqueza – Brian Tracy Ccesa007.pdf
por
Demetrio Ccesa Rayme
TALLER INTEGRAL VI. Elaboración (DTT) para Titulación
por
EstudiosendiseoAM
El Poder de las Palabras - Terry Mahony Ccesa007.pdf
por
Demetrio Ccesa Rayme
Liderazgo Consciente - Daniel Gabarro Ccesa007.pdf
por
Demetrio Ccesa Rayme
Estrategias de Evaluación Formativa. Mariana Morales Ccesa007.pdf
por
Demetrio Ccesa Rayme
Tema 1.- SISTEMAS DE INF. EN EL ENTORNO GLOBAL Y EL MK ACTUAL.
por
albtdv
El Arte de Negociar - Jose Tortosa Ccesa007.pdf
por
Demetrio Ccesa Rayme
Lección 4. Unidad mediante la humildad.pdf
por
Alejandrino Halire Ccahuana
Busca Tu Elemento - Ken Robinson Ccesa007.pdf
por
Demetrio Ccesa Rayme
AGRA4305-PracticasSupervisadas/Dept_de_Disenyo
por
Alberto Soto
SPAN 102 - Repaso para la prueba 1.ppt. x
por
brianjars
INTEGRACIÓN STL, DICOM, TOMOGRAFÍA PREVIO A TRATAMIENTO DE ORTODONCIA.
por
paolamejiac
Edición N° 48-2026. Boletín Aurelio te cuenta
por
comunicacionespreda
tema 10 La Civilización griega. presentación
por
Vasallo1
Serie Inteligencia Emocional. Como Gestionar la Relacion con tu Superior HBR ...
por
Demetrio Ccesa Rayme
Inteligencia Social. Daniel Goleman Ccesa007.pdf
por
Demetrio Ccesa Rayme
MONOGRAFIA. CURRÍCULUM.LYA-2.pdftrabajofinal
por
antoniomiguel2011201
Habilidades Blandas a la Vena - David Fischman Ccesa007.pdf
por
Demetrio Ccesa Rayme
El Poder del Pensamiento Positivo Ccesa007.pdf
por
Demetrio Ccesa Rayme
Descargar