LA ELECTRICIDAD
Sara Sofia Bedoya Montezuma.
Guillermo Mondragon Castro.
21 de octubre de 2024.
Institución Educativa Liceo Departamental.
Cali, Colombia.
Tecnología.
Tabla de Contenidos
Capítulo 1 CONCEPTOS..............................................................................................................1
¿Que son?...................................................................................................................................1
Partes y, ¿De qué trata?:...........................................................................................................2
Capítulo 2 Mapa Conceptual.......................................................................................................8
Capítulo 3 Conclusiones..............................................................................................................10
Lista de referencias......................................................................................................................11
Capítulo 1
CONCEPTOS
¿Que son?
La electricidad: el texto nos indica que se trata de un tipo de energía natural que puede ser utilizada como energía
artificial. Esta energía se transforma y dicha transformación puede percibirse en manifestaciones como la luz, el sonido, la
fuerza, entre otras.
Corriente continua: el texto nos explica que la corriente continua tiene un flujo constante, regular y unidireccional, es
decir, va del polo positivo al negativo, como ocurre en el caso de una pila o una batería.
Corriente Alterna: el texto nos dice que la corriente alterna es un tipo de corriente eléctrica en la que los alternadores
envían impulsos breves que cambian de dirección de manera regular. Estos cambios de dirección ocurren con una frecuencia
constante, lo que significa que la corriente invierte su polaridad 50 veces por segundo. Este cambio periódico de polaridad se
denomina frecuencia, y los polos de la corriente alterna se llaman fases debido a la naturaleza continua de estos cambios.
Circuito eléctrico: el texto nos dice que el circuito eléctrico es un conjunto de elementos o dispositivos conectados entre
si que permiten el flujo de electrones, lo que genera una corriente eléctrica. Un circuito se establece cuando la corriente parte de
un punto, sigue un recorrido y regresa al mismo punto.
Los tres componentes fundamentales en todo circuito eléctrico son el generador, los conductores y los receptores.
Transporte de la corriente eléctrica: el texto nos dice que la corriente eléctrica se transporta mediante conductores, que
permiten el paso de la corriente con poca resistencia (como los metales), y aislantes, que impiden su paso (como el vidrio o la
madera). También nos dicen que la intensidad de corriente, la fuerza electromotriz que mueve los electrones, la resistencia
electrónica que se opone al flujo de corriente, y la potencia que transforma energía eléctrica en otra forma. Además, describe la
ley de Ohm, que relaciona corriente, fuerza y resistencia, y la ley de Watt, que vincula potencia con fuerza e intensidad.
Partes y, ¿De qué trata?:
El generador: operador que proporciona la energía eléctrica.
Los conductores: operadores que transportan la energía eléctrica, o sea, los electrones.
Los receptores: operador que transforma la energía eléctrica recibida a otro tipo de energía.
El circuito completo se vería algo así:
Aislantes: Materiales que impiden el paso de la corriente eléctrica.
¿Como se aplica?:
Los circuitos eléctricos pueden ser:
Circuito serie: Los componentes eléctricos están conectados uno detrás de otro en una única ruta por la que fluye la
corriente, o sea, tiene un solo camino para seguir pasando por todos los componentes en el orden en que están conectados.
El circuito serie se aplica de la siguiente manera:
1. Luces navideñas: si una falla, todas se apagan.
2. Baterías: suman voltajes.
3. Alarmas: El circuito se corta si un sensor se activa.
4. Interruptores: Detienen maquinas al activarse.
Circuitos paralelos: Es aquel en el que los componentes están conectados en varias rutas independientes para la
corriente.
El circuito paralelo se aplica de la siguiente manera:
1. Iluminación: Si una bombilla falla, las demás siguen encendidas.
2. Tomas eléctricas: Varios dispositivos operan sin afectarse entre sí.
3. Baterías: Aumentan la duración sin cambiar el voltaje.
Circuito mixto: Combina conexiones en serie y en paralelo en un mismo sistema.
El circuito mixto se aplica de la siguiente manera:
1. Instalaciones eléctricas complejas: Combina secciones con componentes en serie y otras en paralelo para mayor
control y eficiencia.
2. Equipos electrónicos: Ajusta voltaje y corriente.
3. Iluminación: Combina varias rutas para mayor flexibilidad.
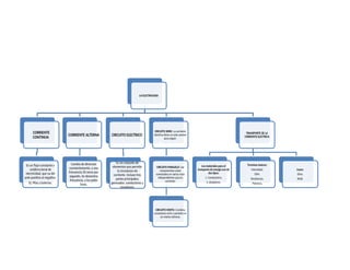
Capítulo 2
Mapa Conceptual
LA ELECTRICIDAD
CORRIENTE
CONTINUA
Es un flujo constante y
unidireccional de
electricidad, que va del
polo positivo al negativo.
Ej: Pilas y baterias.
CORRIENTE ALTERNA
Cambia de direccion
constantemente, a una
frecuencia 50 veces por
segundo. Se denomina
frecuencia, y los polos
fases.
CIRCUITO ELECTRICO
Es un conjunto de
elementos que permite
la circulacion de
corriente. Incluye tres
partes principales:
generador, conductores y
receptores.
CIRCUITO SERIE: La corriente
electrica tiene un solo camino
para seguir.
CIRCUITO PARALELO: Los
componentes estan
conectados en varias rutas
independientes para la
corriente.
CIRCUITO MIXTO: Combina
conexiones serie y paralelo en
un mismo sistema.
TRANSPORTE DE LA
CORRIENTE ELECTRICA
Los materiales para el
transporte de energia son de
dos tipos:
1. Conductores.
2. Aisladores.
Terminos basicos:
intensidad.
FEM.
Resistencia.
Potencia.
Leyes:
Ohm.
Watt.
Capítulo 3
Conclusiones
Podemos concluir que la electricidad es una forma de energía versátil y transformadora, capaz de generar otras formas de
energía como luz, calor y movimiento. Existen dos tipos de corriente: la continua, que fluye en una sola dirección, y la alterna,
que cambia de dirección constantemente.
El flujo de electricidad en un circuito depende de la interacción entre generadores, conductores y receptore. Además, el
transporte de electricidad se facilita mediante materiales conductores, mientras que los aislantes lo impiden. Las leyes de Ohm y
Watt lo explican la relación entre corriente, resistencia y potencia en los circuitos.
Lista de referencias
Imagen – Conductor:
https://aprende.com/blog/oficios/instalaciones-electricas/como-funciona-un-circuito-electrico/
Imagen – Generador:
https://aprende.com/blog/oficios/instalaciones-electricas/como-funciona-un-circuito-electrico/
Imagen – Receptores:
https://www.ieslosalbares.es/tecnologia/Electricidad%20II/receptores.html
Imagen – Circuito eléctrico:
https://escholarium.educarex.es/coursePlayer/clases2.php?editar=0&idcurso=49037&idclase=2636011&modo=0
Imagen – Aislantes:
https://www.youtube.com/watch?v=ORvsMGMMYDg
Imagen – Circuito serie:
https://jdelectricos.com.co/el-funcionamiento-de-los-circuitos-en-serie/
Imagen – Circuito paralelo:
https://www.wited.com/circuitos-electricos/
Imagen – Circuito mixto: https://materialesdeaprendizaje.org/archivos/electricidad/Circuitos_Conexin_Mixta/
el_circuito_mixto.html
Algunos conceptos fueron extraídos de una IA, más la información de la guía.
Enlace del blog:
https://sarasofiabedoyamontezuma240609.blogspot.com/

Guia Taller - Sofia Bedoya, 9-1.....docx

  • 1.
    LA ELECTRICIDAD Sara SofiaBedoya Montezuma. Guillermo Mondragon Castro. 21 de octubre de 2024. Institución Educativa Liceo Departamental. Cali, Colombia. Tecnología.
  • 2.
    Tabla de Contenidos Capítulo1 CONCEPTOS..............................................................................................................1 ¿Que son?...................................................................................................................................1 Partes y, ¿De qué trata?:...........................................................................................................2 Capítulo 2 Mapa Conceptual.......................................................................................................8 Capítulo 3 Conclusiones..............................................................................................................10 Lista de referencias......................................................................................................................11
  • 3.
    Capítulo 1 CONCEPTOS ¿Que son? Laelectricidad: el texto nos indica que se trata de un tipo de energía natural que puede ser utilizada como energía artificial. Esta energía se transforma y dicha transformación puede percibirse en manifestaciones como la luz, el sonido, la fuerza, entre otras. Corriente continua: el texto nos explica que la corriente continua tiene un flujo constante, regular y unidireccional, es decir, va del polo positivo al negativo, como ocurre en el caso de una pila o una batería. Corriente Alterna: el texto nos dice que la corriente alterna es un tipo de corriente eléctrica en la que los alternadores envían impulsos breves que cambian de dirección de manera regular. Estos cambios de dirección ocurren con una frecuencia constante, lo que significa que la corriente invierte su polaridad 50 veces por segundo. Este cambio periódico de polaridad se denomina frecuencia, y los polos de la corriente alterna se llaman fases debido a la naturaleza continua de estos cambios. Circuito eléctrico: el texto nos dice que el circuito eléctrico es un conjunto de elementos o dispositivos conectados entre si que permiten el flujo de electrones, lo que genera una corriente eléctrica. Un circuito se establece cuando la corriente parte de un punto, sigue un recorrido y regresa al mismo punto.
  • 4.
    Los tres componentesfundamentales en todo circuito eléctrico son el generador, los conductores y los receptores. Transporte de la corriente eléctrica: el texto nos dice que la corriente eléctrica se transporta mediante conductores, que permiten el paso de la corriente con poca resistencia (como los metales), y aislantes, que impiden su paso (como el vidrio o la madera). También nos dicen que la intensidad de corriente, la fuerza electromotriz que mueve los electrones, la resistencia electrónica que se opone al flujo de corriente, y la potencia que transforma energía eléctrica en otra forma. Además, describe la ley de Ohm, que relaciona corriente, fuerza y resistencia, y la ley de Watt, que vincula potencia con fuerza e intensidad. Partes y, ¿De qué trata?: El generador: operador que proporciona la energía eléctrica. Los conductores: operadores que transportan la energía eléctrica, o sea, los electrones.
  • 5.
    Los receptores: operadorque transforma la energía eléctrica recibida a otro tipo de energía. El circuito completo se vería algo así:
  • 6.
    Aislantes: Materiales queimpiden el paso de la corriente eléctrica. ¿Como se aplica?: Los circuitos eléctricos pueden ser: Circuito serie: Los componentes eléctricos están conectados uno detrás de otro en una única ruta por la que fluye la corriente, o sea, tiene un solo camino para seguir pasando por todos los componentes en el orden en que están conectados.
  • 7.
    El circuito seriese aplica de la siguiente manera: 1. Luces navideñas: si una falla, todas se apagan. 2. Baterías: suman voltajes. 3. Alarmas: El circuito se corta si un sensor se activa. 4. Interruptores: Detienen maquinas al activarse. Circuitos paralelos: Es aquel en el que los componentes están conectados en varias rutas independientes para la corriente. El circuito paralelo se aplica de la siguiente manera: 1. Iluminación: Si una bombilla falla, las demás siguen encendidas.
  • 8.
    2. Tomas eléctricas:Varios dispositivos operan sin afectarse entre sí. 3. Baterías: Aumentan la duración sin cambiar el voltaje. Circuito mixto: Combina conexiones en serie y en paralelo en un mismo sistema. El circuito mixto se aplica de la siguiente manera:
  • 9.
    1. Instalaciones eléctricascomplejas: Combina secciones con componentes en serie y otras en paralelo para mayor control y eficiencia. 2. Equipos electrónicos: Ajusta voltaje y corriente. 3. Iluminación: Combina varias rutas para mayor flexibilidad.
  • 10.
  • 11.
    LA ELECTRICIDAD CORRIENTE CONTINUA Es unflujo constante y unidireccional de electricidad, que va del polo positivo al negativo. Ej: Pilas y baterias. CORRIENTE ALTERNA Cambia de direccion constantemente, a una frecuencia 50 veces por segundo. Se denomina frecuencia, y los polos fases. CIRCUITO ELECTRICO Es un conjunto de elementos que permite la circulacion de corriente. Incluye tres partes principales: generador, conductores y receptores. CIRCUITO SERIE: La corriente electrica tiene un solo camino para seguir. CIRCUITO PARALELO: Los componentes estan conectados en varias rutas independientes para la corriente. CIRCUITO MIXTO: Combina conexiones serie y paralelo en un mismo sistema. TRANSPORTE DE LA CORRIENTE ELECTRICA Los materiales para el transporte de energia son de dos tipos: 1. Conductores. 2. Aisladores. Terminos basicos: intensidad. FEM. Resistencia. Potencia. Leyes: Ohm. Watt.
  • 12.
    Capítulo 3 Conclusiones Podemos concluirque la electricidad es una forma de energía versátil y transformadora, capaz de generar otras formas de energía como luz, calor y movimiento. Existen dos tipos de corriente: la continua, que fluye en una sola dirección, y la alterna, que cambia de dirección constantemente. El flujo de electricidad en un circuito depende de la interacción entre generadores, conductores y receptore. Además, el transporte de electricidad se facilita mediante materiales conductores, mientras que los aislantes lo impiden. Las leyes de Ohm y Watt lo explican la relación entre corriente, resistencia y potencia en los circuitos.
  • 13.
    Lista de referencias Imagen– Conductor: https://aprende.com/blog/oficios/instalaciones-electricas/como-funciona-un-circuito-electrico/ Imagen – Generador: https://aprende.com/blog/oficios/instalaciones-electricas/como-funciona-un-circuito-electrico/ Imagen – Receptores: https://www.ieslosalbares.es/tecnologia/Electricidad%20II/receptores.html Imagen – Circuito eléctrico: https://escholarium.educarex.es/coursePlayer/clases2.php?editar=0&idcurso=49037&idclase=2636011&modo=0 Imagen – Aislantes: https://www.youtube.com/watch?v=ORvsMGMMYDg Imagen – Circuito serie: https://jdelectricos.com.co/el-funcionamiento-de-los-circuitos-en-serie/ Imagen – Circuito paralelo: https://www.wited.com/circuitos-electricos/ Imagen – Circuito mixto: https://materialesdeaprendizaje.org/archivos/electricidad/Circuitos_Conexin_Mixta/ el_circuito_mixto.html Algunos conceptos fueron extraídos de una IA, más la información de la guía. Enlace del blog: https://sarasofiabedoyamontezuma240609.blogspot.com/