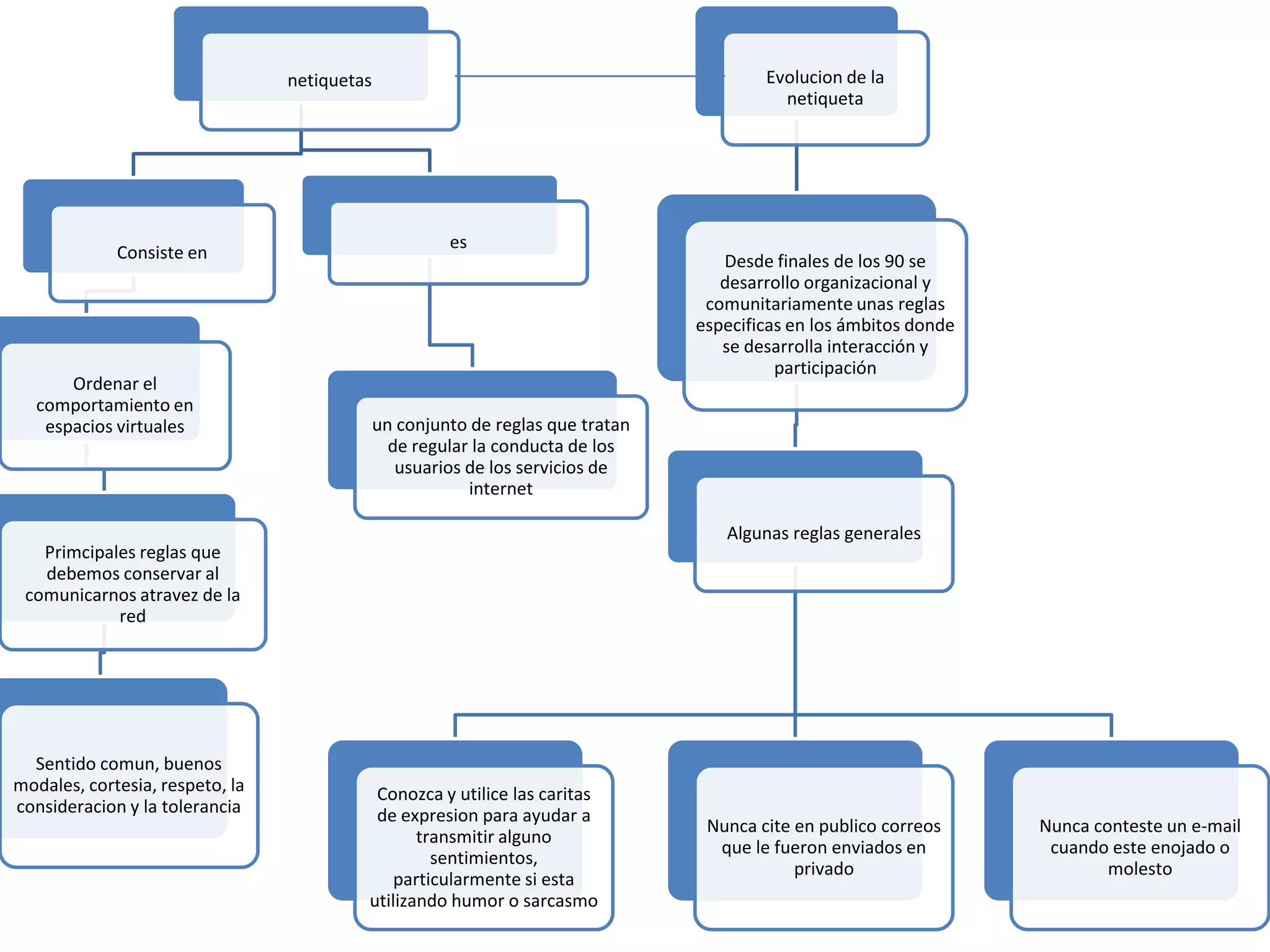
netiquetas                                              Evolucion de la
                                                                                           netiqueta




                                                       es
             Consiste en                                                            Desde finales de los 90 se
                                                                                    desarrollo organizacional y
                                                                                  comunitariamente unas reglas
                                                                                 especificas en los ámbitos donde
                                                                                    se desarrolla interacción y
                                                                                           participación
      Ordenar el
  comportamiento en
   espacios virtuales                         un conjunto de reglas que tratan
                                                de regular la conducta de los
                                                 usuarios de los servicios de
                                                          internet

                                                                                    Algunas reglas generales
   Primcipales reglas que
   debemos conservar al
 comunicarnos atravez de la
            red




  Sentido comun, buenos
modales, cortesia, respeto, la             Conozca y utilice las caritas
consideracion y la tolerancia              de expresion para ayudar a
                                                                                  Nunca cite en publico correos     Nunca conteste un e-mail
                                                 transmitir alguno
                                                                                   que le fueron enviados en         cuando este enojado o
                                                   sentimientos,
                                                                                             privado                        molesto
                                              particularmente si esta
                                          utilizando humor o sarcasmo
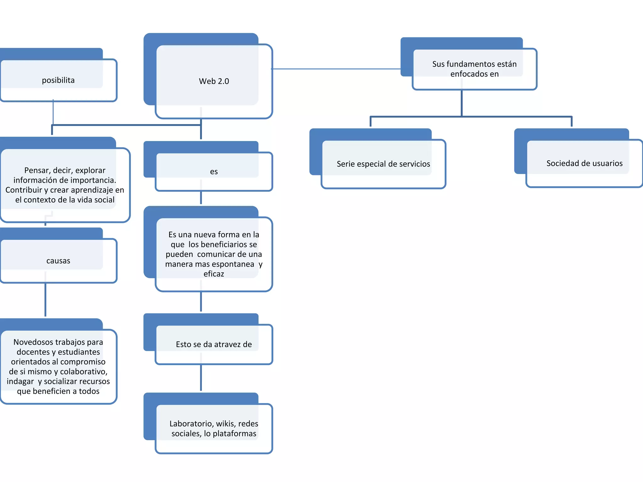
Sus fundamentos están
                                                                                                    enfocados en
          posibilita                         Web 2.0




                                                                 Serie especial de servicios                           Sociedad de usuarios
      Pensar, decir, explorar                   es
  información de importancia.
Contribuir y crear aprendizaje en
   el contexto de la vida social


                                     Es una nueva forma en la
                                      que los beneficiarios se
                                    pueden comunicar de una
           causas                   manera mas espontanea y
                                               eficaz




  Novedosos trabajos para             Esto se da atravez de
   docentes y estudiantes
 orientados al compromiso
 de si mismo y colaborativo,
indagar y socializar recursos
   que beneficien a todos


                                     Laboratorio, wikis, redes
                                      sociales, lo plataformas

Jagueryand

  • 1.
    netiquetas Evolucion de la netiqueta es Consiste en Desde finales de los 90 se desarrollo organizacional y comunitariamente unas reglas especificas en los ámbitos donde se desarrolla interacción y participación Ordenar el comportamiento en espacios virtuales un conjunto de reglas que tratan de regular la conducta de los usuarios de los servicios de internet Algunas reglas generales Primcipales reglas que debemos conservar al comunicarnos atravez de la red Sentido comun, buenos modales, cortesia, respeto, la Conozca y utilice las caritas consideracion y la tolerancia de expresion para ayudar a Nunca cite en publico correos Nunca conteste un e-mail transmitir alguno que le fueron enviados en cuando este enojado o sentimientos, privado molesto particularmente si esta utilizando humor o sarcasmo
  • 2.
    Sus fundamentos están enfocados en posibilita Web 2.0 Serie especial de servicios Sociedad de usuarios Pensar, decir, explorar es información de importancia. Contribuir y crear aprendizaje en el contexto de la vida social Es una nueva forma en la que los beneficiarios se pueden comunicar de una causas manera mas espontanea y eficaz Novedosos trabajos para Esto se da atravez de docentes y estudiantes orientados al compromiso de si mismo y colaborativo, indagar y socializar recursos que beneficien a todos Laboratorio, wikis, redes sociales, lo plataformas