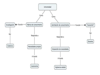
La transformación de la universidad y la necesidad de construirla como institución y espacio para la construcción colectiva del conocimiento ante los retos del neoliberalismo.