Incrustar presentación
Descargado 814 veces








































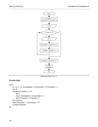
El documento es un manual de prácticas de fundamentos de programación que incluye ejemplos para calcular áreas, costos y realizar conversiones de unidades en Java. Se presentan ejercicios para calcular el área de un triángulo, el costo de gasolina, el área y volumen de un cilindro, convertir grados Celsius a Fahrenheit, y evaluar calificaciones. Cada práctica se acompaña de fragmentos de código en Java que ilustran la implementación de los conceptos discutidos.






































