Descarga gratis durante 30 días
Iniciar sesión
Cargar
Idioma (ES)
Atención al cliente
Empresariales
Móvil
Redes sociales
Marketing
Tecnología
Arte y fotografía
Empleo
Diseño
Educación
Presentaciones y charlas públicas
Gobierno y org. sin ánimo de lucro
Atención sanitaria
Internet
Derecho
Liderazgo y gestión
Motor
Ingeniería
Software
Reclutamiento y RR. HH.
Venta al por menor
Ventas
Servicios
Ciencias
PYMES y liderazgo
Alimentación
Medio ambiente
Economía y finanzas
Datos y análisis
Relaciones con inversores
Deportes
Meditación
Noticias y política
Viajes
Desarrollo personal
Sector inmobiliario
Entretenimiento y humor
Salud y medicina
Dispositivos y hardware
Estilo de vida
Cambiar idioma
Idioma
English
Español
Português
Français
Deutsche
Cancelar
Guardar
Enviar búsqueda
ES
Subido por
Ely Luzbeth Vazques Villanueva
460 vistas
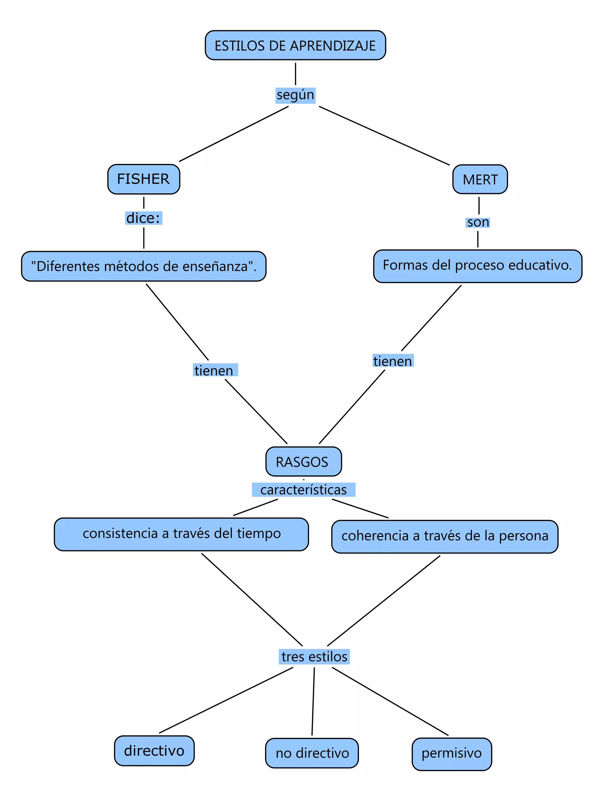
Mapa 2
Leer más
0
Guardar
Compartir
Insertar
Incrustar presentación
Descargar
Descargar para leer sin conexión
1
/ 1
Más contenido relacionado
PDF
03 ZvířáTka NáDherná StvořEní
por
jedlickak01
PPS
Folha em branco
por
mmboanova
PPS
กดตรงจุดแดง
por
isatdome
PPTX
Zo groeide het
por
Kenneth Emmers
DOCX
Carta de aceptación IBERO 2014
por
Roberta Chiesa Bartelmebs
PPTX
Sustainabletradingslides
por
Ardea International
PDF
OVB tiskoviny Case Study
por
Peter Fodor
PPT
Presentatie Wikiwijs040310
por
Erik
03 ZvířáTka NáDherná StvořEní
por
jedlickak01
Folha em branco
por
mmboanova
กดตรงจุดแดง
por
isatdome
Zo groeide het
por
Kenneth Emmers
Carta de aceptación IBERO 2014
por
Roberta Chiesa Bartelmebs
Sustainabletradingslides
por
Ardea International
OVB tiskoviny Case Study
por
Peter Fodor
Presentatie Wikiwijs040310
por
Erik
Destacado
PPT
Power ferreira
por
Armelle
PDF
Accl
por
ASHISH BAWA
PPT
SuperHosting.cz
por
guest81d2d1
PPSX
Revista Assai Bons Negócios_Batista Gigliotti em Palavra de Especialista
por
Fran Systems Consultoria Ltda
PPT
Rok 2010 - Mezinárodní rok biodiverzity - Biosférická rezervace Pálava
por
The Funtasty
PPS
01 Pohledy Usa NáRodní Park
por
jedlickak01
PPSX
Youssef h..
por
Armelle
PDF
Apresentação Entre Escola de Desenvolvimento
por
Entre Escola de Desenvolvimento
DOC
Metas 9º Ano 11 03 09
por
Pedui
PDF
Inforlava 2 julho
por
Alexandre Silva
PPT
Un elemento cotidiano vinculado con mi vida
por
Sami Aldas
PPT
Panorama situation economique des outre mer (iedom)
por
JOMD - Journée Outre Mer développement
PPT
Enfermeria 2
por
nellymariaosmarojas
PDF
Comunicado 09
por
Roberta Chiesa Bartelmebs
PPTX
Crime Test Shots
por
ElianaH1877
Power ferreira
por
Armelle
Accl
por
ASHISH BAWA
SuperHosting.cz
por
guest81d2d1
Revista Assai Bons Negócios_Batista Gigliotti em Palavra de Especialista
por
Fran Systems Consultoria Ltda
Rok 2010 - Mezinárodní rok biodiverzity - Biosférická rezervace Pálava
por
The Funtasty
01 Pohledy Usa NáRodní Park
por
jedlickak01
Youssef h..
por
Armelle
Apresentação Entre Escola de Desenvolvimento
por
Entre Escola de Desenvolvimento
Metas 9º Ano 11 03 09
por
Pedui
Inforlava 2 julho
por
Alexandre Silva
Un elemento cotidiano vinculado con mi vida
por
Sami Aldas
Panorama situation economique des outre mer (iedom)
por
JOMD - Journée Outre Mer développement
Enfermeria 2
por
nellymariaosmarojas
Comunicado 09
por
Roberta Chiesa Bartelmebs
Crime Test Shots
por
ElianaH1877
Más de Ely Luzbeth Vazques Villanueva
PPTX
Monografia
por
Ely Luzbeth Vazques Villanueva
DOC
Monografia-¡
por
Ely Luzbeth Vazques Villanueva
DOCX
Los jovenes sí podemos gobernar
por
Ely Luzbeth Vazques Villanueva
PDF
Mapa 3
por
Ely Luzbeth Vazques Villanueva
PDF
Mapa 5
por
Ely Luzbeth Vazques Villanueva
PPTX
Entrevista colectiva
por
Ely Luzbeth Vazques Villanueva
PDF
Mapa 1
por
Ely Luzbeth Vazques Villanueva
PDF
Mapa 10
por
Ely Luzbeth Vazques Villanueva
PDF
Mapa 9
por
Ely Luzbeth Vazques Villanueva
PDF
Mapa 8
por
Ely Luzbeth Vazques Villanueva
PDF
Mapa 7
por
Ely Luzbeth Vazques Villanueva
PDF
Mapa 6
por
Ely Luzbeth Vazques Villanueva
PPTX
Entrevista colectiva
por
Ely Luzbeth Vazques Villanueva
PDF
Mapa 6
por
Ely Luzbeth Vazques Villanueva
PDF
Mapa 4
por
Ely Luzbeth Vazques Villanueva
DOCX
Facultad de ciencias de la salud
por
Ely Luzbeth Vazques Villanueva
DOCX
M! bibliografi@
por
Ely Luzbeth Vazques Villanueva
DOCX
Articulo sobre la unc
por
Ely Luzbeth Vazques Villanueva
PPTX
Uninivers. del siglo xxi
por
Ely Luzbeth Vazques Villanueva
DOCX
Mapa mental
por
Ely Luzbeth Vazques Villanueva
Monografia
por
Ely Luzbeth Vazques Villanueva
Monografia-¡
por
Ely Luzbeth Vazques Villanueva
Los jovenes sí podemos gobernar
por
Ely Luzbeth Vazques Villanueva
Mapa 3
por
Ely Luzbeth Vazques Villanueva
Mapa 5
por
Ely Luzbeth Vazques Villanueva
Entrevista colectiva
por
Ely Luzbeth Vazques Villanueva
Mapa 1
por
Ely Luzbeth Vazques Villanueva
Mapa 10
por
Ely Luzbeth Vazques Villanueva
Mapa 9
por
Ely Luzbeth Vazques Villanueva
Mapa 8
por
Ely Luzbeth Vazques Villanueva
Mapa 7
por
Ely Luzbeth Vazques Villanueva
Mapa 6
por
Ely Luzbeth Vazques Villanueva
Entrevista colectiva
por
Ely Luzbeth Vazques Villanueva
Mapa 6
por
Ely Luzbeth Vazques Villanueva
Mapa 4
por
Ely Luzbeth Vazques Villanueva
Facultad de ciencias de la salud
por
Ely Luzbeth Vazques Villanueva
M! bibliografi@
por
Ely Luzbeth Vazques Villanueva
Articulo sobre la unc
por
Ely Luzbeth Vazques Villanueva
Uninivers. del siglo xxi
por
Ely Luzbeth Vazques Villanueva
Mapa mental
por
Ely Luzbeth Vazques Villanueva
Descargar