Incrustar presentación
Descargar para leer sin conexión


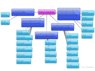
Los adverbios superlativos son palabras que modifican a adjetivos o verbos para indicar el grado máximo de una cualidad. Los adverbios superlativos más comunes son muy, extremadamente y sumamente.

