Incrustar presentación

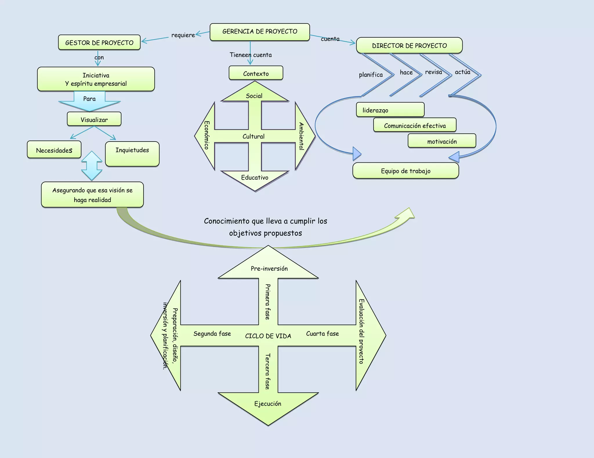
La gestión de proyectos requiere un gerente de proyecto que tenga visión, iniciativa y espíritu empresarial para asegurar que los objetivos propuestos se cumplan teniendo en cuenta el contexto social, cultural, económico, educativo y ambiental. El director de proyecto planifica, actúa, revisa y garantiza el cumplimiento de los objetivos a través del liderazgo, la comunicación efectiva y la motivación de un equipo de trabajo, siguiendo el ciclo de vida del proyecto que incluye las fases de
