Incrustar presentación
Descargar para leer sin conexión

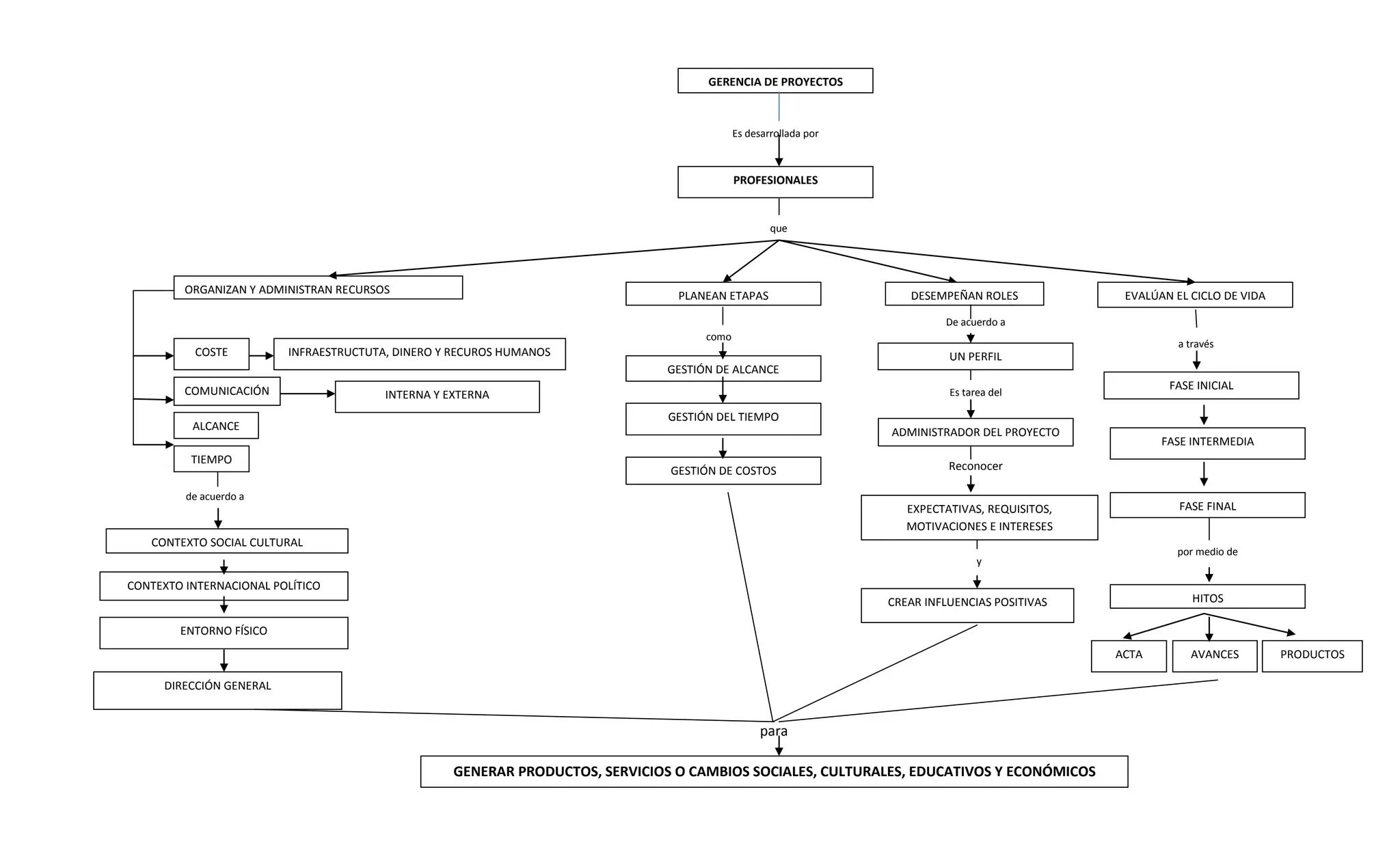
La gestión de proyectos involucra el desarrollo de productos, servicios o cambios sociales a través de la organización y administración de recursos humanos, financieros y de tiempo en varias fases, desde la inicial hasta la final, para cumplir con las expectativas y requisitos establecidos. El administrador del proyecto desempeña un papel clave en la gestión del alcance, tiempo, costos y calidad, así como en la comunicación interna y externa.
