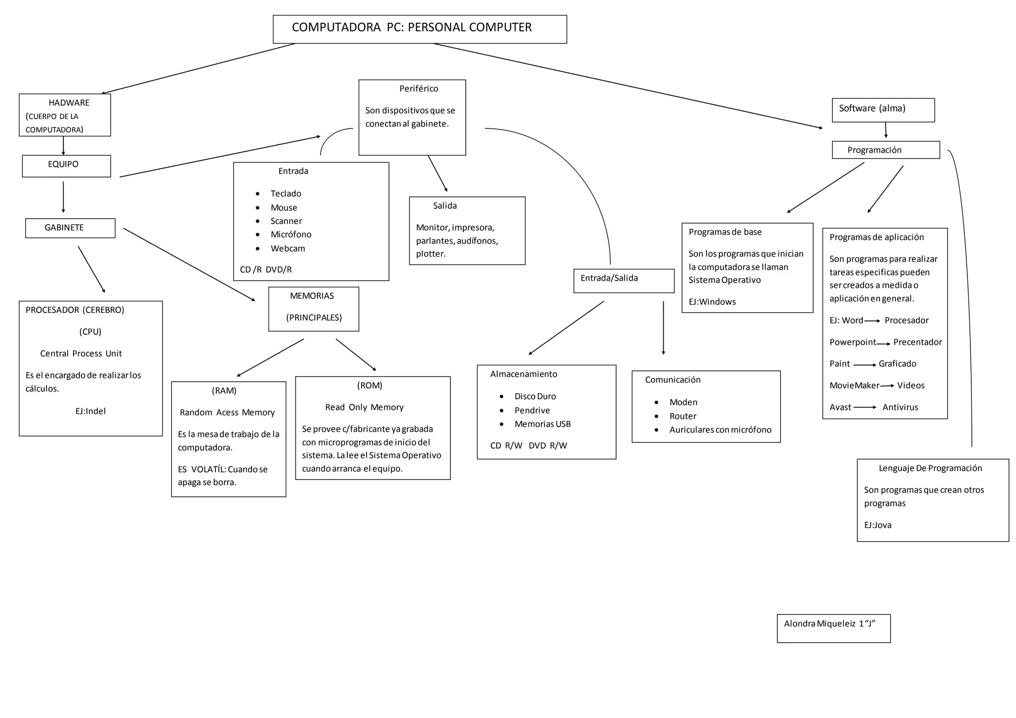
COMPUTADORA PC: PERSONAL COMPUTER
COMPUTADORA
HADWARE
(CUERPO DE LA
COMPUTADORA)
HAHADWARD
EQUIPO
GABINETE
PROCESADOR (CEREBRO)
(CPU)
Central Process Unit
Es el encargadode realizarlos
cálculos.
EJ:Indel
MEMORIAS
(PRINCIPALES)
(RAM)
Random Acess Memory
Es la mesade trabajo de la
computadora.
ES VOLATÍL:Cuandose
apaga se borra.
(ROM)
Read Only Memory
Se provee c/fabricante yagrabada
con microprogramasde iniciodel
sistema.Lalee el SistemaOperativo
cuandoarranca el equipo.
Software (alma)
Programación
Periférico
Son dispositivosque se
conectanal gabinete.
Entrada
 Teclado
 Mouse
 Scanner
 Micrófono
 Webcam
CD /R DVD/R
Salida
Monitor, impresora,
parlantes,audífonos,
plotter.
Entrada/Salida
Almacenamiento
 DiscoDuro
 Pendrive
 MemoriasUSB
CD R/W DVD R/W
Comunicación
 Moden
 Router
 Auricularesconmicrófono
Programasde base
Son losprogramasque inician
la computadorase llaman
SistemaOperativo
EJ:Windows
Programasde aplicación
Son programaspara realizar
tareasespecificaspueden
sercreados a medidao
aplicaciónengeneral.
EJ: Word Procesador
Powerpoint Precentador
Paint Graficado
MovieMaker Videos
Avast Antivirus
Lenguaje De Programación
Son programasque crean otros
programas
EJ:Jova
AlondraMiqueleiz 1“J”

Mapa conceptual alondra miqueleiz 1 j nuevo

  • 1.
    COMPUTADORA PC: PERSONALCOMPUTER COMPUTADORA HADWARE (CUERPO DE LA COMPUTADORA) HAHADWARD EQUIPO GABINETE PROCESADOR (CEREBRO) (CPU) Central Process Unit Es el encargadode realizarlos cálculos. EJ:Indel MEMORIAS (PRINCIPALES) (RAM) Random Acess Memory Es la mesade trabajo de la computadora. ES VOLATÍL:Cuandose apaga se borra. (ROM) Read Only Memory Se provee c/fabricante yagrabada con microprogramasde iniciodel sistema.Lalee el SistemaOperativo cuandoarranca el equipo. Software (alma) Programación Periférico Son dispositivosque se conectanal gabinete. Entrada  Teclado  Mouse  Scanner  Micrófono  Webcam CD /R DVD/R Salida Monitor, impresora, parlantes,audífonos, plotter. Entrada/Salida Almacenamiento  DiscoDuro  Pendrive  MemoriasUSB CD R/W DVD R/W Comunicación  Moden  Router  Auricularesconmicrófono Programasde base Son losprogramasque inician la computadorase llaman SistemaOperativo EJ:Windows Programasde aplicación Son programaspara realizar tareasespecificaspueden sercreados a medidao aplicaciónengeneral. EJ: Word Procesador Powerpoint Precentador Paint Graficado MovieMaker Videos Avast Antivirus Lenguaje De Programación Son programasque crean otros programas EJ:Jova AlondraMiqueleiz 1“J”