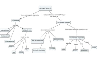
Este es un mapa conceptual sobre la gestión de proyectos, presentado para la Maestría en gestión de la informática educativa de la Universidad de Santander.