REPUBLICA BOLIVARIANA DE VENEZUELA
MINISTERIO DE PODER POPULAR PARA LA EDUCACIÓN
I.U.P “SANTIAGO MARIÑO’’
EXTENSIÓN C.O.L-CABIMAS
Realizado por:
Génesis Chirinos
C.I: 23.881.934
Escuela: Ingeniería de
Sistemas
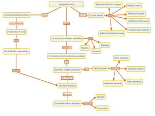
Mapa conceptual ing economica

Mapa conceptual ing economica

  • 1.
    REPUBLICA BOLIVARIANA DEVENEZUELA MINISTERIO DE PODER POPULAR PARA LA EDUCACIÓN I.U.P “SANTIAGO MARIÑO’’ EXTENSIÓN C.O.L-CABIMAS Realizado por: Génesis Chirinos C.I: 23.881.934 Escuela: Ingeniería de Sistemas