Descarga gratis durante 30 días
Iniciar sesión
Cargar
Idioma (ES)
Atención al cliente
Empresariales
Móvil
Redes sociales
Marketing
Tecnología
Arte y fotografía
Empleo
Diseño
Educación
Presentaciones y charlas públicas
Gobierno y org. sin ánimo de lucro
Atención sanitaria
Internet
Derecho
Liderazgo y gestión
Motor
Ingeniería
Software
Reclutamiento y RR. HH.
Venta al por menor
Ventas
Servicios
Ciencias
PYMES y liderazgo
Alimentación
Medio ambiente
Economía y finanzas
Datos y análisis
Relaciones con inversores
Deportes
Meditación
Noticias y política
Viajes
Desarrollo personal
Sector inmobiliario
Entretenimiento y humor
Salud y medicina
Dispositivos y hardware
Estilo de vida
Cambiar idioma
Idioma
English
Español
Português
Français
Deutsche
Cancelar
Guardar
Enviar búsqueda
ES
HS
Subido por
Hector Villa Salamanca
DOCX, PDF
70 vistas
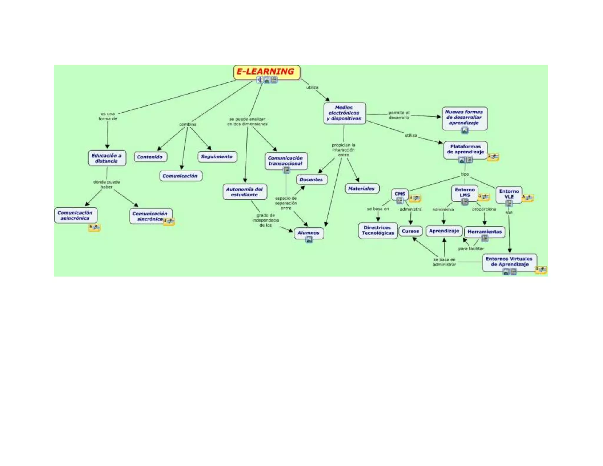
Mapa elearning
Mapa Conceptual de e-learning
Educación
◦
Leer más
0
Guardar
Compartir
Insertar
Incrustar presentación
Descargar
Descargar para leer sin conexión
1
/ 1
Más contenido relacionado
PDF
Artificial Intelligence, Data and Competition – SCHREPEL – June 2024 OECD dis...
por
OECD Directorate for Financial and Enterprise Affairs
PDF
Storytelling For The Web: Integrate Storytelling in your Design Process
por
Chiara Aliotta
PDF
2024 Trend Updates: What Really Works In SEO & Content Marketing
por
Search Engine Journal
PDF
How to Leverage AI to Boost Employee Wellness - Lydia Di Francesco - SocialHR...
por
SocialHRCamp
PPT
Act4 villa salamanca-hectorraul
por
Hector Villa Salamanca
PPT
Prueba1
por
Hector Villa Salamanca
PDF
Videos
por
Hector Villa Salamanca
DOC
Videos
por
Hector Villa Salamanca
Artificial Intelligence, Data and Competition – SCHREPEL – June 2024 OECD dis...
por
OECD Directorate for Financial and Enterprise Affairs
Storytelling For The Web: Integrate Storytelling in your Design Process
por
Chiara Aliotta
2024 Trend Updates: What Really Works In SEO & Content Marketing
por
Search Engine Journal
How to Leverage AI to Boost Employee Wellness - Lydia Di Francesco - SocialHR...
por
SocialHRCamp
Act4 villa salamanca-hectorraul
por
Hector Villa Salamanca
Prueba1
por
Hector Villa Salamanca
Videos
por
Hector Villa Salamanca
Videos
por
Hector Villa Salamanca
Último
PDF
Enseñar a Investigar - Ricardo Sanchez Ccesa007.pdf
por
Demetrio Ccesa Rayme
PDF
Libro de Actas de la Alianza de Paisajes Culturales 2022
por
Alianza de Paisajes Culturales Patrimonio Mundial
PDF
Como ganar Amigos e influir sobre las Personas - Dale Carnegie V2 Ccesa007.pdf
por
Demetrio Ccesa Rayme
PDF
Como ganar amigos e influir en las personas - Dale Carnegie Ccesa007.pdf
por
Demetrio Ccesa Rayme
PDF
Inteligencia Artificial El Nuevo Cerebro Electronico Ccesa007.pdf
por
Demetrio Ccesa Rayme
PDF
La Innovacion en Educacion - Tricot Ccesa007.pdf
por
Demetrio Ccesa Rayme
PDF
EXAMINAOS SI ESTÁIS EN LA FE. Por Jonathan Bravo
por
Jonathan Bravo
PDF
El Conflicto en el Aula de Educación Básica Ccesa007.pdf
por
Demetrio Ccesa Rayme
PDF
Escoger adecuada asesoría en tesis y proyectos (Hace Tesis)
por
Hacetesis
PDF
Propuesta_Cursos_IA_Aplicada_IIAA 2026 SIRIUS IA
por
Ramiro Aduviri Velasco
PDF
Tutorial para obtener el número de IMSS para alumnos de CUValles - 2026A
por
veganet
PDF
Conjuntos, Operaciones y Números Reales.
por
Iutaeb
PDF
17M Huelga General: Decidir en Euskal Herria un SMI de 1.500€
por
Manu Robles-Arangiz Institutua Fundazioa
PDF
4° S4-5 Cuadernillo de actividades (anexos) Profa. Kempis.pdf
por
FranciscoAntonioRamo1
PDF
La-normalizacion-del-endeudamiento-juvenil-en-la-publicidad-de-servicios-fina...
por
Alberto Soto
PDF
Tarea N°1: vocabulario ilustrativo de los conceptos básicos de las computadoras
por
nathalymartinez1892
PDF
Registro de materias en Curso de Inducción 2026A - CUValles
por
veganet
PPTX
Introducción a Control Escolar de CUValles - 2026a
por
veganet
PPT
MODULO - 3 - CLASE - 3 - TAC EN LA EDUCACION - I PARTE.ppt
por
OscarRodrguez943873
PDF
Bajo este sol tremendo de Carlos Busqued
por
Yanina Gallardo
Enseñar a Investigar - Ricardo Sanchez Ccesa007.pdf
por
Demetrio Ccesa Rayme
Libro de Actas de la Alianza de Paisajes Culturales 2022
por
Alianza de Paisajes Culturales Patrimonio Mundial
Como ganar Amigos e influir sobre las Personas - Dale Carnegie V2 Ccesa007.pdf
por
Demetrio Ccesa Rayme
Como ganar amigos e influir en las personas - Dale Carnegie Ccesa007.pdf
por
Demetrio Ccesa Rayme
Inteligencia Artificial El Nuevo Cerebro Electronico Ccesa007.pdf
por
Demetrio Ccesa Rayme
La Innovacion en Educacion - Tricot Ccesa007.pdf
por
Demetrio Ccesa Rayme
EXAMINAOS SI ESTÁIS EN LA FE. Por Jonathan Bravo
por
Jonathan Bravo
El Conflicto en el Aula de Educación Básica Ccesa007.pdf
por
Demetrio Ccesa Rayme
Escoger adecuada asesoría en tesis y proyectos (Hace Tesis)
por
Hacetesis
Propuesta_Cursos_IA_Aplicada_IIAA 2026 SIRIUS IA
por
Ramiro Aduviri Velasco
Tutorial para obtener el número de IMSS para alumnos de CUValles - 2026A
por
veganet
Conjuntos, Operaciones y Números Reales.
por
Iutaeb
17M Huelga General: Decidir en Euskal Herria un SMI de 1.500€
por
Manu Robles-Arangiz Institutua Fundazioa
4° S4-5 Cuadernillo de actividades (anexos) Profa. Kempis.pdf
por
FranciscoAntonioRamo1
La-normalizacion-del-endeudamiento-juvenil-en-la-publicidad-de-servicios-fina...
por
Alberto Soto
Tarea N°1: vocabulario ilustrativo de los conceptos básicos de las computadoras
por
nathalymartinez1892
Registro de materias en Curso de Inducción 2026A - CUValles
por
veganet
Introducción a Control Escolar de CUValles - 2026a
por
veganet
MODULO - 3 - CLASE - 3 - TAC EN LA EDUCACION - I PARTE.ppt
por
OscarRodrguez943873
Bajo este sol tremendo de Carlos Busqued
por
Yanina Gallardo
Destacado
PDF
Product Design Trends in 2024 | Teenage Engineerings
por
Pixeldarts
PDF
Beginners Guide to TikTok for Search - Rachel Pearson - We are Tilt __ Bright...
por
RachelPearson36
PDF
2024 State of Marketing Report – by Hubspot
por
Marius Sescu
PDF
Everything You Need To Know About ChatGPT
por
Expeed Software
PDF
ChatGPT and the Future of Work - Clark Boyd
por
Clark Boyd
PDF
AI Trends in Creative Operations 2024 by Artwork Flow.pdf
por
marketingartwork
PDF
Social Media Marketing Trends 2024 // The Global Indie Insights
por
Kurio // The Social Media Age(ncy)
PDF
Skeleton Culture Code
por
Skeleton Technologies
PDF
Content Methodology: A Best Practices Report (Webinar)
por
contently
PDF
How to have difficult conversations
por
Rajiv Jayarajah, MAppComm, ACC
PDF
Trends In Paid Search: Navigating The Digital Landscape In 2024
por
Search Engine Journal
PDF
Google's Just Not That Into You: Understanding Core Updates & Search Intent
por
Lily Ray
PDF
How Race, Age and Gender Shape Attitudes Towards Mental Health
por
ThinkNow
PDF
PEPSICO Presentation to CAGNY Conference Feb 2024
por
Neil Kimberley
PDF
Time Management & Productivity - Best Practices
por
Vit Horky
PDF
5 Public speaking tips from TED - Visualized summary
por
SpeakerHub
PPTX
How to Prepare For a Successful Job Search for 2024
por
Albert Qian
PDF
Getting into the tech field. what next
por
Tessa Mero
PDF
Introduction to Data Science
por
Christy Abraham Joy
PDF
The six step guide to practical project management
por
MindGenius
Product Design Trends in 2024 | Teenage Engineerings
por
Pixeldarts
Beginners Guide to TikTok for Search - Rachel Pearson - We are Tilt __ Bright...
por
RachelPearson36
2024 State of Marketing Report – by Hubspot
por
Marius Sescu
Everything You Need To Know About ChatGPT
por
Expeed Software
ChatGPT and the Future of Work - Clark Boyd
por
Clark Boyd
AI Trends in Creative Operations 2024 by Artwork Flow.pdf
por
marketingartwork
Social Media Marketing Trends 2024 // The Global Indie Insights
por
Kurio // The Social Media Age(ncy)
Skeleton Culture Code
por
Skeleton Technologies
Content Methodology: A Best Practices Report (Webinar)
por
contently
How to have difficult conversations
por
Rajiv Jayarajah, MAppComm, ACC
Trends In Paid Search: Navigating The Digital Landscape In 2024
por
Search Engine Journal
Google's Just Not That Into You: Understanding Core Updates & Search Intent
por
Lily Ray
How Race, Age and Gender Shape Attitudes Towards Mental Health
por
ThinkNow
PEPSICO Presentation to CAGNY Conference Feb 2024
por
Neil Kimberley
Time Management & Productivity - Best Practices
por
Vit Horky
5 Public speaking tips from TED - Visualized summary
por
SpeakerHub
How to Prepare For a Successful Job Search for 2024
por
Albert Qian
Getting into the tech field. what next
por
Tessa Mero
Introduction to Data Science
por
Christy Abraham Joy
The six step guide to practical project management
por
MindGenius
Descargar