Incrustar presentación
Descargar para leer sin conexión

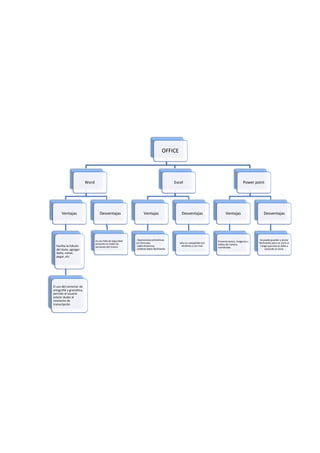
El documento compara las ventajas y desventajas de tres programas de Microsoft Office: Word permite editar texto fácilmente y usar el corrector ortográfico, pero tiene fallas de seguridad. Excel facilita operaciones matemáticas y ordenar datos, aunque solo es compatible con Windows y Mac. PowerPoint ayuda a presentar contenido de forma coordinada, pero los archivos se pueden dañar por virus al guardarse o enviarse.
