Incrustar presentación
Descargar para leer sin conexión

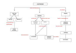
El documento describe el flujo de electricidad y los principios que lo rigen, incluyendo la resistencia, voltaje y la ley de Ohm. Se mencionan conceptos clave como la carga eléctrica, la energía y la potencia de los aparatos eléctricos. También se hace referencia a la ley de Joule en el contexto del funcionamiento de dispositivos eléctricos.
