Incrustar presentación
Descargar para leer sin conexión




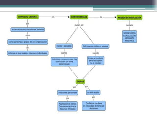
Este documento trata sobre conflictos laborales. Fue escrito por la alumna Ma. Sylvia Collantes para la Escuela de Relaciones Industriales de la Universidad "Fermín Toro". Incluye una bibliografía de la Plataforma SAIA.


