Incrustar presentación
Descargar para leer sin conexión


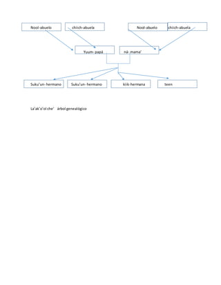
El documento presenta un árbol genealógico de una familia maya, identificando a los abuelos como Nool-abuelo y chiich-abuela, los padres como Yuum-papá y ná-mama', y los hermanos como Suku'un-hermano y teen-hermana, concluyendo que este es un árbol genealógico.
