Cons
A
sultoría y Ca
Ora
Ad
apacitación
acle
mi
Eric Gu
F
n
e Da
nis
Prime
ustavo
Febrer
atab
stra
era Edición
Corone
ro - 20
base
aci
el Castil
009
e 10
ón
llo
0g
n I
Oracle Database 10g Administración I
Derechos Reservados © 2009 Eric Gustavo Coronel Castillo
Primera Edición
Contacto
Email: gcoronelc@gmail.com
Teléfono: (511) 996-664-457
Lima - Perú
III
Contenido
Lección 01: Arquitectura de la Base de Datos Oracle 10g
Arquitectura de Oracle 10g .....................................................................................................................2
La Instancia de Oracle.............................................................................................................................3
La Base de Datos de Oracle ...................................................................................................................4
Lección 02: Introducción a las Estructuras de Almacenamiento
Estructuras Lógicas...............................................................................................................................14
Estructuras Físicas................................................................................................................................16
Esquemas de Base de Datos................................................................................................................18
Lección 03: El Diccionario de Datos
Introducción al Diccionario de Datos.....................................................................................................22
Componentes Privados .........................................................................................................................23
Componentes Públicos..........................................................................................................................28
Lección 04: Usuarios Administradores
Administrador de la Seguridad y Privilegios de la Base de Datos ......................................................32
Autenticación del Administrador de Base de Datos..............................................................................34
Creación y Manteniendo el Archivo de Contraseñas............................................................................44
Lección 05: Inicio y Parada de la Base de Datos
Introducción ...........................................................................................................................................52
Inicio de una Base de Datos de Oracle.................................................................................................53
Comando: STARTUP ............................................................................................................................55
Comando: SHUTDOWN........................................................................................................................56
Comando: ALTER DATABASE.............................................................................................................59
Lección 06: Acceso a la Base de Datos Oracle
Verificación de Servicios Windows .......................................................................................................62
Identificación del Servicio y la Instancia de Base de Datos ................................................................65
Configuración del Método de Nomenclatura Local...............................................................................75
Configuración del Proceso Escucha .....................................................................................................77
Glosario..................................................................................................................................................79
Lección 07: Administración de la Instancia
Parámetros de Inicialización .................................................................................................................84
Dimensionando el SGA .........................................................................................................................94
Manejo de Sesiones..............................................................................................................................97
Archivos de Alertas..............................................................................................................................103
IV
Lección 08: Administración del Archivo de Control
¿Qué es el Archivo de Control? ..........................................................................................................106
Establecer el Nombre de los Archivos de Control ..............................................................................107
Multiplexado el Archivo de Control......................................................................................................108
Creando Copias Adicionales, Renombrando y Reubicando Archivos de Control .............................109
Mostrando Información del Archivo de Control...................................................................................111
Lección 09: Administración del los Redo Logs
¿Que es el Redo Log? ........................................................................................................................114
Planificación de los Redo Log Files ....................................................................................................118
Creando Groupos y Miembros Redo Log ...........................................................................................119
Eliminando Grupos y Miembros Redo Log .........................................................................................121
Consultando Información sobre los Redo Log....................................................................................123
Ejercicio ...............................................................................................................................................123
Lección 10: Administración de Tablespaces
Esquema de la Base de Datos............................................................................................................126
Guía para Administrar Tablespaces....................................................................................................128
Administración de Tablespaces ..........................................................................................................129
Tablespace Administrado Localmente................................................................................................131
Tablespaces Temporales ....................................................................................................................137
Especificando Bloques NO Estándares para Tablespaces...............................................................139
Gestionando Tablespaces...................................................................................................................140
Gestionando Tablespaces...................................................................................................................140
Lección 11: Usuarios y Recursos
Administración de Usuarios.................................................................................................................144
Administración de Recursos con Perfiles ...........................................................................................149
Verificar Información sobre Usuarios y Perfiles..................................................................................160
Lección 12: Privilegios y Roles
Entendiendo Privilegios y Roles..........................................................................................................164
Administración de Roles......................................................................................................................169
Concediendo Privilegios y Roles.........................................................................................................171
Revocando Privilegios y Roles............................................................................................................176
Verificar Información sobre Privilegios y Roles...................................................................................180
Lección 01
Arquitectura de la
Base de Datos Oracle 10g
Contenido
Arquitectura de Oracle 10g 2
Esquema General 2
Esquema Ampliado 3
La Instancia de Oracle 4
Estructuras en Memoria 4
El System Global Area (SGA) 5
Procesos de Fondo 7
La Base de Datos de Oracle 9
2
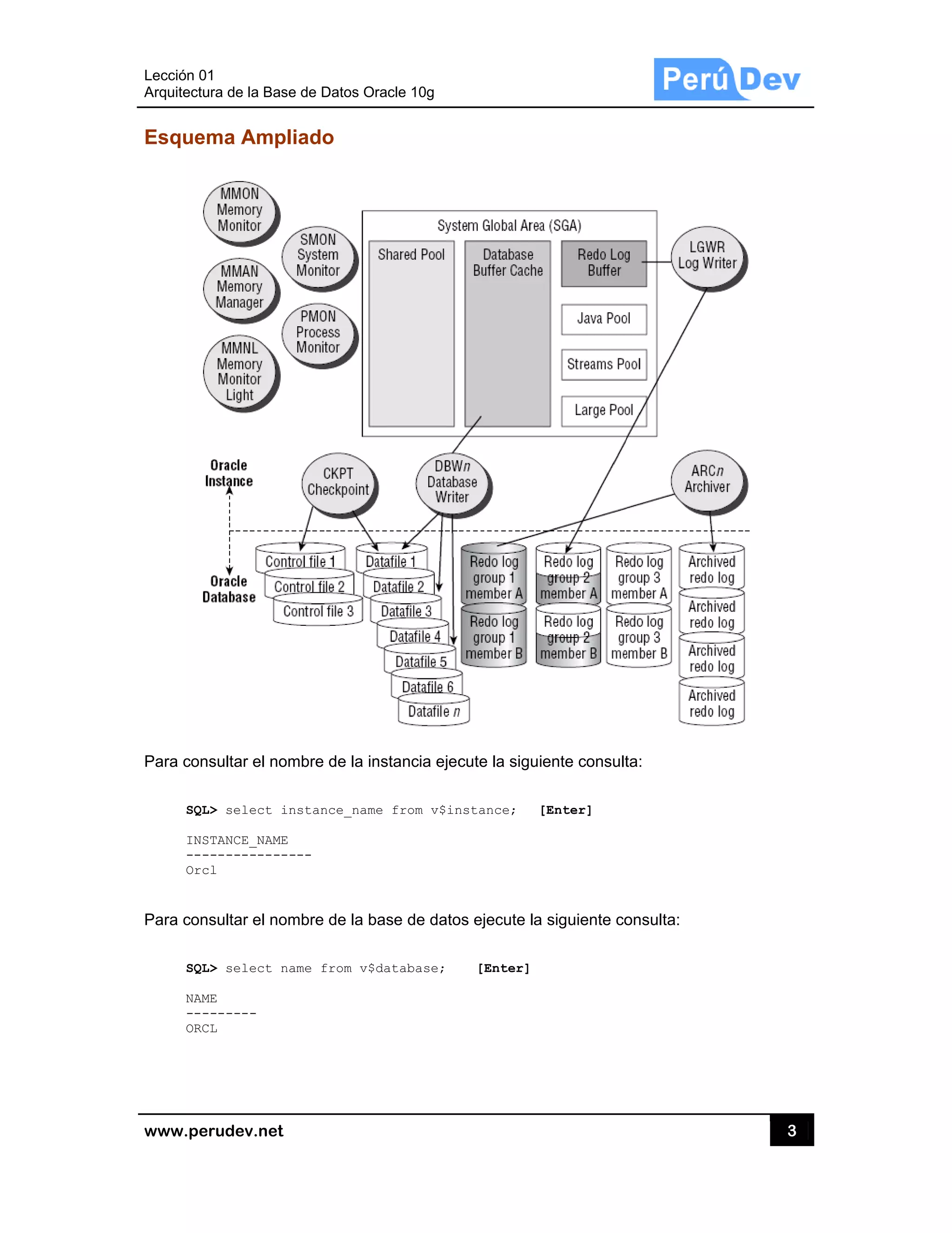
Arquit
Esquem
El servid
que se ag
Por cada
crear va
muchos r
tectura d
ma Gene
or Oracle e
grupan en d
a instancia d
rias instanc
recursos.
de Orac
ral
stá compue
os compone
de Oracle se
cias, pero s
Eric Gust
cle 10g
esto de vario
entes: La Ins
e tiene una
se recomien
tavo Corone
os archivos,
stancia Ora
sola base
nda solo un
el Castillo (
procesos y
acle y la Bas
de datos, e
na, porque
Oracle
Ad
gcoronelc@
y estructuras
e de Datos
n un servid
cada instan
Database 10
dministración
@gmail.com
s en memor
Oracle.
or se puede
ncia consum
0g
n I
m)
ria
en
me
Lección 0
Arquitectu
www.pe
Esquem
Para con
SQL
INS
---
Orc
Para con
SQL
NAM
---
ORC
1
ura de la Base
rudev.net
ma Ampl
sultar el nom
L> select in
STANCE_NAME
------------
cl
sultar el nom
L> select na
ME
-------
CL
e de Datos O
iado
mbre de la in
nstance_nam
---
mbre de la b
ame from v$
racle 10g
nstancia ejec
me from v$in
base de dato
database;
cute la sigui
nstance; [
os ejecute la
[Enter]
ente consult
[Enter]
siguiente co
ta:
onsulta:
33
4
La Ins
Estruc
Oracle ut
Las estru
stancia d
turas en
tiliza la mem
Código de
Información
La informa
estado actu
Información
ejemplo, in
Contiene l
periférica. P
ucturas básic
System Glo
y procesos
Program G
procesos d
de Oracl
Memoria
moria para al
los program
n sobre las s
ación necesa
ual de una c
n que es c
formación b
os datos qu
Por ejemplo
cas de mem
obal Area (S
s de fondo.
Global Area
de fondo; ha
Eric Gust
le
a
macenar inf
mas.
sesiones act
aria durante
consulta de l
compartida y
bloqueada.
ue también
, los bloques
oria asociad
SGA), que e
a (PGA), qu
ay un PGA p
tavo Corone
formación co
tuales, inclu
e la ejecució
a cual se es
y se comun
se almace
s de los dato
das con Orac
s compartid
ue es priva
para cada pr
el Castillo (
omo:
so si no está
ón de un pr
stán trayendo
nica entre p
enan perman
os y entrada
cle incluyen
a por todos
ado a cada
oceso.
Oracle
Ad
gcoronelc@
á activa.
rograma, Po
o las filas.
procesos de
nentemente
as del redo lo
:
los proceso
proceso d
Database 10
dministración
@gmail.com
or ejemplo,
e Oracle. P
en memor
og.
os del servid
el servidor
0g
n I
m)
el
or
ria
or
y
Lección 0
Arquitectu
www.pe
El Syst
El SGA e
Compon
El siguien
Compon
Shared P
Databas
Redo Lo
Compon
El siguien
Compon
Java Poo
Large Po
Streams
1
ura de la Base
rudev.net
tem Glob
está conform
nentes Ob
nte cuadro m
nente SGA
Pool
e Buffer Cac
og Buffer
nentes Opc
nte cuadro m
nente SGA
ol
ool
Pool
e de Datos O
bal Area (
mado por tres
ligatorios
muestra los c
De
Co
ha
che Co
ac
Alm
de
cionales d
muestra los c
Descri
Almace
usado
Almacé
de bac
compo
Almacé
mensa
racle 10g
SGA)
s componen
del SGA
componente
escripción
ontiene las s
an sido ejecu
ontiene los d
ccedidos por
macena info
e recuperació
del SGA
componente
ipción
ena el códig
más recient
én de datos
ckup y restau
onentes com
én de data a
ajes cuando
ntes obligato
es obligatorio
sentencias S
utadas por lo
datos que ha
r los usuarios
ormación de
ón.
es opcionale
go de las apl
temente cua
para grande
uración de R
mpartidos del
asociada con
Oracle’s Ad
rios y tres o
os del SGA.
SQL usadas
os usuarios d
an sido mas
s de la base
las transacc
s del SGA.
icaciones y
ando se utiliz
es operacion
Recovery Ma
l servidor.
n requerimie
vanced Que
pcionales.
mas recient
de la base d
recientemen
e de datos.
ciones para
objetos Java
za el JVM de
nes, como a
anager (RMA
entos hechos
euing esta en
5
temente que
de datos.
nte
propósitos
a que se ha
e Oracle.
actividades
AN) y
s a la cola d
n uso.
5
e
n
e
6
Para con
SQL
Tot
Fix
Var
Dat
Red
La salida
tamaño t
Shared P
(197,132
bytes) qu
También
se ilustra
SQL
NAM
---
Fix
Var
Dat
Red
La vista V
espacio a
SQL
COM
---
sha
lar
jav
str
DEF
KEE
REC
DEF
DEF
DEF
DEF
DEF
ASM
13
sultar el SG
L> show sga
tal System G
xed Size
riable Size
tabase Buffe
do Buffers
a de este co
total está co
Pool, el Larg
,288 bytes),
ue guarda inf
podemos u
a a continuac
L> select *
ME
------------
xed Size
riable Size
tabase Buffe
do Buffers
V$SGA_DY
asignado de
L> select co
MPONENT
------------
ared pool
rge pool
va pool
reams pool
FAULT buffer
EP buffer ca
CYCLE buffer
FAULT 2K buf
FAULT 4K buf
FAULT 8K buf
FAULT 16K bu
FAULT 32K bu
M Buffer Cac
filas selec
GA ejecute el
[Enter]
Global Area
ers
omando mu
ompuesto d
ge Pool, y
el Redo Lo
formación u
tilizar la vist
ción:
from v$sga
------- ---
8
ers 19
NAMIC_CO
ntro del SGA
omponent,cu
-----------
r cache
ache
r cache
ffer cache
ffer cache
ffer cache
uffer cache
uffer cache
che
ccionadas.
Eric Gust
l siguiente co
289406976
1247528
83887832
197132288
7139328
estra el tam
de un espac
el Java Poo
g Buffer (7,1
sada por los
a V$SGA pa
; [Enter]
VALUE
-------
1247528
3887832
7132288
7139328
OMPONENTS
A; según lo
rrent_size
CURR
------ ----
1
tavo Corone
omando:
6 bytes
8 bytes
2 bytes
8 bytes
8 bytes
maño total d
cio variable
ol (1,247,52
139,328 byte
s procesos d
ara consulta
S permite co
muestra la s
from v$sga_
RENT_SIZE
---------
75497472
4194304
4194304
0
197132288
0
0
0
0
0
0
0
0
el Castillo (
de SGA, es
(Variable S
28 bytes), el
es), y el esp
de fondo de
ar informació
onsultar deta
siguiente con
_dynamic_co
Oracle
Ad
gcoronelc@
289,406,97
Size) que lo
l Database
pacio adicion
la instancia.
ón sobre el S
alles adicion
nsulta:
omponents; [
Database 10
dministración
@gmail.com
6 bytes. Es
o conforma
Buffer Cach
nal (1,247,52
.
SGA, tal com
nales sobre
[Enter]
0g
n I
m)
ste
el
he
28
mo
el
Lección 0
Arquitectu
www.pe
También
de cada c
Proces
Hay muc
que ayud
obligatori
pueden o
Oracle qu
1
ura de la Base
rudev.net
se puede u
componente
sos de Fo
chos tipos de
da a maneja
ia, y varios
o no ser ut
ue se están
e de Datos O
usar el Enter
e del SGA, ta
ondo
e procesos
ar la instan
procesos de
ilizados dep
utilizando e
racle 10g
rprise Mana
al como se m
de fondo de
cia. Oracle
e fondo son
pendiendo d
n la base de
ager Databa
muestra a co
e Oracle. Ca
requieren c
n opcionales
de cuales so
e datos.
ase Control
ontinuación:
ada uno rea
cinco proces
s. Los proce
on las carac
para consu
liza un traba
sos de fond
esos de fond
cterísticas o
7
ltar el tamañ
ajo específic
do de mane
do opcionale
opcionales d
7
ño
co
ra
es
de
8
Proceso
El siguien
Process
System M
Process
Databas
Log Writ
Checkpo
* La n en
estos pro
valor nu
funcionan
DBW2, y
os de Fond
nte cuadro m
s Name
Monitor
Monitor
e Writer
ter
oint
n cualquier
ocesos pued
mérico. Po
ndo, sus no
DBW3.
do Obligato
muestra los p
Operating
System Pro
SMON
PMON
DBWn*
LGWR
CKPT
nombre de
den estar en
r ejemplo,
mbres de pr
Eric Gust
orios
procesos de
ocess D
E
in
f
E
d
u
p
E
d
a
E
t
lo
A
v
proceso del
n funcionam
si cuatro
roceso en e
tavo Corone
e fondo oblig
Description
Es el proces
nstancia y a
allas en la in
Este proceso
del servidor a
usuario en ca
proceso serv
Escribe los b
datos del Da
archivos de d
Escribe la inf
ransaccione
os archivos
Actualiza los
vez que ocur
l sistema op
iento. En es
procesos W
el nivel del s
el Castillo (
gatorios:
o encargado
brir la base
nstancia.
o se encarga
asignados a
aso que la c
vidor asignad
bloques mod
atabase Buff
datos (dataf
formación de
es del Redo L
Redo Log e
s archivos de
rre un event
perativo sign
stos casos,
Writer de la
sistema oper
Oracle
Ad
gcoronelc@
o de recuper
de datos en
a de liberar l
a la conexión
conexión a tr
do falle.
dificados de
fer Cache d
iles) en disc
e recuperac
Log Buffer
n línea en d
e la base de
to Checkpoin
nifica que m
la n se subs
a base de
rativo son D
Database 10
dministración
@gmail.com
rar la
n caso de
los recursos
n de un
ravés del
la base de
del SGA a lo
co.
ción de
del SGA a
isco.
datos cada
nt.
ás de uno d
stituye por u
datos está
DBW0, DBW
0g
n I
m)
s
s
de
un
án
W1,
Lección 0
Arquitectu
www.pe
La Ba
Una insta
compone
archivos
que se a
base de
siguiente
arquitectu
Tipo de
Control
Datafile
Redo Lo
Paramet
(PFILE o
Archived
Passwor
1
ura de la Base
rudev.net
se de D
ancia es una
e de un siste
se llaman c
asocian a la
datos, son e
e cuadro res
ura de la bas
Archivo
og
ter
o SPFILEE)
d Log
rd
e de Datos O
atos de
a estructura
ema de arc
control file
base de da
el password
sume el pa
se de datos
Inform
Ubicac
tamañ
base d
archivo
Toda l
Regist
para p
Parám
de Ora
Copia
propós
Es un
usuari
SYSO
racle 10g
Oracle
a temporal e
chivos físicos
s, datafiles
atos de Ora
file, el PFI
apel de cad
.
mación Con
ción de los o
o del bloque
de datos, e i
os se requie
a data de la
tra todos los
propósitos de
metros de co
acle, y proce
el contenido
sitos de recu
archivo opc
os a los que
PER.
en memoria,
s que reside
s, y redo log
acle, pero q
ILE y SPFIL
da uno de e
tenida en e
otros archivo
e de la base
nformación
eren para ab
as aplicacion
s cambios he
e recuperaci
nfiguración d
esos de back
o de los red
uperación.
cional usado
e se les ha o
pero la bas
en en los d
gs. Los arc
ue técnicam
LE, y los arc
estos juego
l Archivo
os, nombre d
de datos, ju
de recupera
brir la base d
nes y la meta
echos en la b
ión.
del SGA, ca
kground.
o log en líne
para almace
otorgado el p
se de datos
iscos del se
chivos físico
mente no so
chived redo
os de los a
de la base d
uego de cara
ación física.
de datos.
adata interna
base de dato
aracterísticas
ea, usado pa
enar el nom
privilegio SY
9
de Oracle s
ervidor. Esto
os adicionale
on parte de
o log files.
rchivos en
e datos,
acteres de la
Estos
a.
os; usado
s opcionales
ara
bre de los
SDBA y/o
9
se
os
es
la
El
la
a
s
10
Podemos
SQL
NAM
---
C:
C:
C:
También
Podemos
SQL
NAM
---
C:
C:
C:
C:
C:
s consultar lo
L> select na
ME
------------
ORACLEPROD
ORACLEPROD
ORACLEPROD
podemos re
s consultar lo
L> select na
ME
------------
ORACLEPROD
ORACLEPROD
ORACLEPROD
ORACLEPROD
ORACLEPROD
os archivos
ame from v$
-----------
DUCT10.2.0
DUCT10.2.0
DUCT10.2.0
ealizar la mis
os archivos
ame from v$
-----------
DUCT10.2.0
DUCT10.2.0
DUCT10.2.0
DUCT10.2.0
DUCT10.2.0
Eric Gust
de control e
controlfile
-----------
ORADATAOR
ORADATAOR
ORADATAOR
sma consult
de datos eje
datafile;
-----------
ORADATAOR
ORADATAOR
ORADATAOR
ORADATAOR
ORADATAOR
tavo Corone
ejecutando la
e; [Enter
------------
RCLCONTROL0
RCLCONTROL0
RCLCONTROL0
ta en EM Da
ecutando la
[Enter]
------------
RCLSYSTEM01
RCLUNDOTBS0
RCLSYSAUX01
RCLUSERS01.
RCLEXAMPLE0
el Castillo (
a siguiente c
r]
----------
01.CTL
02.CTL
03.CTL
atabase Con
siguiente co
-----------
1.DBF
01.DBF
1.DBF
.DBF
01.DBF
Oracle
Ad
gcoronelc@
consulta:
trol:
onsulta:
--
Database 10
dministración
@gmail.com
0g
n I
m)
Lección 0
Arquitectu
www.pe
También
Para con
SQL
---
Esta con
sea, un a
consulta:
SQL
---
1
ura de la Base
rudev.net
podemos re
sultar los gr
L> select gr
GROUP#
-------- ---
1
2
3
sulta nos in
archivo. Par
L> select gr
GROUP# MEM
-------- ---
1 C:
2 C:
3 C:
e de Datos O
ealizar la con
rupos Redo
roup#, memb
MEMBERS
--------
1
1
1
ndica que te
ra consultar
roup#, memb
MBER
-----------
ORACLEPRO
ORACLEPRO
ORACLEPRO
racle 10g
nsulta de so
Logs ejecute
ers from v$
nemos tres
los archivo
er from v$l
-----------
DUCT10.2.0
DUCT10.2.0
DUCT10.2.0
obre loa data
e la siguient
$log; [Ent
grupos, y c
os miembros
logfile orde
------------
0ORADATAOR
0ORADATAOR
0ORADATAOR
afiles en EM
e consulta:
ter]
cada grupo t
s de cada g
er by 1;
-----------
RCLREDO01.
RCLREDO02.
RCLREDO03.
M Database
tiene un sol
rupo ejecute
[Enter]
------
LOG
LOG
LOG
11
Control:
o miembro,
e la siguien
1
o
te
12
El siguien
También
En esta
número q
nte grafico il
podemos co
ventana pa
que correspo
ustra la form
onsultar los
ara consulta
onde al grup
Eric Gust
ma como trab
redo logs en
r los archiv
po a consulta
tavo Corone
bajan los arc
n EM Databa
os miembro
ar, en la colu
el Castillo (
chivos redo
ase Control:
os de un gr
umna Grupo
Oracle
Ad
gcoronelc@
log:
:
rupo, hacem
o.
Database 10
dministración
@gmail.com
mos clic en
0g
n I
m)
el
Lección 02
Introducción a las
Estructuras de Almacenamiento
Contenido
Estructuras Lógicas 14
Estructuras Físicas 16
Esquemas de Base de Datos 18
14
Estruc
Oracle d
recupera
base de d
La siguie
SQL
NAM
---
SYS
UND
SYS
USE
TEM
EXA
6 f
cturas L
ivide la bas
r los datos
datos.
ente consulta
L> select na
ME
------------
STEM
DOTBS1
SAUX
ERS
MP
AMPLE
filas selecc
Lógicas
se de datos
eficienteme
a muestra lo
ame from v$
-----------
cionadas.
Eric Gust
s en unidad
ente. El sigu
s tablespace
tablespace;
------
tavo Corone
es más peq
uiente grafic
es que se cr
; [Enter
el Castillo (
queñas para
o muestra l
rean junto co
r]
Oracle
Ad
gcoronelc@
a manejar,
a estructura
on la base d
Database 10
dministración
@gmail.com
almacenar,
a lógica de
e datos:
0g
n I
m)
y
la
Lección 02
Introducci
www.pe
A continu
base de d
Tablaspac
system
undotbs1
sysaux
users
temp
También
tal como
2
ón a las Estru
rudev.net
uación tenem
datos.
ce Des
El
PL
es
1 Al
co
El
us
W
re
y S
Ut
Us
podemos co
se ilustra a
ucturas de Al
mos una bre
scripción
tablespace
L/SQL, y no
squemas.
macena info
onsistencia y
tablespace
sados para o
orkload Rep
lativa a la ac
Spatial.
tilizado como
sado para op
onsultar los
continuación
macenamient
eve descripc
SYSTEM se
debe ser us
ormación de
y recuperació
SYSAUX es
opciones de
pository (rep
ctividad del s
o tablespace
peraciones d
tablespaces
n:
to
ción de los ta
e utiliza para
sado para alm
las transacc
ón.
s nuevo a O
la base de d
ositorio que
sistema), On
e por defecto
de grandes o
s utilizando l
ablespaces q
a el dicciona
macenar obj
ciones para
racle10g y a
datos, tales
guarda peri
nline Analyti
o para usua
ordenamien
la herramien
que se crea
ario de los da
jetos de otro
los propósit
almacena se
como Autom
iódicamente
cal Process
rios de la ba
to.
nta EM Data
15
n junto con
atos y código
os
tos
egmentos
matic
e información
ing (OLAP),
ase de datos
abase Contro
5
la
o
n
s.
ol,
16
Estruc
El siguie
estructura
cturas F
ente grafico
as lógicas d
Físicas
muestra la
e almacena
Eric Gust
a relación q
miento.
tavo Corone
que existe
el Castillo (
entre las e
Oracle
Ad
gcoronelc@
estructuras
Database 10
dministración
@gmail.com
físicas y la
0g
n I
m)
as
Lección 02
Introducci
www.pe
Cada tab
de admin
consulta
SQL
TAB
---
USE
SYS
UND
SYS
EXA
Para con
siguiente
SQL
TAB
---
TEM
También
2
ón a las Estru
rudev.net
blespace tien
nistración y
nos muestra
L> select ta
BLESPACE_NAM
------------
ERS
SAUX
DOTBS1
STEM
AMPLE
nsultar los a
e:
L> select ta
BLESPACE_NAM
------------
MP
podemos us
ucturas de Al
ne asignado
rendimiento
a los datafile
ablespace_n
ME FIL
------- ---
C:
C:
C:
C:
C:
archivos aso
ablespace_n
ME FIL
------- ---
C:
sar el EM pa
macenamient
o por lo men
pueden est
es por tables
ame, file_n
E_NAME
-----------
ORACLEPROD
ORACLEPROD
ORACLEPROD
ORACLEPROD
ORACLEPROD
ociados con
ame, file_n
E_NAME
-----------
ORACLEPROD
ara consulta
to
nos un dataf
tar conforma
space.
name from db
------------
DUCT10.2.0
DUCT10.2.0
DUCT10.2.0
DUCT10.2.0
DUCT10.2.0
n los tablesp
name from db
------------
DUCT10.2.0
ar informació
file. Algunos
ados por va
ba_data_fil
-----------
ORADATAOR
ORADATAOR
ORADATAOR
ORADATAOR
ORADATAOR
paces temp
ba_temp_fil
-----------
ORADATAOR
ón sobre loa
s tablespace
rios datafile
les; [Enter
------------
RCLUSERS01.
RCLSYSAUX01
RCLUNDOTBS0
RCLSYSTEM01
RCLEXAMPLE0
orales, la c
les; [Enter
------------
RCLTEMP01.D
datafiles.
17
e, por razone
. La siguien
r]
-------
.DBF
1.DBF
01.DBF
1.DBF
01.DBF
consulta es
r]
------
DBF
7
es
te
la
18
Esque
Un esque
específic
nombre q
Por lo ta
ilustra en
emas de
ema es una
o de la base
que el usuar
nto, podemo
n el siguiente
e Base d
a colección
e de datos.
rio de la base
os ver la ba
e grafico:
Eric Gust
de Datos
de objetos
En una base
e de datos,
ase de dato
tavo Corone
s
de la base
e de datos d
así que los d
os como un
el Castillo (
de datos p
de Oracle, el
dos términos
conjunto de
Oracle
Ad
gcoronelc@
erteneciente
l esquema ti
s son sinóni
e esquemas
Database 10
dministración
@gmail.com
es un usuar
iene el mism
mos.
s, tal como s
0g
n I
m)
rio
mo
se
Lección 02
Introducci
www.pe
Para con
SQL
2
3
USE
---
SCO
HR
SYS
SYS
Podemos
asignado
El usuari
diccionar
INSERT)
la integrid
de esta c
También
datos.
2
ón a las Estru
rudev.net
sultar inform
L> select us
2 from dba_
3 where use
ERNAME
------------
OTT
S
STEM
s apreciar lo
o a cada usu
io SYS es
rio de dato
) cualquier fi
dad de los d
cuenta.
podemos u
ucturas de Al
mación de lo
sername, de
_users
ername in (
DEF
------- ---
USE
USE
SYS
SYS
os tablespa
uario.
el dueño de
s. Ningún
la u objetos
datos. El ad
tilizar el EM
macenamient
s usuarios, p
fault_table
'SYS', 'SYS
AULT_TABLES
-----------
RS
RS
TEM
TEM
ce por defe
e todas las
otro usuari
del esquem
dministrador
para consu
to
podemos eje
espace, temp
STEM', 'SCOT
SPACE TEMP
------- ----
TEMP
TEMP
TEMP
TEMP
ecto de cad
tablas bas
o debe alte
ma SYS, porq
r de la base
ltar informac
ecutar la sig
porary_tabl
TT', 'HR');
PORARY_TABL
-----------
P
P
P
P
da usuario y
se y vistas d
erar nunca
que tal activ
e de datos d
ción sobre lo
guiente cons
lespace
[Enter]
LESPACE
-------
y el tablesp
de acceso
(UPDATE,
vidad puede
ebe tener e
os usuarios
19
ulta:
]
pace tempor
a la data d
DELETE,
compromet
estricto contr
de la base d
9
ral
del
o
er
rol
de
20 Eric Gust
Página
tavo Corone
a en Blanco
el Castillo (
Oracle
Ad
gcoronelc@
Database 10
dministración
@gmail.com
0g
n I
m)
Lección 03
El Diccionario de Datos
Contenido
Introducción al Diccionario de Datos 22
Componentes Privados 23
Tablas X$ 23
Vistas Dinámicas (V_$) 25
Tablas $ 27
Componentes Públicos 28
22
Introd
Una de la
que es un
datos. U
El diccion
de datos
tablespac
No solo e
herramie
usuarios
para real
de solo le
Por su c
objetos: p
ducción
as partes má
n sistema de
n diccionario
La definici
sinónimos,
Cuanto esp
Los valores
Información
Los nombre
Privilegios
Información
cuanto tiem
Etc.
nario de dat
s. Todas las
ce SYSTEM
el diccionario
nta importa
finales y pa
lizar consult
ectura, solo
omplejidad
privado y pú
al Dicci
ás important
e solo lectur
o de los dato
ión de los
secuencias
pacio ha sido
s por defecto
n de restricc
es de los us
y roles otorg
n de audito
mpo estuvier
os es una e
s tablas y
M.
o de datos e
nte para tod
ara los adm
tas al diccio
se puede c
y extensión
úblico.
Eric Gust
onario d
tes de una b
ra de tablas
os contiene:
objetos de
s, funciones,
o asignado a
o de las colu
ciones de int
suarios de O
gados a cad
ria, como p
ron activas.
estructura de
vistas del d
es todo en c
dos los usu
ministradores
nario de los
onsultar (ins
, el dicciona
tavo Corone
de Datos
base de dato
que proporc
todos los
procedimie
a cada esqu
umnas.
tegridad.
Oracle.
a usuario.
por ejemplo,
e tablas y vis
diccionario d
cada base d
uarios, para
s de base d
s datos. Deb
strucciones S
ario de dato
el Castillo (
s
os Oracle es
ciona la info
esquemas
ntos, etc.).
uema, y cuan
que usuari
stas, similar
de datos es
de datos Ora
los diseñad
de datos. Ut
bido a que e
SELECT) a l
os se ha div
Oracle
Ad
gcoronelc@
s su diccion
rmación sob
(tablas, vis
nto ha sido u
os han inici
r a otros dat
stán almace
acle, esta es
dores de ap
tilice las sen
el diccionario
las tablas y
vidido, en d
Database 10
dministración
@gmail.com
ario de dato
bre la base d
stas, índice
utilizado.
iado sesión
os de la bas
enadas en
s también un
plicaciones d
ntencias SQ
o de datos e
vistas.
os niveles d
0g
n I
m)
os,
de
es,
y
se
el
na
de
QL
es
de
Lección 03
El Diccion
www.pe
Comp
Se denom
conforma
utilizados
compone
Tablas
Son estru
V$, norm
DBA tien
que, su n
darse cue
haya dec
No hay d
es posibl
en la crea
Las tabla
en tiemp
comienzo
El único
intenta ej
SQL
Con
SQL
BAN
---
Ora
PL/
COR
TNS
NLS
3
nario de Datos
rudev.net
ponentes
mina compo
an el Diccion
s por usuario
ente esta, a s
Tablas X$
Vistas Diná
Tablas $
s X$
ucturas en m
malmente es
ne que hace
nombre y el
enta del sign
cidido usar e
ocumentaci
e mediante
ación de las
as X$ son cr
po real gua
o de la insta
comando p
jecutar cualq
L> conn / as
nectado.
L> select ba
NNER
------------
acle Databas
/SQL Release
RE 10.2.0
S for 32-bit
SRTL Version
s
s Privad
onente privad
nario de Da
os que norm
su vez integ
ámicas (V_$
memoria pre
stas tablas n
erlo como us
nombre de
nificado de s
esas convenc
ón acerca d
la revisión y
vistas V$.
readas en m
ardando info
ncia.
permitido so
quier tipo de
s sysdba [
anner from
-----------
se 10g Ente
e 10.2.0.1.
0.1.0
t Windows:
n 10.2.0.1.
dos
do a todos a
atos que por
malmente so
rado por los
$)
esentadas c
no se encue
suario SYS.
sus column
su contenido
ciones para
e las tablas
y el análisis
memoria al m
ormación de
obre estas ta
e instrucción
[Enter]
x$version;
-----------
rprise Edit
0 - Product
Production
Version 10.
0 – Product
aquellos grup
r su natural
on Administ
s siguientes
como tablas
entran docum
El problem
as no son d
o. Es de sup
nombrarlas
X$ prevista
del conteni
momento de
e la activida
ablas es el
diferente al
[Enter]
------------
tion Release
tion
.2.0.1.0 - P
tion
pos de objet
eza sólo de
tradores de
grupos de o
y sirven co
mentadas. P
ma que se ti
descriptivos,
poner que p
.
por Oracle
do de las m
el inicio de l
ad de la B
SELECT, o
SELECT.
-----------
e 10.2.0.1.
Production
tos (tablas y
eberían ser
e la Base de
objetos:
omo base p
Para ver su
ene con est
por lo tanto
or su import
Corporation
mismas dedu
a instancia
Base de Da
ocurriendo u
---------
0 - Prod
23
y/o vistas) qu
acezados y
e Datos. Es
ara las vista
contenido u
tas tablas, e
o resulta difíc
tancia, Orac
; sin embarg
ucir su utilida
y mantenida
atos desde
un error si s
3
ue
y/o
ste
as
un
es
cil
cle
go
ad
as
el
se
24
No se pu
SQL
Con
SQL
gra
ERR
ORA
La única
a SYS e
siguiente
SQL
Con
SQL
Vis
SQL
Sin
SQL
Con
SQL
Con
SQL
ADD
---
04B
04B
04B
04B
04B
04B
04B
04B
04B
04B
04B
. .
. .
ede otorgar
L> conn / as
nectado.
L> grant sel
ant select o
ROR en línea
A-02030: sól
operación d
es la creació
e forma:
L> conn / as
nectado.
L> create vi
sta creada.
L> create p
nónimo cread
L> grant sel
ncesión term
L> conn scot
nectado.
L> select *
DR
------ -----
B79704
B79704
B79704
B79704
B79704
B79704
B79704
B79704
B79704
B79704
B79704
.
.
el privilegio
s sysdba [
lect on x$o
on x$option
*
a 1:
lo se puede
disponible pa
ón de vista
s sysdba
iew prueba$
public syno
do.
lect on pru
minada corr
tt/tigre
from x$opt
INDX I
------ ----
0
1
2
3
4
5
6
7
8
9
10
Eric Gust
o de SELECT
[Enter]
ption to sc
to scott
selecciona
ara permitir
s sobre ella
[Enter]
option as s
nym x$optio
eba$option
ectamente.
[Ent
ion; [Ent
NST_ID PARA
------ ----
1 Part
1 Obje
1 Real
1 Adva
1 Bit-
1 Conn
1 Conn
1 Data
1 Incr
1 Inst
1 Para
tavo Corone
T sobre esas
cott; [Ent
ar de tablas
acceso sob
as y con es
select * fro
on for prueb
to public;
ter]
ter]
AMETER
------------
titioning
ects
l Applicatio
anced replic
-mapped inde
nection mult
nection pool
abase queuin
remental bac
tead-of trig
allel backup
el Castillo (
s tablas a nin
ter]
s/vistas fi
bre estas tab
sas vistas p
om x$option
ba$option;
-----------
on Clusters
cation
exes
tiplexing
ling
ng
ckup and re
ggers
p and recov
Oracle
Ad
gcoronelc@
ngún usuario
ijas
blas a usuar
permitir el a
n; [Enter
[Enter
[Enter
VAL
-------- ---
TRU
TRU
s FAL
TRU
TRU
TRU
TRU
TRU
ecovery TRU
TRU
very TRU
Database 10
dministración
@gmail.com
o.
rios diferente
acceso, de
r]
r]
r]
LUE
--------
UE
UE
LSE
UE
UE
UE
UE
UE
UE
UE
UE
0g
n I
m)
es
la
Lección 03
El Diccion
www.pe
Las tabla
desarrolla
uso de la
SQL
Con
SQL
ADD
---
03B
03B
03B
03B
SQL
NAM
---
Fix
Var
Dat
Red
Vistas
Oracle co
base de
vistas se
mientras
su funcio
Aunque
proporcio
Podemos
El códig
correspo
Las vista
estas vis
solo debe
3
nario de Datos
rudev.net
as X$ no
a Oracle de
as vistas V$,
L> conn / as
nectado.
L> select *
DR
------ -----
BF0BB0
BF0BD0
BF0BF0
BF0C10
L> select *
ME
------------
xed Size
riable Size
tabase Buffe
do Buffers
Dinámica
ontiene un c
datos y ac
e llaman “dy
la base de
onamiento.
estas vista
onan datos
s realizar co
o contenido
ndientes sin
s dinámicas
tas tienen e
en tener acc
s
pueden ser
manera aut
s sysdba
from x$ksm
INDX I
------ ----
0
1
2
3
from v$sga
------- ---
10
ers 17
as (V_$)
conjunto de v
cesible por
ynamic per
datos está a
as parecen
en las estr
nsultar de e
o en “cata
nónimos púb
s reales son
el prefijo V$
ceso a las vis
r modificada
tomática. La
[Ent
msd; [Ent
NST_ID KSMS
------ ----
1 Fixe
1 Vari
1 Data
1 Redo
; [Ent
VALUE
-------
1247528
9053656
1966464
7139328
vistas funda
el usuario
rformance
abierta y en
ser tablas
ructuras inte
stas vistas,
log.sql” con
licos.
identificadas
. Los admin
stas V$, y n
as de ningu
forma fácil
ter]
ter]
SDNAM
------------
ed Size
iable Size
abase Buffer
o Buffers
ter]
amentales qu
administrad
views” porq
uso, y su co
de la bas
ernas del d
pero nunca
ntiene las d
s por el pref
nistradores d
no a las vista
una manera
de ver su in
KS
------ ----
1
109
rs 171
7
ue son mant
or de la ba
que son con
ontenido se
se de datos
isco y las
podemos ac
definiciones
fijo V_$. Los
de la base d
as V_$.
a y su man
formación e
SMSDVAL
-------
1247528
9053656
1966464
7139328
tenidas por
ase de datos
ntinuamente
relaciona so
s, no son.
estructuras
ctualizarlas ó
de estas
s sinónimos
de datos y o
25
ntenimiento
es mediante
el servidor d
s SYS. Esta
e actualizada
obre todo co
Estas vista
de memori
ó alterarlas.
vistas y su
públicos pa
otros usuario
5
lo
el
de
as
as
on
as
a.
us
ra
os
26
Las vista
principal
instancia
vistas qu
requieren
SQL
Con
SQL
Bas
Bas
Ins
SQL
sel
*
ERR
ORA
SQL
Ins
Tot
Fix
Var
Dat
Red
Bas
Bas
SQL
NAM
---
Fix
Var
Dat
Red
as dinámica
para accede
es iniciada,
e leen los d
n que la bas
L> conn / as
nectado.
L> shutdown
se de datos
se de datos
stancia ORAC
L> select *
lect * from
ROR en línea
A-01034: ORA
L> startup
stancia ORAC
tal System G
xed Size
riable Size
tabase Buffe
do Buffers
se de datos
se de datos
L> select *
ME
------------
xed Size
riable Size
tabase Buffe
do Buffers
as son utiliz
er a informa
, las vistas V
datos del dis
e de datos e
s sysdba
immediate
cerrada.
desmontada
CLE cerrada
from v$sga
v$sga
a 1:
ACLE not av
CLE iniciad
Global Area
ers
montada.
abierta.
from v$sga
------- ---
10
ers 17
Eric Gust
zadas por O
ación sobre f
V$ que leen
sco requiere
esté abierta.
[Enter
[Enter
.
.
; [Enter
ailable
[Enter
da.
289406976
1247528
109053656
171966464
7139328
; [Enter
VALUE
-------
1247528
9053656
1966464
7139328
tavo Corone
Oracle Ente
funcionamie
información
n que la bas
r]
r]
r]
r]
6 bytes
8 bytes
6 bytes
4 bytes
8 bytes
r]
el Castillo (
erprise Mana
ento del siste
n de la mem
se de datos
Oracle
Ad
gcoronelc@
ager, que e
ema. Despu
moria son acc
esté monta
Database 10
dministración
@gmail.com
es la interfa
ués de que
cesibles. La
ada, y alguna
0g
n I
m)
az
la
as
as
Lección 03
El Diccion
www.pe
Tablas
El otro g
Estas tab
COL$, TS
sql.bsq.
administr
SQL
Con
SQL
NAM
---
EXA
SYS
SYS
TEM
UND
UND
USE
7 f
3
nario de Datos
rudev.net
s $
grupo de obj
blas tienen
S$, USER$
De la mism
radores (DBA
L> conn / as
nectado.
L> select na
ME
------------
AMPLE
SAUX
STEM
MP
DOTBS1
DOTBS2
ERS
filas selecc
s
jetos dentro
nombres má
o TAB$. Es
a manera qu
A) los que a
s sysdba
ame from ts
-----------
cionadas.
o del Diccio
ás compren
ste conjunto
ue con las ta
accedan esta
[Enter
$; [Enter
------
nario de Da
nsibles que
de tablas e
ablas X$, se
as tablas.
r]
r]
atos, es el c
las anteriore
s creado po
e recomiend
conjunto de
es tablas X$
or la ejecució
a que solo s
27
las tablas
$, tales com
ón del archiv
sean usuario
7
$.
mo
vo
os
28
Comp
Dentro d
privado
catalog.s
Dependie
Oracle 10
diccionar
Estas vis
Diccionar
seguridad
involucra
La difere
la vista d
sobre tod
muestra
acceso.
ALL_TA
las cuale
muestra s
vista USE
gráfico m
USER_.
ponentes
e este grup
son creada
sql, que crea
endo de qué
0g puede co
rio de datos
stas son la
rio de Datos
d en el ma
ados en el m
ncia entre la
el diccionari
das las tabla
solamente a
Por ejemplo
BLES mostr
es a SCOT
solamente lo
ER_TABLES
muestra una
s Públic
po de objeto
as por los
a vistas asoc
é característ
ontener más
tienen nomb
manera m
s. Son el gr
anejo del D
anejo de la
as vistas DB
io de datos
as en la bas
a tablas que
o, si inicia s
rará todas la
TT otros usu
os objetos p
S, sólo las ta
representa
Eric Gust
cos
os Oracle es
diferentes a
ciadas a las
ticas están i
s de 1,300 v
bres que com
más amigabl
rupo de obje
Diccionario d
base de da
BA_, ALL_,
DBA_TABL
se de datos.
e un usuari
sesión en la
as tablas per
uarios le ha
perteneciente
ablas que él
ción gráfica
tavo Corone
stán todas
archivos ca
tablas X$, $
nstaladas y
istas del dic
mienzan con
e de obser
etos Oracle
de Datos po
tos.
USER_ se
LES. La vista
. La vista AL
o particular
a base de d
rtenecientes
an otorgado
es a un usua
posee se m
a de la relac
el Castillo (
las vistas q
at*.sql, sien
$ y a las vist
configurada
ccionario de
n el DBA_, A
rvar la infor
más conoc
or parte de
puede ilustr
a DBA_TAB
LL_TABLES
de la base
datos como
al usuario S
o acceso. L
ario. Si el us
mostraran en
ción entre la
Oracle
Ad
gcoronelc@
ue sobre el
ndo el más
tas V$ o V_
as, una base
los datos.
ALL_, y USE
rmación con
cido, como a
e los diferen
rar usando c
BLES muestr
S, a pesar d
e de datos p
usuario SCO
SCOTT y las
La vista US
suario SCOT
n el resultado
as vistas DB
Database 10
dministración
@gmail.com
l componen
conocido
_$.
e de datos d
Las vistas d
ER_.
ntenida en
alternativa d
ntes usuario
como ejemp
ra informació
de su nombr
posee o tien
OTT, la vis
s tablas sob
SER_TABLE
TT consulta
o. El siguien
BA_, ALL_,
0g
n I
m)
te
el
de
del
el
de
os
plo
ón
re,
ne
sta
re
ES
la
te
y
Lección 03
El Diccion
www.pe
Las vista
generalm
muestra u
Prefijo
USER_
ALL_
DBA_
3
nario de Datos
rudev.net
as DBA_
mente las vis
una descripc
D
M
M
to
pe
M
D
s
proporciona
stas del dicc
ción sobre lo
escripción
Muestran los
Muestran los
odos los que
ermitido el a
Muestran todo
isponibles p
an la inform
cionario de
os tipos de v
objetos crea
objetos a lo
e él ha cread
acceso y no
os los objeto
para usuarios
mación má
datos usad
vistas.
ados por el u
os cuales cad
do como tam
le pertenece
os creados a
s administra
ás amplia d
as por los D
usuario que
da usuario ti
mbién aquello
en.
a nivel de la
adores.
de la meta
DBAs. La s
hace la con
iene acceso
os sobre los
Base de Da
29
adata y so
iguiente tab
sulta.
, es decir
cuales tiene
atos.
9
on
bla
e
30
Como las
ellas se d
Normalm
excepcio
dba_tab
SQL
Con
SQL
TAB
---
DEP
EMP
BON
SAL
s vistas ALL
debe estipula
mente toda
nes que n
lespaces, db
L> conn scot
nectado.
L> select ta
BLE_NAME
------------
PT
P
NUS
LGRADE
L_ y DBA_
ar el propiet
vista DBA_
no amerita
ba_data_file
tt/tigre
able_name f
-----------
Eric Gust
muestran o
ario de cada
_, tiene su
an la pres
es, dba_roll
[Enter]
rom user_ta
------
tavo Corone
objetos perte
a objeto refe
u contrapart
encia de
lback_segs
ables; [
el Castillo (
enecientes a
erenciado.
te USER_
esas vista
s, etc.
[Enter]
Oracle
Ad
gcoronelc@
a diferentes
y ALL_, c
as, como
Database 10
dministración
@gmail.com
s usuarios, e
con contada
por ejempl
0g
n I
m)
en
as
o:
Lección 04
Usuarios Administradores
Contenido
Administrador de la Seguridad y Privilegios de la Base de Datos 32
Cuentas del Sistema Operativo Administradoras de la Base de Datos 32
Nombres de Usuarios Administradores de la Base de Datos 32
Autenticación del Administrador de Base de Datos 34
Privilegios Administrativos 34
Seleccionar un Método de Autenticación 37
Usando Autenticación del Sistema Operativo (OS) 39
Usando la Autenticación del Archivo de contraseñas 42
Creación y Manteniendo el Archivo de Contraseñas 44
Usando ORAPWD 44
Estableciendo el valor de REMOTE_LOGIN_PASSWORDFILE 46
Adicionando Usuarios al Archivo de Contraseñas 47
Mantenimiento del Archivo de Contraseñas 49
32
Admin
y Priv
Para llev
específic
en el cua
base de d
Cuenta
Admin
Para rea
poder eje
se ejecu
identifica
pude req
datos req
necesario
acceso a
Nombr
Dos cuen
en el sigu
Durante
usuarios
Se sugie
utilizarlo
y SYSTE
nistrado
ilegios d
var a cabo
os dentro de
al la base de
datos debe s
as del Sis
istradora
alizar mucha
ecutar coma
ta Oracle, p
ción para a
querir más p
quieren (por
o guardar lo
a ellos.
res de Us
ntas de usua
uiente cuadr
SYS
SYSTEM
la instalació
SYS y SYS
re también
al realizar ta
EM para esto
or de la S
de la Ba
las tareas
e la base de
e datos esta
ser celosam
stema Op
as de la B
as de las ta
andos del sis
puede ser q
cceder al si
privilegios o
r ejemplo, re
os archivos
suarios A
ario son crea
ro.
ón de la ba
TEM.
crear por lo
areas admin
os propósito
Eric Gust
Segurida
ase de D
s administra
e datos y po
funcionando
mente control
perativo
Base de D
areas admin
stema opera
que se nec
stema opera
derechas d
ealizar la ins
de Oracle
Administra
adas automá
ase de datos
menos un
nistrativas dia
s.
tavo Corone
ad
Datos
ativas, un D
osiblemente
o. El acceso
lado.
Datos
nistrativas de
ativo. Depen
cesite una c
ativo. Si es
de acceso q
stalación de
en nuestra
adores d
áticamente c
s Oracle se
usuario adic
arias. Se rec
el Castillo (
DBA de Or
en el sistem
o a una cuen
e una base
ndiendo del s
cuenta del s
así, la cuen
que muchos
l software d
cuenta per
e la Base
con la base
e establecen
cional, y con
comienda no
Oracle
Ad
gcoronelc@
racle neces
ma operativo
nta de admin
e de datos,
sistema ope
sistema ope
nta del siste
s usuarios d
de Oracle). A
rsonal, si de
e de Dato
de datos, co
n las contra
ncederle el r
o utilizar las
Database 10
dministración
@gmail.com
ita privilegio
o del servid
nistrador de
es necesar
erativo en qu
erativo o un
ema operativ
de la base d
Aunque no e
ebemos ten
os
omo se ilust
aseñas de lo
rol DBA, pa
cuentas SY
0g
n I
m)
os
or
la
rio
ue
na
vo
de
es
er
ra
os
ra
YS
Lección 04
Usuarios A
www.pe
SYS
Cuando s
el rol de D
Todas la
Estas tab
mantene
manipula
administr
usuario S
diccionar
Asegúres
con la cu
SYSTEM
Cuando s
asigna el
El usuar
informaci
herramie
usuarios
Rol DBA
Un rol pr
Oracle. E
tanto, es
completa
Not
El p
Ésto
adm
tale
4
Administrado
rudev.net
se crea una
DBA.
s tablas y v
blas y vista
r la integrid
adas solame
rador de la
SYS. (Sin e
rio de datos
se de que la
enta SYS.
M
se crea una
rol de DBA
rio SYSTEM
ión adminis
ntas de Ora
individuales
A
redefinido, d
Este rol cont
s de muy g
amente funci
ta:
papel del DB
os son los pr
ministrador
es como cre
res
base de da
vistas del di
as son crític
dad del dic
ente por Ora
base de da
embargo, se
en caso de
a mayoría de
a base de d
A.
M es usad
strativa, y t
acle. Nunca
s.
de nombre D
tiene la may
gran alcance
ionales de la
BA no incluye
rivilegios ad
realizar tare
ar la base d
atos, el usua
iccionario de
cas para la
ccionario de
acle. Nunca
atos, y nadie
e pueden c
que sea nec
e los usuario
atos, el usu
do para cre
tablas y vi
se debe cre
DBA, se cre
yoría de los
e y debe s
a base de da
e los privile
dministrativo
eas básicas d
e datos, el a
ario SYS se
e datos son
operación
e datos, las
deben ser
e debe crea
ambiar los
cesario.)
os de la base
uario SYSTE
ear tablas
istas interna
ear tablas en
ea automátic
privilegios d
er concedid
atos.
gios del sist
os especiale
de la admini
arranque y l
crea automá
n almacenad
de la base
s tablas en
modificadas
ar cualquier
parámetros
e de datos n
EM se crea
y vistas a
as usadas
n el esquem
camente con
del sistema
do solament
ema SYSDB
s que permi
istración de
la parada de
áticamente y
das en el es
e de datos
n el esquem
s por cualqu
tabla en el
de almace
nunca pueda
automáticam
dicionales
por varias
a SYSTEM
n cada base
de base de
te a los ad
BA ó SYSOP
ten a un
la base de
e la instanci
33
y se le asign
squema SYS
Oracle. Pa
ma SYS so
uier usuario
esquema d
enamiento d
an conectars
mente y se
para mostr
s opciones
de interés d
e de datos d
datos. Por
dministradore
PER.
datos,
a.
3
na
S.
ra
on
o
del
del
se
le
rar
y
de
de
lo
es
34
Auten
Como DB
base de
del admin
Privileg
Los privil
operacion
sistema,
nivel de a
Not
Los
de
El
nticación
BA, realizam
datos. Porq
nistrador de
gios Adm
legios admin
nes básicas
SYSDBA y
autorización
ta
s privilegios
la base de d
control de e
n del Ad
mos a menu
que solamen
la base de d
ministrativ
nistrativos q
s de la base
SYSOPER.
que se requ
del sistema
datos aun cu
estos privile
Eric Gust
dministra
udo operaci
nte un DBA
datos requie
vos
que se requ
e de datos s
Se debe ten
uiera.
SYSDBA y SY
uando la bas
gios está tot
tavo Corone
ador de
iones espec
debe realiza
eren un esqu
ieren para q
se concede
ner uno de e
YSOPER perm
se de datos n
talmente fu
el Castillo (
Base de
ciales tales
ar estas ope
uema seguro
que un adm
n con dos p
estos dos pri
miten el acc
no está abie
era de la ba
Oracle
Ad
gcoronelc@
e Datos
como Inicia
eraciones, lo
o de autentif
ministrador p
privilegios e
vilegios, dep
ceso a la ins
erta.
ase de datos
Database 10
dministración
@gmail.com
ar y Parar
os username
ficación.
pueda realiz
especiales d
pendiendo d
stancia
s.
0g
n I
m)
la
es
ar
del
del
Lección 04
Usuarios A
www.pe
SYSDBA
Las sigui
SYSDBA
Privilegi
Sistema
SYSDBA
SYSOPE
El contex
autentific
Cuando n
con un
username
4
Administrado
rudev.net
A y SYSOP
ientes son l
A y de SYSO
io del O
A
E
ER
E
b
xto en el c
cación que s
nos conecta
esquema p
e. Para SYS
res
PER
as operacio
OPER:
Operación A
Ejecutar o
ALTER D
conjunto
CREATE
ARCHIVE
CREATE
Incluye e
Este privileg
Ejecutar o
ALTER D
conjunto
ARCHIVE
CREATE
Incluye e
Este privileg
básicas, per
cual se auto
e elige utiliz
amos con pri
por defecto,
SDBA este e
ones que es
Autorizada
operaciones
DATABASE:
de caractere
E DATABASE
ELOG y REC
E SPFILE
l privilegio R
gio del sistem
operaciones
DATABASE:
de caractere
ELOG y REC
E SPFILE
l privilegio R
gio permite a
ro sin la capa
orizan a uti
ar.
ivilegios de
no con el
esquema es
stán autoriza
s de START
OPEN, MO
es
E
COVER
RESTRICTE
ma permite c
s de START
OPEN, MO
es
COVER
RESTRICTE
a un usuario
acidad de ve
lizar estos
SYSDBA o
esquema
SYS; para
adas para lo
UP y SHUTD
UNT, BACK
D SESSION
conectarnos
UP y SHUTD
UNT, BACK
D SESSION
realizar tare
er datos del
privilegios d
SYSOPER,
que se aso
SYSOPER e
os privilegio
DOWN
KUP, o camb
N
como usuar
DOWN
KUP, o camb
N
eas operacio
otros usuari
depende de
nos estamo
ocia genera
el esquema e
35
s del sistem
biar el
rio SYS.
biar el
onales
io.
el método d
os conectand
almente a s
es PUBLIC.
5
ma
de
do
su
36
Conectá
En este e
conecta c
Paso 1
Como pri
SQL
Con
SQL
USE
SQL
Tab
SQL
1 f
SQL
DAT
---
Gus
Paso 2
Como se
SQL
Con
SQL
Con
ándonos c
ejemplo se
con el privile
imer paso, c
L> conn scot
nectado.
L> show user
ER es "SCOTT
L> create ta
bla creada.
L> insert in
fila creada.
L> select *
TO
------------
stavo Corone
egundo paso
L> conn sys/
nectado.
L> grant sys
ncesión term
on Privileg
comprueba
egio del siste
crearemos u
tt/tiger
r
T"
able test(
nto test va
.
from test;
-----------
el
o, otorgarem
/admin as s
sdba to sco
minada corr
Eric Gust
gios Admin
que a un u
ema SYSDB
na tabla com
[Enter]
[Enter]
dato varcha
lues( 'Gust
[Enter]
------
os a scott e
ysdba [
tt; [
ectamente.
tavo Corone
nistrativos
suario se le
BA.
mo usuario s
ar2(30) );
tavo Coronel
el privilegio S
[Enter]
[Enter]
el Castillo (
s: Ejemplo
e asigna el e
scott, y lueg
[
l' ); [
SYSDBA.
Oracle
Ad
gcoronelc@
esquema SY
go insertarem
[Enter]
[Enter]
Database 10
dministración
@gmail.com
YS cuando s
mos una fila
0g
n I
m)
se
.
Lección 04
Usuarios A
www.pe
Paso 3
Ahora, co
esquema
SQL
Con
SQL
USE
SQL
sel
ERR
ORA
Selecc
Los méto
datos:
Su opció
donde re
cliente re
autentific
4
Administrado
rudev.net
omprobarem
a por defecto
L> conn scot
nectado.
L> show user
ER es "SYS"
L> select *
lect * from
ROR en línea
A-00942: la
cionar un
odos siguien
Autenticaci
Autenticaci
n es afectad
eside la bas
emoto. La si
cación del ad
res
mos que cua
o ya no es sc
tt/tiger as
r
from test;
test
*
a 1:
tabla o vi
Método d
ntes están d
ión por el Si
ión mediante
da si admini
se de datos
iguiente figu
dministrador
ando scott
cott, sino sy
sysdba [
[
[
sta no exis
de Auten
disponibles
stema Oper
e Archivo de
istramos la
s, o si admi
ura ilustra la
r de la base d
se conecta
ys.
[Enter]
[Enter]
[Enter]
ste
nticación
para auten
rativo (OS)
e Contraseña
base de dat
nistramos d
as opciones
de datos.
a utilizando
ticar admini
as (Passwor
tos localmen
diversas bas
que tenemo
el privilegio
istradores d
rd Files)
nte en la mi
ses de dato
os para los
37
SYSDBA,
de la base d
sma máquin
os de un so
esquemas d
7
el
de
na
olo
de
38
Si estam
documen
segura.
no son se
Conexio
Para con
debemos
archivo d
identifica
sistema S
Conexio
Para con
conexión
os realizand
ntación de
La mayoría
eguros.
ones Remo
nectar con
s estar aute
de contraseñ
ción de los
SYSDBA o S
ones Local
nectarnos co
remota seg
Podemos c
y cuando
privilegio d
Si el servid
privilegio S
contraseña
sistemas o
de datos im
en un grup
do la admini
red de Ora
de los proto
otas No-Se
Oracle co
nticados po
ña, la base d
usernames
SYSOPER.
les y Cone
on Oracle c
gura, tenemo
conectarnos
la base de
el sistema S
dor no está
SYSDBA o
as, podemos
operativos, la
mplica coloca
o especial, g
Eric Gust
istración rem
acle para d
ocolos comu
eguras
mo usuario
or un archivo
de datos uti
de la base
exiones Re
como usuar
os las siguie
s y ser auten
e datos ten
SYSDBA o S
utilizando
SYSOPER,
s utilizar la
a autentifica
ar el userna
generalment
tavo Corone
mota de la b
eterminar s
unes de con
o privilegiad
o de contra
iliza un arch
de datos a
emotas Seg
io privilegia
ntes opcione
nticados por
ga un arch
SYSOPER.
un archivo
y por lo t
autentificac
ción del OS
me del OS d
te designado
el Castillo (
base de dato
si estamos
nexión, tales
do sobre u
señas. Al u
hivo de cont
los se han c
guras
do sobre u
es:
r un archivo
hivo de con
de contrase
tanto no es
ción del OS
S para los ad
del administr
o con el nom
Oracle
Ad
gcoronelc@
os, debemo
utilizando u
como TCP/
na conexió
sar la auten
raseña para
concedido e
na conexión
de contrase
traseñas y
eñas, o si n
stamos en e
S. En la ma
dministrador
rador de la b
mbre OSDBA
Database 10
dministración
@gmail.com
s consultar
una conexió
/IP y DECne
ón no-segur
ntificación d
a no perder
el privilegio d
n local o un
eñas, siemp
tengamos
o tenemos
el archivo d
ayoría de lo
es de la bas
base de dato
A.
0g
n I
m)
la
ón
et,
ra,
del
la
de
na
re
el
el
de
os
se
os
Lección 04
Usuarios A
www.pe
Usando
OSDBA
Son dos
de los us
grupos so
los nomb
datos. Lo
cuadro:
Los nom
eliminado
operativo
A continu
OSOPER
Prepara
Para hab
debemos
1.
2.
4
Administrado
rudev.net
o Autenti
y OSOPER
grupos de u
suarios adm
on genérica
bres específ
os nombres
G
O
O
O
mbres por d
os. Podemo
o.
uación hacem
R afecta la co
Si es un m
con la base
Si es un m
conecta co
SYSOPER.
Si no es m
como SYS
ando la Aut
bilitar la aute
s hacer el sig
Crear un us
Agregar el
operativo.
res
icación d
R
usuarios esp
inistradores
amente cono
ficos asigna
específicos
Grupo del Sis
Operativo
OSDBA
OSOPER
defecto asu
os crear los
mos una des
onexión con
iembro del g
e de datos, l
miembro de
on la base
.
miembro de
DBA o SYS
tenticación
entificación
guiente:
suario en el s
usuario a
del Sistem
peciales del
de la base
ocidos como
ados como p
dependen d
stema
midos por
grupos OS
scripción có
Oracle:
grupo OSDB
o estará hac
el grupo OS
de datos, lo
e estos grup
OPER, el co
n del SO
de un usua
sistema ope
los grupos
ma Opera
sistema ope
de datos us
o OSDBA y
parte del pr
del sistema
UNIX
dba
oper
el instalado
SDBA y OS
mo un usua
BA, y especi
ciendo con e
SOPER, y e
o estará ha
pos del sist
omando CON
ario adminis
erativo.
OSDBA u
ativo (OS)
erativo para
sando la aut
OSOPER. L
roceso de in
operativo y
Windo
ORA_D
ORA_O
or universal
SOPER espe
ario que perte
ifica AS SYS
el privilegio d
especifica A
aciendo con
ema operat
NNECT falla
strador que
OSOPER
)
a controlar la
tenticación d
Los grupos s
nstalación d
se ilustran e
ows
DBA
PER
de Oracle
ecíficos segú
enece al gru
SDBA cuand
de sistema S
S SYSOPE
el privilegi
tivo e intent
rá.
usa el siste
definidos e
39
as conexione
del OS. Esto
son creados
de la base d
en el siguien
e pueden s
ún el sistem
upo OSDBA
do se conec
SYSDBA.
ER cuando s
o de sistem
ta conectars
ema operativ
en el sistem
9
es
os
s y
de
te
er
ma
u
cta
se
ma
se
vo
ma
40
Conectá
Un usuar
con una b
CON
CON
Para una
también e
CON
CON
El siguien
ándonos u
rio puede se
base de dato
NNECT / AS
NNECT / AS
a conexión re
especificar e
NNECT /@net_
NNECT /@net_
nte gráfico m
sando la A
er autentica
os local con
SYSDBA
SYSOPER
emota con la
el nombre de
_service_name
_service_name
muestra los m
Eric Gust
Autenticac
do, habilitán
uno de los
a base de da
el servicio de
AS SYSDBA
AS SYSOPER
miembros de
tavo Corone
ión del SO
ndolo como
comandos s
atos sobre u
e red de la b
R
el grupo OR
el Castillo (
O
usuario adm
siguientes de
una conexión
base de dato
A_DBA.
Oracle
Ad
gcoronelc@
ministrativo,
el SQL*Plus
n segura, el
os remota:
Database 10
dministración
@gmail.com
y conectars
:
usuario deb
0g
n I
m)
se
be
Lección 04
Usuarios A
www.pe
A continu
del sistem
SQL
Con
SQL
USE
Ejercicio
El siguien
1. Cre
2. Agr
3. Cie
ser
4. Inte
5. Agr
6. Inte
com
4
Administrado
rudev.net
uación tenem
ma operativo
L> conn / as
nectado.
L> show user
ER es "SYS"
o Experim
nte ejercicio
ear el usuari
regue el usu
erre todas la
rgio.
ente conecta
regue el usu
ente nuevam
mpañero.
res
mos un ejem
o.
s sysdba
r
ental
debe desar
o del SO de
uario sergio
as aplicacion
arse a Oracle
uario sergio
mente conec
mplo de com
[Enter]
[Enter]
rrollarlo uste
e nombre ser
al grupo Ad
nes, cierre
e como SYS
al grupo OR
ctarse a Ora
mo se realiza
d.
rgio.
ministradore
la sesión a
SDBA, come
RA_DBA.
cle como SY
a la conexió
es.
ctual, e inic
ente el result
YSDBA, com
n utilizando
cie sesión c
tado con su
mente el res
41
autenticació
on el usuar
compañero
sultado con s
1
ón
rio
.
su
42
Usando
Esta secc
del archi
sistema o
Prepara
Para per
archivo d
1. Si n
ORA
2. Est
EX
Not
REM
lo t
3. Con
priv
4. Si e
5. Oto
Conectá
Los usua
de datos
username
Por ejem
conectars
CON
o la Aute
ción describ
vo de la co
operativo OR
ando el Arc
rmitir la aute
de contraseñ
no existe, cr
APWD FILE=file
tablecer el
CLUSIVE.
ta
MOTE_LOGIN
tanto no pue
nectarse a
vilegios adm
el usuario no
orgar el privi
ándonos u
arios con pri
local ó rem
e y contrase
mplo, si al
se de la sigu
NNECT scott/tig
enticación
be cómo aut
ontraseña. L
RA_DBA y O
chivos de C
entificación
ñas se debe
ear el archiv
name PASSWO
parámetro
N_PASSWORD
ede ser cam
la base de
ministrativos)
o existe en la
legio del sis
sando aut
vilegios adm
mota usando
eña, y con la
usuario sco
uiente mane
ger AS SYSDBA
Eric Gust
n del Arc
enticar a un
Le sugiero r
ORA_OPER.
Contraseñ
de un usua
hacer el sig
vo de contra
ORD=password
de inicializa
DFILE es un
biado sin el
datos com
.
a base de da
tema SYSD
tenticación
ministrativos
o el comando
a cláusula A
ott se le h
era:
A
tavo Corone
hivo de c
n usuario ad
retirar a tod
.
as de Aute
ario administ
uiente:
aseñas usan
ENTRIES=max_
ación REMO
parámetro d
reinicio de
mo usuario S
atos, crear e
DBA ó SYSO
n del archiv
pueden co
o SQL*Plus
S SYSDBA
ha concedid
el Castillo (
contraseñ
ministrativo
dos los miem
enticación
trativo que u
do el utilitari
_users
OTE_LOGI
de inicializa
la base de d
SYS (o con
el usuario.
OPER al usua
vo de cont
nectarse y a
CONNECT
o AS SYSO
do el privile
Oracle
Ad
gcoronelc@
ñas
usando la a
mbros de lo
usa la auten
io ORAPWD
N_PASSWO
ación estátic
datos.
n otro usuar
ario.
traseñas
autenticarse
T. Deben con
OPER.
egio SYSDB
Database 10
dministración
@gmail.com
autentificació
os grupos d
ntificación d
D:
ORDFILE e
co y por
rio que teng
e en una bas
nectar con s
BA, él pued
0g
n I
m)
ón
del
del
en
ga
se
su
de
Lección 04
Usuarios A
www.pe
Si se le c
CON
Not
La a
aut
gru
SY
use
Si n
con
Ejercicio
El siguien
1. Est
EX
2. Qu
OR
3. Cre
3.
4.
4. Cre
5. Con
6. Ver
7. Ver
4
Administrado
rudev.net
concede el p
NNECT scott/tig
tas
autentificac
tentificación
po OSDBA
SOPER, se c
ername/pass
no pertenece
ntraseñas, e
o Dirigido
nte ejercicio
tablezca e
CLUSIVE.
ite todos l
RA_OPER.
ear el archivo
Contraseña
Número má
ear el usuari
ncédale el p
rifique el con
rifique la con
res
privilegio SYS
ger AS SYSOPE
ción del siste
n del archivo
u OSOPER
conectará c
sword que s
e al grupo O
ntonces la c
debe resolv
l valor d
os miembr
o de contras
a del usuario
áximo de en
o gustavo, a
privilegio SYS
ntenido del a
nexión de gu
SOPER, él p
ER
ema operati
o de contras
del sistema
on privilegio
se especifiqu
OSDBA ú OS
conexión fal
verlo junto co
el paráme
os de los
señas con la
o SYS: supe
ntradas: 10
asígnele la c
SDBA a gus
archivo de co
ustavo como
podría conec
ivo toma pre
señas. Espec
a operativo,
os administr
ue.
SOPER, y ta
lará.
on su profes
etro REMO
grupos de
as siguientes
er
contraseña c
stavo.
ontraseñas.
o usuario ad
ctarse de la s
ecedencia so
cíficamente
y se conecta
rativos sin im
ampoco está
sor.
OTE_LOGIN
el sistema
s característ
clever.
ministrador.
siguiente ma
obre la
e, si pertene
a como SYS
mportar el
á en el archi
N_PASSWO
operativo
icas:
43
anera:
ce al
SDBA o
ivo de
ORDFILE e
ORA_DBA
3
en
y
44
Creac
Podemos
archivo d
archivo c
Usando
Cuando s
ningún pa
se ilustra
C:>
Usag
wh
fi
p
e
fo
Th
C:>
El siguie
hasta 30
crea inici
C:>
Not
Es c
con
usu
con
ción y Ma
s crear un a
de contraseñ
como parte d
o ORAPW
se invoca el
arámetro, se
a a continuac
orapwd [
ge: orapwd file=
here
le - name of pa
password - pass
entries - maximu
orce - whether t
ere are no spac
nte comand
usuarios p
almente con
ORAPWD FILE
ta
críticamente
ntraseñas y l
uario con acc
nexión.
antenien
rchivo de co
ñas, ORAPW
de su instala
WD
l programa u
e recibe un
ción:
[Enter]
=<fname> pass
ssword file (ma
word for SYS (m
um number of dis
to overwrite exis
ces around the e
do crea un
privilegiados
n la contrase
E=acct.pwd PAS
e importante
las variables
ceso podría
Eric Gust
ndo el A
ontraseñas u
WD. Para al
ción estánd
utilitario de
mensaje que
sword=<passwo
nd),
mand),
stinct DBA and
sting file (opt),
equal-to (=) cha
archivo de
con diversa
eña secret p
SSWORD=secre
e para la se
s de entorno
potencialme
tavo Corone
Archivo d
usando el pr
gunos siste
ar.
creación de
e indica el u
ord> entries=<u
OPERs (opt),
aracter.
contraseña
as contrase
para los usu
et ENTRIES=30
guridad del
o que identif
ente compro
el Castillo (
de Cont
rograma util
mas operati
l archivo de
uso apropiad
users> force=<y
s de nombr
ñas. En est
arios que co
0 [Enter]
sistema pro
fican su loca
ometer la se
Oracle
Ad
gcoronelc@
traseñas
itario para la
vos, podem
e contraseña
do del coma
y/n>
re acct.pwd
te ejemplo,
onectan com
oteger el arc
alización. Cu
eguridad de
Database 10
dministración
@gmail.com
s
a creación d
mos crear es
as sin prove
ndo, tal com
d que permi
el archivo s
mo SYS.
chivo de
ualquier
la
0g
n I
m)
del
ste
er
mo
te
se
Lección 04
Usuarios A
www.pe
A continu
FILE
PASSWO
ENTRIES
FORCE
4
Administrado
rudev.net
uación pasam
Este p
Se de
este
parám
Los tip
espec
el arc
directo
variab
de con
sistem
platafo
ORD En es
usamo
despu
diccio
contra
S Este p
archiv
usuari
o SYS
el núm
entrad
Por ej
esto
contra
Este p
contra
del mi
res
mos a descr
parámetro es
be especific
archivo es
metro es oblig
pos de nomb
cíficos del sis
chivo de con
orio específ
bles de ento
ntraseñas. D
ma operativo
orma.
ste parámet
os la sente
ués de cone
nario de d
aseñas amba
parámetro e
vo de contra
ios distintos
SOPER. El n
mero de us
das de contr
jemplo, si el
aloja cuatro
aseña alojad
parámetro, s
aseñas exist
smo nombre
ribir los pará
stablece el n
car el nombr
encriptado
gatorio.
bre de archiv
stema opera
ntraseñas te
fico. Otros
rno para es
Debemos re
o para los n
tro establec
encia ALTER
ctarse a la
datos y la
as son actua
especifica e
aseñas ace
permitidos p
úmero real
suarios por
raseña hast
l tamaño de
o entradas
das será siem
si se estable
tente. Devue
e y se omite
ámetros del u
nombre del a
re completo
, y no es
vo permitido
ativo. Alguno
enga un for
sistemas o
specificar el
visar la doc
nombres y
cemos la co
R USER pa
base de dat
contraseñ
alizadas. Es
el número d
epte. Este n
para conect
de entradas
rque la utili
a que se lle
el bloque de
de contra
mpre múltipl
ece en Y, le
elve un error
e este parám
utilitario ORA
archivo de c
y la ruta del
posible le
os para el arc
os sistemas
rmato espec
operativos p
nombre y la
cumentación
las localiza
ontraseña p
ara cambiar
tos, la contr
a almacen
ste parámetr
de entradas
número cor
ar a la base
s permisibles
dad ORAPW
ena un bloqu
l sistema op
seña. El n
o de cuatro.
permite sob
r si existe u
metro o se es
APWD.
contraseñas
archivo. El
eerlo directa
chivo de con
operativos r
cífico y loca
permiten el
a localizació
específica
aciones perm
para el usu
r la contras
raseña alma
ada en el
ro es obligat
que se req
rresponde a
de datos co
s puede ser
WD continú
ue del siste
perativo es d
número de
bre-escribir
n archivo de
stablece en N
45
a ser cread
contenido d
amente. Es
ntraseñas so
requieren qu
alizado en u
uso de la
ón del archiv
de Oracle d
mitidas en s
ario SYS.
seña de SY
acenada en
archivo d
torio.
quiere que
al número d
omo SYSDB
más alto qu
úa asignand
ma operativ
de 512 Byte
entradas d
un archivo d
e contraseña
N.
5
o.
de
ste
on
ue
un
as
vo
del
su
Si
YS
el
de
el
de
BA
ue
do
vo.
es,
de
de
as
46
Estable
Además
inicializac
reconocid
Valor
NONE
EXCLUS
SHARED
eciendo e
de crear e
ción REMO
dos se desc
SIVE
D
el valor d
el archivo d
OTE_LOGIN
riben a cont
Descrip
Fijar est
no exist
ninguna
Un arch
solamen
EXCLUS
También
ALTER
Un arch
múltiple
embargo
se pued
SHARE
Todos lo
SYSDBA
contrase
establec
usuarios
SHARE
Esta opc
bases d
Eric Gust
de REMOT
de la contra
N_PASSWO
inuación:
ción
te parámetro
tiese el archi
a conexión p
ivo de contr
nte con una
SIVE permit
n permite ca
USER. Este
ivo de contr
s bases de d
o, el archivo
de agregar n
D.
os usuarios
A y/o SYSO
eñas cuando
ce en EXCL
s, se puede
D, y despué
ción es útil s
e datos múl
tavo Corone
TE_LOGI
aseña, debe
ORDFILE en
o en NONE
ivo de contra
privilegiada s
raseñas EXC
base de dat
te agregar, m
ambiar la con
e es el valor
raseñas SHA
datos que fu
o no puede s
uevos usua
que necesita
OPER deben
o REMOTE_
USIVE. Des
cambiar RE
és comparte
si se tiene un
tiples.
el Castillo (
IN_PASS
emos tambié
n el valor
hace que O
aseñas. Es
sobre conexi
CLUSIVE se
tos. Usar un
modificar, y
ntraseña de
por defecto.
ARED puede
uncionan en
ser modificad
rios a un arc
an los privile
ser agregad
_LOGIN_PA
spués que se
EMOTE_LOG
el archivo.
no o más DB
Oracle
Ad
gcoronelc@
SWORDF
én fijar el p
apropiado.
Oracle funcio
decir, no se
iones no-seg
e puede utiliz
archivo de
suprimir usu
SYS con el
.
e ser utilizad
el mismo se
do. Esto sign
chivo de con
egios del sis
dos al archiv
ASSWORDF
e agreguen a
GIN_PASSW
BAs que adm
Database 10
dministración
@gmail.com
FILE
parámetro d
Los valore
ne como si
e permite
guras.
zar
contraseñas
uarios.
comando
do por
ervidor. Sin
nifica que no
ntraseñas
stema
vo de
ILE se
a todos los
WORDFILE a
ministran
0g
n I
m)
de
es
s
o
a
Lección 04
Usuarios A
www.pe
Adicio
Cuando c
informaci
archivo
REMOTE
un mensa
El nombr
usuario t
elimina e
Creando
Use el s
nuevos u
1. Pro
2. Est
EX
3. Con
4. Inic
de
5. Cre
mis
Otorgan
Para oto
sintaxis e
GRA
Para revo
REV
4
Administrado
rudev.net
nando Us
concede priv
ión de su pr
de contras
E_LOGIN_P
aje de error
re de usuar
iene por lo
el usuario de
o un Archi
iguiente pro
usuarios:
oceda a crea
tablezca el
CLUSIVE.
néctese a O
cie la instanc
datos existe
ear los usua
smo y otros u
ndo y Revo
rgar el priv
es la siguien
ANT privilegio TO
ocar el privile
VOKE privilegio
res
suarios a
vilegios SYS
rivilegio se a
señas EXC
PASSWORD
si tratamos
rio se manti
menos uno
l archivo de
vo de Con
ocedimiento
ar un nuevo
parámetro
Oracle con el
cia y crear l
ente.
rios necesa
usuarios apr
ocando Pri
ilegio SYSD
te:
O usuario;
egio debe u
FROM usuario;
al Archivo
SDBA y/o SY
agregan al a
CLUSIVE (e
DFILE se ha
de concede
ene en el a
de estos do
contraseña
ntraseñas y
para crear
archivo de c
de inicializ
privilegio S
a base de d
rios. Otorga
ropiadamen
ivilegios SY
DBA y/o SY
tilizar la inst
o de Cont
YSOPER a u
rchivo de co
es decir,
a establecido
r estos privil
archivo de c
os privilegios
s.
y Agregánd
un nuevo a
contraseñas
ación REMO
YSDBA.
datos si es n
ar los privileg
te.
YSDBA y S
YSOPER deb
trucción es R
traseñas
un usuario, e
ontraseñas.
si el pará
o en NONE
legios.
contraseñas
s. Si se revo
dole Nuevo
archivo de c
.
OTE_LOGI
necesario, o
gios SYSDB
SYSOPER
be utilizar la
REVOKE, su
el nombre d
Si el servido
ámetro de
ó SHARED
solamente
oca ambos
os Usuario
contraseñas
N_PASSWO
o monte e in
BA y/o SYSO
a instrucción
u sintaxis es
47
e usuario y
or no tiene u
inicializació
D) se mostra
mientras es
privilegios, s
os
s, y agregar
ORDFILE e
icie una bas
OPER a uste
n GRANT, s
la siguiente
7
la
un
ón
rá
se
se
rle
en
se
ed
su
e:
48
Consult
Podemos
privilegio
columnas
Columna
USERNA
SYSDBA
SYSOPE
En el sigu
SQL
Con
SQL
Nom
---
USE
SYS
SYS
SQL
USE
---
SYS
SCO
tando los M
s usar la v
s SYSDBA
s:
a D
AME E
a
A S
s
ER S
s
uiente ejemp
L> conn sys/
nectado.
L> desc v$pw
mbre
------------
ERNAME
SDBA
SOPER
L> select *
ERNAME
------------
S
OTT
Miembros
ista V$PWF
y SYSOPE
Descripción
Esta column
archivo de c
Si el valor de
sesión con e
Si el valor de
sesión con e
plo se ilustra
/admin as s
wfile_users
-----------
from v$pwf
-----------
Eric Gust
del Archiv
FILE_USER
ER para la
na contiene e
contraseñas.
e esta colum
el privilegio S
e esta colum
el privilegio S
a el uso de la
ysdba [
[
-----------
ile_users;
SYSD
------ ----
TRUE
TRUE
tavo Corone
vo de Contr
RS para co
base de da
el nombre de
mna es TRUE
SYSDBA.
mna es TRUE
SYSOPER.
a vista V$PW
[Enter]
[Enter]
¿Nul
------- ----
[Enter
DB SYSOPER
-- --------
E TRUE
E FALSE
el Castillo (
raseñas
nsultar los
atos. Esta v
el usuario qu
E, entonces
E, entonces
WFILE_US
lo? Tipo
----- -----
VARCH
VARCH
VARCH
r]
Oracle
Ad
gcoronelc@
usuarios qu
vista tiene l
ue es recono
el usuario p
el usuario p
ERS.
------------
HAR2(30)
HAR2(5)
HAR2(5)
Database 10
dministración
@gmail.com
ue tienen lo
as siguiente
ocido por el
puede iniciar
puede iniciar
----
0g
n I
m)
os
es
r
r
Lección 04
Usuarios A
www.pe
Manten
Ampliar
Si se rec
sistema S
grande y
Reempl
Use el sig
1. Ano
V$
2. Cie
3. Elim
4. Se
Deb
5. Fin
Elimina
Si determ
usuarios,
REMOTE
sólo los
operacion
4
Administrado
rudev.net
nimiento
r el número
cibe el error
SYSDBA o
re-concede
azar el arc
guiente proc
ote los usua
PWFILE_U
erre la base d
mine si el arc
debe crea
bemos aseg
almente pro
r el Archiv
mina que ya
, puede el
E_LOGIN_P
usuarios qu
nes de admi
res
del Arch
o de usuar
de archivo
SYSOPER a
r los privileg
chivo de co
cedimiento p
arios que tie
SERS.
de datos con
chivo de con
r nuevamen
gurarnos que
oceda a agre
vo de Contr
a no se requ
iminar este
PASSWORD
ue puedan
inistración e
ivo de Co
rios del arc
(ORA-1996
a un usuario
gios a los us
ontraseñas
para reempla
enen privileg
n la instrucc
ntraseñas ex
nte el archi
e estamos a
egar los usua
raseñas
uiere más d
e archivo y
DFILE a NO
ser autentic
n la base de
ontraseñ
chivo de co
6) cuando se
o, se debe c
uarios.
s:
azar el archi
gios SYSDB
ción SHUTD
xistente.
ivo de cont
umentando
arios al arch
de un archiv
y reestablec
ONE. Despu
cados por e
e datos.
as
ontraseñas
e intenta co
crear un arc
vo de contra
BA ó SYSO
DOWN.
traseñas co
el número d
hivo de contr
vo de contra
cer el pará
ués de que
el sistema o
s
onceder los
hivo de con
aseñas:
PER consult
on el utilitar
de entradas.
raseñas.
aseñas para
ámetro de
eliminemos
operativo po
49
privilegios d
traseñas má
tando la vis
rio ORAPWD
a autenticar
inicializació
este archiv
odrán realiz
9
del
ás
sta
D.
a
ón
vo,
ar
50 Eric Gust
Página
tavo Corone
a en Blanco
el Castillo (
Oracle
Ad
gcoronelc@
Database 10
dministración
@gmail.com
0g
n I
m)
Lección 05
Inicio y Parada de la Base de Datos
Contenido
Introducción 52
Inicio de una Base de Datos de Oracle 53
Fases del Inicio de la Base de Datos 53
Comando: STARTUP 55
Comando: SHUTDOWN 56
SHUTDOWN con la cláusula NORMAL 56
SHUTDOWN con la cláusula IMMEDIATE 56
SHUTDOWN con la cláusula TRANSACTIONAL 57
SHUTDOWN con la cláusula ABORT 58
Comando: ALTER DATABASE 59
52
Introd
El DBA, e
a los adm
de interfa
cerrar la
Para inic
con los p
usuarios
privilegio
SYSOPE
pero rest
de las ap
sistema o
Cuando
conectars
y el priv
conectars
El siguien
de datos
ducción
es el respon
ministradore
aces. Es im
instancia de
iar o cerrar
privilegios a
que van a r
que perm
R es un pri
tringe otras t
plicaciones.
operativo.
una base
se con la ba
vilegio SYSO
se con el us
nte gráfico m
de Oracle.
nsable del in
s autorizado
mportante e
e Oracle, y c
una instanc
propiados.
realizar esta
ite realizar
vilegio de m
tareas admi
Estas autor
de datos e
ase de datos
OPER a otr
uario SYS.
muestra las
Eric Gust
nicio y parad
os las opcio
entender las
uando las va
ia de Oracle
Hay dos pr
s tareas: SY
cualquier t
menor alcan
nistrativas, t
rizaciones s
está reciente
s con el privi
ros usuario
diferentes fa
tavo Corone
da de la insta
ones de real
s opciones q
arias opcion
e, necesita e
rivilegios es
YSDBA y SY
tarea de la
nce que per
tales como e
e manejan e
emente inst
ilegio SYSD
para ejecu
ases del pro
el Castillo (
ancia de Or
izar esta ta
que están d
nes pueden o
estar conecta
peciales qu
YSOPER. El
a base de
mite operac
el acceso a
en el archivo
talada, sólo
BA. Se pue
tar esta tar
oceso de inic
Oracle
Ad
gcoronelc@
racle. Oracle
rea usando
disponibles
o deben ser
ado con la b
e están dis
privilegio SY
datos. La
ciones de in
los objetos
o de contras
o el usuario
ede otorgar
rea sin la n
cio y parada
Database 10
dministración
@gmail.com
e proporcion
una varieda
para iniciar
utilizadas.
base de dato
ponibles pa
YSDBA es u
a autorizació
nicio y parad
de esquema
señas o vía
o SYS pued
este privileg
necesidad d
a de una bas
0g
n I
m)
na
ad
y
os
ra
un
ón
da
as
el
de
gio
de
se
Lección 05
Inicio y Pa
www.pe
Inicio
Fases
Según lo
estructura
para la c
estructura
usuarios
Siempre
asegurar
NOMOU
Fase: N
Una base
5
arada de la Ba
rudev.net
de una
del Inicio
o descrito en
as lógicas e
comunicació
as en memo
puedan com
que se inic
r su consiste
NT, MOUN
OMOUNT
e de datos e
Se lee el a
Se identific
Se inician l
Se inician
en disco.
La base de
ase de Datos
Base de
o de la Ba
n la Lección
en memoria
ón con la ba
oria y los pr
municarse co
cia una bas
encia. Cua
NT, y OPEN,
en esta fase
rchivo de pa
can los archi
os procesos
las estructur
e datos no es
s
e Datos
ase de Da
n 01, la insta
y de proce
ase de dato
rocesos de f
on la base d
se de datos
ando se inic
tal como se
incluye las s
arámetros.
vos de cont
s de fondo.
ras en mem
sta disponib
de Orac
atos
ancia de Or
esos de fond
os de Oracle
fondo están
e datos de O
s de Oracle
cia, una bas
e ilustra en la
siguientes ta
rol.
moria, pero n
ble para los u
cle
racle se com
do que inte
e. Cuando
inicializado
Oracle.
e, pasa por
se de datos
a siguiente f
areas:
no son vincu
usuarios.
mpone de un
ractúan con
Oracle esta
s y abiertos
una serie d
s pasa por
igura.
ladas con la
53
n conjunto d
n los usuario
a iniciado, la
s para que lo
de pasos qu
tres estado
as estructura
3
de
os
as
os
ue
os:
as
54
Si una ba
las más c
Ocasiona
mantiene
para acc
para cont
no están
se resuel
Fase: M
En esta f
luego se
Ciertas ta
fase, com
Fase: O
En esta f
ejecutan
En esta f
ase de datos
comunes es
almente, una
e en la fase
eder a las e
tinuar con e
disponibles
lva este prob
MOUNT
fase, primero
ejecutan las
Se asocia
inicializada
Se localiza
Se lee el a
redo log file
areas admin
mo por ejemp
Renombrar
Realizar un
Cambiar la
Poner la ba
OPEN
fase, primero
las siguiente
Se abren lo
Se abren lo
fase la base
s se encuen
la creación
a base de
e NOMOUN
estructuras d
l proceso de
, el proceso
blema.
o se deben e
s siguientes
los archiv
a.
an y abren lo
archivo de c
es.
nistrativas s
plo:
r los archivo
n proceso de
a ubicación f
ase de datos
o se deben
es tareas:
os archivos d
os redo log f
de datos es
Eric Gust
ntra en esta
de una nuev
datos no pu
NT. Por eje
del archivo
e inicio de la
o de inicio de
ejecutar tod
tareas:
vos de la
os archivos d
ontrol y se o
se pueden r
os de datos.
e recovery.
ísica de los
s en modo A
ejecutar las
de datos.
files en línea
sta disponibl
tavo Corone
fase, se pu
va base de d
uede pasar
emplo, esto
de control,
a base de da
e la base de
as las tarea
base de d
de control ind
obtiene el e
realizar mien
archivos.
Archive Log.
tareas para
a.
e para todos
el Castillo (
ueden realiz
datos.
a la fase s
puede ocur
que contien
atos. Si se d
e datos no pu
s para llega
atos con la
dicados en e
estado de los
ntras la bas
.
a llegar a la f
s los usuario
Oracle
Ad
gcoronelc@
zar ciertas ta
siguiente (M
rrir si se tien
e informació
dañan estas
uede continu
r a la fase N
a instancia
el archivo de
s archivos d
se de datos
fase MOUN
os.
Database 10
dministración
@gmail.com
areas. Una d
MOUNT) y s
ne problema
ón importan
estructuras
uar hasta qu
NOMOUNT,
previamen
e parámetros
de datos y lo
esta en es
NT, y luego s
0g
n I
m)
de
se
as
te
s o
ue
, y
te
s.
os
sta
se
Lección 05
Inicio y Pa
www.pe
Coma
Este com
parámetr
Sintaxis
STA
Donde:
NO
MO
OP
PF
RE
FO
5
arada de la Ba
rudev.net
ando: ST
mando perm
ros, inicia la
ARTUP
[NOMOUNT | M
[PFILE/SPFILE
[RESTRICT]
[FORCE]
OMOUNT
OUNT
PEN
FILE/SPFILE
ESTRICT
ORCE
ase de Datos
TARTUP
ite iniciar un
instancia, m
MOUNT | OPEN
E=ruta_nombre_
Inicia
Inicia
Inicia
E Perm
Abre
privile
Fuerz
en fun
SHUT
s
P
na instancia
monta y abre
N]
_archivo]
la instancia
la instancia
la instancia
mite indicar e
la base de d
egio RESTR
za el inicio d
ncionamient
TDOWN.
a y abrir la b
la base de
a, pero no mo
a, y monta la
a, monta y ab
l archivo de
datos en mo
ICTED SES
e una base
to, en primer
base de dat
datos.
onta la base
a base de da
bre la base d
parámetros
odo restringid
SSION podr
de datos. S
r lugar realiz
os. Cuando
e de datos.
atos.
de datos.
s.
do. Solo los
rán iniciar se
i la base de
za ejecuta un
55
se utiliza s
usuarios co
esión.
datos esta
n
5
sin
n
56
Coma
En algun
en frió, re
estos cas
Sintaxis
SHU
SHUTD
Para cer
con la clá
SHU
La cláusu
proporcio
La parad
El próxim
instancia
SHUTD
Utilice la
ando: SH
os casos, es
egularmente
sos, es nece
UTDOWN [NOR
DOWN co
rar una bas
áusula NOR
UTDOWN NORM
ula NORMA
ona ninguna
a normal de
No se perm
Espera a q
proceder a
mo inicio de
.
DOWN co
parada inme
Para iniciar
Cuando un
Cuando la
irregularme
su sesión ó
HUTDOW
s necesario
e para progr
esario entend
MAL | TRANSA
on la cláu
se de datos
MAL:
MAL
L es opcion
cláusula.
e la base de
mite nuevas
que todos lo
cerrar la ba
la base de
on la cláu
ediata de la
r un backup
n corte de en
a base de
ente y no pu
ó no pueden
Eric Gust
WN
cerrar la ba
ramar o real
der las opcio
ACTIONAL | IMM
sula NOR
en situacio
al, porque é
datos proce
conexiones.
os usuarios
ase de datos
datos no re
sula IMM
base de dat
automatizad
nergía va a o
e datos o
uede contac
n terminar su
tavo Corone
ase de datos
izar mejoras
ones de la p
MEDIATE | ABO
RMAL
nes normale
éste es el mé
ede con las s
.
s actualment
s.
equerirá ning
MEDIATE
tos solamen
do y desaten
ocurrir muy p
una de s
ctarse con el
u sesión.
el Castillo (
s, por ejemp
s de la base
parada de un
ORT]
es, utilice el
étodo de pa
siguientes co
te conectad
gún procedi
nte en las sig
ndido.
pronto.
sus aplicaci
l usuario pa
Oracle
Ad
gcoronelc@
lo, para ejec
e de datos. C
na base de d
l comando S
arada por de
ondiciones:
dos se desc
imiento para
guientes situ
iones esta
ara indicarle
Database 10
dministración
@gmail.com
cutar backup
Cualquiera d
datos.
SHUTDOW
efecto si no s
conecten pa
a recuperar
uaciones:
funcionand
que termine
0g
n I
m)
ps
de
WN
se
ra
la
do
en
Lección 05
Inicio y Pa
www.pe
Para cerr
cláusula
SHU
La parad
El próxim
instancia
SHUTD
Cuando
transacci
TRANSA
SHU
La parad
El próxim
instancia
Una para
requiere
5
arada de la Ba
rudev.net
rar una base
IMMEDIAT
UTDOWN IMME
a inmediata
No se p
transaccion
No espera
Las transac
mo inicio de
.
DOWN co
se requier
ones activa
ACTIONAL:
UTDOWN TRAN
a transaccio
No se p
transaccion
Después q
la base de
mo inicio de
.
ada transac
que todos lo
ase de Datos
e de datos i
TE:
DIATE
de la base d
ermite nue
nes.
a que las se
cciones pen
la base de
on la cláu
re realizar
as, se deb
:
SACTIONAL
onal de la ba
ermite nue
nes.
ue las trans
datos.
la base de
ccional previ
os usuarios t
s
inmediatame
de datos pro
evas conex
esiones activ
dientes son
datos no re
sula TRA
una parad
be utilizar
ase de datos
evas conex
acciones so
datos no re
iene a clien
terminar su
ente, se utili
ocede con la
xiones, tam
vas sean ter
canceladas
equerirá ning
ANSACTIO
a de la in
el comand
s procede co
xiones, tam
on terminada
equerirá ning
ntes pierdan
sesión.
iza el coman
as siguientes
mpoco se
rminadas.
s, y los usua
gún procedi
ONAL
nstancia qu
do SHUTD
on las siguie
mpoco se
as, los cliente
gún procedi
n su trabajo
ndo SHUTD
s condicione
pueden in
rios son des
imiento para
ue permita
DOWN con
ntes condici
pueden in
es son desc
imiento para
, y al mism
57
DOWN con
es:
niciar nueva
sconectados
a recuperar
terminar la
la cláusu
ones:
niciar nueva
conectados d
a recuperar
mo tiempo, n
7
la
as
s.
la
as
ula
as
de
la
no
58
SHUTD
Se puede
datos. S
siguiente
Cuando s
de usuar
SHU
La parad
El próxim
DOWN co
e cerrar la b
Si es posible
es:
La base de
ninguno de
Se necesita
corte de en
Se ha enco
se necesita
ios, ejecute
UTDOWN ABOR
a abortada d
No se p
transaccion
Las senten
son termina
Las transac
No se e
desconecta
mo inicio de l
on la cláu
base de dat
e, se debe
e datos o u
e los otros tip
a cerrar la b
nergía va a o
ontrado prob
una parada
el comando
RT
de la base d
ermite nue
nes.
ncias SQL a
adas inmedi
cciones activ
spera a q
adas inmedi
a base de d
Eric Gust
sula ABO
tos instantá
realizar est
una de sus
pos de parad
base de dato
ocurrir en un
blemas al ini
a de la base
o SHUTDOW
de datos proc
evas conex
activas del c
iatamente.
vas son can
que la co
atamente.
atos requeri
tavo Corone
ORT
neamente a
te tipo de p
aplicaciones
da funcionan
os instantán
n minuto).
ciar la instan
de datos ab
WN con la cl
cede con las
xiones, tam
liente que s
celadas.
nexiones a
irá un proce
el Castillo (
abortando la
parada solam
s está funci
n.
eamente (po
ncia de la ba
bortando tra
láusula ABO
s siguientes
mpoco se
son procesad
activas sea
dimiento pa
Oracle
Ad
gcoronelc@
a instancia d
mente en la
ionando irre
or ejemplo,
ase de datos
ansacciones
ORT:
condiciones
pueden in
das por la b
an descone
ra recuperar
Database 10
dministración
@gmail.com
de la base d
as situacione
egularmente
si se sabe u
s.
y conexione
s:
niciar nueva
base de dato
ectadas, so
r la instancia
0g
n I
m)
de
es
y
un
es
as
os
on
a.
Lección 05
Inicio y Pa
www.pe
Coma
Cuando s
siguiente
Sintaxis
ALT
Donde:
MO
OP
RE
RE
5
arada de la Ba
rudev.net
ando: AL
se inicia la b
e fase MOUN
ER DATABASE
OUNT
PEN
EAD ONLY
EAD WRITE
ase de Datos
LTER DA
base de dat
NT u OPEN
MOUNT | OPE
Monta
Abre l
los us
Abre l
Abre l
s
ATABAS
os con el co
se debe eje
EN [ READ ON
a la base de
la base de d
suarios.
la base de d
la base de d
SE
omando STA
ecutar el com
NLY | READ WR
datos.
datos, y por l
datos en mod
datos en mod
ARTUP NOM
mando ALTE
RITE ]
lo tanto, esta
do de solo le
do lectura y
MOUNT, pa
ER DATABA
ará disponib
ectura.
escritura.
59
ara pasar a
ASE:
ble para
9
la
60 Eric Gust
Página
tavo Corone
a en Blanco
el Castillo (
Oracle
Ad
gcoronelc@
Database 10
dministración
@gmail.com
0g
n I
m)
Lección 06
Acceso a la Base de Datos Oracle
Contenido
Verificación de Servicios Windows 62
Servicio de la Base de Datos 62
Servicio del Proceso Escucha 62
Tipos de Inicio de los Servicios 63
Estados de un Servicio 63
La Ventana de Servicios 64
Identificación del Servicio y la Instancia de Base de Datos 65
Servicio de Base de Datos 65
Instancias de la Base de Datos 67
Servicio de Accesibilidad 70
Proceso de Servidor Dedicado 72
Nomenclatura 73
Configuración del Método de Nomenclatura Local 75
Configurar el archivo tnsname.ora durante la instalación 75
Configurar el archivo tnsname.ora después de la instalación 75
Configuración del Proceso Escucha 77
Configuración del Proceso Escucha Durante la Instalación 77
Glosario 78
62
Verific
De la rela
básicame
escucha.
Servici
Este serv
de este s
Orac
Donde S
EGCC, e
Orac
Servici
Este serv
remoto, e
Orac
cación d
ación de ser
ente dos, el
io de la B
vicio esta re
servicio es:
cleServiceSID
ID represent
el nombre de
cleServiceEGCC
io del Pro
vicio esta re
el nombre po
cleOraDb10g_ho
de Servi
rvicios cread
primero rela
Base de D
elacionado c
ta el nombre
el servicio es
C
oceso Es
elacionado
or defecto de
ome1TNSListene
Eric Gust
cios Win
dos durante
acionado co
Datos
on la instan
e de la insta
s:
scucha
con la disp
e este servic
er
tavo Corone
ndows
la instalació
on la base d
cia y la bas
ncia, por eje
onibilidad d
cio es:
el Castillo (
ón de Oracle
e datos y el
se de datos,
emplo, si el n
de la base d
Oracle
Ad
gcoronelc@
e, por ahora
l segundo co
la estructur
nombre de l
de datos pa
Database 10
dministración
@gmail.com
a nos interes
on el proces
ra del nomb
a instancia e
ara el acces
0g
n I
m)
sa
so
re
es
so
Lección 06
Acceso a
www.pe
Tipos d
Los servi
Tipo de
Manual
Automát
Deshabi
En cualq
servicio,
Estado
Un servic
Estado
Iniciado
Detenido
Pausado
6
la Base de D
rudev.net
de Inicio
cios tienen t
Inicio
tico
litado
quier mome
este comand
os de un S
cio puede te
o
o
atos Oracle
de los Se
tres tipos de
Descripció
El servicio
o desde la
El servicio
operativo.
El servicio
nto se pued
do se ejecut
Servicio
ner uno de l
Descrip
El servi
El servi
El servi
que es
ervicios
e inicios, tal c
ón
o debe ser in
a ventana de
o se inicia de
o no esta dis
de ejecutar
ta desde la c
os estados
pción
cio esta func
cio no esta d
cio esta func
un estado te
como se des
niciado de m
e servicios.
e manera au
ponible, por
el comand
consola de c
que se desc
cionando y d
disponible.
cionando, pe
emporal.
scribe en el
anera explic
tomática jun
r lo tanto no
do net para
comandos.
criben en el s
disponible.
ero no esta d
siguiente cu
cita con el co
nto con el sis
podrá ser in
modificar e
siguiente cu
disponible. S
63
uadro:
omando net
stema
niciado.
el estado d
adro:
Se asume
3
del
64
La Ven
La venta
seguir los
1. Des
2. En
3. Lue
ntana de S
ana de servi
s siguientes
sde el menú
el campo ab
ego haga clic
Servicios
icios permite
pasos:
ú Inicio ejec
brir escriba e
c en el botón
Eric Gust
s
e administra
ute el coman
el comando:
n Aceptar.
tavo Corone
ar los servic
ndo Ejecuta
: services.m
el Castillo (
cios, para ca
ar.
msc
Oracle
Ad
gcoronelc@
argar esta v
Database 10
dministración
@gmail.com
ventana deb
0g
n I
m)
be
Lección 06
Acceso a
www.pe
Identif
y la In
Servici
Una base
base de
uno o má
La siguie
datos pa
tener acc
analistas
Las base
sales.us.
especifica
parámetr
base de d
nombre d
el nombre
6
la Base de D
rudev.net
ficación
nstancia
io de Bas
e de datos O
datos realiz
ás servicios
ente figura m
ra los client
ceso a la ba
financieros
es de datos
.acme.com
ado por el
ros de inicia
datos, el no
del dominio
e de la base
atos Oracle
n del Ser
de Bas
se de Dat
Oracle esta
za el trabajo
asociados a
muestra dos
tes de Intra
ase de dato
tener acces
s de ventas
y finance.
l parámetro
alización. El
mbre abarca
(parámetro
e de datos y
rvicio
e de Dat
tos
representad
o a nombre d
a ella.
bases de da
anet. Un ser
os de ventas
so a la base
s y finanzas
us.acme.co
o de inicial
nombre del
a el nombre
DB_DOMAI
us.acme.co
tos
da para los c
de los client
atos, cada u
rvicio, sales.
s. Otro serv
de datos de
s son identi
om respectiv
ización SE
l servicio po
de la base
IN). En el ca
om es el nom
clientes com
tes. Una ba
no con su p
.us.acme.com
icio, finance
e finanzas.
ficadas por
vamente. El
RVICE_NA
or defecto e
de datos (pa
aso de sales
mbre del dom
mo un servici
ase de datos
propio servic
m, permite a
e.us.acme.co
un nombre
nombre de
MES en e
s el nombre
arámetro DB
s.us.acme.c
minio.
65
o; es decir,
s puede ten
cio de base d
a vendedore
om, permite
e de servici
el servicio e
el archivo d
e global de
B_NAME) y
com, sales e
5
la
er
de
es
a
o,
es
de
la
el
es
66
Not
Es p
con
Las sigu
DB_NAM
SQL
NAM
---
ser
SQL
NAM
---
db_
SQL
NAM
---
db_
Una bas
muestra
servicio,
servicio,
Tener m
funcional
ta
posible cam
n la instrucc
uientes instr
ME, y DB_DO
L> show para
ME
------------
rvice_names
L> show para
ME
------------
_name
L> show para
ME
------------
_domain
e de datos
una base d
book.us.ac
soft.us.acm
múltiples se
idades:
Una base
clientes.
Un admini
sistema. E
clientes qu
biar dinámic
ión SQL ALT
rucciones co
OMAIN.
ameter serv
-----------
ameter db_n
-----------
ameter db_d
-----------
puede tene
de datos que
cme.com, de
me.com, ded
ervicios aso
de datos p
strador de
Este nivel d
e solicitan u
Eric Gust
camente el
TER SYSTEM
onsultan el
ice_names
-----------
ame
-----------
domain
-----------
er múltiples
e tiene dos
edicado a c
dicado a clie
ociados a
puede ser i
la base de
de control p
uno de estos
tavo Corone
valor del pa
cuando la b
valor de l
[Enter]
TYPE
-- ---------
string
[Enter]
TYPE
-- ---------
string
[Enter]
TYPE
-- ---------
string
servicios a
diferentes s
clientes que
entes que ha
una base
identificada
e datos pue
ermite una
s servicios.
el Castillo (
arámetro de
ase de dato
los paráme
VALUE
--- -------
orcl.ww
VALUE
--- -------
orcl
VALUE
--- -------
www.per
asociados a
servicios pa
e hacen co
acen compra
de datos
de diversa
ede limitar
asignación
Oracle
Ad
gcoronelc@
SERVICE_NA
s está en se
tros SERVI
------------
ww.perudev.c
------------
------------
rudev.com
ella. La sig
ara los client
mpras de l
as de softwa
permite la
as maneras
o reservar
de recursos
Database 10
dministración
@gmail.com
AMES
rvicio.
ICE_NAMES
------
com
------
------
guiente figu
tes Web. U
ibros. El ot
are.
as siguiente
por diverso
recursos d
s mejor a lo
0g
n I
m)
S,
ra
Un
ro
es
os
del
os
Lección 06
Acceso a
www.pe
Instanc
Una base
área de m
los proce
asociada
Not
Una
DB.
6
la Base de D
rudev.net
cias de la
e de datos
memoria llam
esos de un
a y sirven a u
ta
a instancia t
.
atos Oracle
a Base de
tiene por lo
mada Syste
na instancia
usuarios de
también man
e Datos
o menos una
em Global A
manejan e
la base de d
neja otros se
a instancia.
Area (SGA)
eficientemen
datos.
ervicios, com
Un instanci
y procesos
nte los dato
mo por ejem
ia esta com
de Oracle. L
os de la ba
mplo: Oracle
67
puesta de u
La memoria
ase de dato
e XML
7
un
y
os
68
La siguie
bases de
Como se
finance
INSTANC
por defec
SQL
NAM
---
ins
Algunas
acceso a
Clusters
diversas
ente figura m
e datos.
ervicios, las
en este eje
CE_NAME e
cto es Oracl
L> show para
ME
------------
stance_name
arquitectura
a los datos,
pueden a
computador
muestra dos
s instancias
emplo. El n
en el archivo
le System I
ameter inst
-----------
as de hardw
al software
provechar d
ras que com
Eric Gust
instancias,
son identif
nombre de
o del parám
Identifier (
ance_name
-----------
ware permit
, o a los di
de tal arqu
mpartan una
tavo Corone
sales y fina
ficadas por
la instancia
metro de inic
(SID) de la in
[Enter]
TYPE
-- ---------
string
ten que mú
spositivos p
uitectura pa
sola base de
el Castillo (
ance, asocia
un nombre
a es especi
cialización. E
nstancia.
VALUE
--- -------
orcl
últiples com
periféricos. O
ra ejecutar
e datos físic
Oracle
Ad
gcoronelc@
adas con su
e de instan
ificado por
El nombre d
--------
mputadoras
Oracle Rea
múltiples i
ca.
Database 10
dministración
@gmail.com
us respectiva
ncia, sales
el parámet
e la instanc
compartan
l Applicatio
instancias e
0g
n I
m)
as
y
ro
cia
el
on
en
Lección 06
Acceso a
www.pe
La siguie
ejemplo,
sales.us.a
Servici
Para con
conexión
datos, El
para cone
(DE
(
(
)
)
6
la Base de D
rudev.net
ente figura m
dos instan
acme.com.
io de Acc
nectarse a
n que prove
siguiente e
ectarse a un
SCRIPTION=
(ADDRESS=(P
(CONNECT_DA
(SERVICE_
)
atos Oracle
muestra la co
ncias, sales
cesibilida
un servicio
ee la ubicaci
ejemplo mue
n servicio de
ROTOCOL=tcp)
ATA=
_NAME=sales.us
onfiguración
s1 y sales2
ad
de base d
ón de la bas
estra un des
e base de da
)(HOST=sales-
s.acme.com)
n de Oracle
2, están as
de datos, lo
se de datos
scriptor de
atos llamado
server)(PORT=
Real Appli
sociadas co
os clientes
y el nombre
conexión q
o sales.us.ac
1521))
ication Clus
on una bas
usan un d
e del servici
que habilita
me.com.
69
sters, en es
se de dato
descriptor d
io de base d
a los cliente
9
ste
os,
de
de
es
70
La secc
protocolo
clientes
servidor
clientes y
conexión
Como un
de cliente
escucha
proceso
protocolo
(DE
(
)
Este ejem
número d
de protoc
El descr
con la cu
servicios
de Oracle
registro s
sobre las
cada inst
de base
servidor
Si se req
clientes t
descripto
nombre d
(DE
(
(
)
)
ión ADDRE
o del proce
primero se
de base de
y entrega es
, el cliente y
na dirección
es en una d
está escuch
escucha po
o:
SCRIPTION=
( ADDRESS = (
mplo muest
de puerto de
colo pueden
iptor de co
ual los clien
para los cu
e registra di
se llama reg
s instancias
tancia. Los m
de datos O
r dedicado.
quiere la co
también pue
or de cone
de instancia
SCRIPTION=
(ADDRESS=(P
(CONNECT_DA
(SERVICE_
(INSTANCE
)
ESS del d
eso escuch
contactan
e datos. El p
stos requerim
y el servidor
comercial,
irección de
hando y algu
odría ser c
(PROTOCOL=tc
tra a una d
el proceso e
enviar solic
onexión tam
ntes intentan
ales puede
námicament
gistro del s
de la base
manejadores
Oracle. Un
onexión a u
eden especif
exión. Por e
sales1 que
ROTOCOL=tcp)
ATA=
_NAME=sales.us
E_NAME=sales1
Eric Gust
escriptor d
ha. Para co
con un pro
proceso esc
mientos al se
se comunic
el proceso e
protocolo. E
una otro info
configurado
cp) (HOST=sale
irección de
scucha. Los
citudes de co
mbién espec
n establecer
manejar sol
te esta infor
servicio. Ta
e de datos y
s de servicio
manejador
na instancia
ficar el INST
ejemplo, el s
esta asocia
)(HOST=sales-
s.acme.com)
)
tavo Corone
de conexió
onectarse a
oceso escu
cucha recibe
ervidor de b
an directam
escucha es
Esta direcció
ormación esp
para escuc
es-server) (POR
protocolo T
s clientes co
onexión a es
cifica el nom
r una conex
licitudes de
rmación en e
ambién prov
y los maneja
o actúan com
del servicio
a específica
TANCE_NA
siguiente de
ada con sale
server)(PORT=
el Castillo (
ón es real
un servicio
ucha que t
e las solicitu
ase de dato
ente.
configurado
ón define el
pecífica del p
char en la
RT=1521) )
TCP/IP que
onfigurados c
ste proceso e
mbre del serv
xión. El proc
conexión, p
el proceso e
vee al proce
adores del
mo puntos d
o puede ser
de la base
ME de una
escriptor de
es.us.acme.
1521))
Oracle
Ad
gcoronelc@
mente la d
o de base d
típicamente
udes de con
os. Una vez e
o para acep
protocolo q
protocolo. P
siguiente
e especifica
con esta mis
escucha.
vicio de la b
ceso escuch
orque una b
scucha. Est
eso escucha
servicio disp
de conexión
r un despa
e de datos,
instancia pa
e conexión
com.
Database 10
dministración
@gmail.com
dirección de
de datos, lo
reside en
nexión de lo
establecida
ptar peticione
ue el proces
Por ejemplo,
dirección d
el host y u
sma direcció
base de dato
ha conoce lo
base de dato
te proceso d
a informació
ponibles pa
a un servid
achador o u
entonces lo
articular en
especifica
0g
n I
m)
e
os
el
os
la
es
so
el
del
un
ón
os
os
os
del
ón
ra
or
un
os
el
el
Lección 06
Acceso a
www.pe
Alternativ
servicio p
servicio.
despacha
shared).
(DE
(
(
)
)
Si quer
(SERVER
estableci
cliente us
Cuando e
manejado
manejado
operativo
acciones
Una vez
cliente se
proceso
entrantes
6
la Base de D
rudev.net
vamente, los
pueden usa
En el siguie
ador para u
SCRIPTION=
(ADDRESS=(P
(CONNECT_DA
(SERVICE_
(SERVER=s
)
remos que
R=dedicated
do, entonce
sará servido
el proceso e
ores de ser
or de servic
o del servido
.
Da la petic
Envía un m
servidor d
despachad
Genera un
de servidor
que el proce
e comunica
escucha. E
s de la red.
atos Oracle
s clientes qu
r un descri
ente ejemplo
una configu
ROTOCOL=tcp)
ATA=
_NAME=sales.us
shared)
e el client
d) en lugar
es la configu
r dedicado s
escucha reci
rvicios que
cio seleccio
or de base d
ión de conex
mensaje al c
dedicado. E
dor o el proce
proceso de
r dedicado.
eso escucha
a con el ser
El proceso e
ue siempre
iptor de co
o, un descr
ración de s
)(HOST=sales-
s.acme.com)
te use un
de (SERVE
uración de s
si no esta dis
be los reque
fueron prev
onado, el pr
de datos, el
xión directam
cliente con l
El cliente
eso dedicad
e servidor de
a haya termi
rvidor de la
escucha rea
quieren usa
nexión que
iptor de co
servidor com
server)(PORT=
n servidor
ER=shared).
ervidor com
sponible un
erimientos d
viamente re
rotocolo de
proceso es
mente a un d
la localizació
entonces
do del servid
edicado y pa
nado la ope
base de d
asume la es
ar un tipo pa
e especifica
onexión es c
mpartido, in
1521))
dedicado,
Si el pará
mpartido es a
despachado
del cliente, e
egistrados. D
comunicac
scucha ejecu
despachado
ón del desp
se conecta
or.
asa la conex
eración de co
datos Oracle
sperar a es
articular de m
el tipo de m
configurado
ndicado por
, debemos
ámetro SER
asumido. Sin
or.
ste seleccio
Dependiendo
ción usado,
uta una de
or.
pachador ó e
a directame
xión del clien
onexión para
e sin la par
scuchar nue
71
manejador d
manejador d
para usar u
: (SERVER
s especific
VER no es
n embargo,
na uno de lo
o del tipo d
y el sistem
las siguiente
el proceso d
ente con
nte al proces
a el cliente,
rticipación d
evas sesione
1
de
de
un
=
ar
sta
el
os
de
ma
es
de
el
so
el
del
es
72
Proces
Una conf
dedicado
cliente. U
que un
configura
compartid
Un proce
cuando r
las siguie
Si el clien
cliente p
proceso e
para la s
para inic
datos.
Not
Par
pro
la c
La siguie
cliente a
so de Ser
figuración d
o para cada
Una vez que
proceso de
ación requie
do.
eso de serv
ecibe una s
entes accion
El servidor
El servidor
proceso es
respuesta
usando dire
nte y el serv
uede pasar
escucha. La
solicitud de c
iar la sesión
ta
ra que los cl
oceso escuch
computadora
ente figura m
un proceso
rvidor De
e servidor d
solicitud d
e la sesión
servidor d
ere más re
vidor dedica
olicitud de u
nes debe ocu
dedicado he
r dedicado
scucha pas
y termina la
ectamente la
idor de base
r directamen
a aplicación
conexión. E
n en la bas
ientes remo
ha y la instan
a.
muestra un
de servidor
Eric Gust
dicado
dedicado, el
e conexión
es finalizada
edicado tien
ecursos de
ado es un t
un cliente. P
urrir:
ereda la soli
informa al
a la direcc
a conexión.
a dirección d
e de datos e
nte a un pro
que inicia la
Esto sucede
se de datos
otos puedan
ncia de la b
proceso es
dedicado.
tavo Corone
proceso es
de los clie
a, el proces
ne que ser
el sistema
tipo de serv
Para termina
icitud de con
proceso esc
ión de prot
El cliente s
de protocolo
existen en la
oceso de s
a sesión gen
automática
esta en la
conectarse
ase de dato
scucha pasa
el Castillo (
scucha inicia
ntes dedica
so de servid
iniciado pa
que la co
vicio que el
r la conexió
nexión desde
cucha su d
tocolo al cli
se conecta
o.
misma com
ervidor ded
nera un proc
mente si la
misma com
con el servi
s deben fun
ando la soli
Oracle
Ad
gcoronelc@
a un proces
ado al mante
dor dedicado
ara cada co
onfiguración
l proceso e
n cliente/ser
e el proceso
irección de
ente en un
con el servi
mputadora, la
icado sin ir
ceso de serv
aplicación q
mputadora d
dor dedicad
cionar en la
citud de co
Database 10
dministración
@gmail.com
so de servid
enimiento d
o finaliza. P
onexión, es
de servid
escucha inic
rvidor, una d
o escucha.
protocolo.
n mensaje d
idor dedicad
a conexión d
r a través d
vidor dedicad
que es usad
de la base d
do, el
a misma
nexión de u
0g
n I
m)
or
del
or
sta
or
cia
de
El
de
do
del
del
do
da
de
un
Lección 06
Acceso a
www.pe
1. El p
2. El
her
3. El c
Nomen
Los usua
Una cad
identifica
conexión
de conex
servicio.
de conex
el nombre
CON
scott
(CO
CON
Cuando e
nombre
almacena
nomencla
El proce
nomencla
1.
2.
3.
4.
5.
6
la Base de D
rudev.net
proceso esc
proceso esc
reda la solici
cliente es ah
nclatura
arios inician
ena de con
ador de con
o un nomb
xión más co
Los ejemplo
xión complet
e de servicio
NNECT
t/tiger@(DESC
ONNECT_DATA=
NNECT scott/tig
el nombre d
sales a un
ada en una
atura.
eso para es
atura es com
El cliente
conexión.
El identifica
de nomenc
El cliente
descriptor d
El proceso
apropiada.
La conexió
atos Oracle
ucha recibe
cucha inicia
itud de cone
hora conecta
una solicitu
nexión incluy
nexión. Un
re que resu
munes es u
os siguientes
to como iden
o de red sale
CRIPTION=(ADD
=(SERVICE_NA
ger@sales
de servicio d
n descriptor
o más repo
stablecer u
mo sigue:
inicia una
ador de cone
clatura. Esta
realiza la s
de conexión
o escucha r
ón es acepta
la solicitud
a un proceso
exión desde
ado directam
ud de conex
ye un nomb
identificado
elve a un de
un nombre d
s muestran u
ntificador de
es como ide
DRESS=(PROT
AME=sales.us.ac
de red sales
r de conex
ositorios de
na sesión
solicitud de
exión es res
información
solicitud de
n.
ecibe la so
ada por el se
de conexión
o de servid
el proceso e
mente con el
xión proporc
bre de usua
or de conexió
escriptor de
de servicio
una cadena
e conexión y
entificador de
TOCOL=tcp)(HO
cme.com)))
s es usado,
xión. Esta i
información
del cliente
e conexión
suelto a un d
n se vuelve a
conexión a
licitud y la
ervidor de ba
n del cliente.
or dedicado
escucha.
servidor de
cionando un
ario y una c
ón puede se
conexión. U
de red, un
de conexión
y otra caden
e conexión.
OST=sales-serve
, el proceso
nformación
n a la que a
con la ay
proporciona
descriptor de
al cliente.
a la direcció
dirige al se
ase de datos
o, y el servi
dicado.
na cadena d
contraseña,
er el mismo
Uno de los id
nombre se
n que utiliza
na de conexi
er1)(PORT=152
de conexió
del servici
acceden con
yuda de un
ando un ide
e conexión p
ón proporci
ervidor de b
s.
73
idor dedicad
de conexió
junto con u
descriptor d
dentificadore
ncillo para u
un descript
ión que utiliz
21))
ón resuelve
o de red e
n métodos d
n método d
entificador d
por un métod
onada por
ase de dato
3
do
n.
un
de
es
un
or
za
el
es
de
de
de
do
el
os
74
Oracle N
Nomenc
El métod
descripto
Nomenc
El métod
servidor d
Nomenc
La nome
de base
del host y
CON
La nome
Nomenc
El métod
de servic
personas
et provee lo
Nomenclat
Nomenclat
Nomenclat
Nomenclat
clatura Loc
do de nom
ores de cone
clatura de
do de nome
de directorio
clatura de
nclatura de
de datos Or
y opcionalm
NNECT usernam
nclatura de
clatura Ext
o de nomen
cio de nome
s incluyen:
Servicio de
Entorno de
Servicio de
s siguientes
ura Local
ura de Direc
ura de cone
ura Externa
cal
menclatura l
exión en un a
Directorios
enclatura de
os LDAP par
conexión s
conexión se
racle usando
ente el puer
me/password@h
conexión se
terna
nclatura exte
enclatura qu
e Información
e Computac
e Directorio d
Eric Gust
s métodos de
ctorios
exión sencilla
local almac
archivo de c
s
e directorios
ra acceder a
sencilla
encilla perm
o una caden
rto y el nomb
host[:port][/se
encilla no req
erna almace
e no es de
n de Red (N
ción Distribu
de Celdas (C
tavo Corone
e nomenclat
a
cena los no
configuración
s almacena
a un servicio
ite a los clie
na de conex
bre del servi
rvice_name]
quiere config
na los nomb
Oracle. Est
NIS) Nombra
ida (Distribu
CDS)
el Castillo (
tura:
ombres de
n denominad
identificado
de base de
entes 10g co
xión TCP/IP
cio.
guración.
bres de serv
os soportes
miento exte
uted Compu
Oracle
Ad
gcoronelc@
servicio de
do tnsnames
ores de con
datos.
onectarse co
que consist
vicio de red e
s de servicio
rno
uting Environ
Database 10
dministración
@gmail.com
e red y su
s.ora.
nexión en u
on un servid
te del nomb
en un sopor
os de tercera
nment) (DCE
0g
n I
m)
us
un
or
re
rte
as
E)
Lección 06
Acceso a
www.pe
Config
El métod
tnsname
siguiente
conexión
sale
(
)
(
)
)
En este
conexión
identifica
Es posibl
Config
Oracle N
los client
de la inst
Si realiza
seleccion
permitirá
conectars
6
la Base de D
rudev.net
guración
do de nom
es.ora. Cada
e ejemplo m
:
s=(DESCRIPTIO
(ADDRESS=
(PROTOCO
)
(CONNECT_DA
(SERVICE_
)
ejemplo, el
contenido e
el servicio d
le configurar
urar el ar
Net Configura
tes. Oracle
talación del s
a una insta
nar el méto
configurar
se con el se
atos Oracle
n del Mé
menclatura l
a nombre d
muestra un n
ON=
OL=tcp)(HOST=
ATA=
_NAME=sales.us
nombre de
en DESCRIP
de base de d
r la nomencl
rchivo tn
ation Assista
Universal In
software. La
alación pers
odo de nom
el nombre
rvicio de bas
étodo de
local adicio
de servicio d
nombre de
sales-server)(P
s.acme.com)
e servicio d
PTION. DES
datos destin
latura local d
sname.o
ant permite
nstaller ejecu
a configuraci
sonalizada
menclatura a
e del servic
se de datos
e Nomen
ona nombre
de red apun
servicio de
PORT=1521)
de red vent
SCRIPTION
o.
durante o de
ra durant
configurar l
uta Oracle N
ión varía dep
Oracle Net
a usar. Si
cio de red
Oracle.
nclatura
es de servi
nta a un de
e red apunta
as esta apu
N contiene la
espués de la
te la insta
los nombres
Net Configu
pendiendo d
Configurat
selecciona
en el arc
a Local
icios de re
escriptor de
ando a un
untando al
a dirección d
a instalación
alación
s de servicio
uration Assis
del modo de
ion Assistan
Nomenclat
hivo tnsnam
75
ed al archiv
conexión.
descriptor d
descriptor d
de protocolo
.
o de red pa
stant despué
instalación.
nt le permi
ura Local,
mes.ora pa
5
vo
El
de
de
o e
ra
és
te
le
ra
76
Config
Se pued
momento
utilizar un
urar el ar
de agregar
o después de
na de las sig
Oracle
Oracle
Oracle
rchivo tn
nombres de
e la instalac
guientes her
Enterprise M
Net Manage
Net Configu
Eric Gust
sname.o
e servicios
ción. Para co
ramientas:
Manager
er
ration Assist
tavo Corone
ra despu
de red al
onfigurar el m
tant
el Castillo (
és de la i
archivo tns
método de n
Oracle
Ad
gcoronelc@
instalació
snames.ora
nomenclatura
Database 10
dministración
@gmail.com
ón
en cualqui
a local, pued
0g
n I
m)
er
de
Lección 06
Acceso a
www.pe
Config
El Proce
encuentra
y maneja
Porque t
comenza
por defec
escucha
(AD
Los servi
solicitude
se puede
dinámico
proceso
configura
registro
listener.o
Config
Oracle U
instalació
servicio q
Durante
Configura
LISTENE
Oracle. D
configura
Además,
externos
Oracle N
el servicio
6
la Base de D
rudev.net
guración
so Escucha
a el servidor
a el tráfico de
todos los p
ar y utilizar a
cto tiene po
en la siguien
DRESS=(PROT
icios soporta
es del cliente
e registrar d
o se llama r
de fondo d
ación necesa
dinámico d
ora.
uración d
Universal In
ón del softw
que escucha
la instalació
ation Assist
ER que tiene
Durante una
ar el nombre
una direcc
es configuro
et Configura
o para los p
atos Oracle
n del Pr
a es un proc
r de base de
e estas solic
parámetros
a un proces
or nombre L
nte dirección
TOCOL=tcp)(HO
ados, es de
e, se pueden
dinámicame
registro de
de la instan
aria en el ar
del servicio
del Proce
nstaller eje
are. Este pr
a para una b
ón de un s
tant configu
e una direcc
a instalación
del proceso
ción del pro
o automática
ation Assista
rocedimiento
oceso E
ceso separa
e datos. Rec
citudes al se
de configu
so escucha q
LISTENER,
n de protoco
OST=host_name
cir, los serv
n configurar
nte en el p
servicio. E
ncia) de ca
chivo del pa
o no requie
eso Escu
ecuta Oracl
rograma le p
base de dato
servidor Ent
ura automát
ión de proto
personaliza
o escucha y
otocolo IPC
amente, sin
ant también
os externos
Escucha
ado que fun
cibe solicitud
rvidor de ba
ración tiene
que no esta
no soporta
olo TCP/IP:
e)(PORT=1521
icios a los c
r en el archiv
roceso escu
El registro e
ada instanci
arámetro de
ere ninguna
cha Dura
le Net Co
permite con
os de Oracle
erprise Edit
ticamente e
ocolo TCP/IP
ada, Oracle
la dirección
C que escuc
tener en cue
configura au
en el archiv
a
nciona en la
des de cone
ase de datos
en valores
a configurad
servicios q
))
cuales el pro
vo de listene
ucha. Esta
es realizado
a de base
inicializació
a configura
ante la Ins
onfiguration
figurar la di
.
tion o Stand
el proceso e
P que escuc
Net Config
n de protoco
cha las llam
enta el tipo d
utomáticame
vo listener.o
a computado
exión entrant
.
por defecto
o. Este proc
ue se están
oceso escuc
er.ora o est
característic
por proces
de datos q
ón de la base
ación en e
stalación
n Assistant
rección de p
dard Edition
escucha co
cha para la b
uration Ass
olo que uno e
madas a pr
de la instala
ente la infor
ora.
77
ora donde s
tes del clien
o, es posib
ceso escuch
n iniciando,
cha remite la
ta informació
ca de regist
so PMON (u
que tenga
e de datos.
l archivo d
n
t durante
protocolo y
n, Oracle N
on el nomb
base de dato
istant permi
elija.
rocedimiento
ción.
rmación sob
7
se
te
ble
ha
y
as
ón
ro
un
la
El
de
la
el
et
re
os
te
os
re
78
En el sigu
Eje
LIS
SID
Para ejec
programa
Esta her
posterior
uiente script
mplo de un l
STENER=
(DESCRIPTIO
(ADDRESS_
(ADDRE
(ADDRE
)
)
D_LIST_LISTE
(SID_LIST=
(SID_DESC
(SID_N
(ORACL
(PROGR
)
)
cutar Oracle
a netca, tal c
rramienta n
a la instalac
t tenemos un
listener: liste
ON=
_LIST=
ESS=(PROTOCO
ESS=(PROTOCO
ENER=
C=
NAME=plsextp
LE_HOME=/or
RAM=extproc
e Net Conf
como se ilus
nos permitir
ción.
Eric Gust
n ejemplo
ener.ora
OL=tcp)(HOS
OL=ipc)(KEY
proc)
acle10g)
)
figuration A
stra a contin
rá realizar
tavo Corone
ST=sales-ser
Y=extproc))
Assistant de
uación:
cualquier c
el Castillo (
rver)(PORT=
esde la ven
configuració
Oracle
Ad
gcoronelc@
=1521))
ntana Ejecut
n del proc
Database 10
dministración
@gmail.com
tar ejecute
ceso escuch
0g
n I
m)
el
ha
Lección 06
Acceso a
www.pe
Glosa
ADDRESS
Archivo
tnsname
Cadena
6
la Base de D
rudev.net
ario
S
es.ora
de Conexió
atos Oracle
Dirección
Cuando s
con direc
dirección
listener c
dirección
A continu
(ADD
(
(
(
)
Archivo d
asignado
método d
El archivo
ubicacion
Direc
Si la
una v
Direc
este
direc
El dir
direc
opera
ón (Connect
para cone
identifica
n de protoco
se realiza un
cciones de p
para enviar
concreta, mie
.
uación, se m
DRESS=
PROTOCOL=tc
HOST=sales-se
PORT=1521)
de configurac
os a descript
de nomencla
o tnsnames.
nes:
ctorio especi
variable de
variable en W
ctorio de con
directorio es
torio normal
rectorio $OR
torio ORACL
ativos Windo
t String) Info
ectarse, com
dor de cone
lo de red de
na conexión
rotocolo idé
r la solicitud
entras el liste
muestra una d
cp)
erver)
ción que con
tores de con
atura local.
.ora debe re
ificado por la
entorno TNS
Windows NT
nfiguración g
s /var/opt/o
l.
RACLE_HOM
LE_HOME
ows.
ormación que
mo el nombr
exión:
el listener.
, el cliente y
nticas. El cli
de conexión
ener "recibe
dirección de
ntiene nomb
exión. Este
sidir en una
a variable de
S_ADMIN no
T, puede que
global del no
oracle. Wind
ME/network
networkad
e el usuario
e de usuario
el listener s
ente utiliza e
n a una ubic
e" solicitudes
e ejemplo:
bres de servi
archivo se u
de las sigui
e entorno TN
o está defini
e esté en el
odo. Para Su
dows NT no
k/admin en
dmin en siste
transfiere a
o, la contras
79
se configuran
esta
cación de
s de dicha
icio de red
utiliza para e
ientes
NS_ADMIN.
ida como
registro.
un Solaris,
tiene un
UNIX o el
emas
un servicio
eña y el
9
n
el
80
Descript
Conexió
Direcció
Protoco
Identific
Conexió
Método
Nomenc
tor de
ón
ón de
lo
cador de
ón
de
clatura
(Connect
de una co
informaci
Descripci
conexión
Los desc
identifica
Oracle10
(SID) de
(Protocol
Cuando s
solicitud,
protocolo
solicitud d
red, mien
Es import
cliente de
La direcc
ADDRES
(Connect
servicio q
inician un
nombre d
una cade
(Naming
cliente pa
conexión
Oracle so
Nome
Nome
Nome
Nome
Nome
Eric Gust
t Descriptor)
onexión de r
ión sobre el
ión formatea
de red.
criptores de c
mediante e
0g, Oracle9i
las bases de
Address) Id
se realiza un
por ejemplo
o idénticas. E
de conexión
ntras que el
tante instala
e la conexión
ción de proto
SS.
t Identifier) N
que se resue
na solicitud d
de usuario y
ena de conex
Methods) M
ara resolver
al conectar
oporta cuatro
enclatura Lo
enclatura de
enclatura de
enclatura de
enclatura Ex
tavo Corone
) Descripción
red. Un desc
servicio des
ada de forma
conexión co
l nombre de
u Oracle8i o
e datos Orac
dentifica la d
na conexión
o el listener,
El cliente util
n a una ubica
receptor "rec
ar los mismo
n, así como
ocolo consta
Nombre, nom
elve en un d
de conexión
una contras
xión para el
Método de re
un identifica
rse a un serv
o métodos d
ocal
e Directorios
e conexión s
el host)
xterna
el Castillo (
n con format
criptor de co
stino y la ruta
a especial d
ntienen el se
e servicio de
o el identifica
cle8 u Oracl
dirección de
, el cliente y
se configura
liza esta dire
ación concre
cibe" solicitu
os protocolos
configurar la
de un elem
mbre de serv
escriptor de
mediante la
seña junto co
servicio al q
solución util
ador de cone
vicio de la ba
de nomencla
s
sencilla (den
Oracle
Ad
gcoronelc@
to especial d
onexión cont
a de red.
el destino de
ervicio de de
las bases d
ador del siste
e7.
red de un ob
el receptor
an con direc
ección para
eta de un ob
udes de dich
s para el rec
as mismas d
ento denom
vicio de red
conexión. L
a transferenc
on un identif
que desea co
izado por un
exión en un
ase de datos
atura:
ominado an
Database 10
dministración
@gmail.com
del destino
tiene
e una
estino que s
de datos
ema Oracle
bjeto de red
de la
cciones de
enviar la
bjeto de la
ha dirección.
ceptor y el
direcciones.
minado
o nombre de
Los usuarios
cia de un
ficador en
onectarse
na aplicación
descriptor d
s. La Red de
teriormente
0g
n I
m)
e
.
.
e
s
n
e
e
Lección 06
Acceso a
www.pe
Nombre
de Red
Nomenc
Proceso
Registro
6
la Base de D
rudev.net
de Servicio
clatura Loca
Escucha
o de Servicio
atos Oracle
o (Net Serv
un descri
conexión
contraseñ
para el se
CON
Según su
almacena
Archi
Servi
Orac
Servi
Inform
(CDS
al (Local Na
servicio d
en un des
aconseja
reducido
(Listener)
la de reci
al servido
Cada vez
el listene
coincide
servidor.
o (Service
(proceso
automátic
se registr
archivo li
El registr
informaci
Nom
de da
Nom
Mane
dispo
Inform
Esta infor
debe rea
vice Name) N
iptor de cone
mediante e
ña junto con
ervicio al qu
NECT usuario/
us necesidad
ar en distinta
ivo de config
idor de direc
le Names S
icio de nome
mación de R
S)
aming) Méto
de red, alma
scriptor de c
ble para red
de servicios
) Proceso qu
ibir solicitude
or.
z que un clie
r recibe la so
con la inform
Registration
en segundo
camente en
ra en el proc
stener.ora c
o del servici
ión:
bre de servi
atos
bres de insta
ejadores de
onibles para
mación de c
rmación per
lizar el servi
Nombre sen
exión. Los u
el envío de u
n un identific
e desea con
contraseña@no
des, los nom
as ubicacion
guración loca
ctorios
erver
enclatura ex
Red (NIS) o S
odo de nome
acenado en e
conexión. La
des de distrib
s que cambia
ue reside en
es de conex
ente solicita
olicitud real.
mación del li
n) Función m
o plano de in
el proceso e
ceso escuch
con esta info
o proporcion
cio para cad
ancias de la
servicios (d
la instancia
carga de nod
rmite al proc
cio de solici
ncillo del serv
usuarios inici
n nombre de
ador en una
nectarse:
ombre_servicio_r
mbres de ser
nes, por ejem
al, tnsnames
xterna, incluy
Servicio de D
enclatura que
el archivo tn
a nomenclatu
bución simp
an en muy r
n el servidor
xión de client
una sesión d
Si la inform
stener, éste
mediante la c
nstancias) re
escucha. Ya
a, no es nec
rmación est
na al proces
da instancia
a base de da
istribuidores
dos, instanci
eso escucha
tud de cone
vicio que se
ian una solic
e usuario y u
a cadena de
red
rvicio de red
mplo:
s.ora, de cad
yendo Servic
Directorio de
e resuelve e
snames.ora
ura local es
le con un nú
raras ocasion
cuya respon
tes y gestion
de red con u
mación del cl
e otorga una
cual el proce
egistra inform
a que esta in
cesario conf
ática.
so escucha l
en ejecució
atos
s y servidor d
as y distribu
a determinar
exión de un c
81
resuelve en
citud de
una
conexión
se pueden
da cliente
cio de
e Celdas
el nombre de
del cliente
más
úmero
nes.
nsabilidad es
nar el tráfico
un servidor,
iente
conexión al
eso PMON
mación
nformación
figurar el
a siguiente
n de la base
dedicado)
uidores
r cómo se
cliente.
1
n
e
s
o
e
82
Servicio
Director
(CDS)
Servicio
Informac
(NIS)
Servidor
SID
de
rio de Celda
de
ción de Red
r Dedicado
as
Método d
de forma
para acce
(Distribut
d
(Network
Páginas A
datos sob
usuario y
(Dedicate
del client
(Oracle S
concreta
datos, ha
Para las
para iden
descripto
del listen
utilizados
Oracle8 u
Eric Gust
de nomencla
transparent
eder a las ba
ted Computi
k Information
Amarillas (y
bre la config
y del host) en
ed Server) P
e.
System Ident
de una base
ay al menos
bases de da
ntificar la bas
or de conexió
er en el arch
s por los clie
u Oracle7 de
tavo Corone
atura externa
te las herram
ases de dato
ng Environm
n Service) Pr
p) de Sun M
uración del
ntre las com
Proceso del s
tifier) Nombr
e de datos e
una instanc
atos anterior
se de datos.
ón del archiv
hivo listener
entes para la
eben estar c
el Castillo (
a que permit
mientas y ap
os Oracle en
ment).
rotocolo clien
Microsystems
sistema (co
mputadoras d
servidor ded
re que ident
en ejecución
ia que hace
res a Oracle8
. El SID se in
vo tnsnames
.ora. Los de
a conexión a
configurados
Oracle
Ad
gcoronelc@
te a los usua
plicaciones d
n un entorno
nte/servidor
s para la dist
mo los nomb
de una red.
dicado a una
ifica una ins
. Por cada b
referencia a
8i, se utiliza
ncluía en la
s.ora y en la
scriptores d
la base de
s con el pará
Database 10
dministración
@gmail.com
arios utilizar
de Oracle
o DCE
de las
tribución de
bres de
a conexión
stancia
base de
a ella.
ba el SID
parte del
definición
e conexión
datos
ámetro SID.
0g
n I
m)
Lección 07
Administración de la Instancia
Contenido
Parámetros de Inicialización 84
El archivo initSID.ORA (PFILE) 85
El Archivo SPFileSID.ORA (SPFILE) 87
Modificando Valores de los Parámetros 88
Dimensionando el SGA 94
Manejo de Sesiones 97
Sesión Restringida 97
Finalizar una Sesión 100
Terminar una Sesión 101
Archivos de Alertas 103
84
Parám
Cuando s
de inicial
de directo
El arch
Es un a
operativo
reiniciada
esta activ
La ubicac
metros d
se inicia la i
ización desd
orio, entre o
Archivo de
SID es el id
Archivo d
spfileSID.O
hivo initS
rchivo de t
o, si el pfile
a, algunos p
va la instanc
ción por defe
de Inicial
nstancia el s
de el archivo
tros paráme
e parámetro
dentificador
de parámet
ORA.
Figura
ID.ORA (
exto que p
es modifica
parámetros s
cia sin emba
ecto de es a
Eric Gust
lización
servidor Ora
o de paráme
etros. Hay d
o estático P
de la instanc
tros persis
7 . 1 Estruct
(PFILE)
uede ser e
ado para refr
son dinámic
rgo estos ca
archivo es: %
tavo Corone
acle tiene qu
etros, para d
dos tipos de
FILE llamad
cia
tente, SPF
tura de PFIL
editado con
rescar los ca
cos esto per
ambios no se
%ORACLE_H
el Castillo (
ue hacer la l
definir las es
archivo de p
do comúnm
FILE comú
LE y SPFILE
un editor d
ambios en la
rmite que se
e reflejan en
HOME%da
Oracle
Ad
gcoronelc@
lectura de lo
structuras d
parámetros:
mente initSID
nmente lla
E
de de texto
a instancia e
ean modifica
n el pfile.
tabase.
Database 10
dministración
@gmail.com
os parámetro
el SGA, ruta
D.ORA dond
amado com
o del sistem
esta debe s
ados mientra
0g
n I
m)
os
as
de
mo
ma
er
as
Lección 07
Administra
www.pe
A continu
##
##
# C
##
##
##
# C
##
db_b
db_f
##
# Jo
##
job_
##
# F
##
cont
"C:
"C:
##
# C
##
open
##
# D
##
back
core
user
##
# D
##
7
ación de la In
rudev.net
uación se mu
#########
#########
Copyright (c) 19
#########
#########
#########
Cache and I/O
#########
block_size=819
file_multiblock_r
#########
ob Queues
#########
_queue_processe
#########
ile Configuration
#########
trol_files=("C:o
oracleproduct
oracleproduct
#########
Cursors and Libra
#########
n_cursors=300
#########
Diagnostics and S
#########
kground_dump_
e_dump_dest=C
r_dump_dest=C
#########
Database Identific
#########
stancia
uestra un eje
#########
######
91, 2001, 2002
#########
######
#########
#########
2
read_count=8
#########
#########
es=10
#########
n
#########
oracleproduct
t10.2.0/orada
t10.2.0/orada
#########
ary Cache
#########
#########
Statistics
#########
_dest=C:oracle
:oracleprodu
:oracleprodu
#########
cation
#########
emplo de ar
#########
2 by Oracle Cor
#########
#########
#########
#########
#########
#########
#########
10.2.0/oradata
ata/egcc/oradat
ata/egcc/oradat
#########
#########
#########
#########
product10.2.
ct10.2.0/adm
ct10.2.0/adm
#########
#########
chivo PFILE
#########
rporation
#########
#########
#########
#########
#########
#########
#########
a/egcc/oradata
tacontrol02.ctl
tacontrol03.ctl
#########
#########
#########
#########
0/admin/egcc
min/egcc/cdump
min/egcc/udump
#########
#########
E.
#########
#########
#########
#########
#########
#########
#########
#########
acontrol01.ctl",
",
")
#########
#########
#########
#########
/bdump
p
p
#########
#########
#########
#########
#
#
#
#
#
#
,
#
#
#
#
#
#
85
########
########
5
#
#
86
db_d
db_n
##
# S
##
sga_
##
# N
##
nls_
nls_
##
# P
##
proc
##
# S
##
undo
undo
##
# S
##
audi
remo
##
# S
##
disp
##
# M
##
com
##
domain="www.p
name=egcc
#########
GA Memory
#########
_target=167772
#########
LS
#########
_language="SPA
_territory="SPAIN
#########
rocesses and S
#########
cesses=150
#########
ystem Managed
#########
o_management=
o_tablespace=U
#########
ecurity and Aud
#########
t_file_dest=C:
ote_login_passw
#########
hared Server
#########
atchers="(PRO
#########
Miscellaneous
#########
patible=10.2.0.
#########
perudev.com"
#########
#########
2160
#########
#########
ANISH"
N"
#########
essions
#########
#########
d Undo and Roll
#########
=AUTO
UNDOTBS1
#########
iting
#########
oracleproduct
wordfile=EXCLU
#########
#########
TOCOL=TCP)
#########
#########
1.0
#########
Eric Gust
#########
#########
#########
#########
#########
#########
#########
back Segments
#########
#########
#########
10.2.0/admin
SIVE
#########
#########
(SERVICE=egc
#########
#########
#########
tavo Corone
#########
#########
#########
#########
#########
#########
#########
#########
#########
#########
/egcc/adump
#########
#########
ccXDB)"
#########
#########
#########
el Castillo (
#########
#########
#########
#########
#########
#########
#########
#########
#########
#########
#########
#########
#########
#########
#########
Oracle
Ad
gcoronelc@
#
#
#
#
#
#
#
#
#
#
#
#
#
#
#
Database 10
dministración
@gmail.com
0g
n I
m)
Lección 07
Administra
www.pe
# S
##
pga_
Reglas p
El Arch
Es un ar
cambios
Creació
El SPFIL
comando
Sintaxis:
CRE
F
Ejemplo
SQL
Con
SQL
Dat
Dat
ORA
7
ación de la In
rudev.net
ort, Hash Joins,
#########
_aggregate_targ
ara especific
Todos los p
Especificar
El servidor
Los paráme
Los comen
Se puede i
Un parám
paréntesis
hivo SPF
rchivo binari
persistan a
ón del arch
LE se crea
o debe ser ej
:
EATE SPFILE [=
FROM PFILE [=
1
L> conn / as
nnected.
L> shutdown
tabase close
tabase dismo
ACLE instanc
stancia
, Bitmap Indexes
#########
get=16777216
car parámet
parámetros
r los valores
tiene valore
etro pueden
ntarios de lín
ncluir un arc
etro con va
separados c
ileSID.OR
io que es m
los procesos
ivo SPFILE
a partir de
jecutado ant
= ‘nombre y ruta
= ‘nombre y ruta
s sysdba
immediate
ed.
ounted.
ce shut dow
s
#########
tros
son opciona
en el forma
es por defect
n ser especif
nea van desp
chivo de par
alores múlt
con comas
RA (SPFIL
mantenido p
s de iniciar y
E
e un PFILE
te de abrir la
a del archivo sp
a del archivo pfi
[
[
n.
#########
ales
ato siguiente
to para cada
ficados en cu
pués del sign
rámetros den
tiples, los v
LE)
or el servid
y bajar la ba
E usando e
a base de da
pfile’]
le’];
[Enter]
[Enter]
#########
: parámetro
a parámetro
ualquier orde
no #
ntro de otro
valores se
or Oracle, e
ase de datos
el comando
atos.
#
o = valor
que depend
en
con el parám
deben esp
el spfile pe
.
CREATE S
87
den del SO
metro IFILE
ecificar ent
rmite que lo
SPFILE, es
7
re
os
ste
88
SQL
Fil
SQL
ORA
Tot
Fix
Var
Dat
Red
Dat
Dat
Modific
Para real
Algunos
sin neces
Cambia
Si realiza
bajar la b
Verifica
Tenemos
informaci
informaci
ISS
ISS
L> create sp
le created.
L> startup
ACLE instanc
tal System G
xed Size
riable Size
tabase Buffe
do Buffers
tabase mount
tabase opene
cando Va
lizar cambio
Cambiando
Cambiando
Cambiando
parámetros
sidad de baj
ndo el arc
amos cambio
base de dato
r si un par
s las vista
ión sobre la
ión de dos c
SES_MODIF
SYS_MODIF
pfile from
ce started.
Global Area
ers
ted.
ed.
alores de
s de valor d
o el archivo
o con ALTER
o con ALTER
son dinámi
ar la base d
hivo PFILE
os en el arch
os, crear el a
rámetro es
as V$PARA
a modificació
columnas so
FIABLE
FIABLE
Eric Gust
pfile; [
[
72424008
453192
54525952
16777216
667648
los Pará
e uno ó más
PFILE
R SESSION
R SYSTEM
icos, lo que
e datos.
E
hivo PFILE,
archivo SPF
dinámico
AMETER y
ón de los pa
bre los pará
Indica Si el
SESSION.
Indica Si el
SYSTEM.
tavo Corone
[Enter]
[Enter]
8 bytes
2 bytes
2 bytes
6 bytes
8 bytes
ámetros
s parámetros
quiere dec
para que te
ILE, y volver
y V$SYST
arámetros.
ámetros.
parámetro p
parámetro p
el Castillo (
s existen va
ir, que se p
engan efecto
r a cargar la
TEM_PARAM
En el siguie
puede ser m
puede ser m
Oracle
Ad
gcoronelc@
rias alternat
pueden mod
o estos camb
base de da
METER pa
ente cuadro
modificado co
modificado co
Database 10
dministración
@gmail.com
tivas:
ificar su val
bios debemo
atos.
ara consult
se explica
on ALTER
on ALTER
0g
n I
m)
or
os
ar
la
Lección 07
Administra
www.pe
Ejemplo
SQL
SQL
2
3
4
NAM
---
aq_
arc
asm
asm
asm
aud
bac
bac
cir
com
con
cor
cpu
cre
cur
db_
db_
db_
db_
db_
db_
db_
db_
db_
db_
db_
db_
db_
db_
db_
db_
db_
db_
db_
db_
db_
ddl
dg_
dg_
dg_
dis
drs
fal
fal
fas
fas
fas
fil
fix
glo
hs_
jav
job
7
ación de la In
rudev.net
2
L> column na
L> select na
2 from v$sy
3 where iss
4 order by
ME
------------
_tm_processe
chive_lag_ta
m_diskgroups
m_diskstring
m_power_limi
dit_file_des
ckground_dum
ckup_tape_io
rcuits
mmit_write
ntrol_file_r
re_dump_dest
u_count
eate_stored_
rsor_sharing
_block_check
_block_check
_cache_advic
_cache_size
_create_file
_create_onli
_create_onli
_create_onli
_create_onli
_create_onli
_file_multib
_flashback_r
_keep_cache_
_recovery_fi
_recovery_fi
_recycle_cac
_16k_cache_s
_2k_cache_si
_32k_cache_s
_4k_cache_si
_8k_cache_si
l_wait_for_l
_broker_conf
_broker_conf
_broker_star
spatchers
s_start
l_client
l_server
st_start_io_
st_start_mtt
st_start_par
le_mapping
xed_date
obal_names
_autoregiste
va_pool_size
b_queue_proc
stancia
ame format
ame, isses_
ystem_param
sys_modifia
1;
-----------
es
arget
s
g
it
st
mp_dest
o_slaves
record_keep
t
_outlines
g
king
ksum
ce
e_dest
ine_log_des
ine_log_des
ine_log_des
ine_log_des
ine_log_des
block_read_
retention_t
_size
ile_dest
ile_dest_si
che_size
size
ize
size
ize
ize
locks
fig_file1
fig_file2
rt
_target
tr_target
rallel_roll
er
e
cesses
a40
_modifiable,
meter
ble != 'FAL
-----------
_time
t_1
t_2
t_3
t_4
t_5
_count
arget
ze
back
[Enter
, issys_modi
LSE'
[Enter
ISSES
------ -----
FALSE
FALSE
FALSE
FALSE
TRUE
FALSE
FALSE
FALSE
FALSE
TRUE
FALSE
FALSE
FALSE
TRUE
TRUE
TRUE
FALSE
FALSE
FALSE
TRUE
TRUE
TRUE
TRUE
TRUE
TRUE
TRUE
FALSE
FALSE
FALSE
FALSE
FALSE
FALSE
FALSE
FALSE
FALSE
FALSE
TRUE
FALSE
FALSE
FALSE
FALSE
FALSE
FALSE
FALSE
FALSE
FALSE
FALSE
FALSE
FALSE
TRUE
FALSE
FALSE
FALSE
r]
ifiable
r]
S ISSYS_MOD
- ---------
E IMMEDIATE
E IMMEDIATE
E IMMEDIATE
E IMMEDIATE
IMMEDIATE
E DEFERRED
E IMMEDIATE
E DEFERRED
E IMMEDIATE
IMMEDIATE
E IMMEDIATE
E IMMEDIATE
E IMMEDIATE
IMMEDIATE
IMMEDIATE
IMMEDIATE
E IMMEDIATE
E IMMEDIATE
E IMMEDIATE
IMMEDIATE
IMMEDIATE
IMMEDIATE
IMMEDIATE
IMMEDIATE
IMMEDIATE
IMMEDIATE
E IMMEDIATE
E IMMEDIATE
E IMMEDIATE
E IMMEDIATE
E IMMEDIATE
E IMMEDIATE
E IMMEDIATE
E IMMEDIATE
E IMMEDIATE
E IMMEDIATE
IMMEDIATE
E IMMEDIATE
E IMMEDIATE
E IMMEDIATE
E IMMEDIATE
E IMMEDIATE
E IMMEDIATE
E IMMEDIATE
E IMMEDIATE
E IMMEDIATE
E IMMEDIATE
E IMMEDIATE
E IMMEDIATE
IMMEDIATE
E IMMEDIATE
E IMMEDIATE
E IMMEDIATE
D
-
E
E
E
E
E
E
E
E
E
E
E
E
E
E
E
E
E
E
E
E
E
E
E
E
E
E
E
E
E
E
E
E
E
E
E
E
E
E
E
E
E
E
E
E
E
E
E
E
E
E
E
899
90
lar
lda
lic
lic
lic
loc
log
log
log
log
log
log
log
log
log
log
log
log
log
log
log
log
log
log
log
log
log
log
log
log
log
log
log
log
log
log
max
max
max
nls
nls
obj
obj
ola
ope
opt
opt
opt
opt
opt
opt
par
par
par
par
par
pga
pls
pls
pls
pls
pls
pls
pls
pls
rge_pool_siz
ap_directory
cense_max_se
cense_max_us
cense_sessio
cal_listener
g_archive_co
g_archive_de
g_archive_de
g_archive_de
g_archive_de
g_archive_de
g_archive_de
g_archive_de
g_archive_de
g_archive_de
g_archive_de
g_archive_de
g_archive_de
g_archive_de
g_archive_de
g_archive_de
g_archive_de
g_archive_de
g_archive_de
g_archive_de
g_archive_de
g_archive_de
g_archive_du
g_archive_lo
g_archive_ma
g_archive_mi
g_archive_tr
g_checkpoint
g_checkpoint
g_checkpoint
x_dispatcher
x_dump_file_
x_shared_ser
s_length_sem
s_nchar_conv
ect_cache_m
ect_cache_o
ap_page_pool
en_cursors
timizer_dyna
timizer_feat
timizer_inde
timizer_inde
timizer_mode
timizer_secu
rallel_adapt
rallel_insta
rallel_max_s
rallel_min_s
rallel_threa
a_aggregate_
sql_ccflags
sql_code_typ
sql_compiler
sql_debug
sql_native_l
sql_native_l
sql_optimize
sql_v2_compa
ze
y_access
essions
sers
ons_warning
r
onfig
est
est_state_1
est_state_1
est_state_2
est_state_3
est_state_4
est_state_5
est_state_6
est_state_7
est_state_8
est_state_9
est_1
est_10
est_2
est_3
est_4
est_5
est_6
est_7
est_8
est_9
uplex_dest
ocal_first
ax_processe
in_succeed_
race
t_interval
ts_to_alert
t_timeout
rs
_size
rvers
mantics
v_excp
max_size_pe
optimal_siz
l_size
amic_sampli
tures_enabl
ex_caching
ex_cost_adj
e
ure_view_me
tive_multi_
ance_group
servers
servers
ads_per_cpu
_target
pe
r_flags
library_dir
library_sub
e_level
atibility
Eric Gust
0
s
_dest
rcent
e
ng
e
rging
_user
dir_count
tavo Corone
FALSE
FALSE
FALSE
FALSE
FALSE
FALSE
FALSE
FALSE
TRUE
TRUE
TRUE
TRUE
TRUE
TRUE
TRUE
TRUE
TRUE
TRUE
TRUE
TRUE
TRUE
TRUE
TRUE
TRUE
TRUE
TRUE
TRUE
TRUE
FALSE
FALSE
FALSE
TRUE
FALSE
FALSE
FALSE
FALSE
FALSE
TRUE
FALSE
TRUE
TRUE
TRUE
TRUE
TRUE
FALSE
TRUE
TRUE
TRUE
TRUE
TRUE
FALSE
FALSE
TRUE
FALSE
FALSE
FALSE
FALSE
TRUE
TRUE
TRUE
TRUE
FALSE
FALSE
TRUE
TRUE
el Castillo (
E IMMEDIATE
E IMMEDIATE
E IMMEDIATE
E IMMEDIATE
E IMMEDIATE
E IMMEDIATE
E IMMEDIATE
E IMMEDIATE
IMMEDIATE
IMMEDIATE
IMMEDIATE
IMMEDIATE
IMMEDIATE
IMMEDIATE
IMMEDIATE
IMMEDIATE
IMMEDIATE
IMMEDIATE
IMMEDIATE
IMMEDIATE
IMMEDIATE
IMMEDIATE
IMMEDIATE
IMMEDIATE
IMMEDIATE
IMMEDIATE
IMMEDIATE
IMMEDIATE
E IMMEDIATE
E IMMEDIATE
E IMMEDIATE
IMMEDIATE
E IMMEDIATE
E IMMEDIATE
E IMMEDIATE
E IMMEDIATE
E IMMEDIATE
IMMEDIATE
E IMMEDIATE
IMMEDIATE
IMMEDIATE
DEFERRED
DEFERRED
DEFERRED
E IMMEDIATE
IMMEDIATE
IMMEDIATE
IMMEDIATE
IMMEDIATE
IMMEDIATE
E IMMEDIATE
E IMMEDIATE
IMMEDIATE
E IMMEDIATE
E IMMEDIATE
E IMMEDIATE
E IMMEDIATE
IMMEDIATE
IMMEDIATE
IMMEDIATE
IMMEDIATE
E IMMEDIATE
E IMMEDIATE
IMMEDIATE
IMMEDIATE
Oracle
Ad
gcoronelc@
E
E
E
E
E
E
E
E
E
E
E
E
E
E
E
E
E
E
E
E
E
E
E
E
E
E
E
E
E
E
E
E
E
E
E
E
E
E
E
E
E
E
E
E
E
E
E
E
E
E
E
E
E
E
E
E
E
E
E
E
E
E
Database 10
dministración
@gmail.com
0g
n I
m)
Lección 07
Administra
www.pe
pls
que
que
rec
rem
rem
res
res
res
ser
sga
sha
sha
sha
ski
smt
sor
sor
sql
sql
sta
sta
sta
sta
str
thr
tim
tim
tra
und
und
use
wor
151
Modifica
Sintaxis:
ALT
Ejemplo
SQL
Con
SQL
NAM
---
ses
SQL
Ses
7
ación de la In
rudev.net
sql_warnings
ery_rewrite_
ery_rewrite_
cyclebin
mote_depende
mote_listene
source_limit
source_manag
sumable_time
rvice_names
a_target
ared_pool_si
ared_servers
ared_server_
ip_unusable_
tp_out_serve
rt_area_reta
rt_area_size
l_trace
ltune_catego
andby_archiv
andby_file_m
ar_transform
atistics_lev
reams_pool_s
read
med_os_stati
med_statisti
ace_enabled
do_retention
do_tablespac
er_dump_dest
rkarea_size_
1 filas sele
ando Pará
:
ER SESSION S
3
L> conn syst
nnected.
L> show para
ME
------------
ssion_cached
L> alter ses
ssion altere
stancia
s
_enabled
_integrity
encies_mode
er
t
ger_plan
eout
ize
s
_sessions
_indexes
er
ained_size
e
ory
ve_dest
management
mation_enab
vel
size
istics
ics
n
ce
t
_policy
eccionadas.
metros co
SET parámetro =
tem/manager
ameter sess
-----------
d_cursors
ssion set
ed.
led
n ALTER S
= valor;
ion_cached_
-----------
session_cac
TRUE
TRUE
TRUE
TRUE
TRUE
FALSE
FALSE
FALSE
TRUE
FALSE
FALSE
FALSE
FALSE
FALSE
TRUE
TRUE
TRUE
TRUE
TRUE
TRUE
FALSE
FALSE
TRUE
TRUE
FALSE
FALSE
TRUE
TRUE
FALSE
FALSE
FALSE
FALSE
TRUE
SESSION
_cursors
TYPE
-- ---------
integer
ched_cursors
IMMEDIATE
IMMEDIATE
IMMEDIATE
IMMEDIATE
IMMEDIATE
E IMMEDIATE
E IMMEDIATE
E IMMEDIATE
IMMEDIATE
E IMMEDIATE
E IMMEDIATE
E IMMEDIATE
E IMMEDIATE
E IMMEDIATE
IMMEDIATE
IMMEDIATE
DEFERRED
DEFERRED
IMMEDIATE
IMMEDIATE
E IMMEDIATE
E IMMEDIATE
IMMEDIATE
IMMEDIATE
E IMMEDIATE
E IMMEDIATE
IMMEDIATE
IMMEDIATE
E IMMEDIATE
E IMMEDIATE
E IMMEDIATE
E IMMEDIATE
IMMEDIATE
[
[
VALUE
--- -------
0
s = 30; [
E
E
E
E
E
E
E
E
E
E
E
E
E
E
E
E
E
E
E
E
E
E
E
E
E
E
E
E
E
E
E
[Enter]
[Enter]
------------
[Enter]
91
------
1
92
SQL
NAM
---
ses
Modifica
Sintaxis:
ALT
Ejemplo
SQL
Con
SQL
NAM
---
ope
SQL
Sys
SQL
NAM
---
ope
Ejemplo
SQL
Con
SQL
NAM
---
jav
SQL
Sys
L> show par
ME
------------
ssion_cached
ando Pará
:
ER SYSTEM SE
[DEFERRED] [
4
L> conn / as
nnected.
L> show para
ME
------------
en_cursors
L> alter sys
stem altered
L> show para
ME
------------
en_cursors
5
L> conn / as
nnected.
L> show para
ME
------------
va_pool_size
L> alter sys
stem altered
rameter ses
-----------
d_cursors
metros co
ET parámetro =
[SCOPE={MEM
s sysdba
ameter open
-----------
stem set op
d.
ameter open
-----------
s sysdba
ameter java
-----------
e
stem set ja
d.
Eric Gust
sion_cached
-----------
n ALTER S
valor
MORY|SPFILE|B
_cursors
-----------
en_cursors
_cursors
-----------
_pool_size;
-----------
va_pool_siz
tavo Corone
d_cursors
TYPE
-- ---------
integer
SYSTEM
BOTH}];
[
[
TYPE
-- ---------
integer
= 200; [
[
TYPE
-- ---------
integer
;
TYPE
-- ---------
big integ
ze = 0 scope
el Castillo (
[
VALUE
--- -------
30
[Enter]
[Enter]
VALUE
--- -------
300
[Enter]
[Enter]
VALUE
--- -------
200
VALUE
--- -------
ger 2097152
e = spfile;
Oracle
Ad
gcoronelc@
[Enter]
------------
------------
------------
[Enter
[Enter
------------
20
[Enter
Database 10
dministración
@gmail.com
----
------
------
r]
r]
-------
r]
0g
n I
m)
Lección 07
Administra
www.pe
SQL
NAM
---
jav
SQL
Dat
Dat
ORA
SQL
ORA
Tot
Fix
Var
Dat
Red
Dat
Dat
SQL
NAM
---
jav
7
ación de la In
rudev.net
L> show para
ME
------------
va_pool_size
L> shutdown
tabase close
tabase dismo
ACLE instanc
L> startup
ACLE instanc
tal System G
xed Size
riable Size
tabase Buffe
do Buffers
tabase mount
tabase opene
L> show para
ME
------------
va_pool_size
stancia
ameter java
-----------
e
immediate
ed.
ounted.
ce shut dow
ce started.
Global Area
ers
ted.
ed.
ameter java
-----------
e
_pool_size;
-----------
n.
72424008
453192
54525952
16777216
667648
_pool_size;
-----------
;
TYPE
-- ---------
big integ
8 bytes
2 bytes
2 bytes
6 bytes
8 bytes
;
TYPE
-- ---------
big integ
VALUE
--- -------
ger 2097152
VALUE
--- -------
ger 0
[Enter
------------
20
[Enter
[Enter
[Enter
------------
93
r]
------
r]
r]
r]
------
3
94
Dimen
El tamañ
parámetr
El tamañ
SG
SG
DB
LO
SH
nsionan
o de SGA p
ro llamado S
o del SGA e
GA_MAX_SI
GA_TARGET
B_CACHE_S
OG_BUFFER
HARED_POO
do el SG
ude variar s
SGA_MAX_
esta determin
IZE
T
SIZE
R
OL_SIZE
Eric Gust
GA
in tener que
SIZE y SGA
Figura
nado por los
Establece
SGA cuan
datos. Es
tamaño de
instancia,
no exceda
(Oracle 10
dispondrá
utilizamos
de definir
shared_po
java_pool_
ajusta esto
stream_p
Determina
en bytes.
Determina
Cache.
Especifica
tavo Corone
e reiniciar el
A_TARGET
7 . 2 El SGA
s siguientes
el máximo t
ndo se levan
te parámetro
e la SGA sin
teniendo en
a este parám
0g r1) Espec
la SGA cua
este parám
los valores p
ool_size, lar
_size puesto
os compone
ool_size.
a el tamaño d
a el número
a el tamaño e
el Castillo (
servidor, es
para limitar
A
parámetros
tamaño que
ta la instanc
o permitirá a
n necesidad
n cuenta que
metro.
cifica el total
ando la insta
metro no tend
para db_cac
rge_pool_si
o que oracle
entes incluye
del Databas
de bytes de
en bytes del
Oracle
Ad
gcoronelc@
por ello que
el crecimien
de inicializa
puede aloja
cia de base d
aumentar el
de iniciar la
e el total del
de tamaño
ncia se inici
dremos nece
che_size,
ize,
e automática
endo
se Buffer Ca
l Redo Log B
Shared Poo
Database 10
dministración
@gmail.com
e se define u
nto.
ación:
ar el
de
SGA
que
a. Si
esidad
amente
ache
Buffer
ol.
0g
n I
m)
un
Lección 07
Administra
www.pe
ST
LA
DB
El SGA c
contiguo
de granu
GB.
El tamañ
de granu
compone
7
ación de la In
rudev.net
TREAMS_PO
ARGE_POO
B_BLOCK_S
como estruc
de memoria
larida es 4M
o de las est
ularida, pode
entes dinámi
stancia
OOL_SIZE
L_SIZE
SIZE
ctura dinámi
a, esta unida
MB si el SGA
ructuras del
emos consu
icos del SGA
Determina
permite a
en un amb
Cuando el
es asignad
hasta un 1
Indica el ta
defecto es
Determina
bytes, el b
escritura.
ica utiliza un
ad depende
A es menor o
SGA puede
ultar V$SGA
A y el tamañ
a el tamaño d
la versión E
biente distrib
l parámetro
do, se utiliza
10% de su ta
amaño en by
s cero.
a el tamaño d
bloque Oracl
na unidad d
e del tamaño
o igual que 1
e cambiar en
A_DYNAMIC
ño granular u
de Oracle S
E compartir
buido.
STREAMS_
a memoria d
amaño.
ytes del Lar
del bloque O
e es la unida
de granularid
o definido pa
1 GB y 16 M
n proporcion
C_COMPON
utilizado.
treams, que
datos y eve
_POOL_SIZE
el shared po
ge Pool por
Oracle prima
ad de lectur
da el cual e
ara el SGA,
MB si el SGA
nes múltiplos
ENTS para
95
e le
entos
E no
ool,
ario en
a o
es un espac
así la unida
A es mayor a
s de la unida
consultar lo
5
cio
ad
a 1
ad
os
96
Ejemplo
SQL
2
COM
---
sha
lar
jav
str
DEF
KEE
REC
DEF
DEF
DEF
DEF
DEF
ASM
13
SQL
NAM
---
db_
SQL
Sis
SQL
NAM
---
db_
6
L> select co
2 from v$sg
MPONENT
------------
ared pool
rge pool
va pool
reams pool
FAULT buffer
EP buffer ca
CYCLE buffer
FAULT 2K buf
FAULT 4K buf
FAULT 8K buf
FAULT 16K bu
FAULT 32K bu
M Buffer Cac
filas selec
L> show para
ME
------------
_cache_size
L> alter sys
stema modifi
L> show para
ME
------------
_cache_size
omponent, c
ga_dynamic_
-----------
r cache
ache
r cache
ffer cache
ffer cache
ffer cache
uffer cache
uffer cache
che
ccionadas.
ameter db_c
-----------
stem set db
icado.
ameter db_c
-----------
Eric Gust
urrent_size
_components;
-----------
ache_size
-----------
_cache_size
ache_size
-----------
tavo Corone
e, granule_s
;
CURRENT_SI
- ----------
629145
41943
41943
880803
TYPE
-- ---------
big integ
e = 47M;
TYPE
-- ---------
big integ
el Castillo (
size
[
IZE GRANULE
--- -------
560 41
304 41
304 41
0 41
384 41
0 41
0 41
0 41
0 41
0 41
0 41
0 41
0 41
[
VALUE
--- -------
ger 44M
[
[
VALUE
--- -------
ger 48M
Oracle
Ad
gcoronelc@
[Enter]
E_SIZE
------
194304
194304
194304
194304
194304
194304
194304
194304
194304
194304
194304
194304
194304
[Enter]
--------
[Enter]
[Enter]
----------
Database 10
dministración
@gmail.com
0g
n I
m)
Lección 07
Administra
www.pe
Manej
Sesión
La sesión
estructura
Cuando
de que s
sesiones
Habilita
Para rest
Sintaxis:
ALT
Ejemplo
SQL
Con
SQL
LOG
---
ALL
SQL
Sys
SQL
LOG
---
RES
SQL
ERR
ORA
War
7
ación de la In
rudev.net
jo de Se
n Restring
n restringida
a, ó realizam
realizamos
seamos lo ú
de otros us
r – Deshab
tringir el acc
:
ER SYSTEM {E
7
L> conn / as
nnected.
L> select lo
GINS
--------
LOWED
L> alter sys
stem altered
L> select lo
GINS
--------
STRICTED
L> conn scot
ROR:
A-01035: ORA
rning: You a
stancia
esiones
gida
a es muy út
mos tareas d
tareas de m
únicos conec
uarios de m
bilitar el ac
ceso a la bas
ENABLE | DISA
s sysdba
ogins from
stem enable
d.
ogins from
tt/tiger
ACLE only a
are no long
til, por ejem
de importació
mantenimien
ctados a la
anera explic
cceso restr
se de datos
ABLE} RESTRIC
v$instance;
restricte
v$instance;
vailable to
er connecte
plo, cuando
ón ó exporta
to como ad
base de da
cita.
ringido a la
se puede us
CTED SESSION
;
ed session;
;
o users with
ed to ORACLE
o realizamo
ación de la b
ministradore
atos, para es
a base de d
sar el coman
[Enter
[Enter
[Enter
[Enter
[Enter
h RESTRICTE
E.
s el manten
base de dato
es debemos
so debemos
datos
ndo ALTER S
r]
r]
r]
r]
r]
ED SESSION p
97
nimiento de
os.
s asegurarno
s terminar la
SYSTEM.
privilege
7
la
os
as
98
También
cuando in
Sintaxis:
S
Ejemplo
SQL
Con
SQL
Dat
Dat
ORA
SQL
ORA
Tot
Fix
Var
Dat
Red
Dat
Dat
SQL
LOG
---
RES
Quiene
Para pod
privilegio
El rol DB
a los que
podemos r
niciamos la b
:
STARTUP REST
8
L> conn / as
nnected.
L> shutdown
tabase close
tabase dismo
ACLE instanc
L> startup r
ACLE instanc
tal System G
xed Size
riable Size
tabase Buffe
do Buffers
tabase mount
tabase opene
L> select lo
GINS
--------
STRICTED
es pueden
der iniciar s
s del sistem
SYSDBA
SYSOPER
RESTRICT
BA también c
e se asigna e
restringir el
base de dato
TRICT
s sysdba
immediate;
ed.
ounted.
ce shut dow
restrict
ce started.
Global Area
ers
ted.
ed.
ogins from
iniciar ses
sesión en m
ma:
R
TED SESSIO
concede el p
este rol tamb
Eric Gust
acceso a
os.
n.
93395628
453292
75497472
16777216
667648
v$instance;
sión en mo
modo restrin
ON
privilegio RE
bién podrán
tavo Corone
la base de
[Ent
[Ent
[Ent
8 bytes
2 bytes
2 bytes
6 bytes
8 bytes
; [Ent
odo restring
ngido, los u
ESTRICTED
iniciar sesió
el Castillo (
datos con
ter]
ter]
ter]
ter]
gido
usuarios deb
SESSION,
ón en modo
Oracle
Ad
gcoronelc@
el comand
ben tener l
por lo tanto
restringido.
Database 10
dministración
@gmail.com
o STARTU
os siguiente
o, los usuario
0g
n I
m)
P,
es
os
Lección 07
Administra
www.pe
Inicialme
Conced
Concede
Sintaxis:
GRA
Ejemplo
SQL
Con
SQL
Gra
SQL
Con
Revocar
Sintaxis:
REV
Ejemplo
SQL
Con
SQL
Rev
SQL
ERR
ORA
War
7
ación de la In
rudev.net
nte los usua
SYS
SYSTEM
er y Revoc
er privilegio
:
ANT privilegio/ro
9
L> conn / as
nnected.
L> grant res
ant succeede
L> conn scot
nnected.
r privilegio R
:
VOKE privilegio/
10
L> conn / as
nnected.
L> revoke re
voke succeed
L> conn scot
ROR:
A-01035: ORA
rning: You a
stancia
arios que pue
car el privi
o RESTRICT
ol TO usuario
s sysdba
stricted se
ed.
tt/tiger
RESTRICTE
/rol FROM usua
s sysdba
estricted s
ded.
tt/tiger
ACLE only a
are no long
eden conect
legio REST
TED SESSIO
ssion to sc
ED SESSION
ario
ession from
vailable to
er connecte
tarse en mo
TRCITED S
ON
[Ent
cott; [Ent
[Ent
N
[
m scott; [
[
o users with
ed to ORACLE
do restringid
SESSION
ter]
ter]
ter]
[Enter]
[Enter]
[Enter]
h RESTRICTE
E.
do son:
ED SESSION p
99
privilege
9
100
Finaliz
Sintaxis:
ALT
{
Ejemplo
SQL
---
19
SQL
Sys
Si scott d
siguiente
ERR
ORA
ar una Se
:
ER SYSTEM DI
{POST_TRANS
11
L> select si
2 from v$se
SID SERI
---- -------
141
144
146
148
149
152
154
158
160
161
162
163
164
165
166
167
168
169
170
filas selec
L> alter sys
2 disconnec
stem altered
después de
e mensaje de
ROR at line 1:
A-00028: your
esión
ISCONNECT SE
SACTION | IMM
id,serial#,
ession;
IAL# USERNA
---- ------
18 SCOTT
16 SCOTT
70
18 SCOTT
2
11 SYS
1
4
1
1
1
1
1
1
1
1
1
1
1
ccionadas.
stem
ct session
d.
terminar tra
e error:
session has bee
Eric Gust
ESSION ‘sid,ser
EDIATE}
username,st
AME S
--------- -
A
I
A
A
A
A
A
A
A
A
A
A
A
A
A
A
A
A
A
'144,16' po
nsacción int
en killed
tavo Corone
rial#’
tatus,BLOCKI
STATUS BLO
-------- ---
ACTIVE
INACTIVE
ACTIVE
ACTIVE
ACTIVE
ACTIVE
ACTIVE
ACTIVE
ACTIVE
ACTIVE
ACTIVE
ACTIVE
ACTIVE
ACTIVE
ACTIVE
ACTIVE
ACTIVE
ACTIVE
ACTIVE
ost_transact
tenta hacer
el Castillo (
ING_SESSION
OCKING_SESS
-----------
tion;
otra operaci
Oracle
Ad
gcoronelc@
N
[Enter]
SION
----
144
144
[Enter]
ión, Oracle l
Database 10
dministración
@gmail.com
le mostrará
0g
n I
m)
el
Lección 07
Administra
www.pe
Termin
Sintaxis:
ALT
Ejemplo
SQL
---
10
SQL
Sys
SQL
---
10
7
ación de la In
rudev.net
nar una S
:
ER SYSTEM KI
12
L> select SI
SID
-------- ---
1
2
3
4
5
6
7
8
9
12
rows select
L> alter sys
stem altered
L> select SI
SID
-------- ---
1
2
3
4
5
6
7
8
9
12
rows select
stancia
Sesión
LL SESSION ‘s
ID,SERIAL#,
SERIAL# US
-------- --
1
1
1
1
1
1
1
1
5 SY
195 SC
ted.
stem kill s
d.
ID,SERIAL#,
SERIAL# US
-------- --
1
1
1
1
1
1
1
1
5 SY
195 SC
ted.
sid,serial#’ [IMM
USERNAME,st
ERNAME
-----------
S
OTT
ession '12,
USERNAME,st
ERNAME
-----------
S
OTT
MEDIATE]
tatus from v
------------
,195' immedi
tatus from v
------------
v$session;
STA
------- ---
ACT
ACT
ACT
ACT
ACT
ACT
ACT
ACT
ACT
INA
iate;
v$session;
STA
------- ---
ACT
ACT
ACT
ACT
ACT
ACT
ACT
ACT
ACT
KIL
[Enter]
ATUS
------
TIVE
TIVE
TIVE
TIVE
TIVE
TIVE
TIVE
TIVE
TIVE
ACTIVE
[Enter]
[Enter]
ATUS
------
TIVE
TIVE
TIVE
TIVE
TIVE
TIVE
TIVE
TIVE
TIVE
LLED
1001
102
También
como se
podemos re
muestra en
evisar los b
la siguiente
Fig
Eric Gust
loqueos de
figura.
ura 7 . 3 Blo
tavo Corone
las sesione
oqueos de ce
el Castillo (
es con la he
esiones.
Oracle
Ad
gcoronelc@
erramienta O
Database 10
dministración
@gmail.com
Oracle EM, t
0g
n I
m)
tal
Lección 07
Administra
www.pe
Archiv
El archiv
eventos
alertas, s
que debe
ó elimina
archivo d
El Archiv
La localiz
7
ación de la In
rudev.net
vos de A
vo de alerta
mientras la
sino existe l
e ser revisar
arlo periódic
de alertas.
o de alertas
Fecha y Ho
Una lista de
El inicio de
El thread d
El numero
Información
Creación d
Sentencias
Información
zación del ar
stancia
Alertas
s alert_SID
base de d
a instancia
rlo y darle m
camente pre
contiene la
ora de inicio
e los parám
e los proceso
e inicio de la
de secuenc
n de los swit
e los tablesp
s de tipo ALT
n relacionad
rchivo de ale
.log registra
datos esta o
crea uno du
mantenimient
evio backup
siguiente in
y parada de
etros de inic
os backgrou
a instancia
ia de log Wr
tch de los lo
paces y seg
TER que han
da con el erro
erta la define
a los coman
operativa, c
urante el ini
to, puedes o
si deseas
nformación:
e la base de
cialización qu
nd
riter
og files
mentos de U
n sido utiliza
or de tipo O
e el parámet
ndos y resu
cada instanc
cio, este arc
optar por elim
guardar la
datos
ue no tiene v
UNDO
adas
RA-600
tro BACKGR
ltados de lo
cia tiene un
chivo crece
minar parte
información
valores por
ROUND_DU
10
os principale
na archivo d
día a día a
del contenid
n histórica d
defecto
UMP_DEST.
03
es
de
así
do
del
104
Ejemplo
1.
SQL
Dat
Dat
ORA
2.
3.
SQL
ORA
Tot
Fix
Var
Dat
Red
Dat
Dat
4.
13
Bajar la ba
L> shutdown
tabase close
tabase dismo
ACLE instanc
Eliminar el
Iniciar la ba
L> startup
ACLE instanc
tal System G
xed Size
riable Size
tabase Buffe
do Buffers
tabase mount
tabase opene
Revisar el a
se de datos
immediate
ed.
ounted.
ce shut dow
archivo de a
ase de datos
ce started.
Global Area
ers
ted.
ed.
archivo de a
Eric Gust
.
[Enter
n.
alertas.
s.
72424008
453192
54525952
16777216
667648
alertas
tavo Corone
r]
8 bytes
2 bytes
2 bytes
6 bytes
8 bytes
el Castillo (
Oracle
Ad
gcoronelc@
Database 10
dministración
@gmail.com
0g
n I
m)
Lección 08
Administración del Archivo de Control
Contenido
¿Qué es el Archivo de Control? 106
Establecer el Nombre de los Archivos de Control 107
Multiplexado el Archivo de Control 108
Creando Copias Adicionales,
Renombrando y Reubicando Archivos de Control 109
Mostrando Información del Archivo de Control 111
106
¿Qué
Toda bas
la estruct
El archivo
El archiv
siempre
puede se
El archivo
Por defec
base de
Debes cr
Puedes t
deseas c
es el Ar
se de datos
tura física de
o de control
El nombre
Nombre y u
Fecha y ho
El número
Información
o de contro
que la base
er montada y
o de control
cto, por lo m
datos. En
rear dos o m
también cre
cambiar valo
rchivo d
tiene un arc
e la base de
contiene:
de la base d
ubicación de
ora de la cre
actual de la
n de los che
l debe estar
e de datos e
y es difícil re
l de una bas
menos una c
n algunos s
más copias d
ear archivos
res particula
Eric Gust
de Contr
chivo de con
e datos.
de datos
e los data file
ación de la b
secuencia d
eckpoints
r disponible
esté abierta.
ecuperarla.
se de datos
copia del ar
istemas ope
del archivo d
de control
ares en los a
tavo Corone
rol?
ntrol, qué es
es y redo log
base de dato
del log
para escritu
Sin el arc
se crea al
rchivo de co
erativos por
de control d
más adelan
archivos de c
el Castillo (
s un archivo
g files
os
ura por el se
hivo de con
mismo tiem
ontrol se cre
r defecto es
urante la cre
nte, si pierd
control.
Oracle
Ad
gcoronelc@
binario dond
ervidor de b
ntrol, la base
po que la ba
ea durante la
s crear cop
eación de b
es archivos
Database 10
dministración
@gmail.com
de se regist
base de dato
e de datos n
ase de dato
a creación d
pias múltiple
ase de dato
s de control
0g
n I
m)
ra
os
no
os.
de
es.
os.
o
Lección 08
Administra
www.pe
Estab
Los nom
CONTRO
y abre to
mantiene
Ejemplo
SQL
NAM
---
con
Si no es
base de d
8
ación del Arch
rudev.net
lecer el
mbres de los
OL_FILES e
oda la lista
e toda la lista
1
L> show para
ME
------------
ntrol_files
pecifica los
datos:
Si no esta
Files), ento
archivo por
Si estas u
establecer
de los arch
Si estas u
Storage M
en los
DB_RECO
en los luga
hivo de Contr
Nombre
s archivos d
n el archivo
de archivo
a de archivo
ameter cont
----------
archivos en
a utilizando
onces la bas
r defecto. E
utilizando e
el parámetr
hivos de cont
utilizando el
anagement)
parámetro
OVERY_FILE
ares apropiad
rol
e de los
de control s
de parámet
os durante
s de control
rol_files
TYPE
-----------
string
n el paráme
el Administ
se de datos
l nombre po
el Administr
ro de inicial
trol,
Administrad
), puedes po
os de
E_DEST. AS
dos.
Archivo
se especifica
tros de la ba
la puesta e
durante la o
[Ent
VALUE
- ----------
C:ORACLE
TAEGCCCO
LEPRODUCT
CONTROL02
UCT10.2.0
L03.CTL
etro CONTR
trador de A
crea un arc
or defecto de
rador de A
ización que
dor de Alm
oner nombre
inicializació
SM crea aut
os de Co
an en el pa
ase de dato
en marcha,
operación de
ter]
-----------
PRODUCT10
ONTROL01.CT
T10.2.0OR
2.CTL, C:O
0ORADATAE
ROL_FILES
rchivos de
chivo de con
epende del s
rchivos de
determina
acenamiento
es de archiv
ón DB_CR
omáticamen
ontrol
arámetro de
s. La instan
y la instan
e la base de
-----------
0.2.0ORADA
TL, C:ORAC
RADATAEGCC
ORACLEPROD
EGCCCONTRO
antes de la
Oracle (Ora
ntrol y usa u
sistema oper
Oracle, en
el nombre y
o Automátic
vos incompl
REATE_FIL
nte los archiv
10
inicializació
ncia reconoc
cia escribe
e datos.
a creación d
acle-Manage
un nombre d
rativo.
ntonces deb
y la ubicació
co (Automat
letos en AS
E_DEST
vos de contr
07
ón
ce
y
de
ed
de
be
ón
tic
M
y
rol
108
Multip
Cada bas
en difere
instancia
dañado s
instancia
medios.
El comp
continuac
Not
Ora
dos
Una form
control e
reducimo
hacer un
plexado
se de datos
entes discos
asociada d
se puede res
puede ser
ortamiento
ción:
La base d
CONTROL
datos.
La base
CONTROL
Si uno de l
base de da
ta
acle recomie
s archivos de
ma para mu
en discos d
os al mínimo
proceso de
el Archi
s debe tener
. Si un arc
ebe ser cer
staurar usan
reiniciada.
de los arc
de datos es
L_FILES, en
de datos
L_FILES dur
os archivos
atos, la insta
enda fuertem
e control y q
ultiplexar arc
diferentes.
o el riesgo c
recovery.
Eric Gust
ivo de C
r por lo men
chivo de con
rada. Una v
ndo la copia
En este ca
chivos de c
cribe los no
n el archivo
lee solam
ante la oper
de control l
ncia llega a
mente que t
que estén sit
chivos de c
Almacenan
cuando falle
tavo Corone
Control
nos 2 archivo
ntrol es dañ
vez que se
a intacta del
aso, no se re
control mult
ombres de
del paráme
mente el
ración de la
lega a ser in
ser inopera
toda base de
tuados en di
control es a
ndo archivo
e uno de los
el Castillo (
os de contro
ñado debido
repare el dis
archivo de c
equiere ning
tiplexados e
archivo de
etro de inic
primer arc
base de dat
nasequible d
ble y debe s
e datos teng
iscos físicos
almacenar u
os de contro
s discos. Lo
Oracle
Ad
gcoronelc@
ol, cada uno
a una falla
sco, el arch
control del o
guna recupe
es como se
control en
cialización d
chivo en e
os.
durante la op
ser abortada
ga un mínimo
separados.
na copia de
ol en disco
o que se bu
Database 10
dministración
@gmail.com
o almacenad
a del disco,
ivo de contr
otro disco y
eración de lo
e describe
el parámet
e la base d
el parámet
peración de
a.
o de
el archivo d
os diferente
usca es evit
0g
n I
m)
do
la
rol
la
os
a
ro
de
ro
la
de
es,
ar
Lección 08
Administra
www.pe
Crean
y Reu
Se puede
archivo d
lista de l
control ex
el nombr
que los a
copiar el
Para agre
control, d
1.
2.
3.
4.
8
ación del Arch
rudev.net
ndo Cop
bicando
e crear una
de control ex
los archivos
xistente cam
re del archiv
archivos de c
archivo de c
egar una co
debe seguir l
Cerrar la ba
Copie un a
del Sistema
Corrija el p
de base de
nombre de
Inicie de nu
hivo de Contr
ias Adic
o Archiv
copia adici
xistente a un
s de control
mbiando el n
vo en la lista
control no ca
control.
pia multiplex
los siguiente
ase de dato
archivo de c
a Operativo.
parámetro CO
e datos para
l archivo de
uevo la base
rol
cionales
vos de C
onal del arc
na nueva ub
l. De mane
nombre del a
a de archivo
ambian dura
xada del arc
es pasos:
s
control exist
.
ONTROL_F
a añadir el nu
control exis
e de datos.
s, Renom
Control
chivo de con
bicación y a
era similar,
archivo o ca
os de contro
ante el proce
chivo de con
ente a una
ILES en el a
uevo nombr
stente.
mbrando
ntrol para m
agregando e
podemos r
ambiando su
ol. En ambo
eso, cerrar la
ntrol actual o
nueva ubica
archivo de p
e del archivo
o
multiplexarlo,
l nombre de
renombrar u
u ubicación,
os casos, pa
a base de d
o renombrar
ación, usand
arámetro de
o de control
10
, copiando u
el archivo a
un archivo d
y cambiand
ara garantiz
atos antes d
un archivo d
do comando
e inicializació
, o cambiar
09
un
la
de
do
ar
de
de
os
ón
el
110
Ejemplo
1.
SQL
Bas
Bas
Ins
2.
3.
SQL
Ins
Tot
Fix
Var
Dat
Red
SQL
2
3
Sis
4.
SQL
ORA
Ins
SQL
Ins
Tot
Fix
Var
Dat
Red
Bas
Bas
SQL
NAM
---
con
2
Cerramos l
L> shutdown
se de datos
se de datos
stancia ORAC
Realizamos
Modificamo
inicializació
L> startup n
stancia ORAC
tal System G
xed Size
riable Size
tabase Buffe
do Buffers
L> alter sys
2 control_f
3 scope=spf
stema modifi
Iniciamos n
L> shutdown
A-01507: bas
stancia ORAC
L> startup
stancia ORAC
tal System G
xed Size
riable Size
tabase Buffe
do Buffers
se de datos
se de datos
L> show para
ME
------------
ntrol_files
la base de d
immediate
cerrada.
desmontada
CLE cerrada
s copia del a
os el parám
ón.
nomount
CLE iniciad
Global Area
ers
stem set
files='c:c
file;
icado.
nuevamente
immediate
se de datos
CLE cerrada
CLE iniciad
Global Area
ers
montada.
abierta.
ameter cont
TY
-------- --
st
Eric Gust
datos.
[Enter]
.
.
archivo de c
metro CONT
da.
167772160
1247876
71304572
88080384
7139328
tlfilecont
la base de
sin montar
.
da.
167772160
1247876
71304572
88080384
7139328
rol_files
PE V
--------- -
ring C
T
tavo Corone
control en C:
TROL_FILES
0 bytes
6 bytes
2 bytes
4 bytes
8 bytes
trol01.ctl',
datos.
r
0 bytes
6 bytes
2 bytes
4 bytes
8 bytes
VALUE
------------
C:CTLFILEC
TLFILECONTR
el Castillo (
CTLFILE y
S en el arc
[Enter]
,'d:ctlfil
[Enter]
[Enter]
[Enter]
[Enter]
-----------
CONTROL01.C
ROL02.CTL
Oracle
Ad
gcoronelc@
D:CTLFILE
chivo de pa
lecontrol02
---------
CTL, D:C
Database 10
dministración
@gmail.com
E.
arámetros d
2.ctl'
0g
n I
m)
de
Lección 08
Administra
www.pe
Mostr
Las sigui
Vista
V$DATA
V$CONT
V$CONT
V$PARA
Ejemplo
SQL
NAM
---
C:
D:
8
ación del Arch
rudev.net
rando Inf
entes vistas
ABASE
TROLFILE
TROLFILE_R
AMETER
3
L> select na
ME
------------
CTLFILECON
CTLFILECON
hivo de Contr
formaci
s muestran in
RECORD_S
ame from v$
-----------
NTROL01.CTL
NTROL02.CTL
rol
ón del A
nformación a
SECTION
controlfile
------
Archivo
acerca de lo
Descripción
Muestra info
el archivo de
Lista los nom
Muestra las
el archivo de
consta cada
registros de
momento.
Puede ser u
los archivos
especificada
CONTROL
e; [Ent
de Cont
os archivos d
n
ormación de
e control.
mbres de los
distintas se
e control y lo
a una; así co
cada tipo u
utilizada para
s de control c
as en el pará
FILES.
ter]
trol
de control:
e la base de
s archivos d
ecciones que
os registros
omo el núme
sados hasta
a mostrar no
como fueron
ámetro de in
11
datos desde
e control
e componen
de los que
ero de
a el
ombres de
n
nicialización
11
e
112 Eric Gust
Página
tavo Corone
a en Blanco
el Castillo (
Oracle
Ad
gcoronelc@
Database 10
dministración
@gmail.com
0g
n I
m)
Lección 09
Administración del los Redo Logs
Contenido
¿Que es el Redo Log? 114
Redo Threads 114
Contenido del Redo Log 114
Como Oracle Database Graba en los Redo Log 115
Planificación de los Redo Log Files 118
Multiplexado de los Redo Log Files 118
Creando Groupos y Miembros Redo Log 119
Creando Grupos Redo Log 119
Creando Miembros Redo Log 120
Eliminando Grupos y Miembros Redo Log 121
Eliminando Grupos Redo Log 121
Eliminando Miembros Redo Log 121
Consultando Información sobre los Redo Log 123
Ejercicio 123
114
¿Que
La estruc
consiste
base de d
un redo lo
Redo T
Cada ins
multiplex
sólo una
un hilo e
instancia
propio th
En esta
Base de
todas las
Conten
Los Redo
redo ent
es una de
si cambia
contiene
para la ta
segmento
Los redo
almacena
Writer (L
records d
SYSTEM
confirmad
seguros e
Los redo
correspo
confirmad
1
Vector d
contiene e
es el Re
ctura de may
en dos o má
datos tal com
og asociado
Threads
stancia de ba
ados o no, l
instancia de
está presen
s simultánea
read de redo
lección des
datos de O
s discusiones
nido del R
o Log Files
try, está com
escripción d
a un valor
los vectores
abla, el bloq
os deshacer
records son
ados en uno
LGWR). Si
de la transa
M CHANGE N
da. Sólo cu
en disco el p
records tam
ndiente sea
da, LGWR e
de Cambio: D
el número de
edo Log
yor importan
ás archivos
mo ellos ocu
o para proteg
ase de datos
llaman a un
e base de d
nte. En Or
amente tiene
o.
scribiré como
Oracle estánd
s y los ejem
Redo Log
son llenado
mpuesto de
de un cambio
del sueldo
s de cambio
que de dato
r.
n guardados
o de los red
empre que
cción desde
NUMBER (S
uando todos
proceso de u
mbién puede
a confirmada
envía todos
Describe un c
versión, el có
Eric Gust
g?
ncia para op
preasignado
urren. Cada
ger la base d
s tiene su p
thread de l
datos tiene a
racle Real A
e acceso a u
o configurar
dar. El núm
plos desarro
g
os con redo
un grupo d
o hecho a u
en una tab
que describ
os de segme
s de una ma
o log files p
una transa
e el redo log
SCN) para id
los redo rec
usuario notif
e ser grabad
a. Si el re
los redo log
cambio simple
ódigo de la tra
tavo Corone
peraciones d
os que alma
a instancia d
de datos en
ropio redo l
la instancia
acceso a un
Application
una sola bas
r y administ
mero de thre
ollados.
o records.
de vectores
n solo bloqu
bla de emp
ben los camb
ento deshac
anera circula
por el proces
acción sea
g buffer del
dentificar los
cords asocia
fica que la tr
dos a un red
edo log buf
g entries en
e en un bloqu
ansacción, y l
el Castillo (
de recuperac
cenan todos
de una Base
caso de que
log groups
de redo. En
a Base de d
Clusters, s
se de datos
trar el redo
ead que pue
Un redo rec
de cambio1
ue en la bas
leados, gen
bios al bloqu
cer, y la tab
ar en el redo
so de fondo
confirmada,
SGA a un r
s redo recor
ados con un
ransacción h
o log file an
ffer se llena
el redo log
e de datos de
la dirección d
Oracle
Ad
gcoronelc@
ción es el Re
s los cambio
de datos de
e la instancia
s. Estos red
n configurac
datos de Or
in embargo
y cada insta
log en una
ede ser asu
cord, tambié
, cada uno
e de datos.
nera un red
ue del segm
bla de trans
log buffer d
de la base
, LGWR gr
redo log file
ds para cad
a transacció
ha sido confi
tes de que l
a, u otra tr
buffer a un
e la BD. Entre
del bloque afe
Database 10
dministración
@gmail.com
edo Log, qu
os hechos a
e Oracle tien
a falle.
do log group
ciones típica
racle, tan só
o, dos o má
ancia tiene s
a instancia d
mido es 1 e
én llamado u
de los cuale
Por ejempl
o record qu
ento de dato
acción de lo
del SGA y so
de datos Lo
raba los red
e, y asigna u
da transacció
ón dada está
rmada.
la transacció
ansacción e
n redo log fil
e otros datos,
ectado.
0g
n I
m)
ue
la
ne
ps,
as,
ólo
ás
su
de
en
un
es
o,
ue
os
os
on
og
do
un
ón
án
ón
es
e,
,
Lección 09
Administra
www.pe
aun cuan
datos pue
Como
El redo lo
requiere
grabar m
ARCHIVE
El proces
actual se
el último
comenza
redo log
a cada re
Figura 9
9
ación de los R
rudev.net
ndo algunos
ede cancela
Oracle D
og de una b
un mínimo
mientras el
ELOG).
so LGWR gr
e llena, el LG
redo log file
ando el ciclo
files. Los n
edo log file.
. 1 Reutiliza
Redo Logs
redo record
ar estos cam
atabase
base de dato
de dos arch
otro está s
raba en el re
GWR empiez
e esta llena
o otra vez. L
úmeros al la
ación de los
ds puede no
bios.
Graba en
os consiste
hivos para g
siendo arch
edo log files
za a grabar
do, LGWR
La Figura 9.
ado de cada
Redo Log F
ser confirm
n los Red
en dos o m
garantizar qu
ivado (si la
de una man
en el siguie
retorna al p
.1 ilustra el
a línea indica
Files por el p
ados. Si fue
o Log
más redo log
ue uno está
a base de
nera circular.
ente redo log
primer redo
proceso de
an la secuen
roceso LGW
era necesar
g files. La b
á siempre di
datos está
. Cuando el
g file dispon
log file y g
grabación c
ncia en que
WR
11
rio, la base d
base de dato
sponible pa
en el mod
l redo log file
nible. Cuand
raba en el é
circular de lo
LGWR grab
15
de
os
ra
do
es
do
él,
os
ba
116
Llenado l
esta habi
Active (
Ejemplo
SQL
---
La base
redo rec
escribien
Los redo
llamados
de recupe
Si la bas
reutilizar
procesos
está en
LGWR co
Log Sw
Un log sw
comienza
file está c
embargo
independ
forzar log
los redo log
ilitado el mo
Si el arc
NOARCHIV
los cambio
Si el archiv
un redo lo
registrados
archivado.
Current) y
1
L> select gr
GROUP#
-------- ---
1
2
3
de datos O
cords desde
do es llamad
log files qu
s active redo
eración de la
se de datos
o sobre-es
s de archivad
el modo NO
ontinua reuti
itches y Lo
witch es el
a a grabar e
completame
, se puede
dientemente
g switch man
files están d
do archivad
chivado es
VELOG), un
s registrado
vado esta ha
og file lleno
s en él han s
Inactive R
roup#,membe
MEMBERS ST
-------- --
1 CU
1 IN
1 IN
Oracle utiliza
e el redo lo
do current r
ue son reque
o log files. L
a instancia s
está en el
scribir un re
do de fondo
OARCHIVE
ilizando el p
og Sequen
punto en el
en otro. No
ente lleno y l
e configura
de si el cu
nualmente.
Eric Gust
disponibles p
o.
ta deshabi
n redo log file
s en él son g
abilitado (la
o vuelve a
sido grabad
Redo Log F
rs,status,s
ATUS
-----------
RRENT
ACTIVE
ACTIVE
a solo un red
og buffer.
redo log file.
eridos para
Los redo log
son llamados
modo ARCH
edo log file
o (ARCn) ha
LOG, enton
rimer archiv
nce Numbe
cual la bas
rmalmente,
a grabación
ar log switc
urrent log fi
tavo Corone
para ser reu
ilitado (la
e lleno vuelv
grabados en
base de da
estar dispo
os en los ar
Files
sequence# fr
SEQUEN
---- -------
do log file a
El redo log
.
un proceso
g files que ya
s inactive re
HIVELOG, e
en línea ac
aya archivad
nces cuando
vo activo (act
ers
se de datos
un log switc
debe contin
ch para qu
ile está com
el Castillo (
tilización po
base de
ve a estar di
n los archivo
tos está en
nible despu
rchivos de d
rom v$log;
NCE#
----
50
48
49
al mismo tie
g file que L
de recuper
a no son req
edo log files
entonces la
ctivo (active
do su conten
o el último
tive) disponi
deja de gra
ch ocurre cu
nuar en el si
ue ocurran
mpletamente
Oracle
Ad
gcoronelc@
or LGWR, de
datos est
isponible de
os de datos.
el modo AR
ués de que
datos y el ar
[Enter]
empo para a
LGWR actu
ación de la
queridos par
.
base de da
e) hasta que
nido. Si la b
redo log file
ible.
abar en un r
uando el cu
iguiente red
a intervalo
e lleno. Ta
Database 10
dministración
@gmail.com
ependiendo
á en mod
spués de qu
RCHIVELOG
los cambio
rchivo ha sid
almacenar lo
almente es
instancia so
ra un proces
atos no pued
e uno de lo
base de dato
e es llenad
redo log file
rrent redo lo
o log file. S
os regulare
ambién pued
0g
n I
m)
si
do
ue
G),
os
do
os
sta
on
so
de
os
os
o,
y
og
Sin
es,
de
Lección 09
Administra
www.pe
La Base
vez que
los redo
que es cí
Cada red
number.
aplica co
de los red
Ejemplo
SQL
Sis
SQL
---
9
ación de los R
rudev.net
de datos O
un log switc
log files, los
íclicamente
do log file e
Durante u
rrectamente
do log files.
2
L> alter sys
stema modifi
L> select gr
GROUP#
-------- ---
1
2
3
Redo Logs
Oracle asigna
ch ocurre y L
s log archiva
utilizado se
en línea o a
na falla, la
e los redo log
stem switch
icado.
roup#,membe
MEMBERS ST
-------- --
1 AC
1 CU
1 IN
a a cada red
LGWR empi
ados conserv
le asignara
archivado es
instancia, o
g files en ord
logfile;
rs,status,s
ATUS
-----------
TIVE
RRENT
ACTIVE
do log file u
ieza a graba
van su log s
el siguiente
s únicamen
o la recuper
den ascende
sequence# fr
SEQUEN
---- -------
un nuevo log
ar. Cuando
sequence nu
log sequenc
te identifica
ración de m
ente usando
rom v$log;
NCE#
----
50
51
49
g sequence
la base de
umber. A un
ce number d
ado por su
medios, la b
o el log sequ
[Enter
[Enter
11
number cad
datos archiv
n redo log fi
disponible.
log sequenc
ase de dato
uence numb
r]
r]
17
da
va
ile
ce
os
er
118
Planif
Multipl
La base
salvagua
multiplex
múltiples
a un solo
Not
Ora
red
Figura 9
El multip
grupo se
miembros
sucesiva
Cada mie
simultáne
idénticos
en A_LO
sucesiva
(por ejem
ficación
lexado de
de datos
ardar contra
ados, el LG
redo log file
o redo log file
ta
acle recomie
do log file pu
. 2 Multip
lexado de lo
e llama un m
s del grupo
mente. Los
embro de u
eamente en
asignados
OG1 y B_LO
mente. LGW
mplo, en A_L
de los R
e los Red
Oracle te d
a daños a
GWR graba
es idénticos,
e.
enda multipl
uede ser cat
lexado de lo
os redo log
member (m
o 1, A_LOG
miembros e
un log file g
cada uno
por el LGW
OG1. Luego
WR nunca e
LOG1 y B_LO
Eric Gust
Redo Lo
do Log Fi
deja multiple
archivos in
a simultánea
, de tal mod
lexar los red
tastrófica si
os Redo Log
files se llam
miembro). E
G2 y B_LO
en un grupo
roup es sim
de ellos) se
R. En la Fig
o graba sim
escribe sim
OG2).
tavo Corone
og Files
les
exar los re
dividuales.
amente la
o que elimin
do log files.
se requiere
g Files
man groups
En Figura 9
OG2 ambos
debe ser ex
multáneamen
egún lo ind
gura 9.2, prim
multáneame
multáneamen
el Castillo (
do log files
Cuando l
misma info
namos fallas
La pérdida
un proceso
(grupos). C
9.2, A_LOG1
son miemb
xactamente
nte activo (e
icado por lo
mer LGWR
nte en A_L
nte en miem
Oracle
Ad
gcoronelc@
s de una in
os redo lo
ormación de
s que pueda
a de datos d
de recupera
Cada redo lo
1 y B_LOG
bros del gr
del mismo t
es decir, el
os log sequ
escribe sim
LOG2 y B_
mbros de div
Database 10
dministración
@gmail.com
nstancia pa
g files está
l redo log e
n presentars
de un
ación.
og files en u
1 ambos so
upo 2, y a
tamaño.
LGWR grab
ence numb
ultáneamen
_LOG2, y a
versos grupo
0g
n I
m)
ra
án
en
se
un
on
así
ba
er
te
así
os
Lección 09
Administra
www.pe
Crean
Creand
Sintaxis
ALT
A
(
S
Ejemplo
SQL
2
3
4
5
Bas
SQL
---
SQL
2
---
9
ación de los R
rudev.net
ndo Grou
do Grupo
ER DATABASE
ADD LOGFILE [
('especificación
SIZE n {K|M}
3
L> alter dat
2 add logfi
3 ('C:o
4 'C:or
5 size 10M;
se de datos
L> select gr
GROUP#
-------- ---
1
2
3
4
L> select gr
2 order by
GROUP# MEM
-------- ---
1 C:
2 C:
3 C:
4 C:
4 C:
Redo Logs
upos y M
os Redo L
[GROUP #]
de archivo 1', 'e
tabase
ile
oracleprodu
racleproduc
;
modificada
roup#,membe
MEMBERS ST
-------- --
1 IN
1 CU
1 IN
2 UN
roup#, memb
1 asc, 2 a
MBER
-----------
ORACLEPRO
ORACLEPRO
ORACLEPRO
ORACLEPRO
ORACLEPRO
Miembro
Log
especificación de
uct10.2.0
ct10.2.0o
.
rs,status,s
ATUS
-----------
ACTIVE
RRENT
ACTIVE
USED
er from v$l
sc;
-----------
DUCT10.2.0
DUCT10.2.0
DUCT10.2.0
DUCT10.2.0
DUCT10.2.0
os Redo
e archivo 1')
oradataegc
oradataegcc
sequence# fr
SEQUEN
---- -------
logfile
------------
0ORADATAEG
0ORADATAEG
0ORADATAEG
0ORADATAEG
0ORADATAEG
o Log
ccredo04a.
credo04b.l
rom v$log;
NCE#
----
50
51
49
0
-----------
GCCREDO01.
GCCREDO02.
GCCREDO03.
GCCREDO04A
GCCREDO04B
log',
og')
[Ent
[Ent
[Ent
------
LOG
LOG
LOG
A.LOG
B.LOG
11
ter]
ter]
ter]
19
120
Creand
Sintaxis
ALT
A
T
Ejemplo
SQL
---
SQL
2
3
Bas
SQL
---
SQL
2
---
6 f
do Miemb
ER DATABASE
ADD LOGFILE M
TO GROUP #;
4
L> select gr
GROUP#
-------- ---
1
2
3
4
L> alter dat
2 'C:oracl
3 to group
se de datos
L> select gr
GROUP#
-------- ---
1
2
3
4
L> select gr
2 order by
GROUP# MEM
-------- ---
1 C:
1 C:
2 C:
3 C:
4 C:
4 C:
filas selecc
bros Redo
MEMBER 'espe
roup#,membe
MEMBERS ST
-------- --
1 IN
1 CU
1 IN
2 UN
tabase add
leproduct
1;
modificada
roup#,membe
MEMBERS ST
-------- --
2 IN
1 CU
1 IN
2 UN
roup#, memb
1 asc, 2 a
MBER
-----------
ORACLEPRO
ORACLEPRO
ORACLEPRO
ORACLEPRO
ORACLEPRO
ORACLEPRO
cionadas.
Eric Gust
o Log
cificación de arc
rs,status,s
ATUS
-----------
ACTIVE
RRENT
ACTIVE
USED
logfile mem
10.2.0orad
.
rs,status,s
ATUS
-----------
ACTIVE
RRENT
ACTIVE
USED
er from v$l
sc;
-----------
DUCT10.2.0
DUCT10.2.0
DUCT10.2.0
DUCT10.2.0
DUCT10.2.0
DUCT10.2.0
tavo Corone
chivo'
sequence# fr
SEQUEN
---- -------
mber
dataegccre
sequence# fr
SEQUEN
---- -------
logfile
------------
0ORADATAEG
0ORADATAEG
0ORADATAEG
0ORADATAEG
0ORADATAEG
0ORADATAEG
el Castillo (
rom v$log;
NCE#
----
50
51
49
0
edo01B.log'
rom v$log;
NCE#
----
50
51
49
0
-----------
GCCREDO01B
GCCREDO01.
GCCREDO02.
GCCREDO03.
GCCREDO04A
GCCREDO04B
Oracle
Ad
gcoronelc@
[Enter]
[Enter]
[Enter]
[Enter]
------
B.LOG
LOG
LOG
LOG
A.LOG
B.LOG
Database 10
dministración
@gmail.com
0g
n I
m)
Lección 09
Administra
www.pe
Elimin
Elimina
Sintaxis
ALT
Ejemplo
SQL
---
SQL
Bas
SQL
---
Elimina
Sintaxis
ALT
Ejemplo
SQL
---
9
ación de los R
rudev.net
nando G
ando Gru
ER DATABASE
5
L> select gr
GROUP#
-------- ---
1
2
3
4
L> alter dat
se de datos
L> select gr
GROUP#
-------- ---
1
2
4
ando Mie
ER DATABASE
6
L> select gr
GROUP#
-------- ---
1
2
4
Redo Logs
Grupos y
upos Red
DROP LOGFIL
roup#,membe
MEMBERS ST
-------- --
2 IN
1 CU
1 IN
2 UN
tabase drop
modificada
roup#,membe
MEMBERS ST
-------- --
2 IN
1 CU
2 UN
embros R
DROP LOGFIL
roup#,membe
MEMBERS ST
-------- --
2 IN
1 CU
2 UN
y Miemb
do Log
LE GROUP #;
rs,status,s
ATUS
-----------
ACTIVE
RRENT
ACTIVE
USED
logfile gr
.
rs,status,s
ATUS
-----------
ACTIVE
RRENT
USED
Redo Log
LE MEMBER ' es
rs,status,s
ATUS
-----------
ACTIVE
RRENT
USED
bros Red
sequence# fr
SEQUEN
---- -------
roup 3;
sequence# fr
SEQUEN
---- -------
specificación de
sequence# fr
SEQUEN
---- -------
do Log
rom v$log;
NCE#
----
50
51
49
0
rom v$log;
NCE#
----
50
51
0
e archivo ';
rom v$log;
NCE#
----
50
51
0
[Enter]
[Enter]
[Enter]
[Enter
12
r]
21
122
SQL
Sis
SQL
Sis
SQL
Sis
SQL
---
SQL
2
---
SQL
2
Bas
SQL
2
---
L> alter sys
stema modifi
L> alter sys
stema modifi
L> alter sys
stema modifi
L> select gr
GROUP#
-------- ---
1
2
4
L> select gr
2 order by
GROUP# MEM
-------- ---
1 C:
1 C:
2 C:
4 C:
4 C:
L> alter dat
2 'C:ORACL
se de datos
L> select gr
2 order by
GROUP# MEM
-------- ---
1 C:
2 C:
4 C:
4 C:
stem switch
icado.
stem switch
icado.
stem switch
icado.
roup#,membe
MEMBERS ST
-------- --
2 IN
1 CU
2 IN
roup#, memb
1, 2;
MBER
-----------
ORACLEPRO
ORACLEPRO
ORACLEPRO
ORACLEPRO
ORACLEPRO
tabase drop
LEPRODUCT
modificada
roup#, memb
1, 2;
MBER
-----------
ORACLEPRO
ORACLEPRO
ORACLEPRO
ORACLEPRO
Eric Gust
logfile;
logfile;
logfile;
rs,status,s
ATUS
-----------
ACTIVE
RRENT
ACTIVE
er from v$l
-----------
DUCT10.2.0
DUCT10.2.0
DUCT10.2.0
DUCT10.2.0
DUCT10.2.0
logfile me
10.2.0ORAD
.
er from v$l
-----------
DUCT10.2.0
DUCT10.2.0
DUCT10.2.0
DUCT10.2.0
tavo Corone
sequence# fr
SEQUEN
---- -------
logfile
------------
0ORADATAEG
0ORADATAEG
0ORADATAEG
0ORADATAEG
0ORADATAEG
ember
DATAEGCCRE
logfile
------------
0ORADATAEG
0ORADATAEG
0ORADATAEG
0ORADATAEG
el Castillo (
rom v$log;
NCE#
----
53
54
52
-----------
GCCREDO01B
GCCREDO01.
GCCREDO02.
GCCREDO04A
GCCREDO04B
EDO01.LOG';
-----------
GCCREDO01B
GCCREDO02.
GCCREDO04A
GCCREDO04B
Oracle
Ad
gcoronelc@
[Enter
[Enter
[Enter
[Enter
[Enter
------
B.LOG
LOG
LOG
A.LOG
B.LOG
[Enter
[Enter
------
B.LOG
LOG
A.LOG
B.LOG
Database 10
dministración
@gmail.com
r]
r]
r]
r]
r]
r]
r]
0g
n I
m)
Lección 09
Administra
www.pe
Consu
Las sigui
Vis
V$
V$
V$
Ejerci
Configure
1.
2.
3.
9
ación de los R
rudev.net
ultando
entes vistas
sta
$LOG
$LOGFILE
$LOG_HISTO
cio
e el redo log
Debe tener
Cada grupo
El tamaño d
Redo Logs
Informa
s proveen inf
ORY
g de su base
r 3 grupos re
o debe tener
de cada arch
ación so
formación so
Descripción
Muestra info
Muestra info
miembros.
Muestra info
e de datos pa
edo log: 1, 2,
r 2 miembros
hivo debe se
obre los
obre los redo
n
ormación de
ormación de
ormación his
ara que cum
, y 3.
s.
er de 100 Mb
Redo Lo
o logs.
e los grupos
e los grupos
stórica de lo
mpla con los
b.
og
redo logs.
redo logs y
s redo logs.
siguientes r
12
sus
requisitos:
23
124 Eric Gust
Página
tavo Corone
a en Blanco
el Castillo (
Oracle
Ad
gcoronelc@
Database 10
dministración
@gmail.com
0g
n I
m)
Lección 10
Administración de Tablespaces
Contenido
Esquema de la Base de Datos 126
Tipos de Segmentos 127
Guía para Administrar Tablespaces 128
Uso de Múltiples Tablespaces 128
Asignar Cuotas a los Usuarios en los Tablespace 128
Administración de Tablespaces 129
Tablespace Administrado Localmente 129
Tablespace Administrando por el Diccionario 130
Tablespace Administrado Localmente 131
Sintaxis General 131
Cláusula EXTENT 133
Cláusula AUTOEXTEND 136
Tablespaces Temporales 137
Introducción 137
Crear un Tablespace Temporal Administrado Localmente 137
Especificando Bloques NO Estándares para Tablespaces 139
Gestionando Tablespaces 140
Monitoreando el Espacio Libre 140
Agregando un nuevo archivo 140
Tablespace ONLINE - OFFLINE 141
Tablespace READ ONLY – READ WRITE 142
Eliminando un Tablespace 142
126
Esque
Una base
files se a
por lo me
uno para
Además
gestionar
Bloque
Extent
Segmen
Tablesp
ema de l
e de datos f
grupan en e
enos un Ta
distribuir ot
de los Table
r el almacen
Oracle U
p
E
nt S
pace E
la Base
ísicamente e
estructuras ló
blespace lla
ras estructu
espace el se
namiento de
Un bloque O
parámetro D
Es un conjun
Se compone
Esta compue
Eric Gust
de Dato
esta constitu
ógicas llama
amado SYST
ras lógicas q
ervidor Orac
datos, como
Oracle tiene u
DB_BLOCK_
nto de bloqu
e de uno o m
esto por uno
tavo Corone
os
uida de cont
adas Tables
TEM sin em
que almacen
cle se compo
o se ilustra a
un tamaño e
_SIZE.
ues oracle co
mas Extents.
o o mas Seg
el Castillo (
trol files, log
paces, una b
mbargo se re
nan datos.
one de otras
a continuació
en bytes dete
ontiguos.
ment.
Oracle
Ad
gcoronelc@
files y data
base de dat
ecomienda
s estructuras
ón.
erminado po
Database 10
dministración
@gmail.com
files, los da
os debe ten
crear mas d
s lógicas pa
or el
0g
n I
m)
ata
er
de
ra
Lección 10
Administra
www.pe
Tipos d
Un segm
almacena
describen
Tipo de
Table
Index
Rollback
Partition
Ejemplo
En este e
SQL
SQL
SQL
2
3
SEG
---
PK_
DEP
EMP
PK_
BON
SAL
6 f
0
ación de Tabl
rudev.net
de Segme
mento está
amiento den
n en la sigui
Segmento
k
1
ejemplo cons
L> column se
L> column ta
L> select se
2 from dba_
3 where own
GMENT_NAME
------------
_DEPT
PT
P
_EMP
NUS
LGRADE
filas selecc
lespaces
entos
definido c
ntro de la
ente tabla:
Descri
Almac
Mejora
Segm
las lec
ejecut
Divide
manej
sultamos los
egment_name
ablespace_n
egment_name
_segments
ner='SCOTT'
SEGMEN
---- ------
INDEX
TABLE
TABLE
INDEX
TABLE
TABLE
cionadas.
como cualqu
base de da
ipción
cenan datos
an el acceso
ento especia
cturas duran
tar recuperac
e una tabla e
jables para p
s segmentos
format a20
ame format
, segment_t
;
NT_TYPE
-----------
uier entidad
atos. Algun
en estructu
o a los datos
al usado par
te las transa
ción de tran
en piezas má
propósitos d
s del esquem
0
a20
type, tables
TABLESPAC
-- ---------
USERS
USERS
USERS
USERS
USERS
USERS
d que cons
nos de los
uras de filas
s de las tabla
ra mantener
acciones de
sacción.
ás pequeñas
de desempeñ
ma HR.
[
[
space_name,
[
CE_NAME
-----------
sume espac
tipos más
y columnas
as.
r consistenci
los usuarios
s, piezas má
ño.
[Enter]
[Enter]
bytes
[Enter]
BYTES
-- ---------
65536
65536
65536
65536
65536
65536
12
cio físico d
comunes s
.
ia en
s y
ás
--
27
de
se
128
Guía p
Uso de
Usando m
base de
podemos
Asigna
Conceda
tablespac
para Adm
e Múltiple
múltiples tab
datos. Po
s realizar las
Separar los
disputa en
mismos da
Separe lo
aplicacione
Almacenar
disputa de
Poner un t
que en con
Reservar u
una alta
almacenam
Backup de
ar Cuotas
a a los usu
ce donde ten
ministra
es Tables
blespaces te
or ejemplo,
s tareas sigu
s datos del
tre los objet
atafiles.
s datos de
es sean afec
r los datafile
las operacio
tablespace O
njunto este s
un tablespac
actividad d
miento tempo
tablespaces
s a los Us
uarios que
ndrá su segm
Eric Gust
ar Tables
spaces
enemos may
cuando un
ientes:
usuario de l
tos del dicc
e una aplic
ctadas si un
es de los ta
ones de I/O.
OFFLINE m
siempre disp
ce para un p
de actualiza
oral. Esto pe
s individuale
suarios e
tendrán pr
mento para
tavo Corone
spaces
yor flexibilida
na base de
os datos de
cionario y los
cación de
tablespace
ablespaces e
mientras que
ponible.
particular tip
ación, solo
ermite optim
es.
n los Tab
rivilegios pa
sus objetos.
el Castillo (
ad en la ejec
datos tien
el diccionario
s objetos de
otras, para
debe ser pu
en discos se
otros perm
o de uso de
lectura, o
izar el uso d
blespace
ara crear o
.
Oracle
Ad
gcoronelc@
cución de op
e múltiples
o de datos p
e los esque
a impedir q
esto en OFF
eparados pa
manecen en
e la base de
o como s
de los tables
bjetos una
Database 10
dministración
@gmail.com
peraciones d
tablespace
para reducir
emas para lo
que múltiple
FLINE.
ara reducir
línea, con t
e datos, com
segmento d
spaces.
cuota en
0g
n I
m)
de
es,
la
os
es
la
tal
mo
de
el
Lección 10
Administra
www.pe
Admin
Tables
Se trata d
cada arc
extension
Cada vez
los valore
cambios
de datos.
Los table
Todos lo
localmen
Adicional
tablespac
0
ación de Tabl
rudev.net
nistració
space Adm
de un tables
chivo de dat
nes.
z que una e
es del mapa
no generan
.
espaces adm
Mejora la
asignación
(mapa de b
Mejora el d
los tablesp
Se permite
tablespace
ningún und
Simplifica
especificad
seleccionad
Reduce la
necesaria e
de bits.
Unir extent
os tablespa
te.
lmente, el
ces administ
lespaces
ón de Ta
ministrad
space que g
tos para ma
extensión es
a de bits pa
información
ministrados lo
concurrenc
y liberació
bits almacen
desempeño,
ace adminis
en bases de
es temporale
do o redo.
la asignació
da, el tam
do.
confianza d
es almacen
ts libres es in
aces, inclui
paquete
trados localm
ablespac
do Localm
gestiona sus
antener un
asignada o
ara que refle
n de rollbac
ocalmente p
cia y veloci
ón de espac
nados en la c
por que op
strados por e
datos de re
es (por eje
ón de espa
maño aprop
del usuario e
ada en la c
nnecesario p
do el table
DBMS_SP
mente.
ces
mente
s propias ext
seguimiento
o se libera p
eje el nuevo
k ya que no
presentan los
idad de op
cio modifica
cabecera de
peraciones re
el diccionario
eserva leíble
emplo, para
acio, cuand
piado para
en el diccion
abecera de
para los tabl
espace SY
PACE_ADM
tensiones, u
o del estado
ara volver a
o estado de
o actualizan
s siguientes
peraciones d
a recursos a
e los archivo
ecursivas qu
o de datos s
es, porque a
ordenamie
o la cláusu
a el exten
nario de dato
los archivo
lespaces ad
YSTEM, pue
IN provee
utiliza un ma
o libre ó uti
a utilizarla, O
e las extens
las tablas d
beneficios:
de espacio
administrado
s).
ue se puede
son eliminad
administramo
ntos) y así
ula AUTOAL
nt es auto
os por que l
s y los bloq
ministrados
eden ser a
e procedim
12
apa de bits e
ilizado de la
Oracle camb
siones. Esto
del diccionar
, por que
os localmen
en producir e
as.
os localmen
í no genera
LLOCATE e
omáticamen
a informació
ques de map
localmente.
administrado
mientos pa
29
en
as
bia
os
rio
la
te
en
te
an
es
te
ón
pa
.
os
ra
130
Ejemplo 2
SQL
Con
SQL
2
TAB
---
SYS
UND
SYS
TEM
USE
EXA
6 f
Firura 10
Tables
Cuando
cuando c
especifica
diccionar
asignado
2
L> conn / as
nectado.
L> select ta
2 from dba_
BLESPACE_NAM
------------
STEM
DOTBS1
SAUX
MP
ERS
AMPLE
filas selecc
0 . 1 Gestión
space Adm
iniciamos O
creamos un
ar explícita
rio, Oracle a
o o liberado p
s sysdba
ablespace_n
_tablespace
ME
-----------
cionadas.
n de tablespa
ministran
Oracle 10g,
n tablespac
mente cuan
actualiza las
para rehusa
Eric Gust
ame, extent
s;
EXTE
------ ----
LOCA
LOCA
LOCA
LOCA
LOCA
LOCA
aces desde
ndo por e
la opción p
e es Admin
ndo querem
s tablas apr
rlo.
tavo Corone
t_management
ENT_MAN
-------
AL
AL
AL
AL
AL
AL
Oracle EM
el Diccion
or defecto p
nistrado Lo
mos crear u
ropiadas en
el Castillo (
[Enter
t
[Enter
nario
para la adm
calmente.
un tablespa
el dicciona
Oracle
Ad
gcoronelc@
r]
r]
ministración
Sin embar
ace adminis
ario cuando
Database 10
dministración
@gmail.com
de los exte
go, podemo
strado por
un extent e
0g
n I
m)
ent
os
el
es
Lección 10
Administra
www.pe
Tables
Sintaxi
CRE
D
Ejemplo
SQL
Con
SQL
2
3
Tab
En este e
0
ación de Tabl
rudev.net
space A
is Genera
EATE TABLESPA
DATA FILE nom
[ AUTOEXTEND
[ BLOCKSIZE n
[ ONLINE | OF
[ EXTENT MAN
{ DICTIONA
3
L> conn / as
nectado.
L> create ta
2 datafile
3 size 5 M;
blespace cre
ejemplo se e
Estado
Tipo
Gestión de
Tipo de As
Gestión de
Ampliar au
lespaces
Administ
al
ACE nombre
mbre SIZE n [K|
D { OFF | ON [
n [K] ]
FLINE ]
NAGEMENT
ARY | LOCAL [
s sysdba
ablespace t
'C:oracle
;
eado.
esta creando
e Extensione
ignación
e Espacio de
tomáticame
trado Lo
M|G|T] [REUS
[NEXT n [K|M|
AUTOALLOCAT
s_demo
product10
o el tablespa
es
e Segmento
nte
ocalmen
SE]
G|T] ] [MAXS
TE | UNIFORM
0.2.0oradat
ace ts_demo
Rea
Perm
Loca
Auto
Auto
Des
nte
SIZE n [K|M|G|T
[SIZE n [K|M|
taegccts_
o con parám
dWrite
manente
al
omático
omático
habilitado
T]] } ]
G|T] ] ] } ]
[Enter
_demo.dbf'
[Enter
metros por de
13
r]
r]
efecto:
31
132
Ejemplo
Objetos g
SQL
Sec
SQL
2
3
4
5
6
7
8
9
10
11
12
13
14
Pro
Ejemplo
SQL
2
3
4
Tab
SQL
Lla
SQL
2
3
SEG
---
TB_
TB_
. .
. .
TB_
TB_
TB_
TB_
PK_
PK_
. .
. .
PK_
PK_
34
4
generales pa
L> create se
cuencia crea
L> create or
2 ( tabla v
3 as
4 cmd var
5 s varch
6 begin
7 cmd :=
8 ||
9 for k i
0 execu
1 commi
2 end loo
3 end;
4 /
ocedimiento
5
L> create ta
2 id numb
3 dato va
4 ) tablesp
bla creada.
L> call sp_f
amada termin
L> select se
2 from dba_
3 where tab
GMENT_NAME
------------
_DEMO
_DEMO
.
.
_DEMO
_DEMO
_DEMO
_DEMO
_TB_DEMO
_TB_DEMO
.
.
_TB_DEMO
_TB_DEMO
filas selec
ara los ejem
equence sq_
ada.
r replace p
varchar2, n
rchar2(500)
har2(200) :
'insert in
' values(s
in 1..n loo
ute immedia
it;
op;
creado.
able tb_dem
ber constra
archar2(200
pace ts_dem
fill_table(
nada.
egment_name
_extents
blespace_na
SEG
------- ---
TAB
TAB
TAB
TAB
TAB
TAB
IND
IND
IND
IND
ccionadas.
Eric Gust
plos de esta
_table;
rocedure sp
number )
;
= 'Oracle i
to ' || tab
q_table.nex
p
te ( cmd );
mo(
int pk_tb_d
)
mo;
'tb_demo',
, segment_t
me = 'TS_DE
MENT_TYPE
-----------
LE
LE
LE
LE
LE
LE
EX
EX
EX
EX
tavo Corone
a lección.
p_fill_table
is PowerFull
bla
xtval,''' ||
;
demo primary
, 62300 );
type, extent
EMO';
EXTEN
----- ------
el Castillo (
e
l';
| s || ''')
y key,
[
[
t_id, block
[
NT_ID B
----- -----
0
1
14
15
16
17
0
1
14
15
Oracle
Ad
gcoronelc@
[Ent
';
[Ent
[Enter]
[Enter]
ks, bytes
[Enter]
BLOCKS
------ -----
8
8
8
8
128 10
128 10
8
8
8
8
Database 10
dministración
@gmail.com
ter]
ter]
BYTES
------
65536
65536
65536
65536
048576
048576
65536
65536
65536
65536
0g
n I
m)
Lección 10
Administra
www.pe
Cláusu
Sintaxis
[ EX
{
Para cre
cláusula
Tenemos
la opción
sea man
UNIFORM
Ejemplo
SQL
2
4
Tab
SQL
2
3
4
Tab
SQL
Lla
SQL
2
3
SEG
---
TB_
TB_
. .
. .
TB_
TB_
TB_
TB_
PK_
PK_
. .
. .
PK_
PK_
34
0
ación de Tabl
rudev.net
ula EXTEN
XTENT MANAGE
{ DICTIONARY
ear un table
EXTENT MA
s dos opcion
n AUTOALLO
nejado con
M SIZE.
6
L> create ta
2 datafile
4 extent ma
blespace cre
L> create ta
2 id numb
3 dato va
4 ) tablesp
bla creada.
L> call sp_f
amada termin
L> select se
2 from dba_
3 where tab
GMENT_NAME
------------
_A
_A
.
.
_A
_A
_A
_A
_TB_A
_TB_A
.
.
_TB_A
_TB_A
filas selec
lespaces
NT
EMENT
| LOCAL [ AUT
espace adm
ANAGEMEN
nes, podemo
OCATE (opc
extent un
ablespace t
'C:oracle
anagement l
eado.
able tb_a(
ber constra
archar2(200
pace ts_a;
fill_table(
nada.
egment_name
_extents
blespace_na
SEG
------- ---
TAB
TAB
TAB
TAB
TAB
TAB
IND
IND
IND
IND
ccionadas.
TOALLOCATE |
ministrado lo
NT de la inst
os hacer que
ción por def
iformes de
s_a
product10
ocal autoal
int pk_tb_a
)
'tb_a', 62
, segment_t
me = 'TS_A'
MENT_TYPE
-----------
LE
LE
LE
LE
LE
LE
EX
EX
EX
EX
| UNIFORM [SI
ocalmente,
trucción CRE
e Oracle ma
fecto), o pod
un tamañ
0.2.0oradat
llocate;
a primary ke
2300 );
type, extent
';
EXTEN
----- ------
ZE n [K|M|G|T
debemos e
EATE TABL
aneje los ext
demos espe
o específic
taegccts_
ey,
t_id, block
NT_ID B
----- -----
0
1
14
15
16
17
0
1
14
15
T] ] ] } ]
especificar L
ESPACE.
ent automát
ecificar que
co mediante
_a.dbf' size
[Ent
[Ent
[Ent
ks, bytes
[Ent
BLOCKS
------ -----
8
8
8
8
128 10
128 10
8
8
8
8
13
LOCAL en
ticamente co
el tablespac
e la cláusu
e 5 M
ter]
ter]
ter]
ter]
BYTES
------
65536
65536
65536
65536
048576
048576
65536
65536
65536
65536
33
la
on
ce
ula
134
El resulta
Ejemplo
SQL
2
3
Tab
SQL
2
3
4
Tab
SQL
Lla
SQL
2
3
SEG
---
TB_
TB_
TB_
PK_
En este
indicado
ado que se o
7
L> create ta
2 datafile
3 extent ma
blespace cre
L> create ta
2 id numb
3 dato va
4 ) tablesp
bla creada.
L> call sp_f
amada termin
L> select se
2 from dba_
3 where tab
GMENT_NAME
------------
_B
_B
_B
_TB_B
ejemplo se
el tamaño, e
obtiene es si
ablespace t
'C:oracle
anagement l
eado.
able tb_b(
ber constra
archar2(200
pace ts_b;
fill_table(
nada.
egment_name
_extents
blespace_na
SEG
------- ---
TAB
TAB
TAB
IND
ha especific
entonces as
Eric Gust
imilar al del
s_b
product10
ocal unifor
int pk_tb_b
)
'tb_b', 62
, segment_t
me = 'TS_B'
MENT_TYPE
-----------
LE
LE
LE
EX
cado que el
ume el valor
tavo Corone
Ejemplo 4.
0.2.0oradat
rm;
b primary ke
2300 );
type, extent
';
EXTEN
----- ------
l tamaño de
r por defecto
el Castillo (
taegccts_
ey,
t_id, block
NT_ID B
----- -----
0
1
2
0
el extent es
o, este es de
Oracle
Ad
gcoronelc@
_b.dbf' size
[Ent
[Ent
[Ent
ks, bytes
[Ent
BLOCKS
------ -----
128 10
128 10
128 10
128 10
uniforme, p
e 1 MB.
Database 10
dministración
@gmail.com
e 5 M
ter]
ter]
ter]
ter]
BYTES
------
048576
048576
048576
048576
pero no se h
0g
n I
m)
ha
Lección 10
Administra
www.pe
Ejemplo
SQL
2
3
Tab
SQL
2
3
4
Tab
SQL
Lla
SQL
2
3
SEG
---
TB_
TB_
TB_
PK_
PK_
En este c
que tiene
por lo tan
SQL
NAM
---
-
db_
0
ación de Tabl
rudev.net
8
L> create ta
2 datafile
3 extent ma
blespace cre
L> create ta
2 id numb
3 dato va
4 ) tablesp
bla creada.
L> call sp_f
amada termin
L> select se
2 from dba_
3 where tab
GMENT_NAME
------------
_C
_C
_C
_TB_C
_TB_C
caso, especi
e que ser un
nto es redon
L> show para
ME
------------
_block_size
lespaces
ablespace t
'C:oracle
anagement l
eado.
able tb_c(
ber constra
archar2(200
pace ts_c;
fill_table(
nada.
egment_name
_extents
blespace_na
SEG
------- ---
TAB
TAB
TAB
IND
IND
ificamos que
múltiplo de
deado a 128
ameter db_b
-----------
s_c
product10
ocal unifor
int pk_tb_c
)
'tb_c', 10
, segment_t
me = 'TS_C'
MENT_TYPE
-----------
LE
LE
LE
EX
EX
e el extent te
8K, debido
8K, que es lo
lock_size
-----------
0.2.0oradat
rm size 127
c primary ke
0000 );
type, extent
';
EXTEN
----- ------
enga un tam
a que el pa
o mismo a 1
TYPE
-- ---------
integer
taegccts_
K;
ey,
t_id, block
NT_ID B
----- -----
0
1
2
0
1
maño de 127
arámetro DB_
6 bloques.
VALUE
--- -------
8192
_c.dbf' size
[Ent
[Ent
[Ent
ks, bytes
[Ent
BLOCKS
------ -----
16 1
16 1
16 1
16 1
16 1
7K, pero no e
_BLOCK_S
[Ent
------------
13
e 2M
ter]
ter]
ter]
ter]
BYTES
------
131072
131072
131072
131072
131072
es posible p
IZE es de 8
ter]
-----------
35
or
K,
-
136
Cláusu
Sintaxis
[ A
Donde:
OF
ON
NE
MA
UN
Ejemplo
SQL
2
3
4
Tab
SQL
2
3
4
Tab
SQL
Lla
SQL
2
3
SEG
---
TB_
TB_
TB_
PK_
PK_
ula AUTO
AUTOEXTEND {
FF
N
EXT
AXSIZE
NLIMITED
9
L> create ta
2 datafile
3 autoexten
4 extent ma
blespace cre
L> create ta
2 id numb
3 dato va
4 ) tablesp
bla creada.
L> call sp_f
amada termin
L> select se
2 from dba_
3 where tab
GMENT_NAME
------------
_D
_D
_D
_TB_D
_TB_D
OEXTEND
{ OFF | ON
Deshabilita
Habilita el
Se utiliza p
disco cuan
El valor pr
Esta cláus
para expan
Esta cláus
archivo de
ablespace t
'C:oracle
nd on next
anagement l
eado.
able tb_d(
ber constra
archar2(200
pace ts_d;
fill_table(
nada.
egment_name
_extents
blespace_na
SEG
------- ---
TAB
TAB
TAB
IND
IND
Eric Gust
D
[NEXT n [K|
a el crecimie
crecimiento
para especif
ndo mas exte
edeterminad
sula se utiliza
ndir automá
sula indica q
e datos.
s_d
product10
500 K maxsi
ocal unifor
int pk_tb_d
)
'tb_d', 20
, segment_t
me = 'TS_D'
MENT_TYPE
-----------
LE
LE
LE
EX
EX
tavo Corone
M|G|T] ] [
ento automá
o automático
ficar el siguie
ent son requ
do es el tam
a para espec
ticamente e
ue no existe
0.2.0oradat
ize 3 M
rm size 256
d primary ke
0000 );
type, extent
';
EXTEN
----- ------
el Castillo (
[MAXSIZE n
ático del table
del tablespa
ente increme
ueridos.
año de un b
cificar el má
l archivo de
e límite para
taegccts_
K;
ey,
t_id, block
NT_ID B
----- -----
0
1
2
0
1
Oracle
Ad
gcoronelc@
[K|M|G|T]]
espace.
ace.
ento del tam
bloque.
áximo espaci
datos.
el crecimien
_d.dbf' size
[Enter]
[Enter]
[Enter]
ks, bytes
[Enter]
BLOCKS
------ -----
32 2
32 2
32 2
32 2
32 2
Database 10
dministración
@gmail.com
} ]
maño en
io permitido
nto del
e 500 K
BYTES
------
262144
262144
262144
262144
262144
0g
n I
m)
Lección 10
Administra
www.pe
Tables
Introdu
Para mej
evitar qu
tablespac
usuarios.
Dentro d
instancia
de orden
dentro d
primera i
base de
compartid
Podemos
ordenam
V$TEMP
No es po
Ejemplo
En este e
SQL
TAB
---
TEM
Crear u
Debido a
administr
tablespac
data fue
temporal
Para con
DBA_TE
Para cre
TABLESP
0
ación de Tabl
rudev.net
spaces
ucción
jorar la conc
ue la Base
ces tempor
.
de un table
dada y el ta
namiento ex
e un tables
nstrucción q
datos, y es
do por múltip
s consultar
iento en un
SEG_USAG
osible crear o
10
ejemplo cons
L> select TA
BLESPACE_NAM
------------
MP
un Tables
a que el man
rado localme
ces tempora
ra del table
.
nsultar infor
MP_FILES a
ear un table
PACE, y nec
lespaces
Tempor
currencia de
de Datos O
rales. Un ta
espace temp
ablespace c
xiste para c
space deter
que use el ta
s liberado s
ples transac
la asignac
n tablespace
GE identifica
objetos explí
sultamos el
ABLESPACE_N
ME
-----------
space Te
nejo del espa
ente, ellos s
ales adminis
espace tem
mación sob
análogo a la
space temp
cesitamos e
rales
e múltiples o
Oracle admi
ablespace t
poral, todas
comparten u
cada instan
rminado. El
ablespace te
solo cuando
cciones.
ción y libera
e temporal
los usuarios
ícitamente e
nombre del
AME from v$
-------
mporal A
acio es muc
son los más
strados loca
mporal o ge
bre los temp
as vistas V$D
poral debem
l privilegio d
peraciones
nistre opera
temporal pu
s las opera
n solo segm
cia que eje
segmento
emporal para
o se baja la
ación de es
usando la v
s actuales e
en un tablesp
tablespace
$sort_segmen
Administr
cho más sim
s apropiado
lmente usan
eneran ning
pfiles podem
DATAFILE y
mos usar la
del sistema C
de ordenam
aciones de
uede ser c
aciones de
mento de ord
ecuta opera
de ordenam
a ordenamie
instancia.
spacio dent
vista V$SO
en esos segm
pace tempor
temporal.
nt; [
rado Loca
mple y más e
s para table
n tempfiles,
gún redo pa
mos usar la
y DBA_DATA
instrucción
CREATE TA
miento, reduc
espacio, de
compartido
ordenamien
denamiento.
ciones de
miento es c
ento, despué
Un extent n
tro de un s
RT_SEGME
mentos.
ral.
[Enter]
almente
eficiente en u
espaces tem
, los cuales
ara data de
as vistas V$
A_FILES.
CREATE T
ABLESPACE
13
cir su costo,
ebemos cre
por múltiple
nto para un
El segmen
ordenamien
creado por
és de iniciar
no puede s
segmento d
ENT. La vis
un tablespac
mporales. Lo
no modifica
el tablespac
$TEMPFILE
TEMPORAR
E.
37
o
ar
es
na
to
to
la
la
er
de
sta
ce
os
an
ce
y
RY
138
Sintaxis
CRE
T
Ejemplo
SQL
2
3
4
Tab
Para opt
temporal
SORT_A
EATE TEMPORA
TEMPFILE nom
[ AUTOEXTEND
[ EXTENT MAN
{ DICTIONA
11
L> create te
2 tempfile
3 size 5 M
4 extent ma
blespace cre
timizar el d
, el valor
AREA_SIZE.
ARY TABLESPA
bre SIZE n [K|M
D { OFF | ON [
NAGEMENT
ARY | LOCAL [
emporary ta
'C:oracle
reuse
anagement l
eado.
desempeño
especificado
Eric Gust
ACE nombre
M|G|T] [REUS
[NEXT n [K|M|
UNIFORM [SIZ
blespace te
product10
ocal unifor
de las op
o en UNIF
tavo Corone
SE]
G|T] ] [MAXS
ZE n [K|M|G|T]
emp_a
0.2.0oradat
rm size 1M;
peraciones d
ORM SIZE
el Castillo (
SIZE n [K|M|G|T
] ] ]
taegccTEM
[Ent
de ordenam
E debe ser
Oracle
Ad
gcoronelc@
T]] } ]
MP_A.DBF'
ter]
miento en e
múltiplo d
Database 10
dministración
@gmail.com
el tablespac
el parámet
0g
n I
m)
ce
ro
Lección 10
Administra
www.pe
Espec
NO Es
Podemos
parámetr
tamaños
La cláus
tamaño d
el SGA d
Ejemplo
SQL
Sis
SQL
NAM
---
db_
SQL
2
3
4
Tab
SQL
2
3
4
Tab
SQL
2
3
SEG
---
TB_
SYS
0
ación de Tabl
rudev.net
cificando
stándare
s crear table
ro DB_BLO
de bloques
ula BLOCKS
del bloque d
ebe ser con
12
L> alter sys
stema modifi
L> show para
ME
------------
_2k_cache_si
L> create ta
2 datafile
3 extent ma
4 blocksize
blespace cre
L> create ta
2 id num
3 valor
4 ) tablesp
bla creada.
L> select se
2 from dba_
3 where tab
GMENT_NAME
------------
_E
S_C005523
lespaces
o Bloqu
es para T
espaces con
OCK_SIZE.
diferentes e
SIZE en la
iferente al ta
nfigurado par
stem set db
icado.
ameter db_2
-----------
ize
ablespace t
'C:oracle
anagement l
e 2K;
eado.
able tb_e(
mber primar
varchar2(2
pace ts_e;
egment_name
_extents
blespace_na
SEG
------- ---
TAB
IND
es
Tablesp
n tamaños d
Esta caract
entre bases d
instrucción
amaño del b
ra tamaños
_2k_cache_s
k_cache_siz
-----------
s_e
product10
ocal unifor
y key,
00)
, segment_t
me = 'TS_E'
MENT_TYPE
-----------
LE
EX
paces
de bloques d
terística pe
de datos.
CREATE T
loque están
de bloques
size = 8M sc
ze
TYPE
-- ---------
big integ
0.2.0oradat
rm size 128K
type, extent
';
EXTEN
----- ------
diferentes al
ermite trans
TABLESPAC
dar. Sin em
no estándar
cope = spfi
VALUE
--- -------
ger 8M
taegccts_
K
t_id, block
NT_ID B
----- -----
0
0
l estándar d
sportar tabl
CE permite
mbargo, el bu
r.
ile; [Ent
[Ent
------
_e.dbf' size
[Ent
[Ent
ks, bytes
[Ent
BLOCKS
------ -----
64 1
64 1
13
definido por
espaces co
especificar
uffer cache e
ter]
ter]
e 2M
ter]
ter]
ter]
BYTES
------
131072
131072
39
el
on
el
en
140
Gestio
Monito
Para mon
Ejemplo
SQL
2
3
4
B
---
Agrega
Ejemplo
SQL
2
3
Tab
SQL
---
SQL
2
T
---
1
1
onando
oreando e
nitorear el es
dba_free_s
dba_free_s
13
L> select bl
2 from dba_
3 where tab
4 order by
BLOCK_ID
-------- ---
61361
62089
ando un n
14
L> alter tab
2 add dataf
3 size 1M;
blespace mod
L> select ts
TS# NAM
-------- ---
12 TS_
L> select ts
2 from v$da
TS# NAME
--- --------
12 C:ORACLE
12 C:ORACLE
Tablesp
el Espacio
spacio libre
space
space_coale
lock_id, by
_free_space
blespace_na
block_id;
BYTES
-------- --
720896
5177344
nuevo arc
blespace ts
file 'C:or
dificado.
s#, name fr
ME
-----------
_D
s#, name, b
atafile whe
-----------
EPRODUCT1
EPRODUCT1
Eric Gust
paces
o Libre
de un tables
sced
tes, blocks
me = 'SYSTE
BLOCKS
--------
88
632
chivo
_d
acleproduc
om v$tables
-----------
lock_size,
re ts# = 12
-----------
0.2.0ORADA
0.2.0ORADA
tavo Corone
space tenem
s
EM'
[Ent
ct10.2.0or
space where
-------
status
2;
------------
ATAEGCCTS_
ATAEGCCTS_
el Castillo (
mos las vista
ter]
radataegcc
name = 'TS
B
--------- -
_D.DBF
_D2.DBF
Oracle
Ad
gcoronelc@
as:
cts_d2.dbf'
[Ent
S_D'; [Ent
[Ent
BLOCK_SIZE S
---------- -
8192 O
8192 O
Database 10
dministración
@gmail.com
'
ter]
ter]
ter]
STATUS
-------
ONLINE
ONLINE
0g
n I
m)
Lección 10
Administra
www.pe
Tables
Ejemplo
SQL
C
---
SQL
Tab
SQL
sel
ERR
ORA
ORA
SQL
Tab
SQL
C
---
0
ación de Tabl
rudev.net
space ON
15
L> select co
COUNT(*)
--------
62300
L> alter tab
blespace mod
L> select co
lect count(*
ROR en línea
A-00376: el
A-01110: arc
L> alter tab
blespace mod
L> select co
COUNT(*)
--------
62300
lespaces
LINE - OF
ount(*) fro
blespace ts
dificado.
ount(*) fro
*) from tb_
*
a 1:
archivo 8
chivo de da
blespace ts
dificado.
ount(*) fro
FFLINE
m tb_b;
_b offline;
m tb_b;
_b
no se puede
tos 8: 'C:
_b online;
m tb_b;
[Enter
; [Enter
[Enter
e leer en es
ORACLEPROD
[Enter
[Enter
r]
r]
r]
ste momento
DUCT10.2.0
r]
r]
o
0ORADATATS
14
S_B.DBF'
41
142
Tables
Ejemplo
SQL
1 f
SQL
---
SQL
Tab
SQL
ins
ERR
ORA
ORA
'C:
SQL
---
Elimina
SQL
NAM
---
TS_
SQL
Tab
SQL
nin
space REA
16
L> insert in
fila creada.
L> select *
ID VAL
-------- ---
500 www
L> alter ta
blespace mod
L> insert in
sert into tb
*
ROR en línea
A-00372: el
A-01110: arc
ORACLEPRO
L> select *
ID VAL
-------- ---
500 www
ando un T
L> select na
ME
------------
_B
L> drop tabl
blespace bor
L> select na
nguna fila s
AD ONLY
nto tb_e va
.
from tb_e;
LOR
-----------
w.perudev.c
ablespace t
dificado.
nto tb_e va
b_e values
a 1:
archivo 12
chivo de da
ODUCT10.2.
from tb_e;
LOR
-----------
w.perudev.c
Tablespa
ame from v$
-----------
lespace ts_
rrado.
ame from v$
seleccionad
Eric Gust
Y – READ
lues ( 500,
-----------
om
s_e read on
lues ( 501,
( 501, 'Ora
no se pued
tos 12:
0ORADATAE
-----------
om
ace
tablespace
------
_b including
tablespace
da
tavo Corone
D WRITE
, 'www.perud
-------
nly;
, 'Oracle is
acle is Powe
de modificar
EGCCTS_E.DB
-------
where name
g contents a
where name
el Castillo (
dev.com' );
s Powerful'
erful' )
r en este m
BF'
= 'TS_B';
and datafil
= 'TS_B';
Oracle
Ad
gcoronelc@
[Ent
[Ent
[Ent
); [Ent
momento
[Ent
[Ent
les; [Ent
[Ent
Database 10
dministración
@gmail.com
ter]
ter]
ter]
ter]
ter]
ter]
ter]
ter]
0g
n I
m)
Lección 11
Usuarios y Recursos
Contenido
Administración de Usuarios 144
Guía para Crear Usuarios 144
Creación de un Nuevo Usuario 145
Modificando Usuarios 147
Eliminando Usuarios 148
Administración de Recursos con Perfiles 149
Habilitar y Deshabilitar los Limites de Recursos 149
Creación de Perfiles 151
Modificando Perfiles 155
Eliminar Perfiles 155
Contraseñas Complejas 156
Verificar Información sobre Usuarios y Perfiles 160
Usuarios y su Información Asociada 160
Tablaspaces y Quotas 160
Perfiles y Limites asignados 161
144
Admin
Cada ba
acceder
instancia
datos.
La segur
están dire
servicios
las opera
Guía p
Para crea
1. Ide
obje
2. Asi
3. Asi
4. Asi
nistració
se de datos
a una base
de la base
ridad del se
ectamente r
del servido
aciones para
ara Crear
ar un usuario
ntificar corre
etos en la ba
gnar cuotas
gnar un tabl
gnar los priv
ón de Us
s Oracle tie
e de datos,
de datos u
rvidor y la a
relacionadas
r Oracle de
a las cuales
r Usuario
o debemos t
ectamente lo
ase de datos
s de espacio
lespace por
vilegios y rol
Eric Gust
suarios
ene una list
, un usuario
usando un n
administraci
s, por ello re
manera ad
han sido cre
os
tener en cue
os tablespac
s.
a los usuar
defecto y un
les pertinent
tavo Corone
a de usuar
o necesita
nombre de u
ón de los u
esulta impre
ecuada, per
eados.
enta:
ces que util
ios en los Ta
n tablespace
tes.
el Castillo (
ios de base
una aplicac
usuario valid
usuarios de
escindible ad
rmitiendo a
izará el usu
ablespaces
e temporal.
Oracle
Ad
gcoronelc@
e de datos
ción y cone
do definido e
la base de
dministrar el
los usuarios
uario para al
disponibles.
Database 10
dministración
@gmail.com
validos. Pa
ectarse a un
en la base d
datos Orac
acceso a lo
s realizar so
lmacenas su
0g
n I
m)
ra
na
de
cle
os
olo
us
Lección 1
Usuarios y
www.pe
Creació
Sintaxis
Ejemplo
Para crea
tablespac
SQL
2
3
4
Tab
Debemos
SQL
2
3
Tab
1
y Recursos
rudev.net
ón de un
1
ar un usuar
ce para los d
L> create ta
2 datafile
3 autoexten
4 extent ma
blespace cre
s crear un ta
L> create te
2 tempfile
3 extent ma
blespace cre
Nuevo U
rio necesitam
datos.
ablespace t
'E:oracle
nd on next
anagement l
eated.
ablespace te
emporary ta
'E:oracle
anagement l
eated.
Usuario
mos tener p
s_alm
oradatadb
512K maxsiz
ocal unifor
emporal.
blespace ts
oradatadb
ocal unifor
privilegio CR
begccts_alm
ze 5M
rm size 128K
s_alm_temp
begccts_alm
rm size 128K
REATE USE
m.ora' size
K;
m_temp.ora'
K;
ER. Primero
e 1M
[Ent
size 1M
[Ent
14
crearemos
ter]
ter]
45
el
146
Ahora pro
SQL
2
3
4
5
Use
Para que
privilegio
SQL
Gra
SQL
Con
ocedemos a
L> create us
2 identifie
3 default t
4 quota 1M
5 temporary
er created.
e el usuario
s, por ejemp
L> grant cre
ant succeede
L> conn ange
nnected.
a crear el usu
ser angelic
ed by suert
tablespace
on ts_alm
y tablespac
pueda inici
plo, el privile
eate sessio
ed.
elica/suert
Eric Gust
uario.
a
e
ts_alm
e ts_alm_te
ar sesión y
egio CREATE
n to angeli
e
tavo Corone
emp;
operar obje
E SESSION
ica;
el Castillo (
etos de la b
N permite cre
Oracle
Ad
gcoronelc@
[Ent
ase de dato
ear sesiones
[Ent
[Ent
Database 10
dministración
@gmail.com
ter]
os debe ten
s.
ter]
ter]
0g
n I
m)
er
Lección 1
Usuarios y
www.pe
Modific
Sintaxis
Ejemplo
Cambiar
SQL
2
Use
SQL
Con
Su cuota
SQL
Use
1
y Recursos
rudev.net
cando Us
2
la contraseñ
L> alter use
2 identifie
er altered.
L> conn ange
nnected.
en el tables
L> alter use
er altered.
suarios
ña de angeli
er angelica
ed by luck;
elica/luck
space ts_alm
er angelica
ca, debe se
m debe ser il
quota unli
r luck.
limitado.
imited on ts
[
[
s_alm; [
[Enter]
[Enter]
[Enter]
1447
148
Elimina
Sintaxis
Ejemplo
SQL
Con
SQL
Gra
SQL
Con
SQL
2
3
4
Tab
SQL
1 r
SQL
Com
SQL
Con
SQL
2
3
TAB
---
TES
SQL
dro
*
ERR
ORA
SQL
Use
ando Usu
3
L> conn / as
nnected.
L> grant cre
ant succeede
L> conn ange
nnected.
L> create ta
2 id num
3 valor
4 );
ble created.
L> insert in
row created.
L> commit;
mmit complet
L> conn / as
nnected.
L> select ta
2 from dba_
3 where tab
BLE_NAME
------------
ST
L> drop user
op user ange
ROR at line
A-01922: CAS
L> drop user
er dropped.
uarios
s sysdba
eate table
ed.
elica/luck
able test(
mber primar
varchar2(3
.
nto test va
.
te.
s sysdba
able_name,
_tables
blespace_na
-----------
r angelica;
elica
1:
SCADE must
r angelica
Eric Gust
to angelica
y key,
0)
lues(1,'Ang
owner
me = 'TS_AL
OWNE
------ ----
ANGE
be specifie
cascade;
tavo Corone
a;
gelica es Be
LM';
ER
------------
ELICA
ed to drop '
el Castillo (
eautiful');
-----------
'ANGELICA'
Oracle
Ad
gcoronelc@
[Enter]
[Enter]
[Enter]
[Enter]
[Enter]
[Enter]
[Enter]
[Enter]
------
[Enter]
[Enter]
Database 10
dministración
@gmail.com
0g
n I
m)
Lección 1
Usuarios y
www.pe
Admin
Un perfil
usuario li
pude asig
tienen un
estar hab
Habilita
Antes d
Los lim
RESOUR
TR
FA
Cuando
Si no es
ALTER S
Sintaxis
ALT
S
1
y Recursos
rudev.net
nistració
es un nom
imita el uso
gnar un perf
n perfil espec
bilitados para
ar y Desh
e Iniciar la
ites de re
RCE_LIMIT e
RUE Ha
ALSE Va
def
o la Base d
s posible ce
SYSTEM par
ER SYSTEM
SET RESOURC
ón de Re
mbre que ag
de recursos
fil a cada us
cifico. Para
a la base de
habilitar l
a Base de D
ecursos se
en el archivo
abilita la aplic
alor por defec
finidos en un
e Datos es
errar la base
ra modificar
CE_LIMIT = {TR
ecursos
grupa un co
s de la base
suario; y un
que los perf
e datos.
los Limite
Datos
e pueden
o de paráme
cación de lím
cto. Deshab
n perfil.
sta Inicializ
e de datos
el parámetr
RUE|FALSE};
s con Pe
onjunto de
de datos y
perfil por de
files tengan
es de Rec
habilitar o
etros. Los va
mites de rec
bilita la aplica
zada
temporalme
ro RESOURC
erfiles
límites de r
la instancia
efecto para t
efecto, los l
cursos
o deshabili
alores que p
ursos definid
ación de lím
ente, debem
CE_LIMIT.
recursos. E
definidos en
todos los us
ímites de re
itar con e
uede tomar
dos en un pe
ites de recu
mos utilizar
14
l perfil de u
n el perfil. S
uarios que n
ecursos debe
el parámet
son:
erfil.
rsos
la instrucció
49
un
Se
no
en
ro
ón
150
Ejemplo
SQL
Con
SQL
2
Pro
SQL
2
3
Use
SQL
Gra
Ahora pr
usuario e
tratemos
continuac
SQL
ERR
ORA
War
4
L> conn / as
nnected.
L> create pr
2 sessions_
ofile create
L> create us
2 identifie
3 profile p
er created.
L> grant con
ant succeede
rocedamos a
egcc, no ten
de iniciar
ción:
L> conn egcc
ROR:
A-02391: exc
rning: You a
s sysdba
rofile pf_d
_per_user 2
ed.
ser egcc
ed by egcc
pf_demo;
nnect to eg
ed.
a cargar tre
ndremos nin
una nueva
c/egcc
ceeded simu
are no long
Eric Gust
demo limit
;
cc;
es instancias
ngún problem
sesión con
ltaneous SE
er connecte
tavo Corone
[Enter
[Enter
[Enter
[Enter
s de SQLPl
ma. Luego e
n el usuario
[Enter
ESSIONS_PER_
ed to ORACLE
el Castillo (
r]
r]
r]
r]
usW, iniciem
en la tercera
o egcc, el
r]
_USER limit
E.
Oracle
Ad
gcoronelc@
mos dos ses
a instancia d
resultado s
t
Database 10
dministración
@gmail.com
siones con
de SQLPlusW
se muestra
0g
n I
m)
el
W
a
Lección 1
Usuarios y
www.pe
Creació
Sintaxis
resourc
Sintaxis
SE
CP
CP
CO
1
y Recursos
rudev.net
ón de Pe
ce_paramet
ESSIONS_P
PU_PER_SE
PU_PER_CA
ONNECT_TI
rfiles
ters
ER_USER
ESSION
ALL
IME
Número de
usuario.
Tiempo lim
en centési
Tiempo lim
en centési
Tiempo lim
minutos.
e sesiones c
mite de CPU
imas de seg
mite de CPU
imos de seg
mite por sesi
concurrentes
U por sesión,
gundo.
U por llamada
gundo.
ión, expresa
15
s por
expresado
a, expresado
ado en
51
o
152
IDL
LO
LO
PR
CO
Ejemplo
SQL
Con
SQL
2
Pro
SQL
2
Use
SQL
Con
Después
SQL
*
ERR
ORA
LE_TIME
OGICAL_RE
OGICAL_RE
RIVATE_SG
OMPOSITE_
5
L> conn / as
nnected.
L> create pr
2 cpu_per_s
ofile create
L> alter use
2 profile p
er altered.
L> conn egcc
nnected.
de realizar
L> select us
ROR at line
A-02392: exc
EADS_PER_
EADS_PER_
A
_LIMIT
s sysdba
rofile pf_c
session 1;
ed.
er egcc
pf_cpu;
c/egcc
varias consu
ser from du
1:
ceeded sess
Eric Gust
_SESSION
_CALL
pu limit
ultas obtene
al;
ion limit o
tavo Corone
Tiempo lim
inactividad
Número pe
en una ses
Número pe
llamada pa
Cantidad d
puede des
expresado
para espe
megabytes
Especifica
sesión, ex
[Enter
[Enter
[Enter
[Enter
emos el sigu
[Enter
on CPU usage
el Castillo (
mite continuo
d, expresado
ermitido de
sión.
ermitido de
ara procesa
de espacio p
stinar en el s
o en bytes. S
cificar este l
s.
a el costo tot
xpresado en
r]
r]
r]
r]
iente resulta
r]
e, you are
Oracle
Ad
gcoronelc@
o de periodo
o en minutos
bloques de d
bloques leíd
r una instruc
privado que
shared pool
Se debe usa
limite en kilo
tal de recurs
service uni
ado:
being logge
Database 10
dministración
@gmail.com
os de
s.
datos leídos
dos por
cción.
una sesión
del SGA,
ar K o M
obytes o
sos para una
its.
ed off
0g
n I
m)
s
a
Lección 1
Usuarios y
www.pe
passwo
Sintaxis
FA
PA
PA
PA
PA
PA
PA
1
y Recursos
rudev.net
ord_parame
AILED_LOG
ASSWORD_
ASSWORD_
ASSWORD_
ASSWORD_
ASSWORD_
ASSWORD_
eters
IN_ATTEMP
_LIFE_TIME
_REUSE_TIM
_REUSE_MA
_LOCK_TIM
_GRACE_TI
_VERIFY_FU
PTS
ME
AX
E
ME
UNCTION
Número de
cuenta del
Especifique
contraseña
expira si no
Especifique
pasar para
Número de
misma clav
Número de
estará bloq
Número de
con la base
Permite rea
acceso a la
e intentos fal
usuario sea
e el número
a puede usar
o se cambia
e el número
utilizar la m
e cambios ne
ve.
e días que un
queada.
e días que un
e de datos c
alizar una ve
a base de da
lidos antes d
bloqueada.
de días que
rse. La cont
dentro de e
de días que
misma clave.
ecesarios pa
na cuenta de
n usuario pu
on la clave e
erificación so
atos.
15
de que la
e la misma
traseña
este período.
e deben
ara utilizar la
e usuario
uede trabaja
expirada.
ofisticada de
53
.
a
r
el
154
Ejemplo
SQL
Con
SQL
2
3
Pro
SQL
2
Use
Ahora int
cuarto int
SQL
ERR
ORA
SQL
ERR
ORA
SQL
ERR
ORA
SQL
ERR
ORA
Después
SQL
Con
6
L> conn / as
nnected.
L> create pr
2 failed_lo
3 password_
ofile create
L> alter use
2 profile p
er altered.
tente iniciar
tento la cuen
L> conn egcc
ROR:
A-01017: inv
L> conn egcc
ROR:
A-01017: inv
L> conn egcc
ROR:
A-01017: inv
L> conn egcc
ROR:
A-28000: the
de 3 minuto
L> conn egcc
nnected.
s sysdba;
rofile pf_p
ogin_attemp
_lock_time
ed.
er egcc
pf_pass;
una sesión c
nta será bloq
c/1234
valid usern
c/1234
valid usern
c/1234
valid usern
c/1234
e account i
os intente co
c/egcc
Eric Gust
ass limit
ts 3
3/1440;
con el usuar
queada.
ame/passwor
ame/passwor
ame/passwor
s locked
onectarse nu
tavo Corone
[Enter
[Enter
[Enter
rio egcc, pe
[Enter
rd; logon de
[Enter
rd; logon de
[Enter
rd; logon de
[Enter
uevamente p
[Enter
el Castillo (
r]
r]
r]
ero con una c
r]
enied
r]
enied
r]
enied
r]
pero con la c
r]
Oracle
Ad
gcoronelc@
contraseña
contraseña c
Database 10
dministración
@gmail.com
inválida, en
correcta.
0g
n I
m)
el
Lección 1
Usuarios y
www.pe
Modific
Sintaxis
Ejemplo
Modifique
clave sea
SQL
Con
SQL
2
Pro
Ahora pu
Elimina
Sintaxis
1
y Recursos
rudev.net
cando Pe
7
emos el per
a 2.
L> conn / as
nnected.
L> alter pro
2 failed_lo
ofile altere
uede probar
ar Perfile
erfiles
rfil pf_pass
s sysdba;
ofile pf_pa
ogin_attemp
ed.
el funcionam
es
de tal mane
ss limit
ts 2;
miento del pe
era que el n
[Enter]
[Enter]
erfil.
número de iintentos par
15
ra bloquear
55
la
156
Ejemplo
SQL
Con
SQL
2
3
USE
---
EGC
SQL
Pro
SQL
2
3
USE
---
EGC
Contra
Podemos
en PL/SQ
Esta func
r
R
Oracle
%ORACL
8
L> conn / as
nnected.
L> select us
2 from dba_
3 where use
ERNAME
------------
CC
L> drop prof
ofile droppe
L> select us
2 from dba_
3 where use
ERNAME
------------
CC
aseñas Co
s utilizar con
QL.
ción debe te
routine_nam
(
userid_pa
password_
old_passw
)
RETURN BOOL
provee
LE_HOME%
La contrase
La contrase
La contras
puntuación
La contrase
La contrase
caracteres.
s sysdba;
sername, pr
_users
ername = 'E
-----------
file pf_pas
ed.
sername, pr
_users
ername = 'E
-----------
omplejas
ntraseñas co
ner el siguie
me
arameter IN
_parameter
word_parame
LEAN
una func
%/RDBMSA
eña debe ten
eña no debe
eña debe t
.
eña no debe
eña debe s
Eric Gust
ofile
GCC';
PROF
------ ----
PF_P
s cascade;
ofile, acco
GCC';
PROF
------ ----
DEFA
s
omplejas que
ente formato
N VARCHAR(30
IN VARCHAR
eter IN VARC
ción (UTL
ADMIN, esta
ner una long
e ser igual a
tener por lo
e ser simple
er diferente
tavo Corone
[Enter
[Enter
FILE
------------
PASS
[Enter
ount_status
[Enter
FILE
------------
AULT
e pueden se
:
0),
(30),
CHAR (30)
LPWDMG.SQ
función esta
gitud mínima
nombre de u
o menos un
o una palab
a la contra
el Castillo (
r]
r]
------
r]
r]
------
er verificadas
QL) que
ablece los s
a de 4 caract
usuario.
na letra, un
ra obvia.
aseña anter
Oracle
Ad
gcoronelc@
s por una fu
se en
iguiente par
teres.
número, y
ior en por l
Database 10
dministración
@gmail.com
nción cread
cuentra e
ametros:
un signo d
o menos tre
0g
n I
m)
da
en
de
es
Lección 1
Usuarios y
www.pe
Ejemplo
Proceda
SQL>
Conn
SQL>
2
3
4
5
6
7
8
9
10
11
12
13
14
15
16
17
18
19
20
21
22
23
24
25
26
27
28
29
30
31
32
33
34
35
36
37
38
39
40
41
42
43
44
45
46
47
48
49
50
51
52
53
54
55
56
57
58
59
60
61
62
63
1
y Recursos
rudev.net
9
a crear la fu
> conn / as s
nected.
> CREATE OR R
(username v
password
old_passw
RETURN bo
n boolea
m intege
differ i
isdigit
ischar
ispunct
digitarr
punctarr
chararra
BEGIN
digitarr
chararra
punctarr
-- Check
IF NLS_L
raise_
END IF;
-- Check
IF lengt
raise
END IF;
-- Check
-- maint
-- that
IF NLS_L
'
raise
END IF;
-- Check
-- punct
-- 1. Ch
isdigit:
m := len
FOR i IN
FOR j
IF
EN
END L
END LOOP
IF isdig
raise
d
END IF;
-- 2. Ch
<<findch
ischar:=
FOR i IN
FOR j
IF
EN
END L
END LOOP
unción conte
sysdba
REPLACE FUNC
varchar2,
varchar2,
word varchar
oolean IS
an;
er;
integer;
boolean;
boolean;
boolean;
ray varchar2
ray varchar2
ay varchar2(
ray:= '01234
ay:= 'abcdef
ray:='!"#$%&
k if the pas
LOWER(passwo
_application
k for the mi
th(password)
e_applicatio
k if the pas
tained and a
are too sim
LOWER(passwo
'password', '
e_applicatio
k if the pas
tuation mark
heck for the
:=FALSE;
ngth(passwor
N 1..10 LOOP
j IN 1..m LO
F substr(pas
isdigit:=T
GOTO find
ND IF;
LOOP;
P;
git = FALSE
e_applicatio
digit, one ch
heck for the
har>>
=FALSE;
N 1..length(
j IN 1..m LO
F substr(pas
ischar:=TR
GOTO find
ND IF;
LOOP;
P;
enida en el a
TION verify_
2)
(20);
(25);
52);
56789';
ghijklmnopqr
()``*+,-/:;<
sword is sam
rd) = NLS_LO
_error(-2000
nimum length
< 4 THEN
n_error(-200
sword is too
check may b
mple for the
rd) IN ('wel
'oracle', 'co
n_error(-200
sword contai
.
digit
d);
OP
sword,j,1) =
RUE;
char;
THEN
n_error(-200
haracter and
character
chararray) L
OP
sword,j,1) =
RUE;
punct;
rchivo UTLP
_function
rstuvwxyzABCD
<=>?_';
me as the use
OWER(username
1, 'Password
h of the pass
02, 'Passwor
o simple. A d
be made so as
password.
come', 'data
omputer', 'ab
02, 'Passwor
ns at least
= substr(digi
03, 'Passwor
one punctuat
LOOP
= substr(char
PWDMG.SQ
[Enter]
DEFGHIJKLMNOP
ername
e) THEN
d same as or
sword
rd length les
dictionary of
s not to allo
abase', 'acco
bcd') THEN
rd too simple
one letter,
itarray,i,1)
rd should con
tion');
rarray,i,1) T
QL.
PQRSTUVWXYZ';
similar to u
ss than 4');
f words may b
ow the words
ount', 'user'
e');
one digit an
THEN
ntain at leas
THEN
15
;
user');
be
,
nd one
st one
57
158
64
65
66
67
68
69
70
71
72
73
74
75
76
77
78
79
80
81
82
83
84
85
86
87
88
89
90
91
92
93
94
95
96
97
98
99
100
101
102
103
104
105
106
107
108
109
110
111
112
113
Func
Ahora cre
SQL
2
Pro
IF ischa
raise
END IF;
-- 3. Ch
<<findpu
ispunct:
FOR i IN
FOR j
IF
EN
END L
END LOOP
IF ispun
raise
END IF;
<<endsea
-- Check
-- 3 let
IF old_p
differ
IF abs
IF l
m
ELSE
m
END
diff
FOR
IF
EN
END
IF d
ra
le
END
END IF
END IF;
-- Every
RETURN(T
END;
/
ction created
earemos un
L> create pr
2 password_
ofile create
ar = FALSE T
e_applicatio
digit, o
heck for the
unct>>
:=FALSE;
N 1..length(
j IN 1..m LO
F substr(pas
ispunct:=T
GOTO ends
ND IF;
LOOP;
P;
nct = FALSE
e_applicatio
digit, o
arch>>
k if the pas
tters
password IS
r := length(
s(differ) <
length(passw
:= length(p
E
:= length(o
IF;
fer := abs(d
i IN 1..m L
F substr(pas
differ := d
ND IF;
LOOP;
differ < 3 T
aise_applica
east 3 chara
IF;
F;
ything is fi
TRUE);
[
d.
perfil utiliza
rofile pf_f
_verify_fun
ed.
Eric Gust
HEN
n_error(-200
ne character
punctuation
punctarray)
OP
sword,j,1) =
RUE;
earch;
THEN
n_error(-200
ne character
sword differ
NOT NULL THE
old_password
3 THEN
ord) < lengt
assword);
ld_password)
iffer);
OOP
sword,i,1) !
iffer + 1;
HEN
tion_error(-
cters');
ne; return T
[Enter]
ndo la funció
unc limit
ction verif
tavo Corone
03, 'Passwor
r and one pun
n
LOOP
= substr(punc
03, 'Passwor
r and one pun
rs from the p
EN
d) - length(p
th(old_passwo
;
= substr(old
20004, 'Pass
TRUE ;
ón.
fy_function;
el Castillo (
rd should con
nctuation');
ctarray,i,1)
rd should con
nctuation');
previous pass
password);
ord) THEN
d_password,i,
sword should
; [Enter
Oracle
Ad
gcoronelc@
ntain at leas
THEN
ntain at leas
sword by at l
1) THEN
differ by at
r]
Database 10
dministración
@gmail.com
st one 
st one 
least
t 
0g
n I
m)
Lección 1
Usuarios y
www.pe
Ahora int
SQL
2
3
cre
*
ERR
ORA
ORA
Un usuar
SQL
2
3
cre
*
ERR
ORA
ORA
Un usuar
SQL
2
3
Use
1
y Recursos
rudev.net
tentemos cre
L> create us
2 identifie
3 profile p
eate user op
ROR at line
A-28003: pas
A-20001: Pas
rio con contr
L> create us
2 identifie
3 profile p
eate user op
ROR at line
A-28003: pas
A-20002: Pas
rio que cump
L> create us
2 identifie
3 profile p
er created.
ear un nuevo
ser operado
ed by opera
pf_func;
perador
1:
ssword veri
ssword same
raseña simp
ser operado
ed by oracl
pf_func;
perador
1:
ssword veri
ssword too
pla con las r
ser operado
ed by audaz
pf_func;
o usuario, cu
r
dor
fication fo
as or simi
le.
r
e
fication fo
simple
reglas.
r
#97
uya contrase
[Enter]
or the speci
ilar to user
[Enter]
or the speci
[Enter]
eña sea igua
ified passw
r
ified passw
al al nombre
word failed
word failed
15
e de usuario.
59
.
160
Verific
Usuari
Para eso
Ejemplo
SQL
USE
---
SYS
SYS
DBS
GCO
EGC
WMS
ORD
CTX
ANO
PM
OE
Tablas
La vista q
Ejemplo
SQL
2
3
Use
SQL
TAB
---
TS_
car Infor
os y su In
o contamos c
10
L> select us
ERNAME
------------
S
STEM
SNMP
ORONEL
CC
SYS
DPLUGINS
XSYS
ONYMOUS
spaces y Q
que debemo
11
L> alter use
2 default t
3 quota 500
er altered.
L> select *
BLESPACE_NAM
------------
_ALM
rmación
nformaci
con tres vista
sername, pr
P
--------- -
D
D
D
D
D
D
D
D
D
D
D
Quotas
os utilizar es
er egcc
tablespace
0K on ts_al
from dba_t
ME USERNAME
-- --------
EGCC
Eric Gust
n sobre U
ón Asoci
as: DBA_US
ofile, acco
ROFILE
-----------
EFAULT
EFAULT
EFAULT
EFAULT
EFAULT
EFAULT
EFAULT
EFAULT
EFAULT
EFAULT
EFAULT
: DBA_TS_Q
ts_alm
m;
s_quotas;
BYTE
----- -----
tavo Corone
Usuario
iada
SERS, ALL_
ount_status
AC
--------- --
OP
OP
OP
OP
LO
EX
EX
EX
EX
EX
EX
QUOTAS y U
[Enter]
[Enter]
ES MAX_BYTE
-- ---------
0 51609
el Castillo (
s y Perf
_USERS, US
from dba_u
CCOUNT_STAT
-----------
PEN
PEN
PEN
PEN
OCKED(TIMED
XPIRED & LO
XPIRED & LO
XPIRED & LO
XPIRED & LO
XPIRED & LO
XPIRED & LO
USER_TS_Q
ES BLOCKS
-- --------
96 0
Oracle
Ad
gcoronelc@
files
SER_USERS
users; [Ent
TUS
------------
D)
OCKED
OCKED
OCKED
OCKED
OCKED
OCKED
QUOTAS.
S MAX_BLOCK
- ----------
0 6
Database 10
dministración
@gmail.com
S.
ter]
-------
KS
--
63
0g
n I
m)
Lección 1
Usuarios y
www.pe
Perfiles
En este c
SQL
PRO
---
DEF
DEF
DEF
DEF
DEF
DEF
DEF
DEF
DEF
DEF
DEF
DEF
DEF
DEF
DEF
DEF
PF_
PF_
PF_
PF_
PF_
PF_
PF_
PF_
PF_
PF_
PF_
PF_
PF_
PF_
PF_
PF_
PF_
PF_
PF_
PF_
PF_
PF_
PF_
PF_
PF_
PF_
PF_
PF_
PF_
PF_
PF_
PF_
También
USER_P
1
y Recursos
rudev.net
s y Limite
caso la vista
L> select *
OFILE
------------
FAULT
FAULT
FAULT
FAULT
FAULT
FAULT
FAULT
FAULT
FAULT
FAULT
FAULT
FAULT
FAULT
FAULT
FAULT
FAULT
_CPU
_CPU
_CPU
_CPU
_CPU
_CPU
_CPU
_CPU
_CPU
_CPU
_CPU
_CPU
_CPU
_CPU
_CPU
_CPU
_FUNC
_FUNC
_FUNC
_FUNC
_FUNC
_FUNC
_FUNC
_FUNC
_FUNC
_FUNC
_FUNC
_FUNC
_FUNC
_FUNC
_FUNC
_FUNC
contam
PASSWORD
es asigna
que debem
from dba_p
RESOURCE
-- --------
COMPOSIT
FAILED_L
PASSWORD
PASSWORD
PASSWORD
PASSWORD
PASSWORD
PASSWORD
PRIVATE_
CONNECT_
IDLE_TIM
LOGICAL_
LOGICAL_
CPU_PER_
CPU_PER_
SESSIONS
COMPOSIT
PRIVATE_
CONNECT_
PASSWORD
IDLE_TIM
PASSWORD
LOGICAL_
PASSWORD
LOGICAL_
FAILED_L
PASSWORD
PASSWORD
PASSWORD
CPU_PER_
CPU_PER_
SESSIONS
COMPOSIT
PRIVATE_
CONNECT_
PASSWORD
IDLE_TIM
PASSWORD
LOGICAL_
PASSWORD
LOGICAL_
CPU_PER_
PASSWORD
PASSWORD
PASSWORD
CPU_PER_
SESSIONS
FAILED_L
os con
_LIMITS, US
ados
mos utilizar es
rofiles ord
_NAME
-----------
E_LIMIT
OGIN_ATTEMP
_LIFE_TIME
_REUSE_TIME
_REUSE_MAX
_VERIFY_FUN
_LOCK_TIME
_GRACE_TIME
_SGA
_TIME
ME
_READS_PER_C
_READS_PER_S
_CALL
_SESSION
_PER_USER
E_LIMIT
_SGA
_TIME
_GRACE_TIME
ME
_LOCK_TIME
_READS_PER_C
_VERIFY_FUN
_READS_PER_S
OGIN_ATTEMP
_LIFE_TIME
_REUSE_TIME
_REUSE_MAX
_CALL
_SESSION
_PER_USER
E_LIMIT
_SGA
_TIME
_GRACE_TIME
ME
_LOCK_TIME
_READS_PER_C
_VERIFY_FUN
_READS_PER_S
_SESSION
_LIFE_TIME
_REUSE_TIME
_REUSE_MAX
_CALL
_PER_USER
OGIN_ATTEMP
otras
SER_RESO
s: DBA_PRO
der by 1;
------------
PTS
E
NCTION
E
CALL
SESSION
E
CALL
NCTION
SESSION
PTS
E
E
CALL
NCTION
SESSION
E
PTS
vistas q
OURCE_LIM
OFILES.
[Enter
RESOURCE
- --------
KERNEL
PASSWORD
PASSWORD
PASSWORD
PASSWORD
PASSWORD
PASSWORD
PASSWORD
KERNEL
KERNEL
KERNEL
KERNEL
KERNEL
KERNEL
KERNEL
KERNEL
KERNEL
KERNEL
KERNEL
PASSWORD
KERNEL
PASSWORD
KERNEL
PASSWORD
KERNEL
PASSWORD
PASSWORD
PASSWORD
PASSWORD
KERNEL
KERNEL
KERNEL
KERNEL
KERNEL
KERNEL
PASSWORD
KERNEL
PASSWORD
KERNEL
PASSWORD
KERNEL
KERNEL
PASSWORD
PASSWORD
PASSWORD
KERNEL
KERNEL
PASSWORD
que pued
ITS, V$SES
r]
LIMIT
-----------
UNLIMITED
UNLIMITED
UNLIMITED
UNLIMITED
UNLIMITED
NULL
UNLIMITED
UNLIMITED
UNLIMITED
UNLIMITED
UNLIMITED
UNLIMITED
UNLIMITED
UNLIMITED
UNLIMITED
UNLIMITED
DEFAULT
DEFAULT
DEFAULT
DEFAULT
DEFAULT
1
DEFAULT
DEFAULT
DEFAULT
3
DEFAULT
1
UNLIMITED
DEFAULT
1
DEFAULT
DEFAULT
DEFAULT
DEFAULT
DEFAULT
DEFAULT
DEFAULT
DEFAULT
VERIFY_FUNC
DEFAULT
DEFAULT
DEFAULT
DEFAULT
DEFAULT
DEFAULT
DEFAULT
DEFAULT
den resu
SSION, etc.
16
----
CTION
ultar útile
61
es:
162 Eric Gust
Página
tavo Corone
a en Blanco
el Castillo (
Oracle
Ad
gcoronelc@
Database 10
dministración
@gmail.com
0g
n I
m)
Lección 12
Privilegios y Roles
Contenido
Entendiendo Privilegios y Roles 164
Privilegios del Sistema 164
Privilegios de Objetos 165
Roles de Usuarios 167
Administración de Roles 169
Creación de Roles 169
Eliminando Roles 170
Concediendo Privilegios y Roles 171
Concediendo Privilegios del Sistema 172
Concediendo Privilegios de Objetos 173
Revocando Privilegios y Roles 176
Revocando Privilegios del Sistema 177
Revocando Privilegios de Objetos 178
Verificar Información sobre Privilegios y Roles 180
Privilegios del sistema 180
Roles 181
Privilegios de Objetos 181
Privilegios Actuales en el Dominio de una sesión 182
164
Enten
Un privile
para acce
Los roles
agrupar
roles a lo
Privileg
Son más
realizar u
datos.
Acceso
Usuarios
administr
que se le
Ro
SE
EX
DE
diendo
egio es un d
eder a un ob
s, son crea
privilegios y
os usuarios.
gios del S
s de 100 priv
una operació
a los obje
con los p
rativos (SYS
es habilite el
ol
ELECT_CAT
XECUTE_CA
ELETE_CAT
Privileg
erecho para
bjeto de otro
dos por los
y otros roles
Sistema
vilegios del s
ón particula
etos en el e
privilegios ex
SDBA) puede
acceso con
TALOG_RO
ATALOG_R
TALOG_RO
Eric Gust
gios y Ro
a ejecutar un
o usuario.
s usuarios (
s. Estos son
sistema. Ca
r de la base
esquema S
xplícitos o
en acceder
cediéndoles
Des
LE Este
perm
vista
OLE Este
perm
paq
LE Este
perm
del
tavo Corone
oles
n particular t
(normalment
n un medio
ada privilegio
e de datos
SYS
aquéllos qu
a los objeto
s cualquiera
cripción
e rol puede c
mitirles los p
as de diccio
e rol puede c
mitirles los p
uetes y proc
e rol puede c
mitirles a us
sistema de a
el Castillo (
ipo de instru
te administr
para asign
o del sistem
o clase de
ue se cone
s del esque
de los sigui
concederse
privilegios SE
nario de dat
concederse
privilegios EX
cedimientos
concederse
uarios elimin
auditoria (AU
Oracle
Ad
gcoronelc@
ucción SQL,
radores) y s
nar múltiples
a le permite
operación d
ectan con l
ma SYS. Ot
entes roles:
a los usuari
ELECT en to
tos.
a los usuari
XECUTE so
del dicciona
a los usuari
nar registros
UD$).
Database 10
dministración
@gmail.com
o un derech
se usan pa
s privilegios
e a un usuar
de la base d
os privilegio
tros necesita
os para
odas las
os para
bre
ario de datos
os para
s de la tabla
0g
n I
m)
ho
ra
y
rio
de
os
an
s.
Lección 12
Privilegios
www.pe
Ejemplo
Si intent
mensaje
SQL
Con
SQL
sel
ERR
ORA
Pero si le
SQL
Con
SQL
Gra
SQL
Con
SQL
ROL
---
CON
RES
DBA
SEL
EXE
DEL
Privileg
Cada tipo
Podemos
disponibl
conceder
GRANT
posible re
Igualmen
especifica
2
s y Roles
rudev.net
1
amos cons
de error.
L> conn scot
nnected.
L> select *
lect * from
ROR at line
A-00942: tab
e concedemo
L> conn / as
nnected.
L> grant SEL
ant succeede
L> conn scot
nnected.
L> select *
LE
------------
NNECT
SOURCE
A
LECT_CATALOG
ECUTE_CATALO
LETE_CATALOG
gios de O
o de objeto t
s especifica
es para un o
r o revocar
y REVOKE.
evocarse en
nte, si todos
ando ALL.
ultar la vist
tt/tiger
from dba_r
dba_roles
*
1:
ble or view
os el rol SEL
s sysdba
LECT_CATALO
ed.
tt/tiger
from dba_r
-----------
G_ROLE
OG_ROLE
G_ROLE
Objetos
tiene diferen
ar ALL [PRI
objeto. ALL
todos los p
. Si todos lo
n forma indiv
s los privileg
ta DBA_RO
[
oles; [
does not e
LECT_CATA
G_ROLE to s
oles;
PASS
------ ----
NO
NO
NO
NO
NO
NO
ntes privilegio
IVILEGES]
no es un pr
privilegios de
os privilegio
vidual.
gios se conc
OLES con e
[Enter]
[Enter]
exist
ALOG_ROL
[Ent
scott; [Ent
[Ent
[Ent
SWORD
-----
os asociado
para conce
rivilegio; más
el objeto co
os del objeto
cedieron ind
el usuarios
E, si lo podr
ter]
ter]
ter]
ter]
os con él.
eder o revo
s bien, es u
n una palab
o se conced
ividualmente
scott obte
ríamos hace
car todos l
n atajo, o un
bra en la IN
den con el a
e, pueden s
16
endríamos u
r.
os privilegio
na manera d
NSTRUCCIÓ
atajo ALL, e
ser revocado
65
un
os
de
ÓN
es
os
166
Ejemplo
Si querem
privilegio
SQL
Con
SQL
2
Use
SQL
Gra
SQL
Con
SQL
Gra
SQL
Con
SQL
---
2
mos que el
SELECT so
L> conn / as
nnected.
L> create us
2 identifie
er created.
L> grant cre
ant succeede
L> conn scot
nnected.
L> grant sel
ant succeede
L> conn clau
nnected.
L> select *
DEPTNO DNA
-------- ---
10 ACC
20 RES
30 SAL
40 OPE
usuario cla
obre esa tab
s sysdba
ser claudia
ed by model
eate sessio
ed.
tt/tiger
lect on dep
ed.
udia/model
from scott
AME
-----------
COUNTING
SEARCH
LES
ERATIONS
Eric Gust
audia pueda
bla.
;
n to claudi
t to claudi
.dept;
LOC
- ---------
NEW YORK
DALLAS
CHICAGO
BOSTON
tavo Corone
a consultar l
[Ent
[Ent
ia; [Ent
[Ent
ia; [Ent
[Ent
[Ent
-----
el Castillo (
la tabla dep
ter]
ter]
ter]
ter]
ter]
ter]
ter]
Oracle
Ad
gcoronelc@
pt de scott,
Database 10
dministración
@gmail.com
debe tener
0g
n I
m)
el
Lección 12
Privilegios
www.pe
Roles d
Un rol
simultáne
Oracle p
datos. Es
ejecutam
Algunos d
RO
CO
RE
DB
La forma
SQL.BSQ
2
s y Roles
rudev.net
de Usuar
agrupa var
eamente de
rovee algun
stos roles, s
mos scripts es
de estos role
OL
ONNECT
ESOURCE
BA
a como se
Q.
rios
rios privileg
los usuarios
nos roles pre
se definen a
stándares q
es predefinid
PRIVI
CREA
CREA
OPER
CREA
Todos
OPTIO
han defin
ios y roles
s.
edefinidos p
utomáticam
ue son parte
dos se mues
LEGIOS DEL
ATE SESSIO
ATE CLUST
RATOR, CR
ATE TABLE,
s los privileg
ON.
ido estos p
s, para que
para ayudar
ente para la
e de creació
stran en el s
L SISTEMA
ON
ER, CREAT
EATE PROC
, CREATE T
gios del siste
privilegios p
e puedan c
r en la admi
as bases de
ón de la base
siguiente cua
TE INDEXTY
CEDURE, C
TRIGGER, C
ema con la c
podemos co
concederse
inistración d
e datos de O
e de datos.
adro.
YPE, CREAT
CREATE SEQ
CREATE TYP
cláusula WIT
onsultarlo e
16
y revocars
de la base d
Oracle cuand
TE
QUENCE,
PE
TH ADMIN
en el archiv
67
se
de
do
vo
168
Ejemplo
Comprob
SQL
Con
SQL
2
3
4
Use
SQL
Gra
SQL
Con
SQL
2
3
4
Tab
SQL
1 r
SQL
Com
SQL
---
3
baremos en
L> conn / as
nnected.
L> create us
2 identifie
3 default t
4 quota 500
er created.
L> grant con
ant succeede
L> conn serg
nnected.
L> create ta
2 id num
3 nombre
4 );
ble created.
L> insert in
row created.
L> commit;
mmit complet
L> select *
ID NOM
-------- ---
1 Ali
este ejemplo
s sysdba
ser sergio
ed by chino
tablespace
0K on users
nnect, reso
ed.
gio/chino
able equipo
mber primar
e varchar2(
.
nto equipos
.
te.
from equip
MBRE
-----------
ianza Lima
Eric Gust
o el rol CON
users
;
urce to ser
s(
y key,
30)
values(1,'
os;
-----------
tavo Corone
NNECT y RE
rgio;
'Alianza Lim
-------
el Castillo (
ESOURCE.
[
[
[
[
[
ma'); [
[
[
Oracle
Ad
gcoronelc@
[Enter]
[Enter]
[Enter]
[Enter]
[Enter]
[Enter]
[Enter]
[Enter]
Database 10
dministración
@gmail.com
0g
n I
m)
Lección 12
Privilegios
www.pe
Admin
Creació
Sintaxis
Ejemplo
SQL
Con
SQL
Rol
SQL
2
Rol
2
s y Roles
rudev.net
nistració
ón de Ro
4
L> conn / as
nnected.
L> create ro
le created.
L> create ro
2 identifie
le created.
ón de Ro
oles
s sysdba;
ole rl_demo
ole rl_digi
ed by admin
oles
;
tador
;
[Enter]
[Enter]
[Enter]
1669
170
Elimina
Sintaxis
Ejemplo
SQL
Con
SQL
Rol
ando Rol
5
L> conn / as
nnected.
L> drop role
le dropped.
les
s sysdba;
e rl_demo;
Eric Gust
[Enter
[Enter
tavo Corone
r]
r]
el Castillo (
Oracle
Ad
gcoronelc@
Database 10
dministración
@gmail.com
0g
n I
m)
Lección 12
Privilegios
www.pe
Conce
Sintaxis
2
s y Roles
rudev.net
ediendo
General
o Privileggios y RRoles
1771
172
Conced
Ejemplo
Si querem
sesión en
SQL
Con
SQL
Gra
También
SQL
2
Use
SQL
Gra
También
SQL
2
Gra
Si quere
recibiend
creando
también p
SQL
2
3
Gra
SQL
Con
SQL
Gra
diendo P
6
mos que tod
n la base de
L> conn / as
nnected.
L> grant cre
ant succeede
podemos co
L> create us
2 identifie
er created.
L> grant cre
ant succeede
es posible c
L> grant cre
2 to newuse
ant succeede
mos que el
do, debemos
el usuario u
puede conce
L> grant cre
2 to userad
3 with admi
ant succeede
L> conn user
nnected.
L> grant cre
ant succeede
Privilegios
dos los usua
datos, debe
s sysdba
eate sessio
ed.
onceder el p
ser user01
ed by user0
eate sessio
ed.
crear un nue
eate sessio
er identifi
ed.
usuario o
s utilizar la
useradmin,
eder este pr
eate sessio
dmin identi
in option;
ed.
radmin/admi
eate sessio
ed.
Eric Gust
s del Sist
arios a los qu
emos conced
n to rl_dig
privilegio dire
1;
n to user01
evo usuario.
n
ed by newus
rol pueda c
cláusula AD
y le esta co
rivilegio a otr
n
fied by adm
n
n to user01
tavo Corone
tema
ue se le con
derle el privi
gitador;
ectamente a
[Ent
1; [Ent
ser; [Ent
conceder a o
DMIN OPTI
oncediendo e
ros usuarios
min
[Ent
[Ent
1; [Ent
el Castillo (
ncede el rol
ilegio CREA
[Enter]
[Enter]
al usuario.
ter]
ter]
ter]
otros usuari
ON. En el
el privilegio
s.
ter]
ter]
ter]
Oracle
Ad
gcoronelc@
rl_digitador,
ATE SESSIO
ios el privile
siguiente sc
CREATE S
Database 10
dministración
@gmail.com
pueda inici
ON al rol.
egio que es
cript estamo
SESSION, y
0g
n I
m)
ar
sta
os
él
Lección 12
Privilegios
www.pe
Conced
Ejemplo
Si querem
privilegio
SQL
Con
SQL
Gra
SQL
Con
SQL
---
Si querem
SQL
Con
SQL
Gra
SQL
Con
SQL
2
1 r
SQL
---
2
s y Roles
rudev.net
diendo P
7
mos que el
SELECT so
L> conn scot
nnected.
L> grant sel
ant succeede
L> conn newu
nnected.
L> select *
DEPTNO DNA
-------- ---
10 ACC
20 RES
30 SAL
40 OPE
mos que ten
L> conn scot
nnected.
L> grant all
ant succeede
L> conn newu
nnected.
L> insert in
2 values(55
row created.
L> select em
EMPNO ENA
-------- ---
7876 ADA
7900 JAM
7902 FOR
7934 MIL
5555 Gus
Privilegios
usuario new
obre la tabla
tt/tiger
lect on dep
ed.
user/newuse
from scott
AME
-----------
COUNTING
SEARCH
LES
ERATIONS
nga todos los
tt/tiger
l on emp to
ed.
user/newuse
nto scott.e
555,'Gustav
.
mpno, ename
AME
--------
AMS
MES
RD
LLER
stavo
s de Obje
wuser pued
a.
t to newuse
r
.dept;
LOC
- ---------
NEW YORK
DALLAS
CHICAGO
BOSTON
s privilegios
newuser;
r
mp(empno,en
o');
from scott
etos
a consultar
[Ent
er; [Ent
[Ent
[Ent
-----
sobre una ta
name)
t.emp;
la tabla dep
ter]
ter]
ter]
ter]
abla debe us
[Enter]
[Enter]
[Enter]
[Enter]
[Enter]
pt de scott
sar la palabr
17
debe tener
ra ALL.
73
el
174
También
concede
SQL
Con
SQL
Gra
SQL
Rev
SQL
Con
SQL
Gra
Aun cuan
realizar to
rl_digitad
SQL
Con
SQL
---
podemos c
el rol, y auto
L> conn scot
nnected.
L> grant all
ant succeede
L> revoke al
voke succeed
L> conn / as
nnected.
L> grant rl_
ant succeede
ndo newuse
odo tipo de
dor.
L> conn newu
nnected.
L> select em
EMPNO ENA
-------- ---
7788 SCO
7900 JAM
7902 FOR
7934 MIL
5555 Gus
conceder el
omáticamen
tt/tiger
l on emp to
ed.
ll on emp f
ded.
s sysdba
_digitador
ed.
er no tiene
operaciones
user/newuse
mpno, ename
AME
--------
OTT
MES
RD
LLER
stavo
Eric Gust
privilegio a
te tendrá los
rl_digitad
rom newuser
to newuser;
privilegios d
s sobre la ta
r
from scott
tavo Corone
un rol, de
s privilegios
[Ent
dor; [Ent
r; [Ent
[Ent
; [Ent
directamente
bla por que
[
t.emp; [
el Castillo (
tal manera
del rol.
ter]
ter]
ter]
ter]
ter]
e sobre la ta
tiene los pri
[Enter]
[Enter]
Oracle
Ad
gcoronelc@
que a los u
abla scott.e
ivilegios con
Database 10
dministración
@gmail.com
usuarios se
emp, si pued
ncedidos al r
0g
n I
m)
le
de
rol
Lección 12
Privilegios
www.pe
Los privi
instruccio
SQL
Con
SQL
Gra
SQL
Con
SQL
2
ins
ERR
ORA
SQL
2
1 r
2
s y Roles
rudev.net
legios tamb
ones insert y
L> conn / as
nnected.
L> grant ins
ant succeede
L> conn serg
nnected.
L> insert in
2 values(66
sert into sc
ROR at line
A-01031: ins
L> insert in
2 values(66
row created.
bién se pue
y update.
s sysdba
sert(empno,
ed.
gio/chino
nto scott.e
666,'Sergio
cott.emp(em
*
1:
sufficient
nto scott.e
666,'Sergio
.
eden conced
ename) on s
mp(empno,en
',5000);
mpno,ename,s
privileges
mp(empno,en
');
der sobre c
scott.emp to
name,sal)
sal)
name)
columnas es
o sergio;
specíficas, s
[Enter]
[Enter]
[Enter]
[Enter]
[Enter]
17
solo para la
75
as
176
Revoc
Sintaxis
cando P
General
rivilegio
Eric Gust
os y Rol
tavo Corone
es
el Castillo (
Oracle
Ad
gcoronelc@
Database 10
dministración
@gmail.com
0g
n I
m)
Lección 12
Privilegios
www.pe
Revoca
Ejemplo
Primero c
SQL
Con
SQL
2
3
GRA
---
CLA
NEW
RL_
USE
USE
Ahora de
SQL
Rev
SQL
ERR
ORA
War
2
s y Roles
rudev.net
ando Priv
8
consultemos
L> conn / as
nnected.
L> select *
2 where pri
3 order by
ANTEE
------------
AUDIA
WUSER
_DIGITADOR
ERADMIN
ER01
ebemos revo
L> revoke cr
voke succeed
L> conn user
ROR:
A-01045: use
rning: You a
vilegios d
s los privileg
s sysdba;
from dba_s
ivilege = '
1;
-----------
ocar el privile
reate sessi
ded.
r01/user01
er USER01 l
are no long
del Sistem
ios del siste
ys_privs
CREATE SESS
PRIV
------ ----
CREA
CREA
CREA
CREA
CREA
egio CREAT
on from use
acks CREATE
er connecte
ma
ema que han
[
SION'
[
VILEGE
------------
ATE SESSION
ATE SESSION
ATE SESSION
ATE SESSION
ATE SESSION
TE SESSION
er01; [Ent
[Ent
E SESSION pr
ed to ORACLE
n sido asigna
[Enter]
[Enter]
-----------
N al usuario
ter]
ter]
rivilege; l
E.
ados a roles
------------
user01.
logon denied
17
u usuarios.
ADM
- ---
NO
NO
NO
YES
NO
d
77
178
Revoca
Ejemplo
Primero v
SQL
Con
SQL
2
3
TAB
---
DEP
DEP
EMP
EMP
EMP
EMP
EMP
EMP
EMP
EMP
EMP
Revoque
SQL
Rev
SQL
Con
SQL
sel
ERR
ORA
ando Priv
9
veremos los
L> conn / as
nnected.
L> select ta
2 from dba_
3 where own
BLE_NAME
------------
PT
PT
P
P
P
P
P
P
P
P
P
emos el privil
L> revoke se
voke succeed
L> conn clau
nnected.
L> select *
lect * from
ROR at line
A-00942: tab
vilegios d
privilegios q
s sysdba
able_name,
_tab_privs
ner = 'SCOT
GRANTEE
-- --------
CLAUDIA
NEWUSER
RL_DIGIT
RL_DIGIT
RL_DIGIT
RL_DIGIT
RL_DIGIT
RL_DIGIT
RL_DIGIT
RL_DIGIT
RL_DIGIT
legio SELEC
elect on sc
ded.
udia/model
from scott
scott.dept
*
1:
ble or view
Eric Gust
de Objeto
que se han a
grantee, pr
T';
-----------
ADOR
ADOR
ADOR
ADOR
ADOR
ADOR
ADOR
ADOR
ADOR
CT a Claudi
ott.dept fr
.dept;
does not e
tavo Corone
os
asignado a l
rivilege
------------
a de la tabla
rom claudia;
exist
el Castillo (
os usuarios
[Enter]
[Enter]
PRIVILEGE
- ---------
SELECT
SELECT
ALTER
DELETE
INSERT
SELECT
UPDATE
ON COMMIT
QUERY REW
DEBUG
FLASHBACK
a DEPT.
; [Enter
[Enter
[Enter
Oracle
Ad
gcoronelc@
.
E
------------
T REFRESH
WRITE
K
r]
r]
r]
Database 10
dministración
@gmail.com
-
0g
n I
m)
Lección 12
Privilegios
www.pe
Ejemplo
Si revoca
verán afe
SQL
Con
SQL
ENA
---
ADA
JAM
FOR
MIL
Gus
Ser
SQL
Con
SQL
Rev
SQL
Con
SQL
sel
ERR
ORA
2
s y Roles
rudev.net
10
amos el priv
ectados.
L> conn newu
nnected.
L> select en
AME
--------
AMS
MES
RD
LLER
stavo
rgio
L> conn / as
nnected.
L> revoke se
voke succeed
L> conn newu
nnected.
L> select en
lect ename f
ROR at line
A-01031: ins
vilegio de u
user/newuse
name from s
s sysdba
elect on sc
ded.
user/newuse
name from s
from scott.
1:
sufficient
n rol, autom
r
cott.emp;
ott.emp fro
r
cott.emp;
emp
*
privileges
máticamente
om rl_digita
los usuario
[
[
[
ador; [
[
[
os que tiene
[Enter]
[Enter]
[Enter]
[Enter]
[Enter]
[Enter]
17
en este rol s
79
se
180
Verific
Privileg
Ejemplo
Listar tod
SQL
Con
SQL
NAM
---
. .
ALT
ALT
ALT
ALT
ANA
ANA
AUD
AUD
BAC
BEC
CHA
COM
CRE
. .
Listar los
SQL
GRA
---
CLA
CON
CON
CON
CON
CON
CON
CON
CON
GCO
NEW
RES
RES
RES
También
car Infor
gios del s
11
dos lo privileg
L> conn / as
nnected.
L> select na
ME
------------
.
TER SESSION
TER SYSTEM
TER TABLESPA
TER USER
ALYZE ANY
ALYZE ANY DI
DIT ANY
DIT SYSTEM
CKUP ANY TAB
COME USER
ANGE NOTIFIC
MMENT ANY TA
EATE ANY CLU
.
s privilegios d
L> select *
ANTEE
------------
AUDIA
NNECT
NNECT
NNECT
NNECT
NNECT
NNECT
NNECT
NNECT
ORONEL
WUSER
SOURCE
SOURCE
SOURCE
podemos us
rmación
sistema
gios del sist
s sysdba
ame from sy
-----------
ACE
ICTIONARY
BLE
CATION
ABLE
USTER
del sistema
from dba_s
-----------
sar USER_S
Eric Gust
n sobre P
ema.
stem_privil
-----------
concedidos.
ys_privs or
PRIV
------ ----
CREA
CREA
CREA
ALTE
CREA
CREA
CREA
CREA
CREA
UNLI
CREA
CREA
CREA
CREA
SYS_PRIVS
tavo Corone
Privilegi
lege_map ord
------
.
rder by 1;
VILEGE
------------
ATE SESSION
ATE VIEW
ATE TABLE
ER SESSION
ATE SEQUENCE
ATE DATABASE
ATE SYNONYM
ATE SESSION
ATE CLUSTER
IMITED TABLE
ATE SESSION
ATE TYPE
ATE OPERATOR
ATE INDEXTYP
S.
el Castillo (
ios y Ro
der by 1;
[Enter]
-----------
E
E LINK
ESPACE
R
PE
Oracle
Ad
gcoronelc@
oles
[Enter]
[Enter]
-----------
Database 10
dministración
@gmail.com
ADM
---
NO
NO
NO
NO
NO
NO
NO
NO
NO
NO
NO
NO
NO
NO
0g
n I
m)
Lección 12
Privilegios
www.pe
Roles
Ejemplo
Listar los
SQL
GRA
---
GCO
GCO
NEW
SCO
SCO
SCO
SER
También
Privileg
Ejemplo
Consulta
SQL
2
3
TAB
---
DEP
EMP
EMP
EMP
EMP
EMP
EMP
EMP
EMP
También
2
s y Roles
rudev.net
12
s roles asign
L> select *
ANTEE
------------
ORONEL
ORONEL
WUSER
OTT
OTT
OTT
RGIO
podemos us
gios de O
13
r quienes tie
L> select ta
2 from dba_
3 where own
BLE_NAME PRI
-------- ---
PT SEL
P ALT
P DEL
P INS
P UPD
P ON
P QUE
P DEB
P FLA
podemos us
ados a usua
from dba_r
-----------
sar la vista U
Objetos
enen privileg
able_name,
_tab_privs
ner = 'SCOT
IVILEGE
-----------
LECT
TER
LETE
SERT
DATE
COMMIT REF
ERY REWRITE
BUG
ASHBACK
sar la vista U
arios.
ole_privs o
GRAN
------ ----
CONN
RESO
RL_D
CONN
SELE
RESO
CONN
USER_ROL
gios sobre lo
privilege,
T';
-----------
RESH
USER_TAB_
order by 1;
NTED_ROLE
------------
NECT
OURCE
DIGITADOR
NECT
ECT_CATALOG_
OURCE
NECT
E_PRIVS.
os objetos de
grantee
[
------------
_PRIVS.
[Enter
-----------
_ROLE
e scott.
[Enter]
GRANTEE
- ---------
NEWUSER
RL_DIGITA
RL_DIGITA
RL_DIGITA
RL_DIGITA
RL_DIGITA
RL_DIGITA
RL_DIGITA
RL_DIGITA
r]
ADM D
------ --- -
NO Y
NO Y
NO Y
NO Y
NO Y
NO Y
NO Y
-------
ADOR
ADOR
ADOR
ADOR
ADOR
ADOR
ADOR
ADOR
18
DEF
---
YES
YES
YES
YES
YES
YES
YES
81
182
Para con
SQL
2
3
TAB
---
EMP
EMP
También
Privileg
Ejemplo
Vamos a
SQL
Con
Consulte
SQL
ROL
---
CON
Ahora co
SQL
PRI
---
CRE
ALT
CRE
CRE
CRE
CRE
CRE
CRE
sultar las co
L> select ta
2 from dba_
3 where own
BLE_NAME COL
-------- ---
P EMP
P ENA
podemos us
gios Actu
14
consultar lo
L> conn serg
nnected.
mos sus role
L> select *
LE
------------
NNECT
onsultemos s
L> select *
IVILEGE
------------
EATE SESSION
TER SESSION
EATE TABLE
EATE CLUSTER
EATE SYNONYM
EATE VIEW
EATE SEQUENC
EATE DATABAS
olumnas esp
able_name,
_col_privs
ner = 'SCOT
LUMN_NAME
-----------
PNO
AME
sar la vista U
uales en e
os privilegios
gio/chino
es.
from sessi
-----------
sus privilegio
from sessi
-------
N
R
M
CE
SE LINK
Eric Gust
pecificas sob
column_name
T'; [
PRIVILEG
-- --------
INSERT
INSERT
USER_COL_
el Domin
s de sergio,
[Enter]
on_roles;
------
os del sistem
on_privs;
tavo Corone
bre las que s
e, privilege
[Enter]
GE GRA
-------- ---
SER
SER
_PRIVS.
nio de una
para eso ne
[Enter
ma.
[Enter]
el Castillo (
se concedier
e, grantee
ANTEE
-----------
RGIO
RGIO
a sesión
ecesitamos c
r]
Oracle
Ad
gcoronelc@
ron privilegio
---
conectarnos
Database 10
dministración
@gmail.com
os.
s como scott
0g
n I
m)
t.

ORACLE 10g ADMINISTRACION I

  • 1.
    Cons A sultoría y Ca Ora Ad apacitación acle mi EricGu F n e Da nis Prime ustavo Febrer atab stra era Edición Corone ro - 20 base aci el Castil 009 e 10 ón llo 0g n I
  • 2.
    Oracle Database 10gAdministración I Derechos Reservados © 2009 Eric Gustavo Coronel Castillo Primera Edición Contacto Email: gcoronelc@gmail.com Teléfono: (511) 996-664-457 Lima - Perú
  • 3.
    III Contenido Lección 01: Arquitecturade la Base de Datos Oracle 10g Arquitectura de Oracle 10g .....................................................................................................................2 La Instancia de Oracle.............................................................................................................................3 La Base de Datos de Oracle ...................................................................................................................4 Lección 02: Introducción a las Estructuras de Almacenamiento Estructuras Lógicas...............................................................................................................................14 Estructuras Físicas................................................................................................................................16 Esquemas de Base de Datos................................................................................................................18 Lección 03: El Diccionario de Datos Introducción al Diccionario de Datos.....................................................................................................22 Componentes Privados .........................................................................................................................23 Componentes Públicos..........................................................................................................................28 Lección 04: Usuarios Administradores Administrador de la Seguridad y Privilegios de la Base de Datos ......................................................32 Autenticación del Administrador de Base de Datos..............................................................................34 Creación y Manteniendo el Archivo de Contraseñas............................................................................44 Lección 05: Inicio y Parada de la Base de Datos Introducción ...........................................................................................................................................52 Inicio de una Base de Datos de Oracle.................................................................................................53 Comando: STARTUP ............................................................................................................................55 Comando: SHUTDOWN........................................................................................................................56 Comando: ALTER DATABASE.............................................................................................................59 Lección 06: Acceso a la Base de Datos Oracle Verificación de Servicios Windows .......................................................................................................62 Identificación del Servicio y la Instancia de Base de Datos ................................................................65 Configuración del Método de Nomenclatura Local...............................................................................75 Configuración del Proceso Escucha .....................................................................................................77 Glosario..................................................................................................................................................79 Lección 07: Administración de la Instancia Parámetros de Inicialización .................................................................................................................84 Dimensionando el SGA .........................................................................................................................94 Manejo de Sesiones..............................................................................................................................97 Archivos de Alertas..............................................................................................................................103
  • 4.
    IV Lección 08: Administracióndel Archivo de Control ¿Qué es el Archivo de Control? ..........................................................................................................106 Establecer el Nombre de los Archivos de Control ..............................................................................107 Multiplexado el Archivo de Control......................................................................................................108 Creando Copias Adicionales, Renombrando y Reubicando Archivos de Control .............................109 Mostrando Información del Archivo de Control...................................................................................111 Lección 09: Administración del los Redo Logs ¿Que es el Redo Log? ........................................................................................................................114 Planificación de los Redo Log Files ....................................................................................................118 Creando Groupos y Miembros Redo Log ...........................................................................................119 Eliminando Grupos y Miembros Redo Log .........................................................................................121 Consultando Información sobre los Redo Log....................................................................................123 Ejercicio ...............................................................................................................................................123 Lección 10: Administración de Tablespaces Esquema de la Base de Datos............................................................................................................126 Guía para Administrar Tablespaces....................................................................................................128 Administración de Tablespaces ..........................................................................................................129 Tablespace Administrado Localmente................................................................................................131 Tablespaces Temporales ....................................................................................................................137 Especificando Bloques NO Estándares para Tablespaces...............................................................139 Gestionando Tablespaces...................................................................................................................140 Gestionando Tablespaces...................................................................................................................140 Lección 11: Usuarios y Recursos Administración de Usuarios.................................................................................................................144 Administración de Recursos con Perfiles ...........................................................................................149 Verificar Información sobre Usuarios y Perfiles..................................................................................160 Lección 12: Privilegios y Roles Entendiendo Privilegios y Roles..........................................................................................................164 Administración de Roles......................................................................................................................169 Concediendo Privilegios y Roles.........................................................................................................171 Revocando Privilegios y Roles............................................................................................................176 Verificar Información sobre Privilegios y Roles...................................................................................180
  • 5.
    Lección 01 Arquitectura dela Base de Datos Oracle 10g Contenido Arquitectura de Oracle 10g 2 Esquema General 2 Esquema Ampliado 3 La Instancia de Oracle 4 Estructuras en Memoria 4 El System Global Area (SGA) 5 Procesos de Fondo 7 La Base de Datos de Oracle 9
  • 6.
    2 Arquit Esquem El servid que seag Por cada crear va muchos r tectura d ma Gene or Oracle e grupan en d a instancia d rias instanc recursos. de Orac ral stá compue os compone de Oracle se cias, pero s Eric Gust cle 10g esto de vario entes: La Ins e tiene una se recomien tavo Corone os archivos, stancia Ora sola base nda solo un el Castillo ( procesos y acle y la Bas de datos, e na, porque Oracle Ad gcoronelc@ y estructuras e de Datos n un servid cada instan Database 10 dministración @gmail.com s en memor Oracle. or se puede ncia consum 0g n I m) ria en me
  • 7.
    Lección 0 Arquitectu www.pe Esquem Para con SQL INS --- Orc Paracon SQL NAM --- ORC 1 ura de la Base rudev.net ma Ampl sultar el nom L> select in STANCE_NAME ------------ cl sultar el nom L> select na ME ------- CL e de Datos O iado mbre de la in nstance_nam --- mbre de la b ame from v$ racle 10g nstancia ejec me from v$in base de dato database; cute la sigui nstance; [ os ejecute la [Enter] ente consult [Enter] siguiente co ta: onsulta: 33
  • 8.
    4 La Ins Estruc Oracle ut Lasestru stancia d turas en tiliza la mem Código de Información La informa estado actu Información ejemplo, in Contiene l periférica. P ucturas básic System Glo y procesos Program G procesos d de Oracl Memoria moria para al los program n sobre las s ación necesa ual de una c n que es c formación b os datos qu Por ejemplo cas de mem obal Area (S s de fondo. Global Area de fondo; ha Eric Gust le a macenar inf mas. sesiones act aria durante consulta de l compartida y bloqueada. ue también , los bloques oria asociad SGA), que e a (PGA), qu ay un PGA p tavo Corone formación co tuales, inclu e la ejecució a cual se es y se comun se almace s de los dato das con Orac s compartid ue es priva para cada pr el Castillo ( omo: so si no está ón de un pr stán trayendo nica entre p enan perman os y entrada cle incluyen a por todos ado a cada oceso. Oracle Ad gcoronelc@ á activa. rograma, Po o las filas. procesos de nentemente as del redo lo : los proceso proceso d Database 10 dministración @gmail.com or ejemplo, e Oracle. P en memor og. os del servid el servidor 0g n I m) el or ria or y
  • 9.
    Lección 0 Arquitectu www.pe El Syst ElSGA e Compon El siguien Compon Shared P Databas Redo Lo Compon El siguien Compon Java Poo Large Po Streams 1 ura de la Base rudev.net tem Glob está conform nentes Ob nte cuadro m nente SGA Pool e Buffer Cac og Buffer nentes Opc nte cuadro m nente SGA ol ool Pool e de Datos O bal Area ( mado por tres ligatorios muestra los c De Co ha che Co ac Alm de cionales d muestra los c Descri Almace usado Almacé de bac compo Almacé mensa racle 10g SGA) s componen del SGA componente escripción ontiene las s an sido ejecu ontiene los d ccedidos por macena info e recuperació del SGA componente ipción ena el códig más recient én de datos ckup y restau onentes com én de data a ajes cuando ntes obligato es obligatorio sentencias S utadas por lo datos que ha r los usuarios ormación de ón. es opcionale go de las apl temente cua para grande uración de R mpartidos del asociada con Oracle’s Ad rios y tres o os del SGA. SQL usadas os usuarios d an sido mas s de la base las transacc s del SGA. icaciones y ando se utiliz es operacion Recovery Ma l servidor. n requerimie vanced Que pcionales. mas recient de la base d recientemen e de datos. ciones para objetos Java za el JVM de nes, como a anager (RMA entos hechos euing esta en 5 temente que de datos. nte propósitos a que se ha e Oracle. actividades AN) y s a la cola d n uso. 5 e n e
  • 10.
    6 Para con SQL Tot Fix Var Dat Red La salida tamañot Shared P (197,132 bytes) qu También se ilustra SQL NAM --- Fix Var Dat Red La vista V espacio a SQL COM --- sha lar jav str DEF KEE REC DEF DEF DEF DEF DEF ASM 13 sultar el SG L> show sga tal System G xed Size riable Size tabase Buffe do Buffers a de este co total está co Pool, el Larg ,288 bytes), ue guarda inf podemos u a a continuac L> select * ME ------------ xed Size riable Size tabase Buffe do Buffers V$SGA_DY asignado de L> select co MPONENT ------------ ared pool rge pool va pool reams pool FAULT buffer EP buffer ca CYCLE buffer FAULT 2K buf FAULT 4K buf FAULT 8K buf FAULT 16K bu FAULT 32K bu M Buffer Cac filas selec GA ejecute el [Enter] Global Area ers omando mu ompuesto d ge Pool, y el Redo Lo formación u tilizar la vist ción: from v$sga ------- --- 8 ers 19 NAMIC_CO ntro del SGA omponent,cu ----------- r cache ache r cache ffer cache ffer cache ffer cache uffer cache uffer cache che ccionadas. Eric Gust l siguiente co 289406976 1247528 83887832 197132288 7139328 estra el tam de un espac el Java Poo g Buffer (7,1 sada por los a V$SGA pa ; [Enter] VALUE ------- 1247528 3887832 7132288 7139328 OMPONENTS A; según lo rrent_size CURR ------ ---- 1 tavo Corone omando: 6 bytes 8 bytes 2 bytes 8 bytes 8 bytes maño total d cio variable ol (1,247,52 139,328 byte s procesos d ara consulta S permite co muestra la s from v$sga_ RENT_SIZE --------- 75497472 4194304 4194304 0 197132288 0 0 0 0 0 0 0 0 el Castillo ( de SGA, es (Variable S 28 bytes), el es), y el esp de fondo de ar informació onsultar deta siguiente con _dynamic_co Oracle Ad gcoronelc@ 289,406,97 Size) que lo l Database pacio adicion la instancia. ón sobre el S alles adicion nsulta: omponents; [ Database 10 dministración @gmail.com 6 bytes. Es o conforma Buffer Cach nal (1,247,52 . SGA, tal com nales sobre [Enter] 0g n I m) ste el he 28 mo el
  • 11.
    Lección 0 Arquitectu www.pe También de cadac Proces Hay muc que ayud obligatori pueden o Oracle qu 1 ura de la Base rudev.net se puede u componente sos de Fo chos tipos de da a maneja ia, y varios o no ser ut ue se están e de Datos O usar el Enter e del SGA, ta ondo e procesos ar la instan procesos de ilizados dep utilizando e racle 10g rprise Mana al como se m de fondo de cia. Oracle e fondo son pendiendo d n la base de ager Databa muestra a co e Oracle. Ca requieren c n opcionales de cuales so e datos. ase Control ontinuación: ada uno rea cinco proces s. Los proce on las carac para consu liza un traba sos de fond esos de fond cterísticas o 7 ltar el tamañ ajo específic do de mane do opcionale opcionales d 7 ño co ra es de
  • 12.
    8 Proceso El siguien Process System M Process Databas LogWrit Checkpo * La n en estos pro valor nu funcionan DBW2, y os de Fond nte cuadro m s Name Monitor Monitor e Writer ter oint n cualquier ocesos pued mérico. Po ndo, sus no DBW3. do Obligato muestra los p Operating System Pro SMON PMON DBWn* LGWR CKPT nombre de den estar en r ejemplo, mbres de pr Eric Gust orios procesos de ocess D E in f E d u p E d a E t lo A v proceso del n funcionam si cuatro roceso en e tavo Corone e fondo oblig Description Es el proces nstancia y a allas en la in Este proceso del servidor a usuario en ca proceso serv Escribe los b datos del Da archivos de d Escribe la inf ransaccione os archivos Actualiza los vez que ocur l sistema op iento. En es procesos W el nivel del s el Castillo ( gatorios: o encargado brir la base nstancia. o se encarga asignados a aso que la c vidor asignad bloques mod atabase Buff datos (dataf formación de es del Redo L Redo Log e s archivos de rre un event perativo sign stos casos, Writer de la sistema oper Oracle Ad gcoronelc@ o de recuper de datos en a de liberar l a la conexión conexión a tr do falle. dificados de fer Cache d iles) en disc e recuperac Log Buffer n línea en d e la base de to Checkpoin nifica que m la n se subs a base de rativo son D Database 10 dministración @gmail.com rar la n caso de los recursos n de un ravés del la base de del SGA a lo co. ción de del SGA a isco. datos cada nt. ás de uno d stituye por u datos está DBW0, DBW 0g n I m) s s de un án W1,
  • 13.
    Lección 0 Arquitectu www.pe La Ba Unainsta compone archivos que se a base de siguiente arquitectu Tipo de Control Datafile Redo Lo Paramet (PFILE o Archived Passwor 1 ura de la Base rudev.net se de D ancia es una e de un siste se llaman c asocian a la datos, son e e cuadro res ura de la bas Archivo og ter o SPFILEE) d Log rd e de Datos O atos de a estructura ema de arc control file base de da el password sume el pa se de datos Inform Ubicac tamañ base d archivo Toda l Regist para p Parám de Ora Copia propós Es un usuari SYSO racle 10g Oracle a temporal e chivos físicos s, datafiles atos de Ora file, el PFI apel de cad . mación Con ción de los o o del bloque de datos, e i os se requie a data de la tra todos los propósitos de metros de co acle, y proce el contenido sitos de recu archivo opc os a los que PER. en memoria, s que reside s, y redo log acle, pero q ILE y SPFIL da uno de e tenida en e otros archivo e de la base nformación eren para ab as aplicacion s cambios he e recuperaci nfiguración d esos de back o de los red uperación. cional usado e se les ha o pero la bas en en los d gs. Los arc ue técnicam LE, y los arc estos juego l Archivo os, nombre d de datos, ju de recupera brir la base d nes y la meta echos en la b ión. del SGA, ca kground. o log en líne para almace otorgado el p se de datos iscos del se chivos físico mente no so chived redo os de los a de la base d uego de cara ación física. de datos. adata interna base de dato aracterísticas ea, usado pa enar el nom privilegio SY 9 de Oracle s ervidor. Esto os adicionale on parte de o log files. rchivos en e datos, acteres de la Estos a. os; usado s opcionales ara bre de los SDBA y/o 9 se os es la El la a s
  • 14.
    10 Podemos SQL NAM --- C: C: C: También Podemos SQL NAM --- C: C: C: C: C: s consultar lo L>select na ME ------------ ORACLEPROD ORACLEPROD ORACLEPROD podemos re s consultar lo L> select na ME ------------ ORACLEPROD ORACLEPROD ORACLEPROD ORACLEPROD ORACLEPROD os archivos ame from v$ ----------- DUCT10.2.0 DUCT10.2.0 DUCT10.2.0 ealizar la mis os archivos ame from v$ ----------- DUCT10.2.0 DUCT10.2.0 DUCT10.2.0 DUCT10.2.0 DUCT10.2.0 Eric Gust de control e controlfile ----------- ORADATAOR ORADATAOR ORADATAOR sma consult de datos eje datafile; ----------- ORADATAOR ORADATAOR ORADATAOR ORADATAOR ORADATAOR tavo Corone ejecutando la e; [Enter ------------ RCLCONTROL0 RCLCONTROL0 RCLCONTROL0 ta en EM Da ecutando la [Enter] ------------ RCLSYSTEM01 RCLUNDOTBS0 RCLSYSAUX01 RCLUSERS01. RCLEXAMPLE0 el Castillo ( a siguiente c r] ---------- 01.CTL 02.CTL 03.CTL atabase Con siguiente co ----------- 1.DBF 01.DBF 1.DBF .DBF 01.DBF Oracle Ad gcoronelc@ consulta: trol: onsulta: -- Database 10 dministración @gmail.com 0g n I m)
  • 15.
    Lección 0 Arquitectu www.pe También Para con SQL --- Estacon sea, un a consulta: SQL --- 1 ura de la Base rudev.net podemos re sultar los gr L> select gr GROUP# -------- --- 1 2 3 sulta nos in archivo. Par L> select gr GROUP# MEM -------- --- 1 C: 2 C: 3 C: e de Datos O ealizar la con rupos Redo roup#, memb MEMBERS -------- 1 1 1 ndica que te ra consultar roup#, memb MBER ----------- ORACLEPRO ORACLEPRO ORACLEPRO racle 10g nsulta de so Logs ejecute ers from v$ nemos tres los archivo er from v$l ----------- DUCT10.2.0 DUCT10.2.0 DUCT10.2.0 obre loa data e la siguient $log; [Ent grupos, y c os miembros logfile orde ------------ 0ORADATAOR 0ORADATAOR 0ORADATAOR afiles en EM e consulta: ter] cada grupo t s de cada g er by 1; ----------- RCLREDO01. RCLREDO02. RCLREDO03. M Database tiene un sol rupo ejecute [Enter] ------ LOG LOG LOG 11 Control: o miembro, e la siguien 1 o te
  • 16.
    12 El siguien También En esta númeroq nte grafico il podemos co ventana pa que correspo ustra la form onsultar los ara consulta onde al grup Eric Gust ma como trab redo logs en r los archiv po a consulta tavo Corone bajan los arc n EM Databa os miembro ar, en la colu el Castillo ( chivos redo ase Control: os de un gr umna Grupo Oracle Ad gcoronelc@ log: : rupo, hacem o. Database 10 dministración @gmail.com mos clic en 0g n I m) el
  • 17.
    Lección 02 Introducción alas Estructuras de Almacenamiento Contenido Estructuras Lógicas 14 Estructuras Físicas 16 Esquemas de Base de Datos 18
  • 18.
    14 Estruc Oracle d recupera base ded La siguie SQL NAM --- SYS UND SYS USE TEM EXA 6 f cturas L ivide la bas r los datos datos. ente consulta L> select na ME ------------ STEM DOTBS1 SAUX ERS MP AMPLE filas selecc Lógicas se de datos eficienteme a muestra lo ame from v$ ----------- cionadas. Eric Gust s en unidad ente. El sigu s tablespace tablespace; ------ tavo Corone es más peq uiente grafic es que se cr ; [Enter el Castillo ( queñas para o muestra l rean junto co r] Oracle Ad gcoronelc@ a manejar, a estructura on la base d Database 10 dministración @gmail.com almacenar, a lógica de e datos: 0g n I m) y la
  • 19.
    Lección 02 Introducci www.pe A continu basede d Tablaspac system undotbs1 sysaux users temp También tal como 2 ón a las Estru rudev.net uación tenem datos. ce Des El PL es 1 Al co El us W re y S Ut Us podemos co se ilustra a ucturas de Al mos una bre scripción tablespace L/SQL, y no squemas. macena info onsistencia y tablespace sados para o orkload Rep lativa a la ac Spatial. tilizado como sado para op onsultar los continuación macenamient eve descripc SYSTEM se debe ser us ormación de y recuperació SYSAUX es opciones de pository (rep ctividad del s o tablespace peraciones d tablespaces n: to ción de los ta e utiliza para sado para alm las transacc ón. s nuevo a O la base de d ositorio que sistema), On e por defecto de grandes o s utilizando l ablespaces q a el dicciona macenar obj ciones para racle10g y a datos, tales guarda peri nline Analyti o para usua ordenamien la herramien que se crea ario de los da jetos de otro los propósit almacena se como Autom iódicamente cal Process rios de la ba to. nta EM Data 15 n junto con atos y código os tos egmentos matic e información ing (OLAP), ase de datos abase Contro 5 la o n s. ol,
  • 20.
    16 Estruc El siguie estructura cturas F entegrafico as lógicas d Físicas muestra la e almacena Eric Gust a relación q miento. tavo Corone que existe el Castillo ( entre las e Oracle Ad gcoronelc@ estructuras Database 10 dministración @gmail.com físicas y la 0g n I m) as
  • 21.
    Lección 02 Introducci www.pe Cada tab deadmin consulta SQL TAB --- USE SYS UND SYS EXA Para con siguiente SQL TAB --- TEM También 2 ón a las Estru rudev.net blespace tien nistración y nos muestra L> select ta BLESPACE_NAM ------------ ERS SAUX DOTBS1 STEM AMPLE nsultar los a e: L> select ta BLESPACE_NAM ------------ MP podemos us ucturas de Al ne asignado rendimiento a los datafile ablespace_n ME FIL ------- --- C: C: C: C: C: archivos aso ablespace_n ME FIL ------- --- C: sar el EM pa macenamient o por lo men pueden est es por tables ame, file_n E_NAME ----------- ORACLEPROD ORACLEPROD ORACLEPROD ORACLEPROD ORACLEPROD ociados con ame, file_n E_NAME ----------- ORACLEPROD ara consulta to nos un dataf tar conforma space. name from db ------------ DUCT10.2.0 DUCT10.2.0 DUCT10.2.0 DUCT10.2.0 DUCT10.2.0 n los tablesp name from db ------------ DUCT10.2.0 ar informació file. Algunos ados por va ba_data_fil ----------- ORADATAOR ORADATAOR ORADATAOR ORADATAOR ORADATAOR paces temp ba_temp_fil ----------- ORADATAOR ón sobre loa s tablespace rios datafile les; [Enter ------------ RCLUSERS01. RCLSYSAUX01 RCLUNDOTBS0 RCLSYSTEM01 RCLEXAMPLE0 orales, la c les; [Enter ------------ RCLTEMP01.D datafiles. 17 e, por razone . La siguien r] ------- .DBF 1.DBF 01.DBF 1.DBF 01.DBF consulta es r] ------ DBF 7 es te la
  • 22.
    18 Esque Un esque específic nombre q Porlo ta ilustra en emas de ema es una o de la base que el usuar nto, podemo n el siguiente e Base d a colección e de datos. rio de la base os ver la ba e grafico: Eric Gust de Datos de objetos En una base e de datos, ase de dato tavo Corone s de la base e de datos d así que los d os como un el Castillo ( de datos p de Oracle, el dos términos conjunto de Oracle Ad gcoronelc@ erteneciente l esquema ti s son sinóni e esquemas Database 10 dministración @gmail.com es un usuar iene el mism mos. s, tal como s 0g n I m) rio mo se
  • 23.
    Lección 02 Introducci www.pe Para con SQL 2 3 USE --- SCO HR SYS SYS Podemos asignado Elusuari diccionar INSERT) la integrid de esta c También datos. 2 ón a las Estru rudev.net sultar inform L> select us 2 from dba_ 3 where use ERNAME ------------ OTT S STEM s apreciar lo o a cada usu io SYS es rio de dato ) cualquier fi dad de los d cuenta. podemos u ucturas de Al mación de lo sername, de _users ername in ( DEF ------- --- USE USE SYS SYS os tablespa uario. el dueño de s. Ningún la u objetos datos. El ad tilizar el EM macenamient s usuarios, p fault_table 'SYS', 'SYS AULT_TABLES ----------- RS RS TEM TEM ce por defe e todas las otro usuari del esquem dministrador para consu to podemos eje espace, temp STEM', 'SCOT SPACE TEMP ------- ---- TEMP TEMP TEMP TEMP ecto de cad tablas bas o debe alte ma SYS, porq r de la base ltar informac ecutar la sig porary_tabl TT', 'HR'); PORARY_TABL ----------- P P P P da usuario y se y vistas d erar nunca que tal activ e de datos d ción sobre lo guiente cons lespace [Enter] LESPACE ------- y el tablesp de acceso (UPDATE, vidad puede ebe tener e os usuarios 19 ulta: ] pace tempor a la data d DELETE, compromet estricto contr de la base d 9 ral del o er rol de
  • 24.
    20 Eric Gust Página tavoCorone a en Blanco el Castillo ( Oracle Ad gcoronelc@ Database 10 dministración @gmail.com 0g n I m)
  • 25.
    Lección 03 El Diccionariode Datos Contenido Introducción al Diccionario de Datos 22 Componentes Privados 23 Tablas X$ 23 Vistas Dinámicas (V_$) 25 Tablas $ 27 Componentes Públicos 28
  • 26.
    22 Introd Una de la quees un datos. U El diccion de datos tablespac No solo e herramie usuarios para real de solo le Por su c objetos: p ducción as partes má n sistema de n diccionario La definici sinónimos, Cuanto esp Los valores Información Los nombre Privilegios Información cuanto tiem Etc. nario de dat s. Todas las ce SYSTEM el diccionario nta importa finales y pa lizar consult ectura, solo omplejidad privado y pú al Dicci ás important e solo lectur o de los dato ión de los secuencias pacio ha sido s por defecto n de restricc es de los us y roles otorg n de audito mpo estuvier os es una e s tablas y M. o de datos e nte para tod ara los adm tas al diccio se puede c y extensión úblico. Eric Gust onario d tes de una b ra de tablas os contiene: objetos de s, funciones, o asignado a o de las colu ciones de int suarios de O gados a cad ria, como p ron activas. estructura de vistas del d es todo en c dos los usu ministradores nario de los onsultar (ins , el dicciona tavo Corone de Datos base de dato que proporc todos los procedimie a cada esqu umnas. tegridad. Oracle. a usuario. por ejemplo, e tablas y vis diccionario d cada base d uarios, para s de base d s datos. Deb strucciones S ario de dato el Castillo ( s os Oracle es ciona la info esquemas ntos, etc.). uema, y cuan que usuari stas, similar de datos es de datos Ora los diseñad de datos. Ut bido a que e SELECT) a l os se ha div Oracle Ad gcoronelc@ s su diccion rmación sob (tablas, vis nto ha sido u os han inici r a otros dat stán almace acle, esta es dores de ap tilice las sen el diccionario las tablas y vidido, en d Database 10 dministración @gmail.com ario de dato bre la base d stas, índice utilizado. iado sesión os de la bas enadas en s también un plicaciones d ntencias SQ o de datos e vistas. os niveles d 0g n I m) os, de es, y se el na de QL es de
  • 27.
    Lección 03 El Diccion www.pe Comp Sedenom conforma utilizados compone Tablas Son estru V$, norm DBA tien que, su n darse cue haya dec No hay d es posibl en la crea Las tabla en tiemp comienzo El único intenta ej SQL Con SQL BAN --- Ora PL/ COR TNS NLS 3 nario de Datos rudev.net ponentes mina compo an el Diccion s por usuario ente esta, a s Tablas X$ Vistas Diná Tablas $ s X$ ucturas en m malmente es ne que hace nombre y el enta del sign cidido usar e ocumentaci e mediante ación de las as X$ son cr po real gua o de la insta comando p jecutar cualq L> conn / as nectado. L> select ba NNER ------------ acle Databas /SQL Release RE 10.2.0 S for 32-bit SRTL Version s s Privad onente privad nario de Da os que norm su vez integ ámicas (V_$ memoria pre stas tablas n erlo como us nombre de nificado de s esas convenc ón acerca d la revisión y vistas V$. readas en m ardando info ncia. permitido so quier tipo de s sysdba [ anner from ----------- se 10g Ente e 10.2.0.1. 0.1.0 t Windows: n 10.2.0.1. dos do a todos a atos que por malmente so rado por los $) esentadas c no se encue suario SYS. sus column su contenido ciones para e las tablas y el análisis memoria al m ormación de obre estas ta e instrucción [Enter] x$version; ----------- rprise Edit 0 - Product Production Version 10. 0 – Product aquellos grup r su natural on Administ s siguientes como tablas entran docum El problem as no son d o. Es de sup nombrarlas X$ prevista del conteni momento de e la activida ablas es el diferente al [Enter] ------------ tion Release tion .2.0.1.0 - P tion pos de objet eza sólo de tradores de grupos de o y sirven co mentadas. P ma que se ti descriptivos, poner que p . por Oracle do de las m el inicio de l ad de la B SELECT, o SELECT. ----------- e 10.2.0.1. Production tos (tablas y eberían ser e la Base de objetos: omo base p Para ver su ene con est por lo tanto or su import Corporation mismas dedu a instancia Base de Da ocurriendo u --------- 0 - Prod 23 y/o vistas) qu acezados y e Datos. Es ara las vista contenido u tas tablas, e o resulta difíc tancia, Orac ; sin embarg ucir su utilida y mantenida atos desde un error si s 3 ue y/o ste as un es cil cle go ad as el se
  • 28.
    24 No se pu SQL Con SQL gra ERR ORA Laúnica a SYS e siguiente SQL Con SQL Vis SQL Sin SQL Con SQL Con SQL ADD --- 04B 04B 04B 04B 04B 04B 04B 04B 04B 04B 04B . . . . ede otorgar L> conn / as nectado. L> grant sel ant select o ROR en línea A-02030: sól operación d es la creació e forma: L> conn / as nectado. L> create vi sta creada. L> create p nónimo cread L> grant sel ncesión term L> conn scot nectado. L> select * DR ------ ----- B79704 B79704 B79704 B79704 B79704 B79704 B79704 B79704 B79704 B79704 B79704 . . el privilegio s sysdba [ lect on x$o on x$option * a 1: lo se puede disponible pa ón de vista s sysdba iew prueba$ public syno do. lect on pru minada corr tt/tigre from x$opt INDX I ------ ---- 0 1 2 3 4 5 6 7 8 9 10 Eric Gust o de SELECT [Enter] ption to sc to scott selecciona ara permitir s sobre ella [Enter] option as s nym x$optio eba$option ectamente. [Ent ion; [Ent NST_ID PARA ------ ---- 1 Part 1 Obje 1 Real 1 Adva 1 Bit- 1 Conn 1 Conn 1 Data 1 Incr 1 Inst 1 Para tavo Corone T sobre esas cott; [Ent ar de tablas acceso sob as y con es select * fro on for prueb to public; ter] ter] AMETER ------------ titioning ects l Applicatio anced replic -mapped inde nection mult nection pool abase queuin remental bac tead-of trig allel backup el Castillo ( s tablas a nin ter] s/vistas fi bre estas tab sas vistas p om x$option ba$option; ----------- on Clusters cation exes tiplexing ling ng ckup and re ggers p and recov Oracle Ad gcoronelc@ ngún usuario ijas blas a usuar permitir el a n; [Enter [Enter [Enter VAL -------- --- TRU TRU s FAL TRU TRU TRU TRU TRU ecovery TRU TRU very TRU Database 10 dministración @gmail.com o. rios diferente acceso, de r] r] r] LUE -------- UE UE LSE UE UE UE UE UE UE UE UE 0g n I m) es la
  • 29.
    Lección 03 El Diccion www.pe Lastabla desarrolla uso de la SQL Con SQL ADD --- 03B 03B 03B 03B SQL NAM --- Fix Var Dat Red Vistas Oracle co base de vistas se mientras su funcio Aunque proporcio Podemos El códig correspo Las vista estas vis solo debe 3 nario de Datos rudev.net as X$ no a Oracle de as vistas V$, L> conn / as nectado. L> select * DR ------ ----- BF0BB0 BF0BD0 BF0BF0 BF0C10 L> select * ME ------------ xed Size riable Size tabase Buffe do Buffers Dinámica ontiene un c datos y ac e llaman “dy la base de onamiento. estas vista onan datos s realizar co o contenido ndientes sin s dinámicas tas tienen e en tener acc s pueden ser manera aut s sysdba from x$ksm INDX I ------ ---- 0 1 2 3 from v$sga ------- --- 10 ers 17 as (V_$) conjunto de v cesible por ynamic per datos está a as parecen en las estr nsultar de e o en “cata nónimos púb s reales son el prefijo V$ ceso a las vis r modificada tomática. La [Ent msd; [Ent NST_ID KSMS ------ ---- 1 Fixe 1 Vari 1 Data 1 Redo ; [Ent VALUE ------- 1247528 9053656 1966464 7139328 vistas funda el usuario rformance abierta y en ser tablas ructuras inte stas vistas, log.sql” con licos. identificadas . Los admin stas V$, y n as de ningu forma fácil ter] ter] SDNAM ------------ ed Size iable Size abase Buffer o Buffers ter] amentales qu administrad views” porq uso, y su co de la bas ernas del d pero nunca ntiene las d s por el pref nistradores d no a las vista una manera de ver su in KS ------ ---- 1 109 rs 171 7 ue son mant or de la ba que son con ontenido se se de datos isco y las podemos ac definiciones fijo V_$. Los de la base d as V_$. a y su man formación e SMSDVAL ------- 1247528 9053656 1966464 7139328 tenidas por ase de datos ntinuamente relaciona so s, no son. estructuras ctualizarlas ó de estas s sinónimos de datos y o 25 ntenimiento es mediante el servidor d s SYS. Esta e actualizada obre todo co Estas vista de memori ó alterarlas. vistas y su públicos pa otros usuario 5 lo el de as as on as a. us ra os
  • 30.
    26 Las vista principal instancia vistas qu requieren SQL Con SQL Bas Bas Ins SQL sel * ERR ORA SQL Ins Tot Fix Var Dat Red Bas Bas SQL NAM --- Fix Var Dat Red asdinámica para accede es iniciada, e leen los d n que la bas L> conn / as nectado. L> shutdown se de datos se de datos stancia ORAC L> select * lect * from ROR en línea A-01034: ORA L> startup stancia ORAC tal System G xed Size riable Size tabase Buffe do Buffers se de datos se de datos L> select * ME ------------ xed Size riable Size tabase Buffe do Buffers as son utiliz er a informa , las vistas V datos del dis e de datos e s sysdba immediate cerrada. desmontada CLE cerrada from v$sga v$sga a 1: ACLE not av CLE iniciad Global Area ers montada. abierta. from v$sga ------- --- 10 ers 17 Eric Gust zadas por O ación sobre f V$ que leen sco requiere esté abierta. [Enter [Enter . . ; [Enter ailable [Enter da. 289406976 1247528 109053656 171966464 7139328 ; [Enter VALUE ------- 1247528 9053656 1966464 7139328 tavo Corone Oracle Ente funcionamie información n que la bas r] r] r] r] 6 bytes 8 bytes 6 bytes 4 bytes 8 bytes r] el Castillo ( erprise Mana ento del siste n de la mem se de datos Oracle Ad gcoronelc@ ager, que e ema. Despu moria son acc esté monta Database 10 dministración @gmail.com es la interfa ués de que cesibles. La ada, y alguna 0g n I m) az la as as
  • 31.
    Lección 03 El Diccion www.pe Tablas Elotro g Estas tab COL$, TS sql.bsq. administr SQL Con SQL NAM --- EXA SYS SYS TEM UND UND USE 7 f 3 nario de Datos rudev.net s $ grupo de obj blas tienen S$, USER$ De la mism radores (DBA L> conn / as nectado. L> select na ME ------------ AMPLE SAUX STEM MP DOTBS1 DOTBS2 ERS filas selecc s jetos dentro nombres má o TAB$. Es a manera qu A) los que a s sysdba ame from ts ----------- cionadas. o del Diccio ás compren ste conjunto ue con las ta accedan esta [Enter $; [Enter ------ nario de Da nsibles que de tablas e ablas X$, se as tablas. r] r] atos, es el c las anteriore s creado po e recomiend conjunto de es tablas X$ or la ejecució a que solo s 27 las tablas $, tales com ón del archiv sean usuario 7 $. mo vo os
  • 32.
    28 Comp Dentro d privado catalog.s Dependie Oracle 10 diccionar Estasvis Diccionar seguridad involucra La difere la vista d sobre tod muestra acceso. ALL_TA las cuale muestra s vista USE gráfico m USER_. ponentes e este grup son creada sql, que crea endo de qué 0g puede co rio de datos stas son la rio de Datos d en el ma ados en el m ncia entre la el diccionari das las tabla solamente a Por ejemplo BLES mostr es a SCOT solamente lo ER_TABLES muestra una s Públic po de objeto as por los a vistas asoc é característ ontener más tienen nomb manera m s. Son el gr anejo del D anejo de la as vistas DB io de datos as en la bas a tablas que o, si inicia s rará todas la TT otros usu os objetos p S, sólo las ta representa Eric Gust cos os Oracle es diferentes a ciadas a las ticas están i s de 1,300 v bres que com más amigabl rupo de obje Diccionario d base de da BA_, ALL_, DBA_TABL se de datos. e un usuari sesión en la as tablas per uarios le ha perteneciente ablas que él ción gráfica tavo Corone stán todas archivos ca tablas X$, $ nstaladas y istas del dic mienzan con e de obser etos Oracle de Datos po tos. USER_ se LES. La vista . La vista AL o particular a base de d rtenecientes an otorgado es a un usua posee se m a de la relac el Castillo ( las vistas q at*.sql, sien $ y a las vist configurada ccionario de n el DBA_, A rvar la infor más conoc or parte de puede ilustr a DBA_TAB LL_TABLES de la base datos como al usuario S o acceso. L ario. Si el us mostraran en ción entre la Oracle Ad gcoronelc@ ue sobre el ndo el más tas V$ o V_ as, una base los datos. ALL_, y USE rmación con cido, como a e los diferen rar usando c BLES muestr S, a pesar d e de datos p usuario SCO SCOTT y las La vista US suario SCOT n el resultado as vistas DB Database 10 dministración @gmail.com l componen conocido _$. e de datos d Las vistas d ER_. ntenida en alternativa d ntes usuario como ejemp ra informació de su nombr posee o tien OTT, la vis s tablas sob SER_TABLE TT consulta o. El siguien BA_, ALL_, 0g n I m) te el de del el de os plo ón re, ne sta re ES la te y
  • 33.
    Lección 03 El Diccion www.pe Lasvista generalm muestra u Prefijo USER_ ALL_ DBA_ 3 nario de Datos rudev.net as DBA_ mente las vis una descripc D M M to pe M D s proporciona stas del dicc ción sobre lo escripción Muestran los Muestran los odos los que ermitido el a Muestran todo isponibles p an la inform cionario de os tipos de v objetos crea objetos a lo e él ha cread acceso y no os los objeto para usuarios mación má datos usad vistas. ados por el u os cuales cad do como tam le pertenece os creados a s administra ás amplia d as por los D usuario que da usuario ti mbién aquello en. a nivel de la adores. de la meta DBAs. La s hace la con iene acceso os sobre los Base de Da 29 adata y so iguiente tab sulta. , es decir cuales tiene atos. 9 on bla e
  • 34.
    30 Como las ellas sed Normalm excepcio dba_tab SQL Con SQL TAB --- DEP EMP BON SAL s vistas ALL debe estipula mente toda nes que n lespaces, db L> conn scot nectado. L> select ta BLE_NAME ------------ PT P NUS LGRADE L_ y DBA_ ar el propiet vista DBA_ no amerita ba_data_file tt/tigre able_name f ----------- Eric Gust muestran o ario de cada _, tiene su an la pres es, dba_roll [Enter] rom user_ta ------ tavo Corone objetos perte a objeto refe u contrapart encia de lback_segs ables; [ el Castillo ( enecientes a erenciado. te USER_ esas vista s, etc. [Enter] Oracle Ad gcoronelc@ a diferentes y ALL_, c as, como Database 10 dministración @gmail.com s usuarios, e con contada por ejempl 0g n I m) en as o:
  • 35.
    Lección 04 Usuarios Administradores Contenido Administradorde la Seguridad y Privilegios de la Base de Datos 32 Cuentas del Sistema Operativo Administradoras de la Base de Datos 32 Nombres de Usuarios Administradores de la Base de Datos 32 Autenticación del Administrador de Base de Datos 34 Privilegios Administrativos 34 Seleccionar un Método de Autenticación 37 Usando Autenticación del Sistema Operativo (OS) 39 Usando la Autenticación del Archivo de contraseñas 42 Creación y Manteniendo el Archivo de Contraseñas 44 Usando ORAPWD 44 Estableciendo el valor de REMOTE_LOGIN_PASSWORDFILE 46 Adicionando Usuarios al Archivo de Contraseñas 47 Mantenimiento del Archivo de Contraseñas 49
  • 36.
    32 Admin y Priv Para llev específic enel cua base de d Cuenta Admin Para rea poder eje se ejecu identifica pude req datos req necesario acceso a Nombr Dos cuen en el sigu Durante usuarios Se sugie utilizarlo y SYSTE nistrado ilegios d var a cabo os dentro de al la base de datos debe s as del Sis istradora alizar mucha ecutar coma ta Oracle, p ción para a querir más p quieren (por o guardar lo a ellos. res de Us ntas de usua uiente cuadr SYS SYSTEM la instalació SYS y SYS re también al realizar ta EM para esto or de la S de la Ba las tareas e la base de e datos esta ser celosam stema Op as de la B as de las ta andos del sis puede ser q cceder al si privilegios o r ejemplo, re os archivos suarios A ario son crea ro. ón de la ba TEM. crear por lo areas admin os propósito Eric Gust Segurida ase de D s administra e datos y po funcionando mente control perativo Base de D areas admin stema opera que se nec stema opera derechas d ealizar la ins de Oracle Administra adas automá ase de datos menos un nistrativas dia s. tavo Corone ad Datos ativas, un D osiblemente o. El acceso lado. Datos nistrativas de ativo. Depen cesite una c ativo. Si es de acceso q stalación de en nuestra adores d áticamente c s Oracle se usuario adic arias. Se rec el Castillo ( DBA de Or en el sistem o a una cuen e una base ndiendo del s cuenta del s así, la cuen que muchos l software d cuenta per e la Base con la base e establecen cional, y con comienda no Oracle Ad gcoronelc@ racle neces ma operativo nta de admin e de datos, sistema ope sistema ope nta del siste s usuarios d de Oracle). A rsonal, si de e de Dato de datos, co n las contra ncederle el r o utilizar las Database 10 dministración @gmail.com ita privilegio o del servid nistrador de es necesar erativo en qu erativo o un ema operativ de la base d Aunque no e ebemos ten os omo se ilust aseñas de lo rol DBA, pa cuentas SY 0g n I m) os or la rio ue na vo de es er ra os ra YS
  • 37.
    Lección 04 Usuarios A www.pe SYS Cuandos el rol de D Todas la Estas tab mantene manipula administr usuario S diccionar Asegúres con la cu SYSTEM Cuando s asigna el El usuar informaci herramie usuarios Rol DBA Un rol pr Oracle. E tanto, es completa Not El p Ésto adm tale 4 Administrado rudev.net se crea una DBA. s tablas y v blas y vista r la integrid adas solame rador de la SYS. (Sin e rio de datos se de que la enta SYS. M se crea una rol de DBA rio SYSTEM ión adminis ntas de Ora individuales A redefinido, d Este rol cont s de muy g amente funci ta: papel del DB os son los pr ministrador es como cre res base de da vistas del di as son crític dad del dic ente por Ora base de da embargo, se en caso de a mayoría de a base de d A. M es usad strativa, y t acle. Nunca s. de nombre D tiene la may gran alcance ionales de la BA no incluye rivilegios ad realizar tare ar la base d atos, el usua iccionario de cas para la ccionario de acle. Nunca atos, y nadie e pueden c que sea nec e los usuario atos, el usu do para cre tablas y vi se debe cre DBA, se cre yoría de los e y debe s a base de da e los privile dministrativo eas básicas d e datos, el a ario SYS se e datos son operación e datos, las deben ser e debe crea ambiar los cesario.) os de la base uario SYSTE ear tablas istas interna ear tablas en ea automátic privilegios d er concedid atos. gios del sist os especiale de la admini arranque y l crea automá n almacenad de la base s tablas en modificadas ar cualquier parámetros e de datos n EM se crea y vistas a as usadas n el esquem camente con del sistema do solament ema SYSDB s que permi istración de la parada de áticamente y das en el es e de datos n el esquem s por cualqu tabla en el de almace nunca pueda automáticam dicionales por varias a SYSTEM n cada base de base de te a los ad BA ó SYSOP ten a un la base de e la instanci 33 y se le asign squema SYS Oracle. Pa ma SYS so uier usuario esquema d enamiento d an conectars mente y se para mostr s opciones de interés d e de datos d datos. Por dministradore PER. datos, a. 3 na S. ra on o del del se le rar y de de lo es
  • 38.
    34 Auten Como DB base de deladmin Privileg Los privil operacion sistema, nivel de a Not Los de El nticación BA, realizam datos. Porq nistrador de gios Adm legios admin nes básicas SYSDBA y autorización ta s privilegios la base de d control de e n del Ad mos a menu que solamen la base de d ministrativ nistrativos q s de la base SYSOPER. que se requ del sistema datos aun cu estos privile Eric Gust dministra udo operaci nte un DBA datos requie vos que se requ e de datos s Se debe ten uiera. SYSDBA y SY uando la bas gios está tot tavo Corone ador de iones espec debe realiza eren un esqu ieren para q se concede ner uno de e YSOPER perm se de datos n talmente fu el Castillo ( Base de ciales tales ar estas ope uema seguro que un adm n con dos p estos dos pri miten el acc no está abie era de la ba Oracle Ad gcoronelc@ e Datos como Inicia eraciones, lo o de autentif ministrador p privilegios e vilegios, dep ceso a la ins erta. ase de datos Database 10 dministración @gmail.com ar y Parar os username ficación. pueda realiz especiales d pendiendo d stancia s. 0g n I m) la es ar del del
  • 39.
    Lección 04 Usuarios A www.pe SYSDBA Lassigui SYSDBA Privilegi Sistema SYSDBA SYSOPE El contex autentific Cuando n con un username 4 Administrado rudev.net A y SYSOP ientes son l A y de SYSO io del O A E ER E b xto en el c cación que s nos conecta esquema p e. Para SYS res PER as operacio OPER: Operación A Ejecutar o ALTER D conjunto CREATE ARCHIVE CREATE Incluye e Este privileg Ejecutar o ALTER D conjunto ARCHIVE CREATE Incluye e Este privileg básicas, per cual se auto e elige utiliz amos con pri por defecto, SDBA este e ones que es Autorizada operaciones DATABASE: de caractere E DATABASE ELOG y REC E SPFILE l privilegio R gio del sistem operaciones DATABASE: de caractere ELOG y REC E SPFILE l privilegio R gio permite a ro sin la capa orizan a uti ar. ivilegios de no con el esquema es stán autoriza s de START OPEN, MO es E COVER RESTRICTE ma permite c s de START OPEN, MO es COVER RESTRICTE a un usuario acidad de ve lizar estos SYSDBA o esquema SYS; para adas para lo UP y SHUTD UNT, BACK D SESSION conectarnos UP y SHUTD UNT, BACK D SESSION realizar tare er datos del privilegios d SYSOPER, que se aso SYSOPER e os privilegio DOWN KUP, o camb N como usuar DOWN KUP, o camb N eas operacio otros usuari depende de nos estamo ocia genera el esquema e 35 s del sistem biar el rio SYS. biar el onales io. el método d os conectand almente a s es PUBLIC. 5 ma de do su
  • 40.
    36 Conectá En este e conectac Paso 1 Como pri SQL Con SQL USE SQL Tab SQL 1 f SQL DAT --- Gus Paso 2 Como se SQL Con SQL Con ándonos c ejemplo se con el privile imer paso, c L> conn scot nectado. L> show user ER es "SCOTT L> create ta bla creada. L> insert in fila creada. L> select * TO ------------ stavo Corone egundo paso L> conn sys/ nectado. L> grant sys ncesión term on Privileg comprueba egio del siste crearemos u tt/tiger r T" able test( nto test va . from test; ----------- el o, otorgarem /admin as s sdba to sco minada corr Eric Gust gios Admin que a un u ema SYSDB na tabla com [Enter] [Enter] dato varcha lues( 'Gust [Enter] ------ os a scott e ysdba [ tt; [ ectamente. tavo Corone nistrativos suario se le BA. mo usuario s ar2(30) ); tavo Coronel el privilegio S [Enter] [Enter] el Castillo ( s: Ejemplo e asigna el e scott, y lueg [ l' ); [ SYSDBA. Oracle Ad gcoronelc@ esquema SY go insertarem [Enter] [Enter] Database 10 dministración @gmail.com YS cuando s mos una fila 0g n I m) se .
  • 41.
    Lección 04 Usuarios A www.pe Paso3 Ahora, co esquema SQL Con SQL USE SQL sel ERR ORA Selecc Los méto datos: Su opció donde re cliente re autentific 4 Administrado rudev.net omprobarem a por defecto L> conn scot nectado. L> show user ER es "SYS" L> select * lect * from ROR en línea A-00942: la cionar un odos siguien Autenticaci Autenticaci n es afectad eside la bas emoto. La si cación del ad res mos que cua o ya no es sc tt/tiger as r from test; test * a 1: tabla o vi Método d ntes están d ión por el Si ión mediante da si admini se de datos iguiente figu dministrador ando scott cott, sino sy sysdba [ [ [ sta no exis de Auten disponibles stema Oper e Archivo de istramos la s, o si admi ura ilustra la r de la base d se conecta ys. [Enter] [Enter] [Enter] ste nticación para auten rativo (OS) e Contraseña base de dat nistramos d as opciones de datos. a utilizando ticar admini as (Passwor tos localmen diversas bas que tenemo el privilegio istradores d rd Files) nte en la mi ses de dato os para los 37 SYSDBA, de la base d sma máquin os de un so esquemas d 7 el de na olo de
  • 42.
    38 Si estam documen segura. no sonse Conexio Para con debemos archivo d identifica sistema S Conexio Para con conexión os realizand ntación de La mayoría eguros. ones Remo nectar con s estar aute de contraseñ ción de los SYSDBA o S ones Local nectarnos co remota seg Podemos c y cuando privilegio d Si el servid privilegio S contraseña sistemas o de datos im en un grup do la admini red de Ora de los proto otas No-Se Oracle co nticados po ña, la base d usernames SYSOPER. les y Cone on Oracle c gura, tenemo conectarnos la base de el sistema S dor no está SYSDBA o as, podemos operativos, la mplica coloca o especial, g Eric Gust istración rem acle para d ocolos comu eguras mo usuario or un archivo de datos uti de la base exiones Re como usuar os las siguie s y ser auten e datos ten SYSDBA o S utilizando SYSOPER, s utilizar la a autentifica ar el userna generalment tavo Corone mota de la b eterminar s unes de con o privilegiad o de contra iliza un arch de datos a emotas Seg io privilegia ntes opcione nticados por ga un arch SYSOPER. un archivo y por lo t autentificac ción del OS me del OS d te designado el Castillo ( base de dato si estamos nexión, tales do sobre u señas. Al u hivo de cont los se han c guras do sobre u es: r un archivo hivo de con de contrase tanto no es ción del OS S para los ad del administr o con el nom Oracle Ad gcoronelc@ os, debemo utilizando u como TCP/ na conexió sar la auten raseña para concedido e na conexión de contrase traseñas y eñas, o si n stamos en e S. En la ma dministrador rador de la b mbre OSDBA Database 10 dministración @gmail.com s consultar una conexió /IP y DECne ón no-segur ntificación d a no perder el privilegio d n local o un eñas, siemp tengamos o tenemos el archivo d ayoría de lo es de la bas base de dato A. 0g n I m) la ón et, ra, del la de na re el el de os se os
  • 43.
    Lección 04 Usuarios A www.pe Usando OSDBA Sondos de los us grupos so los nomb datos. Lo cuadro: Los nom eliminado operativo A continu OSOPER Prepara Para hab debemos 1. 2. 4 Administrado rudev.net o Autenti y OSOPER grupos de u suarios adm on genérica bres específ os nombres G O O O mbres por d os. Podemo o. uación hacem R afecta la co Si es un m con la base Si es un m conecta co SYSOPER. Si no es m como SYS ando la Aut bilitar la aute s hacer el sig Crear un us Agregar el operativo. res icación d R usuarios esp inistradores amente cono ficos asigna específicos Grupo del Sis Operativo OSDBA OSOPER defecto asu os crear los mos una des onexión con iembro del g e de datos, l miembro de on la base . miembro de DBA o SYS tenticación entificación guiente: suario en el s usuario a del Sistem peciales del de la base ocidos como ados como p dependen d stema midos por grupos OS scripción có Oracle: grupo OSDB o estará hac el grupo OS de datos, lo e estos grup OPER, el co n del SO de un usua sistema ope los grupos ma Opera sistema ope de datos us o OSDBA y parte del pr del sistema UNIX dba oper el instalado SDBA y OS mo un usua BA, y especi ciendo con e SOPER, y e o estará ha pos del sist omando CON ario adminis erativo. OSDBA u ativo (OS) erativo para sando la aut OSOPER. L roceso de in operativo y Windo ORA_D ORA_O or universal SOPER espe ario que perte ifica AS SYS el privilegio d especifica A aciendo con ema operat NNECT falla strador que OSOPER ) a controlar la tenticación d Los grupos s nstalación d se ilustran e ows DBA PER de Oracle ecíficos segú enece al gru SDBA cuand de sistema S S SYSOPE el privilegi tivo e intent rá. usa el siste definidos e 39 as conexione del OS. Esto son creados de la base d en el siguien e pueden s ún el sistem upo OSDBA do se conec SYSDBA. ER cuando s o de sistem ta conectars ema operativ en el sistem 9 es os s y de te er ma u cta se ma se vo ma
  • 44.
    40 Conectá Un usuar con unab CON CON Para una también e CON CON El siguien ándonos u rio puede se base de dato NNECT / AS NNECT / AS a conexión re especificar e NNECT /@net_ NNECT /@net_ nte gráfico m sando la A er autentica os local con SYSDBA SYSOPER emota con la el nombre de _service_name _service_name muestra los m Eric Gust Autenticac do, habilitán uno de los a base de da el servicio de AS SYSDBA AS SYSOPER miembros de tavo Corone ión del SO ndolo como comandos s atos sobre u e red de la b R el grupo OR el Castillo ( O usuario adm siguientes de una conexión base de dato A_DBA. Oracle Ad gcoronelc@ ministrativo, el SQL*Plus n segura, el os remota: Database 10 dministración @gmail.com y conectars : usuario deb 0g n I m) se be
  • 45.
    Lección 04 Usuarios A www.pe Acontinu del sistem SQL Con SQL USE Ejercicio El siguien 1. Cre 2. Agr 3. Cie ser 4. Inte 5. Agr 6. Inte com 4 Administrado rudev.net uación tenem ma operativo L> conn / as nectado. L> show user ER es "SYS" o Experim nte ejercicio ear el usuari regue el usu erre todas la rgio. ente conecta regue el usu ente nuevam mpañero. res mos un ejem o. s sysdba r ental debe desar o del SO de uario sergio as aplicacion arse a Oracle uario sergio mente conec mplo de com [Enter] [Enter] rrollarlo uste e nombre ser al grupo Ad nes, cierre e como SYS al grupo OR ctarse a Ora mo se realiza d. rgio. ministradore la sesión a SDBA, come RA_DBA. cle como SY a la conexió es. ctual, e inic ente el result YSDBA, com n utilizando cie sesión c tado con su mente el res 41 autenticació on el usuar compañero sultado con s 1 ón rio . su
  • 46.
    42 Usando Esta secc del archi sistemao Prepara Para per archivo d 1. Si n ORA 2. Est EX Not REM lo t 3. Con priv 4. Si e 5. Oto Conectá Los usua de datos username Por ejem conectars CON o la Aute ción describ vo de la co operativo OR ando el Arc rmitir la aute de contraseñ no existe, cr APWD FILE=file tablecer el CLUSIVE. ta MOTE_LOGIN tanto no pue nectarse a vilegios adm el usuario no orgar el privi ándonos u arios con pri local ó rem e y contrase mplo, si al se de la sigu NNECT scott/tig enticación be cómo aut ontraseña. L RA_DBA y O chivos de C entificación ñas se debe ear el archiv name PASSWO parámetro N_PASSWORD ede ser cam la base de ministrativos) o existe en la legio del sis sando aut vilegios adm mota usando eña, y con la usuario sco uiente mane ger AS SYSDBA Eric Gust n del Arc enticar a un Le sugiero r ORA_OPER. Contraseñ de un usua hacer el sig vo de contra ORD=password de inicializa DFILE es un biado sin el datos com . a base de da tema SYSD tenticación ministrativos o el comando a cláusula A ott se le h era: A tavo Corone hivo de c n usuario ad retirar a tod . as de Aute ario administ uiente: aseñas usan ENTRIES=max_ ación REMO parámetro d reinicio de mo usuario S atos, crear e DBA ó SYSO n del archiv pueden co o SQL*Plus S SYSDBA ha concedid el Castillo ( contraseñ ministrativo dos los miem enticación trativo que u do el utilitari _users OTE_LOGI de inicializa la base de d SYS (o con el usuario. OPER al usua vo de cont nectarse y a CONNECT o AS SYSO do el privile Oracle Ad gcoronelc@ ñas usando la a mbros de lo usa la auten io ORAPWD N_PASSWO ación estátic datos. n otro usuar ario. traseñas autenticarse T. Deben con OPER. egio SYSDB Database 10 dministración @gmail.com autentificació os grupos d ntificación d D: ORDFILE e co y por rio que teng e en una bas nectar con s BA, él pued 0g n I m) ón del del en ga se su de
  • 47.
    Lección 04 Usuarios A www.pe Sise le c CON Not La a aut gru SY use Si n con Ejercicio El siguien 1. Est EX 2. Qu OR 3. Cre 3. 4. 4. Cre 5. Con 6. Ver 7. Ver 4 Administrado rudev.net concede el p NNECT scott/tig tas autentificac tentificación po OSDBA SOPER, se c ername/pass no pertenece ntraseñas, e o Dirigido nte ejercicio tablezca e CLUSIVE. ite todos l RA_OPER. ear el archivo Contraseña Número má ear el usuari ncédale el p rifique el con rifique la con res privilegio SYS ger AS SYSOPE ción del siste n del archivo u OSOPER conectará c sword que s e al grupo O ntonces la c debe resolv l valor d os miembr o de contras a del usuario áximo de en o gustavo, a privilegio SYS ntenido del a nexión de gu SOPER, él p ER ema operati o de contras del sistema on privilegio se especifiqu OSDBA ú OS conexión fal verlo junto co el paráme os de los señas con la o SYS: supe ntradas: 10 asígnele la c SDBA a gus archivo de co ustavo como podría conec ivo toma pre señas. Espec a operativo, os administr ue. SOPER, y ta lará. on su profes etro REMO grupos de as siguientes er contraseña c stavo. ontraseñas. o usuario ad ctarse de la s ecedencia so cíficamente y se conecta rativos sin im ampoco está sor. OTE_LOGIN el sistema s característ clever. ministrador. siguiente ma obre la e, si pertene a como SYS mportar el á en el archi N_PASSWO operativo icas: 43 anera: ce al SDBA o ivo de ORDFILE e ORA_DBA 3 en y
  • 48.
    44 Creac Podemos archivo d archivo c Usando Cuandos ningún pa se ilustra C:> Usag wh fi p e fo Th C:> El siguie hasta 30 crea inici C:> Not Es c con usu con ción y Ma s crear un a de contraseñ como parte d o ORAPW se invoca el arámetro, se a a continuac orapwd [ ge: orapwd file= here le - name of pa password - pass entries - maximu orce - whether t ere are no spac nte comand usuarios p almente con ORAPWD FILE ta críticamente ntraseñas y l uario con acc nexión. antenien rchivo de co ñas, ORAPW de su instala WD l programa u e recibe un ción: [Enter] =<fname> pass ssword file (ma word for SYS (m um number of dis to overwrite exis ces around the e do crea un privilegiados n la contrase E=acct.pwd PAS e importante las variables ceso podría Eric Gust ndo el A ontraseñas u WD. Para al ción estánd utilitario de mensaje que sword=<passwo nd), mand), stinct DBA and sting file (opt), equal-to (=) cha archivo de con diversa eña secret p SSWORD=secre e para la se s de entorno potencialme tavo Corone Archivo d usando el pr gunos siste ar. creación de e indica el u ord> entries=<u OPERs (opt), aracter. contraseña as contrase para los usu et ENTRIES=30 guridad del o que identif ente compro el Castillo ( de Cont rograma util mas operati l archivo de uso apropiad users> force=<y s de nombr ñas. En est arios que co 0 [Enter] sistema pro fican su loca ometer la se Oracle Ad gcoronelc@ traseñas itario para la vos, podem e contraseña do del coma y/n> re acct.pwd te ejemplo, onectan com oteger el arc alización. Cu eguridad de Database 10 dministración @gmail.com s a creación d mos crear es as sin prove ndo, tal com d que permi el archivo s mo SYS. chivo de ualquier la 0g n I m) del ste er mo te se
  • 49.
    Lección 04 Usuarios A www.pe Acontinu FILE PASSWO ENTRIES FORCE 4 Administrado rudev.net uación pasam Este p Se de este parám Los tip espec el arc directo variab de con sistem platafo ORD En es usamo despu diccio contra S Este p archiv usuari o SYS el núm entrad Por ej esto contra Este p contra del mi res mos a descr parámetro es be especific archivo es metro es oblig pos de nomb cíficos del sis chivo de con orio específ bles de ento ntraseñas. D ma operativo orma. ste parámet os la sente ués de cone nario de d aseñas amba parámetro e vo de contra ios distintos SOPER. El n mero de us das de contr jemplo, si el aloja cuatro aseña alojad parámetro, s aseñas exist smo nombre ribir los pará stablece el n car el nombr encriptado gatorio. bre de archiv stema opera ntraseñas te fico. Otros rno para es Debemos re o para los n tro establec encia ALTER ctarse a la datos y la as son actua especifica e aseñas ace permitidos p úmero real suarios por raseña hast l tamaño de o entradas das será siem si se estable tente. Devue e y se omite ámetros del u nombre del a re completo , y no es vo permitido ativo. Alguno enga un for sistemas o specificar el visar la doc nombres y cemos la co R USER pa base de dat contraseñ alizadas. Es el número d epte. Este n para conect de entradas rque la utili a que se lle el bloque de de contra mpre múltipl ece en Y, le elve un error e este parám utilitario ORA archivo de c y la ruta del posible le os para el arc os sistemas rmato espec operativos p nombre y la cumentación las localiza ontraseña p ara cambiar tos, la contr a almacen ste parámetr de entradas número cor ar a la base s permisibles dad ORAPW ena un bloqu l sistema op seña. El n o de cuatro. permite sob r si existe u metro o se es APWD. contraseñas archivo. El eerlo directa chivo de con operativos r cífico y loca permiten el a localizació específica aciones perm para el usu r la contras raseña alma ada en el ro es obligat que se req rresponde a de datos co s puede ser WD continú ue del siste perativo es d número de bre-escribir n archivo de stablece en N 45 a ser cread contenido d amente. Es ntraseñas so requieren qu alizado en u uso de la ón del archiv de Oracle d mitidas en s ario SYS. seña de SY acenada en archivo d torio. quiere que al número d omo SYSDB más alto qu úa asignand ma operativ de 512 Byte entradas d un archivo d e contraseña N. 5 o. de ste on ue un as vo del su Si YS el de el de BA ue do vo. es, de de as
  • 50.
    46 Estable Además inicializac reconocid Valor NONE EXCLUS SHARED eciendo e de creare ción REMO dos se desc SIVE D el valor d el archivo d OTE_LOGIN riben a cont Descrip Fijar est no exist ninguna Un arch solamen EXCLUS También ALTER Un arch múltiple embargo se pued SHARE Todos lo SYSDBA contrase establec usuarios SHARE Esta opc bases d Eric Gust de REMOT de la contra N_PASSWO inuación: ción te parámetro tiese el archi a conexión p ivo de contr nte con una SIVE permit n permite ca USER. Este ivo de contr s bases de d o, el archivo de agregar n D. os usuarios A y/o SYSO eñas cuando ce en EXCL s, se puede D, y despué ción es útil s e datos múl tavo Corone TE_LOGI aseña, debe ORDFILE en o en NONE ivo de contra privilegiada s raseñas EXC base de dat te agregar, m ambiar la con e es el valor raseñas SHA datos que fu o no puede s uevos usua que necesita OPER deben o REMOTE_ USIVE. Des cambiar RE és comparte si se tiene un tiples. el Castillo ( IN_PASS emos tambié n el valor hace que O aseñas. Es sobre conexi CLUSIVE se tos. Usar un modificar, y ntraseña de por defecto. ARED puede uncionan en ser modificad rios a un arc an los privile ser agregad _LOGIN_PA spués que se EMOTE_LOG el archivo. no o más DB Oracle Ad gcoronelc@ SWORDF én fijar el p apropiado. Oracle funcio decir, no se iones no-seg e puede utiliz archivo de suprimir usu SYS con el . e ser utilizad el mismo se do. Esto sign chivo de con egios del sis dos al archiv ASSWORDF e agreguen a GIN_PASSW BAs que adm Database 10 dministración @gmail.com FILE parámetro d Los valore ne como si e permite guras. zar contraseñas uarios. comando do por ervidor. Sin nifica que no ntraseñas stema vo de ILE se a todos los WORDFILE a ministran 0g n I m) de es s o a
  • 51.
    Lección 04 Usuarios A www.pe Adicio Cuandoc informaci archivo REMOTE un mensa El nombr usuario t elimina e Creando Use el s nuevos u 1. Pro 2. Est EX 3. Con 4. Inic de 5. Cre mis Otorgan Para oto sintaxis e GRA Para revo REV 4 Administrado rudev.net nando Us concede priv ión de su pr de contras E_LOGIN_P aje de error re de usuar iene por lo el usuario de o un Archi iguiente pro usuarios: oceda a crea tablezca el CLUSIVE. néctese a O cie la instanc datos existe ear los usua smo y otros u ndo y Revo rgar el priv es la siguien ANT privilegio TO ocar el privile VOKE privilegio res suarios a vilegios SYS rivilegio se a señas EXC PASSWORD si tratamos rio se manti menos uno l archivo de vo de Con ocedimiento ar un nuevo parámetro Oracle con el cia y crear l ente. rios necesa usuarios apr ocando Pri ilegio SYSD te: O usuario; egio debe u FROM usuario; al Archivo SDBA y/o SY agregan al a CLUSIVE (e DFILE se ha de concede ene en el a de estos do contraseña ntraseñas y para crear archivo de c de inicializ privilegio S a base de d rios. Otorga ropiadamen ivilegios SY DBA y/o SY tilizar la inst o de Cont YSOPER a u rchivo de co es decir, a establecido r estos privil archivo de c os privilegios s. y Agregánd un nuevo a contraseñas ación REMO YSDBA. datos si es n ar los privileg te. YSDBA y S YSOPER deb trucción es R traseñas un usuario, e ontraseñas. si el pará o en NONE legios. contraseñas s. Si se revo dole Nuevo archivo de c . OTE_LOGI necesario, o gios SYSDB SYSOPER be utilizar la REVOKE, su el nombre d Si el servido ámetro de ó SHARED solamente oca ambos os Usuario contraseñas N_PASSWO o monte e in BA y/o SYSO a instrucción u sintaxis es 47 e usuario y or no tiene u inicializació D) se mostra mientras es privilegios, s os s, y agregar ORDFILE e icie una bas OPER a uste n GRANT, s la siguiente 7 la un ón rá se se rle en se ed su e:
  • 52.
    48 Consult Podemos privilegio columnas Columna USERNA SYSDBA SYSOPE En el sigu SQL Con SQL Nom --- USE SYS SYS SQL USE --- SYS SCO tandolos M s usar la v s SYSDBA s: a D AME E a A S s ER S s uiente ejemp L> conn sys/ nectado. L> desc v$pw mbre ------------ ERNAME SDBA SOPER L> select * ERNAME ------------ S OTT Miembros ista V$PWF y SYSOPE Descripción Esta column archivo de c Si el valor de sesión con e Si el valor de sesión con e plo se ilustra /admin as s wfile_users ----------- from v$pwf ----------- Eric Gust del Archiv FILE_USER ER para la na contiene e contraseñas. e esta colum el privilegio S e esta colum el privilegio S a el uso de la ysdba [ [ ----------- ile_users; SYSD ------ ---- TRUE TRUE tavo Corone vo de Contr RS para co base de da el nombre de mna es TRUE SYSDBA. mna es TRUE SYSOPER. a vista V$PW [Enter] [Enter] ¿Nul ------- ---- [Enter DB SYSOPER -- -------- E TRUE E FALSE el Castillo ( raseñas nsultar los atos. Esta v el usuario qu E, entonces E, entonces WFILE_US lo? Tipo ----- ----- VARCH VARCH VARCH r] Oracle Ad gcoronelc@ usuarios qu vista tiene l ue es recono el usuario p el usuario p ERS. ------------ HAR2(30) HAR2(5) HAR2(5) Database 10 dministración @gmail.com ue tienen lo as siguiente ocido por el puede iniciar puede iniciar ---- 0g n I m) os es r r
  • 53.
    Lección 04 Usuarios A www.pe Manten Ampliar Sise rec sistema S grande y Reempl Use el sig 1. Ano V$ 2. Cie 3. Elim 4. Se Deb 5. Fin Elimina Si determ usuarios, REMOTE sólo los operacion 4 Administrado rudev.net nimiento r el número cibe el error SYSDBA o re-concede azar el arc guiente proc ote los usua PWFILE_U erre la base d mine si el arc debe crea bemos aseg almente pro r el Archiv mina que ya , puede el E_LOGIN_P usuarios qu nes de admi res del Arch o de usuar de archivo SYSOPER a r los privileg chivo de co cedimiento p arios que tie SERS. de datos con chivo de con r nuevamen gurarnos que oceda a agre vo de Contr a no se requ iminar este PASSWORD ue puedan inistración e ivo de Co rios del arc (ORA-1996 a un usuario gios a los us ontraseñas para reempla enen privileg n la instrucc ntraseñas ex nte el archi e estamos a egar los usua raseñas uiere más d e archivo y DFILE a NO ser autentic n la base de ontraseñ chivo de co 6) cuando se o, se debe c uarios. s: azar el archi gios SYSDB ción SHUTD xistente. ivo de cont umentando arios al arch de un archiv y reestablec ONE. Despu cados por e e datos. as ontraseñas e intenta co crear un arc vo de contra BA ó SYSO DOWN. traseñas co el número d hivo de contr vo de contra cer el pará ués de que el sistema o s onceder los hivo de con aseñas: PER consult on el utilitar de entradas. raseñas. aseñas para ámetro de eliminemos operativo po 49 privilegios d traseñas má tando la vis rio ORAPWD a autenticar inicializació este archiv odrán realiz 9 del ás sta D. a ón vo, ar
  • 54.
    50 Eric Gust Página tavoCorone a en Blanco el Castillo ( Oracle Ad gcoronelc@ Database 10 dministración @gmail.com 0g n I m)
  • 55.
    Lección 05 Inicio yParada de la Base de Datos Contenido Introducción 52 Inicio de una Base de Datos de Oracle 53 Fases del Inicio de la Base de Datos 53 Comando: STARTUP 55 Comando: SHUTDOWN 56 SHUTDOWN con la cláusula NORMAL 56 SHUTDOWN con la cláusula IMMEDIATE 56 SHUTDOWN con la cláusula TRANSACTIONAL 57 SHUTDOWN con la cláusula ABORT 58 Comando: ALTER DATABASE 59
  • 56.
    52 Introd El DBA, e alos adm de interfa cerrar la Para inic con los p usuarios privilegio SYSOPE pero rest de las ap sistema o Cuando conectars y el priv conectars El siguien de datos ducción es el respon ministradore aces. Es im instancia de iar o cerrar privilegios a que van a r que perm R es un pri tringe otras t plicaciones. operativo. una base se con la ba vilegio SYSO se con el us nte gráfico m de Oracle. nsable del in s autorizado mportante e e Oracle, y c una instanc propiados. realizar esta ite realizar vilegio de m tareas admi Estas autor de datos e ase de datos OPER a otr uario SYS. muestra las Eric Gust nicio y parad os las opcio entender las uando las va ia de Oracle Hay dos pr s tareas: SY cualquier t menor alcan nistrativas, t rizaciones s está reciente s con el privi ros usuario diferentes fa tavo Corone da de la insta ones de real s opciones q arias opcion e, necesita e rivilegios es YSDBA y SY tarea de la nce que per tales como e e manejan e emente inst ilegio SYSD para ejecu ases del pro el Castillo ( ancia de Or izar esta ta que están d nes pueden o estar conecta peciales qu YSOPER. El a base de mite operac el acceso a en el archivo talada, sólo BA. Se pue tar esta tar oceso de inic Oracle Ad gcoronelc@ racle. Oracle rea usando disponibles o deben ser ado con la b e están dis privilegio SY datos. La ciones de in los objetos o de contras o el usuario ede otorgar rea sin la n cio y parada Database 10 dministración @gmail.com e proporcion una varieda para iniciar utilizadas. base de dato ponibles pa YSDBA es u a autorizació nicio y parad de esquema señas o vía o SYS pued este privileg necesidad d a de una bas 0g n I m) na ad y os ra un ón da as el de gio de se
  • 57.
    Lección 05 Inicio yPa www.pe Inicio Fases Según lo estructura para la c estructura usuarios Siempre asegurar NOMOU Fase: N Una base 5 arada de la Ba rudev.net de una del Inicio o descrito en as lógicas e comunicació as en memo puedan com que se inic r su consiste NT, MOUN OMOUNT e de datos e Se lee el a Se identific Se inician l Se inician en disco. La base de ase de Datos Base de o de la Ba n la Lección en memoria ón con la ba oria y los pr municarse co cia una bas encia. Cua NT, y OPEN, en esta fase rchivo de pa can los archi os procesos las estructur e datos no es s e Datos ase de Da n 01, la insta y de proce ase de dato rocesos de f on la base d se de datos ando se inic tal como se incluye las s arámetros. vos de cont s de fondo. ras en mem sta disponib de Orac atos ancia de Or esos de fond os de Oracle fondo están e datos de O s de Oracle cia, una bas e ilustra en la siguientes ta rol. moria, pero n ble para los u cle racle se com do que inte e. Cuando inicializado Oracle. e, pasa por se de datos a siguiente f areas: no son vincu usuarios. mpone de un ractúan con Oracle esta s y abiertos una serie d s pasa por igura. ladas con la 53 n conjunto d n los usuario a iniciado, la s para que lo de pasos qu tres estado as estructura 3 de os as os ue os: as
  • 58.
    54 Si una ba lasmás c Ocasiona mantiene para acc para cont no están se resuel Fase: M En esta f luego se Ciertas ta fase, com Fase: O En esta f ejecutan En esta f ase de datos comunes es almente, una e en la fase eder a las e tinuar con e disponibles lva este prob MOUNT fase, primero ejecutan las Se asocia inicializada Se localiza Se lee el a redo log file areas admin mo por ejemp Renombrar Realizar un Cambiar la Poner la ba OPEN fase, primero las siguiente Se abren lo Se abren lo fase la base s se encuen la creación a base de e NOMOUN estructuras d l proceso de , el proceso blema. o se deben e s siguientes los archiv a. an y abren lo archivo de c es. nistrativas s plo: r los archivo n proceso de a ubicación f ase de datos o se deben es tareas: os archivos d os redo log f de datos es Eric Gust ntra en esta de una nuev datos no pu NT. Por eje del archivo e inicio de la o de inicio de ejecutar tod tareas: vos de la os archivos d ontrol y se o se pueden r os de datos. e recovery. ísica de los s en modo A ejecutar las de datos. files en línea sta disponibl tavo Corone fase, se pu va base de d uede pasar emplo, esto de control, a base de da e la base de as las tarea base de d de control ind obtiene el e realizar mien archivos. Archive Log. tareas para a. e para todos el Castillo ( ueden realiz datos. a la fase s puede ocur que contien atos. Si se d e datos no pu s para llega atos con la dicados en e estado de los ntras la bas . a llegar a la f s los usuario Oracle Ad gcoronelc@ zar ciertas ta siguiente (M rrir si se tien e informació dañan estas uede continu r a la fase N a instancia el archivo de s archivos d se de datos fase MOUN os. Database 10 dministración @gmail.com areas. Una d MOUNT) y s ne problema ón importan estructuras uar hasta qu NOMOUNT, previamen e parámetros de datos y lo esta en es NT, y luego s 0g n I m) de se as te s o ue , y te s. os sta se
  • 59.
    Lección 05 Inicio yPa www.pe Coma Este com parámetr Sintaxis STA Donde: NO MO OP PF RE FO 5 arada de la Ba rudev.net ando: ST mando perm ros, inicia la ARTUP [NOMOUNT | M [PFILE/SPFILE [RESTRICT] [FORCE] OMOUNT OUNT PEN FILE/SPFILE ESTRICT ORCE ase de Datos TARTUP ite iniciar un instancia, m MOUNT | OPEN E=ruta_nombre_ Inicia Inicia Inicia E Perm Abre privile Fuerz en fun SHUT s P na instancia monta y abre N] _archivo] la instancia la instancia la instancia mite indicar e la base de d egio RESTR za el inicio d ncionamient TDOWN. a y abrir la b la base de a, pero no mo a, y monta la a, monta y ab l archivo de datos en mo ICTED SES e una base to, en primer base de dat datos. onta la base a base de da bre la base d parámetros odo restringid SSION podr de datos. S r lugar realiz os. Cuando e de datos. atos. de datos. s. do. Solo los rán iniciar se i la base de za ejecuta un 55 se utiliza s usuarios co esión. datos esta n 5 sin n
  • 60.
    56 Coma En algun en frió,re estos cas Sintaxis SHU SHUTD Para cer con la clá SHU La cláusu proporcio La parad El próxim instancia SHUTD Utilice la ando: SH os casos, es egularmente sos, es nece UTDOWN [NOR DOWN co rar una bas áusula NOR UTDOWN NORM ula NORMA ona ninguna a normal de No se perm Espera a q proceder a mo inicio de . DOWN co parada inme Para iniciar Cuando un Cuando la irregularme su sesión ó HUTDOW s necesario e para progr esario entend MAL | TRANSA on la cláu se de datos MAL: MAL L es opcion cláusula. e la base de mite nuevas que todos lo cerrar la ba la base de on la cláu ediata de la r un backup n corte de en a base de ente y no pu ó no pueden Eric Gust WN cerrar la ba ramar o real der las opcio ACTIONAL | IMM sula NOR en situacio al, porque é datos proce conexiones. os usuarios ase de datos datos no re sula IMM base de dat automatizad nergía va a o e datos o uede contac n terminar su tavo Corone ase de datos izar mejoras ones de la p MEDIATE | ABO RMAL nes normale éste es el mé ede con las s . s actualment s. equerirá ning MEDIATE tos solamen do y desaten ocurrir muy p una de s ctarse con el u sesión. el Castillo ( s, por ejemp s de la base parada de un ORT] es, utilice el étodo de pa siguientes co te conectad gún procedi nte en las sig ndido. pronto. sus aplicaci l usuario pa Oracle Ad gcoronelc@ lo, para ejec e de datos. C na base de d l comando S arada por de ondiciones: dos se desc imiento para guientes situ iones esta ara indicarle Database 10 dministración @gmail.com cutar backup Cualquiera d datos. SHUTDOW efecto si no s conecten pa a recuperar uaciones: funcionand que termine 0g n I m) ps de WN se ra la do en
  • 61.
    Lección 05 Inicio yPa www.pe Para cerr cláusula SHU La parad El próxim instancia SHUTD Cuando transacci TRANSA SHU La parad El próxim instancia Una para requiere 5 arada de la Ba rudev.net rar una base IMMEDIAT UTDOWN IMME a inmediata No se p transaccion No espera Las transac mo inicio de . DOWN co se requier ones activa ACTIONAL: UTDOWN TRAN a transaccio No se p transaccion Después q la base de mo inicio de . ada transac que todos lo ase de Datos e de datos i TE: DIATE de la base d ermite nue nes. a que las se cciones pen la base de on la cláu re realizar as, se deb : SACTIONAL onal de la ba ermite nue nes. ue las trans datos. la base de ccional previ os usuarios t s inmediatame de datos pro evas conex esiones activ dientes son datos no re sula TRA una parad be utilizar ase de datos evas conex acciones so datos no re iene a clien terminar su ente, se utili ocede con la xiones, tam vas sean ter canceladas equerirá ning ANSACTIO a de la in el comand s procede co xiones, tam on terminada equerirá ning ntes pierdan sesión. iza el coman as siguientes mpoco se rminadas. s, y los usua gún procedi ONAL nstancia qu do SHUTD on las siguie mpoco se as, los cliente gún procedi n su trabajo ndo SHUTD s condicione pueden in rios son des imiento para ue permita DOWN con ntes condici pueden in es son desc imiento para , y al mism 57 DOWN con es: niciar nueva sconectados a recuperar terminar la la cláusu ones: niciar nueva conectados d a recuperar mo tiempo, n 7 la as s. la as ula as de la no
  • 62.
    58 SHUTD Se puede datos. S siguiente Cuandos de usuar SHU La parad El próxim DOWN co e cerrar la b Si es posible es: La base de ninguno de Se necesita corte de en Se ha enco se necesita ios, ejecute UTDOWN ABOR a abortada d No se p transaccion Las senten son termina Las transac No se e desconecta mo inicio de l on la cláu base de dat e, se debe e datos o u e los otros tip a cerrar la b nergía va a o ontrado prob una parada el comando RT de la base d ermite nue nes. ncias SQL a adas inmedi cciones activ spera a q adas inmedi a base de d Eric Gust sula ABO tos instantá realizar est una de sus pos de parad base de dato ocurrir en un blemas al ini a de la base o SHUTDOW de datos proc evas conex activas del c iatamente. vas son can que la co atamente. atos requeri tavo Corone ORT neamente a te tipo de p aplicaciones da funcionan os instantán n minuto). ciar la instan de datos ab WN con la cl cede con las xiones, tam liente que s celadas. nexiones a irá un proce el Castillo ( abortando la parada solam s está funci n. eamente (po ncia de la ba bortando tra láusula ABO s siguientes mpoco se son procesad activas sea dimiento pa Oracle Ad gcoronelc@ a instancia d mente en la ionando irre or ejemplo, ase de datos ansacciones ORT: condiciones pueden in das por la b an descone ra recuperar Database 10 dministración @gmail.com de la base d as situacione egularmente si se sabe u s. y conexione s: niciar nueva base de dato ectadas, so r la instancia 0g n I m) de es y un es as os on a.
  • 63.
    Lección 05 Inicio yPa www.pe Coma Cuando s siguiente Sintaxis ALT Donde: MO OP RE RE 5 arada de la Ba rudev.net ando: AL se inicia la b e fase MOUN ER DATABASE OUNT PEN EAD ONLY EAD WRITE ase de Datos LTER DA base de dat NT u OPEN MOUNT | OPE Monta Abre l los us Abre l Abre l s ATABAS os con el co se debe eje EN [ READ ON a la base de la base de d suarios. la base de d la base de d SE omando STA ecutar el com NLY | READ WR datos. datos, y por l datos en mod datos en mod ARTUP NOM mando ALTE RITE ] lo tanto, esta do de solo le do lectura y MOUNT, pa ER DATABA ará disponib ectura. escritura. 59 ara pasar a ASE: ble para 9 la
  • 64.
    60 Eric Gust Página tavoCorone a en Blanco el Castillo ( Oracle Ad gcoronelc@ Database 10 dministración @gmail.com 0g n I m)
  • 65.
    Lección 06 Acceso ala Base de Datos Oracle Contenido Verificación de Servicios Windows 62 Servicio de la Base de Datos 62 Servicio del Proceso Escucha 62 Tipos de Inicio de los Servicios 63 Estados de un Servicio 63 La Ventana de Servicios 64 Identificación del Servicio y la Instancia de Base de Datos 65 Servicio de Base de Datos 65 Instancias de la Base de Datos 67 Servicio de Accesibilidad 70 Proceso de Servidor Dedicado 72 Nomenclatura 73 Configuración del Método de Nomenclatura Local 75 Configurar el archivo tnsname.ora durante la instalación 75 Configurar el archivo tnsname.ora después de la instalación 75 Configuración del Proceso Escucha 77 Configuración del Proceso Escucha Durante la Instalación 77 Glosario 78
  • 66.
    62 Verific De la rela básicame escucha. Servici Esteserv de este s Orac Donde S EGCC, e Orac Servici Este serv remoto, e Orac cación d ación de ser ente dos, el io de la B vicio esta re servicio es: cleServiceSID ID represent el nombre de cleServiceEGCC io del Pro vicio esta re el nombre po cleOraDb10g_ho de Servi rvicios cread primero rela Base de D elacionado c ta el nombre el servicio es C oceso Es elacionado or defecto de ome1TNSListene Eric Gust cios Win dos durante acionado co Datos on la instan e de la insta s: scucha con la disp e este servic er tavo Corone ndows la instalació on la base d cia y la bas ncia, por eje onibilidad d cio es: el Castillo ( ón de Oracle e datos y el se de datos, emplo, si el n de la base d Oracle Ad gcoronelc@ e, por ahora l segundo co la estructur nombre de l de datos pa Database 10 dministración @gmail.com a nos interes on el proces ra del nomb a instancia e ara el acces 0g n I m) sa so re es so
  • 67.
    Lección 06 Acceso a www.pe Tiposd Los servi Tipo de Manual Automát Deshabi En cualq servicio, Estado Un servic Estado Iniciado Detenido Pausado 6 la Base de D rudev.net de Inicio cios tienen t Inicio tico litado quier mome este comand os de un S cio puede te o o atos Oracle de los Se tres tipos de Descripció El servicio o desde la El servicio operativo. El servicio nto se pued do se ejecut Servicio ner uno de l Descrip El servi El servi El servi que es ervicios e inicios, tal c ón o debe ser in a ventana de o se inicia de o no esta dis de ejecutar ta desde la c os estados pción cio esta func cio no esta d cio esta func un estado te como se des niciado de m e servicios. e manera au ponible, por el comand consola de c que se desc cionando y d disponible. cionando, pe emporal. scribe en el anera explic tomática jun r lo tanto no do net para comandos. criben en el s disponible. ero no esta d siguiente cu cita con el co nto con el sis podrá ser in modificar e siguiente cu disponible. S 63 uadro: omando net stema niciado. el estado d adro: Se asume 3 del
  • 68.
    64 La Ven La venta seguirlos 1. Des 2. En 3. Lue ntana de S ana de servi s siguientes sde el menú el campo ab ego haga clic Servicios icios permite pasos: ú Inicio ejec brir escriba e c en el botón Eric Gust s e administra ute el coman el comando: n Aceptar. tavo Corone ar los servic ndo Ejecuta : services.m el Castillo ( cios, para ca ar. msc Oracle Ad gcoronelc@ argar esta v Database 10 dministración @gmail.com ventana deb 0g n I m) be
  • 69.
    Lección 06 Acceso a www.pe Identif yla In Servici Una base base de uno o má La siguie datos pa tener acc analistas Las base sales.us. especifica parámetr base de d nombre d el nombre 6 la Base de D rudev.net ficación nstancia io de Bas e de datos O datos realiz ás servicios ente figura m ra los client ceso a la ba financieros es de datos .acme.com ado por el ros de inicia datos, el no del dominio e de la base atos Oracle n del Ser de Bas se de Dat Oracle esta za el trabajo asociados a muestra dos tes de Intra ase de dato tener acces s de ventas y finance. l parámetro alización. El mbre abarca (parámetro e de datos y rvicio e de Dat tos representad o a nombre d a ella. bases de da anet. Un ser os de ventas so a la base s y finanzas us.acme.co o de inicial nombre del a el nombre DB_DOMAI us.acme.co tos da para los c de los client atos, cada u rvicio, sales. s. Otro serv de datos de s son identi om respectiv ización SE l servicio po de la base IN). En el ca om es el nom clientes com tes. Una ba no con su p .us.acme.com icio, finance e finanzas. ficadas por vamente. El RVICE_NA or defecto e de datos (pa aso de sales mbre del dom mo un servici ase de datos propio servic m, permite a e.us.acme.co un nombre nombre de MES en e s el nombre arámetro DB s.us.acme.c minio. 65 o; es decir, s puede ten cio de base d a vendedore om, permite e de servici el servicio e el archivo d e global de B_NAME) y com, sales e 5 la er de es a o, es de la el es
  • 70.
    66 Not Es p con Las sigu DB_NAM SQL NAM --- ser SQL NAM --- db_ SQL NAM --- db_ Unabas muestra servicio, servicio, Tener m funcional ta posible cam n la instrucc uientes instr ME, y DB_DO L> show para ME ------------ rvice_names L> show para ME ------------ _name L> show para ME ------------ _domain e de datos una base d book.us.ac soft.us.acm múltiples se idades: Una base clientes. Un admini sistema. E clientes qu biar dinámic ión SQL ALT rucciones co OMAIN. ameter serv ----------- ameter db_n ----------- ameter db_d ----------- puede tene de datos que cme.com, de me.com, ded ervicios aso de datos p strador de Este nivel d e solicitan u Eric Gust camente el TER SYSTEM onsultan el ice_names ----------- ame ----------- domain ----------- er múltiples e tiene dos edicado a c dicado a clie ociados a puede ser i la base de de control p uno de estos tavo Corone valor del pa cuando la b valor de l [Enter] TYPE -- --------- string [Enter] TYPE -- --------- string [Enter] TYPE -- --------- string servicios a diferentes s clientes que entes que ha una base identificada e datos pue ermite una s servicios. el Castillo ( arámetro de ase de dato los paráme VALUE --- ------- orcl.ww VALUE --- ------- orcl VALUE --- ------- www.per asociados a servicios pa e hacen co acen compra de datos de diversa ede limitar asignación Oracle Ad gcoronelc@ SERVICE_NA s está en se tros SERVI ------------ ww.perudev.c ------------ ------------ rudev.com ella. La sig ara los client mpras de l as de softwa permite la as maneras o reservar de recursos Database 10 dministración @gmail.com AMES rvicio. ICE_NAMES ------ com ------ ------ guiente figu tes Web. U ibros. El ot are. as siguiente por diverso recursos d s mejor a lo 0g n I m) S, ra Un ro es os del os
  • 71.
    Lección 06 Acceso a www.pe Instanc Unabase área de m los proce asociada Not Una DB. 6 la Base de D rudev.net cias de la e de datos memoria llam esos de un a y sirven a u ta a instancia t . atos Oracle a Base de tiene por lo mada Syste na instancia usuarios de también man e Datos o menos una em Global A manejan e la base de d neja otros se a instancia. Area (SGA) eficientemen datos. ervicios, com Un instanci y procesos nte los dato mo por ejem ia esta com de Oracle. L os de la ba mplo: Oracle 67 puesta de u La memoria ase de dato e XML 7 un y os
  • 72.
    68 La siguie bases de Comose finance INSTANC por defec SQL NAM --- ins Algunas acceso a Clusters diversas ente figura m e datos. ervicios, las en este eje CE_NAME e cto es Oracl L> show para ME ------------ stance_name arquitectura a los datos, pueden a computador muestra dos s instancias emplo. El n en el archivo le System I ameter inst ----------- as de hardw al software provechar d ras que com Eric Gust instancias, son identif nombre de o del parám Identifier ( ance_name ----------- ware permit , o a los di de tal arqu mpartan una tavo Corone sales y fina ficadas por la instancia metro de inic (SID) de la in [Enter] TYPE -- --------- string ten que mú spositivos p uitectura pa sola base de el Castillo ( ance, asocia un nombre a es especi cialización. E nstancia. VALUE --- ------- orcl últiples com periféricos. O ra ejecutar e datos físic Oracle Ad gcoronelc@ adas con su e de instan ificado por El nombre d -------- mputadoras Oracle Rea múltiples i ca. Database 10 dministración @gmail.com us respectiva ncia, sales el parámet e la instanc compartan l Applicatio instancias e 0g n I m) as y ro cia el on en
  • 73.
    Lección 06 Acceso a www.pe Lasiguie ejemplo, sales.us.a Servici Para con conexión datos, El para cone (DE ( ( ) ) 6 la Base de D rudev.net ente figura m dos instan acme.com. io de Acc nectarse a n que prove siguiente e ectarse a un SCRIPTION= (ADDRESS=(P (CONNECT_DA (SERVICE_ ) atos Oracle muestra la co ncias, sales cesibilida un servicio ee la ubicaci ejemplo mue n servicio de ROTOCOL=tcp) ATA= _NAME=sales.us onfiguración s1 y sales2 ad de base d ón de la bas estra un des e base de da )(HOST=sales- s.acme.com) n de Oracle 2, están as de datos, lo se de datos scriptor de atos llamado server)(PORT= Real Appli sociadas co os clientes y el nombre conexión q o sales.us.ac 1521)) ication Clus on una bas usan un d e del servici que habilita me.com. 69 sters, en es se de dato descriptor d io de base d a los cliente 9 ste os, de de es
  • 74.
    70 La secc protocolo clientes servidor clientes y conexión Comoun de cliente escucha proceso protocolo (DE ( ) Este ejem número d de protoc El descr con la cu servicios de Oracle registro s sobre las cada inst de base servidor Si se req clientes t descripto nombre d (DE ( ( ) ) ión ADDRE o del proce primero se de base de y entrega es , el cliente y na dirección es en una d está escuch escucha po o: SCRIPTION= ( ADDRESS = ( mplo muest de puerto de colo pueden iptor de co ual los clien para los cu e registra di se llama reg s instancias tancia. Los m de datos O r dedicado. quiere la co también pue or de cone de instancia SCRIPTION= (ADDRESS=(P (CONNECT_DA (SERVICE_ (INSTANCE ) ESS del d eso escuch contactan e datos. El p stos requerim y el servidor comercial, irección de hando y algu odría ser c (PROTOCOL=tc tra a una d el proceso e enviar solic onexión tam ntes intentan ales puede námicament gistro del s de la base manejadores Oracle. Un onexión a u eden especif exión. Por e sales1 que ROTOCOL=tcp) ATA= _NAME=sales.us E_NAME=sales1 Eric Gust escriptor d ha. Para co con un pro proceso esc mientos al se se comunic el proceso e protocolo. E una otro info configurado cp) (HOST=sale irección de scucha. Los citudes de co mbién espec n establecer manejar sol te esta infor servicio. Ta e de datos y s de servicio manejador na instancia ficar el INST ejemplo, el s esta asocia )(HOST=sales- s.acme.com) ) tavo Corone de conexió onectarse a oceso escu cucha recibe ervidor de b an directam escucha es Esta direcció ormación esp para escuc es-server) (POR protocolo T s clientes co onexión a es cifica el nom r una conex licitudes de rmación en e ambién prov y los maneja o actúan com del servicio a específica TANCE_NA siguiente de ada con sale server)(PORT= el Castillo ( ón es real un servicio ucha que t e las solicitu ase de dato ente. configurado ón define el pecífica del p char en la RT=1521) ) TCP/IP que onfigurados c ste proceso e mbre del serv xión. El proc conexión, p el proceso e vee al proce adores del mo puntos d o puede ser de la base ME de una escriptor de es.us.acme. 1521)) Oracle Ad gcoronelc@ mente la d o de base d típicamente udes de con os. Una vez e o para acep protocolo q protocolo. P siguiente e especifica con esta mis escucha. vicio de la b ceso escuch orque una b scucha. Est eso escucha servicio disp de conexión r un despa e de datos, instancia pa e conexión com. Database 10 dministración @gmail.com dirección de de datos, lo reside en nexión de lo establecida ptar peticione ue el proces Por ejemplo, dirección d el host y u sma direcció base de dato ha conoce lo base de dato te proceso d a informació ponibles pa a un servid achador o u entonces lo articular en especifica 0g n I m) e os el os la es so el del un ón os os os del ón ra or un os el el
  • 75.
    Lección 06 Acceso a www.pe Alternativ serviciop servicio. despacha shared). (DE ( ( ) ) Si quer (SERVER estableci cliente us Cuando e manejado manejado operativo acciones Una vez cliente se proceso entrantes 6 la Base de D rudev.net vamente, los pueden usa En el siguie ador para u SCRIPTION= (ADDRESS=(P (CONNECT_DA (SERVICE_ (SERVER=s ) remos que R=dedicated do, entonce sará servido el proceso e ores de ser or de servic o del servido . Da la petic Envía un m servidor d despachad Genera un de servidor que el proce e comunica escucha. E s de la red. atos Oracle s clientes qu r un descri ente ejemplo una configu ROTOCOL=tcp) ATA= _NAME=sales.us shared) e el client d) en lugar es la configu r dedicado s escucha reci rvicios que cio seleccio or de base d ión de conex mensaje al c dedicado. E dor o el proce proceso de r dedicado. eso escucha a con el ser El proceso e ue siempre iptor de co o, un descr ración de s )(HOST=sales- s.acme.com) te use un de (SERVE uración de s si no esta dis be los reque fueron prev onado, el pr de datos, el xión directam cliente con l El cliente eso dedicad e servidor de a haya termi rvidor de la escucha rea quieren usa nexión que iptor de co servidor com server)(PORT= n servidor ER=shared). ervidor com sponible un erimientos d viamente re rotocolo de proceso es mente a un d la localizació entonces do del servid edicado y pa nado la ope base de d asume la es ar un tipo pa e especifica onexión es c mpartido, in 1521)) dedicado, Si el pará mpartido es a despachado del cliente, e egistrados. D comunicac scucha ejecu despachado ón del desp se conecta or. asa la conex eración de co datos Oracle sperar a es articular de m el tipo de m configurado ndicado por , debemos ámetro SER asumido. Sin or. ste seleccio Dependiendo ción usado, uta una de or. pachador ó e a directame xión del clien onexión para e sin la par scuchar nue 71 manejador d manejador d para usar u : (SERVER s especific VER no es n embargo, na uno de lo o del tipo d y el sistem las siguiente el proceso d ente con nte al proces a el cliente, rticipación d evas sesione 1 de de un = ar sta el os de ma es de el so el del es
  • 76.
    72 Proces Una conf dedicado cliente. U queun configura compartid Un proce cuando r las siguie Si el clien cliente p proceso e para la s para inic datos. Not Par pro la c La siguie cliente a so de Ser figuración d o para cada Una vez que proceso de ación requie do. eso de serv ecibe una s entes accion El servidor El servidor proceso es respuesta usando dire nte y el serv uede pasar escucha. La solicitud de c iar la sesión ta ra que los cl oceso escuch computadora ente figura m un proceso rvidor De e servidor d solicitud d e la sesión servidor d ere más re vidor dedica olicitud de u nes debe ocu dedicado he r dedicado scucha pas y termina la ectamente la idor de base r directamen a aplicación conexión. E n en la bas ientes remo ha y la instan a. muestra un de servidor Eric Gust dicado dedicado, el e conexión es finalizada edicado tien ecursos de ado es un t un cliente. P urrir: ereda la soli informa al a la direcc a conexión. a dirección d e de datos e nte a un pro que inicia la Esto sucede se de datos otos puedan ncia de la b proceso es dedicado. tavo Corone proceso es de los clie a, el proces ne que ser el sistema tipo de serv Para termina icitud de con proceso esc ión de prot El cliente s de protocolo existen en la oceso de s a sesión gen automática esta en la conectarse ase de dato scucha pasa el Castillo ( scucha inicia ntes dedica so de servid iniciado pa que la co vicio que el r la conexió nexión desde cucha su d tocolo al cli se conecta o. misma com ervidor ded nera un proc mente si la misma com con el servi s deben fun ando la soli Oracle Ad gcoronelc@ a un proces ado al mante dor dedicado ara cada co onfiguración l proceso e n cliente/ser e el proceso irección de ente en un con el servi mputadora, la icado sin ir ceso de serv aplicación q mputadora d dor dedicad cionar en la citud de co Database 10 dministración @gmail.com so de servid enimiento d o finaliza. P onexión, es de servid escucha inic rvidor, una d o escucha. protocolo. n mensaje d idor dedicad a conexión d r a través d vidor dedicad que es usad de la base d do, el a misma nexión de u 0g n I m) or del or sta or cia de El de do del del do da de un
  • 77.
    Lección 06 Acceso a www.pe 1.El p 2. El her 3. El c Nomen Los usua Una cad identifica conexión de conex servicio. de conex el nombre CON scott (CO CON Cuando e nombre almacena nomencla El proce nomencla 1. 2. 3. 4. 5. 6 la Base de D rudev.net proceso esc proceso esc reda la solici cliente es ah nclatura arios inician ena de con ador de con o un nomb xión más co Los ejemplo xión complet e de servicio NNECT t/tiger@(DESC ONNECT_DATA= NNECT scott/tig el nombre d sales a un ada en una atura. eso para es atura es com El cliente conexión. El identifica de nomenc El cliente descriptor d El proceso apropiada. La conexió atos Oracle ucha recibe cucha inicia itud de cone hora conecta una solicitu nexión incluy nexión. Un re que resu munes es u os siguientes to como iden o de red sale CRIPTION=(ADD =(SERVICE_NA ger@sales de servicio d n descriptor o más repo stablecer u mo sigue: inicia una ador de cone clatura. Esta realiza la s de conexión o escucha r ón es acepta la solicitud a un proceso exión desde ado directam ud de conex ye un nomb identificado elve a un de un nombre d s muestran u ntificador de es como ide DRESS=(PROT AME=sales.us.ac de red sales r de conex ositorios de na sesión solicitud de exión es res información solicitud de n. ecibe la so ada por el se de conexión o de servid el proceso e mente con el xión proporc bre de usua or de conexió escriptor de de servicio una cadena e conexión y entificador de TOCOL=tcp)(HO cme.com))) s es usado, xión. Esta i información del cliente e conexión suelto a un d n se vuelve a conexión a licitud y la ervidor de ba n del cliente. or dedicado escucha. servidor de cionando un ario y una c ón puede se conexión. U de red, un de conexión y otra caden e conexión. OST=sales-serve , el proceso nformación n a la que a con la ay proporciona descriptor de al cliente. a la direcció dirige al se ase de datos o, y el servi dicado. na cadena d contraseña, er el mismo Uno de los id nombre se n que utiliza na de conexi er1)(PORT=152 de conexió del servici acceden con yuda de un ando un ide e conexión p ón proporci ervidor de b s. 73 idor dedicad de conexió junto con u descriptor d dentificadore ncillo para u un descript ión que utiliz 21)) ón resuelve o de red e n métodos d n método d entificador d por un métod onada por ase de dato 3 do n. un de es un or za el es de de de do el os
  • 78.
    74 Oracle N Nomenc El métod descripto Nomenc Elmétod servidor d Nomenc La nome de base del host y CON La nome Nomenc El métod de servic personas et provee lo Nomenclat Nomenclat Nomenclat Nomenclat clatura Loc do de nom ores de cone clatura de do de nome de directorio clatura de nclatura de de datos Or y opcionalm NNECT usernam nclatura de clatura Ext o de nomen cio de nome s incluyen: Servicio de Entorno de Servicio de s siguientes ura Local ura de Direc ura de cone ura Externa cal menclatura l exión en un a Directorios enclatura de os LDAP par conexión s conexión se racle usando ente el puer me/password@h conexión se terna nclatura exte enclatura qu e Información e Computac e Directorio d Eric Gust s métodos de ctorios exión sencilla local almac archivo de c s e directorios ra acceder a sencilla encilla perm o una caden rto y el nomb host[:port][/se encilla no req erna almace e no es de n de Red (N ción Distribu de Celdas (C tavo Corone e nomenclat a cena los no configuración s almacena a un servicio ite a los clie na de conex bre del servi rvice_name] quiere config na los nomb Oracle. Est NIS) Nombra ida (Distribu CDS) el Castillo ( tura: ombres de n denominad identificado de base de entes 10g co xión TCP/IP cio. guración. bres de serv os soportes miento exte uted Compu Oracle Ad gcoronelc@ servicio de do tnsnames ores de con datos. onectarse co que consist vicio de red e s de servicio rno uting Environ Database 10 dministración @gmail.com e red y su s.ora. nexión en u on un servid te del nomb en un sopor os de tercera nment) (DCE 0g n I m) us un or re rte as E)
  • 79.
    Lección 06 Acceso a www.pe Config Elmétod tnsname siguiente conexión sale ( ) ( ) ) En este conexión identifica Es posibl Config Oracle N los client de la inst Si realiza seleccion permitirá conectars 6 la Base de D rudev.net guración do de nom es.ora. Cada e ejemplo m : s=(DESCRIPTIO (ADDRESS= (PROTOCO ) (CONNECT_DA (SERVICE_ ) ejemplo, el contenido e el servicio d le configurar urar el ar Net Configura tes. Oracle talación del s a una insta nar el méto configurar se con el se atos Oracle n del Mé menclatura l a nombre d muestra un n ON= OL=tcp)(HOST= ATA= _NAME=sales.us nombre de en DESCRIP de base de d r la nomencl rchivo tn ation Assista Universal In software. La alación pers odo de nom el nombre rvicio de bas étodo de local adicio de servicio d nombre de sales-server)(P s.acme.com) e servicio d PTION. DES datos destin latura local d sname.o ant permite nstaller ejecu a configuraci sonalizada menclatura a e del servic se de datos e Nomen ona nombre de red apun servicio de PORT=1521) de red vent SCRIPTION o. durante o de ra durant configurar l uta Oracle N ión varía dep Oracle Net a usar. Si cio de red Oracle. nclatura es de servi nta a un de e red apunta as esta apu N contiene la espués de la te la insta los nombres Net Configu pendiendo d Configurat selecciona en el arc a Local icios de re escriptor de ando a un untando al a dirección d a instalación alación s de servicio uration Assis del modo de ion Assistan Nomenclat hivo tnsnam 75 ed al archiv conexión. descriptor d descriptor d de protocolo . o de red pa stant despué instalación. nt le permi ura Local, mes.ora pa 5 vo El de de o e ra és te le ra
  • 80.
    76 Config Se pued momento utilizar un urarel ar de agregar o después de na de las sig Oracle Oracle Oracle rchivo tn nombres de e la instalac guientes her Enterprise M Net Manage Net Configu Eric Gust sname.o e servicios ción. Para co ramientas: Manager er ration Assist tavo Corone ra despu de red al onfigurar el m tant el Castillo ( és de la i archivo tns método de n Oracle Ad gcoronelc@ instalació snames.ora nomenclatura Database 10 dministración @gmail.com ón en cualqui a local, pued 0g n I m) er de
  • 81.
    Lección 06 Acceso a www.pe Config ElProce encuentra y maneja Porque t comenza por defec escucha (AD Los servi solicitude se puede dinámico proceso configura registro listener.o Config Oracle U instalació servicio q Durante Configura LISTENE Oracle. D configura Además, externos Oracle N el servicio 6 la Base de D rudev.net guración so Escucha a el servidor a el tráfico de todos los p ar y utilizar a cto tiene po en la siguien DRESS=(PROT icios soporta es del cliente e registrar d o se llama r de fondo d ación necesa dinámico d ora. uración d Universal In ón del softw que escucha la instalació ation Assist ER que tiene Durante una ar el nombre una direcc es configuro et Configura o para los p atos Oracle n del Pr a es un proc r de base de e estas solic parámetros a un proces or nombre L nte dirección TOCOL=tcp)(HO ados, es de e, se pueden dinámicame registro de de la instan aria en el ar del servicio del Proce nstaller eje are. Este pr a para una b ón de un s tant configu e una direcc a instalación del proceso ción del pro o automática ation Assista rocedimiento oceso E ceso separa e datos. Rec citudes al se de configu so escucha q LISTENER, n de protoco OST=host_name cir, los serv n configurar nte en el p servicio. E ncia) de ca chivo del pa o no requie eso Escu ecuta Oracl rograma le p base de dato servidor Ent ura automát ión de proto personaliza o escucha y otocolo IPC amente, sin ant también os externos Escucha ado que fun cibe solicitud rvidor de ba ración tiene que no esta no soporta olo TCP/IP: e)(PORT=1521 icios a los c r en el archiv roceso escu El registro e ada instanci arámetro de ere ninguna cha Dura le Net Co permite con os de Oracle erprise Edit ticamente e ocolo TCP/IP ada, Oracle la dirección C que escuc tener en cue configura au en el archiv a nciona en la des de cone ase de datos en valores a configurad servicios q )) cuales el pro vo de listene ucha. Esta es realizado a de base inicializació a configura ante la Ins onfiguration figurar la di . tion o Stand el proceso e P que escuc Net Config n de protoco cha las llam enta el tipo d utomáticame vo listener.o a computado exión entrant . por defecto o. Este proc ue se están oceso escuc er.ora o est característic por proces de datos q ón de la base ación en e stalación n Assistant rección de p dard Edition escucha co cha para la b uration Ass olo que uno e madas a pr de la instala ente la infor ora. 77 ora donde s tes del clien o, es posib ceso escuch n iniciando, cha remite la ta informació ca de regist so PMON (u que tenga e de datos. l archivo d n t durante protocolo y n, Oracle N on el nomb base de dato istant permi elija. rocedimiento ción. rmación sob 7 se te ble ha y as ón ro un la El de la el et re os te os re
  • 82.
    78 En el sigu Eje LIS SID Paraejec programa Esta her posterior uiente script mplo de un l STENER= (DESCRIPTIO (ADDRESS_ (ADDRE (ADDRE ) ) D_LIST_LISTE (SID_LIST= (SID_DESC (SID_N (ORACL (PROGR ) ) cutar Oracle a netca, tal c rramienta n a la instalac t tenemos un listener: liste ON= _LIST= ESS=(PROTOCO ESS=(PROTOCO ENER= C= NAME=plsextp LE_HOME=/or RAM=extproc e Net Conf como se ilus nos permitir ción. Eric Gust n ejemplo ener.ora OL=tcp)(HOS OL=ipc)(KEY proc) acle10g) ) figuration A stra a contin rá realizar tavo Corone ST=sales-ser Y=extproc)) Assistant de uación: cualquier c el Castillo ( rver)(PORT= esde la ven configuració Oracle Ad gcoronelc@ =1521)) ntana Ejecut n del proc Database 10 dministración @gmail.com tar ejecute ceso escuch 0g n I m) el ha
  • 83.
    Lección 06 Acceso a www.pe Glosa ADDRESS Archivo tnsname Cadena 6 laBase de D rudev.net ario S es.ora de Conexió atos Oracle Dirección Cuando s con direc dirección listener c dirección A continu (ADD ( ( ( ) Archivo d asignado método d El archivo ubicacion Direc Si la una v Direc este direc El dir direc opera ón (Connect para cone identifica n de protoco se realiza un cciones de p para enviar concreta, mie . uación, se m DRESS= PROTOCOL=tc HOST=sales-se PORT=1521) de configurac os a descript de nomencla o tnsnames. nes: ctorio especi variable de variable en W ctorio de con directorio es torio normal rectorio $OR torio ORACL ativos Windo t String) Info ectarse, com dor de cone lo de red de na conexión rotocolo idé r la solicitud entras el liste muestra una d cp) erver) ción que con tores de con atura local. .ora debe re ificado por la entorno TNS Windows NT nfiguración g s /var/opt/o l. RACLE_HOM LE_HOME ows. ormación que mo el nombr exión: el listener. , el cliente y nticas. El cli de conexión ener "recibe dirección de ntiene nomb exión. Este sidir en una a variable de S_ADMIN no T, puede que global del no oracle. Wind ME/network networkad e el usuario e de usuario el listener s ente utiliza e n a una ubic e" solicitudes e ejemplo: bres de servi archivo se u de las sigui e entorno TN o está defini e esté en el odo. Para Su dows NT no k/admin en dmin en siste transfiere a o, la contras 79 se configuran esta cación de s de dicha icio de red utiliza para e ientes NS_ADMIN. ida como registro. un Solaris, tiene un UNIX o el emas un servicio eña y el 9 n el
  • 84.
    80 Descript Conexió Direcció Protoco Identific Conexió Método Nomenc tor de ón ón de lo cadorde ón de clatura (Connect de una co informaci Descripci conexión Los desc identifica Oracle10 (SID) de (Protocol Cuando s solicitud, protocolo solicitud d red, mien Es import cliente de La direcc ADDRES (Connect servicio q inician un nombre d una cade (Naming cliente pa conexión Oracle so Nome Nome Nome Nome Nome Eric Gust t Descriptor) onexión de r ión sobre el ión formatea de red. criptores de c mediante e 0g, Oracle9i las bases de Address) Id se realiza un por ejemplo o idénticas. E de conexión ntras que el tante instala e la conexión ción de proto SS. t Identifier) N que se resue na solicitud d de usuario y ena de conex Methods) M ara resolver al conectar oporta cuatro enclatura Lo enclatura de enclatura de enclatura de enclatura Ex tavo Corone ) Descripción red. Un desc servicio des ada de forma conexión co l nombre de u Oracle8i o e datos Orac dentifica la d na conexión o el listener, El cliente util n a una ubica receptor "rec ar los mismo n, así como ocolo consta Nombre, nom elve en un d de conexión una contras xión para el Método de re un identifica rse a un serv o métodos d ocal e Directorios e conexión s el host) xterna el Castillo ( n con format criptor de co stino y la ruta a especial d ntienen el se e servicio de o el identifica cle8 u Oracl dirección de , el cliente y se configura liza esta dire ación concre cibe" solicitu os protocolos configurar la de un elem mbre de serv escriptor de mediante la seña junto co servicio al q solución util ador de cone vicio de la ba de nomencla s sencilla (den Oracle Ad gcoronelc@ to especial d onexión cont a de red. el destino de ervicio de de las bases d ador del siste e7. red de un ob el receptor an con direc ección para eta de un ob udes de dich s para el rec as mismas d ento denom vicio de red conexión. L a transferenc on un identif que desea co izado por un exión en un ase de datos atura: ominado an Database 10 dministración @gmail.com del destino tiene e una estino que s de datos ema Oracle bjeto de red de la cciones de enviar la bjeto de la ha dirección. ceptor y el direcciones. minado o nombre de Los usuarios cia de un ficador en onectarse na aplicación descriptor d s. La Red de teriormente 0g n I m) e . . e s n e e
  • 85.
    Lección 06 Acceso a www.pe Nombre deRed Nomenc Proceso Registro 6 la Base de D rudev.net de Servicio clatura Loca Escucha o de Servicio atos Oracle o (Net Serv un descri conexión contraseñ para el se CON Según su almacena Archi Servi Orac Servi Inform (CDS al (Local Na servicio d en un des aconseja reducido (Listener) la de reci al servido Cada vez el listene coincide servidor. o (Service (proceso automátic se registr archivo li El registr informaci Nom de da Nom Mane dispo Inform Esta infor debe rea vice Name) N iptor de cone mediante e ña junto con ervicio al qu NECT usuario/ us necesidad ar en distinta ivo de config idor de direc le Names S icio de nome mación de R S) aming) Méto de red, alma scriptor de c ble para red de servicios ) Proceso qu ibir solicitude or. z que un clie r recibe la so con la inform Registration en segundo camente en ra en el proc stener.ora c o del servici ión: bre de servi atos bres de insta ejadores de onibles para mación de c rmación per lizar el servi Nombre sen exión. Los u el envío de u n un identific e desea con contraseña@no des, los nom as ubicacion guración loca ctorios erver enclatura ex Red (NIS) o S odo de nome acenado en e conexión. La des de distrib s que cambia ue reside en es de conex ente solicita olicitud real. mación del li n) Función m o plano de in el proceso e ceso escuch con esta info o proporcion cio para cad ancias de la servicios (d la instancia carga de nod rmite al proc cio de solici ncillo del serv usuarios inici n nombre de ador en una nectarse: ombre_servicio_r mbres de ser nes, por ejem al, tnsnames xterna, incluy Servicio de D enclatura que el archivo tn a nomenclatu bución simp an en muy r n el servidor xión de client una sesión d Si la inform stener, éste mediante la c nstancias) re escucha. Ya a, no es nec rmación est na al proces da instancia a base de da istribuidores dos, instanci eso escucha tud de cone vicio que se ian una solic e usuario y u a cadena de red rvicio de red mplo: s.ora, de cad yendo Servic Directorio de e resuelve e snames.ora ura local es le con un nú raras ocasion cuya respon tes y gestion de red con u mación del cl e otorga una cual el proce egistra inform a que esta in cesario conf ática. so escucha l en ejecució atos s y servidor d as y distribu a determinar exión de un c 81 resuelve en citud de una conexión se pueden da cliente cio de e Celdas el nombre de del cliente más úmero nes. nsabilidad es nar el tráfico un servidor, iente conexión al eso PMON mación nformación figurar el a siguiente n de la base dedicado) uidores r cómo se cliente. 1 n e s o e
  • 86.
    82 Servicio Director (CDS) Servicio Informac (NIS) Servidor SID de rio de Celda de ciónde Red r Dedicado as Método d de forma para acce (Distribut d (Network Páginas A datos sob usuario y (Dedicate del client (Oracle S concreta datos, ha Para las para iden descripto del listen utilizados Oracle8 u Eric Gust de nomencla transparent eder a las ba ted Computi k Information Amarillas (y bre la config y del host) en ed Server) P e. System Ident de una base ay al menos bases de da ntificar la bas or de conexió er en el arch s por los clie u Oracle7 de tavo Corone atura externa te las herram ases de dato ng Environm n Service) Pr p) de Sun M uración del ntre las com Proceso del s tifier) Nombr e de datos e una instanc atos anterior se de datos. ón del archiv hivo listener entes para la eben estar c el Castillo ( a que permit mientas y ap os Oracle en ment). rotocolo clien Microsystems sistema (co mputadoras d servidor ded re que ident en ejecución ia que hace res a Oracle8 . El SID se in vo tnsnames .ora. Los de a conexión a configurados Oracle Ad gcoronelc@ te a los usua plicaciones d n un entorno nte/servidor s para la dist mo los nomb de una red. dicado a una ifica una ins . Por cada b referencia a 8i, se utiliza ncluía en la s.ora y en la scriptores d la base de s con el pará Database 10 dministración @gmail.com arios utilizar de Oracle o DCE de las tribución de bres de a conexión stancia base de a ella. ba el SID parte del definición e conexión datos ámetro SID. 0g n I m)
  • 87.
    Lección 07 Administración dela Instancia Contenido Parámetros de Inicialización 84 El archivo initSID.ORA (PFILE) 85 El Archivo SPFileSID.ORA (SPFILE) 87 Modificando Valores de los Parámetros 88 Dimensionando el SGA 94 Manejo de Sesiones 97 Sesión Restringida 97 Finalizar una Sesión 100 Terminar una Sesión 101 Archivos de Alertas 103
  • 88.
    84 Parám Cuando s de inicial dedirecto El arch Es un a operativo reiniciada esta activ La ubicac metros d se inicia la i ización desd orio, entre o Archivo de SID es el id Archivo d spfileSID.O hivo initS rchivo de t o, si el pfile a, algunos p va la instanc ción por defe de Inicial nstancia el s de el archivo tros paráme e parámetro dentificador de parámet ORA. Figura ID.ORA ( exto que p es modifica parámetros s cia sin emba ecto de es a Eric Gust lización servidor Ora o de paráme etros. Hay d o estático P de la instanc tros persis 7 . 1 Estruct (PFILE) uede ser e ado para refr son dinámic rgo estos ca archivo es: % tavo Corone acle tiene qu etros, para d dos tipos de FILE llamad cia tente, SPF tura de PFIL editado con rescar los ca cos esto per ambios no se %ORACLE_H el Castillo ( ue hacer la l definir las es archivo de p do comúnm FILE comú LE y SPFILE un editor d ambios en la rmite que se e reflejan en HOME%da Oracle Ad gcoronelc@ lectura de lo structuras d parámetros: mente initSID nmente lla E de de texto a instancia e ean modifica n el pfile. tabase. Database 10 dministración @gmail.com os parámetro el SGA, ruta D.ORA dond amado com o del sistem esta debe s ados mientra 0g n I m) os as de mo ma er as
  • 89.
    Lección 07 Administra www.pe A continu ## ## #C ## ## ## # C ## db_b db_f ## # Jo ## job_ ## # F ## cont "C: "C: ## # C ## open ## # D ## back core user ## # D ## 7 ación de la In rudev.net uación se mu ######### ######### Copyright (c) 19 ######### ######### ######### Cache and I/O ######### block_size=819 file_multiblock_r ######### ob Queues ######### _queue_processe ######### ile Configuration ######### trol_files=("C:o oracleproduct oracleproduct ######### Cursors and Libra ######### n_cursors=300 ######### Diagnostics and S ######### kground_dump_ e_dump_dest=C r_dump_dest=C ######### Database Identific ######### stancia uestra un eje ######### ###### 91, 2001, 2002 ######### ###### ######### ######### 2 read_count=8 ######### ######### es=10 ######### n ######### oracleproduct t10.2.0/orada t10.2.0/orada ######### ary Cache ######### ######### Statistics ######### _dest=C:oracle :oracleprodu :oracleprodu ######### cation ######### emplo de ar ######### 2 by Oracle Cor ######### ######### ######### ######### ######### ######### ######### 10.2.0/oradata ata/egcc/oradat ata/egcc/oradat ######### ######### ######### ######### product10.2. ct10.2.0/adm ct10.2.0/adm ######### ######### chivo PFILE ######### rporation ######### ######### ######### ######### ######### ######### ######### a/egcc/oradata tacontrol02.ctl tacontrol03.ctl ######### ######### ######### ######### 0/admin/egcc min/egcc/cdump min/egcc/udump ######### ######### E. ######### ######### ######### ######### ######### ######### ######### ######### acontrol01.ctl", ", ") ######### ######### ######### ######### /bdump p p ######### ######### ######### ######### # # # # # # , # # # # # # 85 ######## ######## 5 # #
  • 90.
    86 db_d db_n ## # S ## sga_ ## # N ## nls_ nls_ ## #P ## proc ## # S ## undo undo ## # S ## audi remo ## # S ## disp ## # M ## com ## domain="www.p name=egcc ######### GA Memory ######### _target=167772 ######### LS ######### _language="SPA _territory="SPAIN ######### rocesses and S ######### cesses=150 ######### ystem Managed ######### o_management= o_tablespace=U ######### ecurity and Aud ######### t_file_dest=C: ote_login_passw ######### hared Server ######### atchers="(PRO ######### Miscellaneous ######### patible=10.2.0. ######### perudev.com" ######### ######### 2160 ######### ######### ANISH" N" ######### essions ######### ######### d Undo and Roll ######### =AUTO UNDOTBS1 ######### iting ######### oracleproduct wordfile=EXCLU ######### ######### TOCOL=TCP) ######### ######### 1.0 ######### Eric Gust ######### ######### ######### ######### ######### ######### ######### back Segments ######### ######### ######### 10.2.0/admin SIVE ######### ######### (SERVICE=egc ######### ######### ######### tavo Corone ######### ######### ######### ######### ######### ######### ######### ######### ######### ######### /egcc/adump ######### ######### ccXDB)" ######### ######### ######### el Castillo ( ######### ######### ######### ######### ######### ######### ######### ######### ######### ######### ######### ######### ######### ######### ######### Oracle Ad gcoronelc@ # # # # # # # # # # # # # # # Database 10 dministración @gmail.com 0g n I m)
  • 91.
    Lección 07 Administra www.pe # S ## pga_ Reglasp El Arch Es un ar cambios Creació El SPFIL comando Sintaxis: CRE F Ejemplo SQL Con SQL Dat Dat ORA 7 ación de la In rudev.net ort, Hash Joins, ######### _aggregate_targ ara especific Todos los p Especificar El servidor Los paráme Los comen Se puede i Un parám paréntesis hivo SPF rchivo binari persistan a ón del arch LE se crea o debe ser ej : EATE SPFILE [= FROM PFILE [= 1 L> conn / as nnected. L> shutdown tabase close tabase dismo ACLE instanc stancia , Bitmap Indexes ######### get=16777216 car parámet parámetros r los valores tiene valore etro pueden ntarios de lín ncluir un arc etro con va separados c ileSID.OR io que es m los procesos ivo SPFILE a partir de jecutado ant = ‘nombre y ruta = ‘nombre y ruta s sysdba immediate ed. ounted. ce shut dow s ######### tros son opciona en el forma es por defect n ser especif nea van desp chivo de par alores múlt con comas RA (SPFIL mantenido p s de iniciar y E e un PFILE te de abrir la a del archivo sp a del archivo pfi [ [ n. ######### ales ato siguiente to para cada ficados en cu pués del sign rámetros den tiples, los v LE) or el servid y bajar la ba E usando e a base de da pfile’] le’]; [Enter] [Enter] ######### : parámetro a parámetro ualquier orde no # ntro de otro valores se or Oracle, e ase de datos el comando atos. # o = valor que depend en con el parám deben esp el spfile pe . CREATE S 87 den del SO metro IFILE ecificar ent rmite que lo SPFILE, es 7 re os ste
  • 92.
    88 SQL Fil SQL ORA Tot Fix Var Dat Red Dat Dat Modific Para real Algunos sin neces Cambia Sirealiza bajar la b Verifica Tenemos informaci informaci ISS ISS L> create sp le created. L> startup ACLE instanc tal System G xed Size riable Size tabase Buffe do Buffers tabase mount tabase opene cando Va lizar cambio Cambiando Cambiando Cambiando parámetros sidad de baj ndo el arc amos cambio base de dato r si un par s las vista ión sobre la ión de dos c SES_MODIF SYS_MODIF pfile from ce started. Global Area ers ted. ed. alores de s de valor d o el archivo o con ALTER o con ALTER son dinámi ar la base d hivo PFILE os en el arch os, crear el a rámetro es as V$PARA a modificació columnas so FIABLE FIABLE Eric Gust pfile; [ [ 72424008 453192 54525952 16777216 667648 los Pará e uno ó más PFILE R SESSION R SYSTEM icos, lo que e datos. E hivo PFILE, archivo SPF dinámico AMETER y ón de los pa bre los pará Indica Si el SESSION. Indica Si el SYSTEM. tavo Corone [Enter] [Enter] 8 bytes 2 bytes 2 bytes 6 bytes 8 bytes ámetros s parámetros quiere dec para que te ILE, y volver y V$SYST arámetros. ámetros. parámetro p parámetro p el Castillo ( s existen va ir, que se p engan efecto r a cargar la TEM_PARAM En el siguie puede ser m puede ser m Oracle Ad gcoronelc@ rias alternat pueden mod o estos camb base de da METER pa ente cuadro modificado co modificado co Database 10 dministración @gmail.com tivas: ificar su val bios debemo atos. ara consult se explica on ALTER on ALTER 0g n I m) or os ar la
  • 93.
    Lección 07 Administra www.pe Ejemplo SQL SQL 2 3 4 NAM --- aq_ arc asm asm asm aud bac bac cir com con cor cpu cre cur db_ db_ db_ db_ db_ db_ db_ db_ db_ db_ db_ db_ db_ db_ db_ db_ db_ db_ db_ db_ db_ ddl dg_ dg_ dg_ dis drs fal fal fas fas fas fil fix glo hs_ jav job 7 ación dela In rudev.net 2 L> column na L> select na 2 from v$sy 3 where iss 4 order by ME ------------ _tm_processe chive_lag_ta m_diskgroups m_diskstring m_power_limi dit_file_des ckground_dum ckup_tape_io rcuits mmit_write ntrol_file_r re_dump_dest u_count eate_stored_ rsor_sharing _block_check _block_check _cache_advic _cache_size _create_file _create_onli _create_onli _create_onli _create_onli _create_onli _file_multib _flashback_r _keep_cache_ _recovery_fi _recovery_fi _recycle_cac _16k_cache_s _2k_cache_si _32k_cache_s _4k_cache_si _8k_cache_si l_wait_for_l _broker_conf _broker_conf _broker_star spatchers s_start l_client l_server st_start_io_ st_start_mtt st_start_par le_mapping xed_date obal_names _autoregiste va_pool_size b_queue_proc stancia ame format ame, isses_ ystem_param sys_modifia 1; ----------- es arget s g it st mp_dest o_slaves record_keep t _outlines g king ksum ce e_dest ine_log_des ine_log_des ine_log_des ine_log_des ine_log_des block_read_ retention_t _size ile_dest ile_dest_si che_size size ize size ize ize locks fig_file1 fig_file2 rt _target tr_target rallel_roll er e cesses a40 _modifiable, meter ble != 'FAL ----------- _time t_1 t_2 t_3 t_4 t_5 _count arget ze back [Enter , issys_modi LSE' [Enter ISSES ------ ----- FALSE FALSE FALSE FALSE TRUE FALSE FALSE FALSE FALSE TRUE FALSE FALSE FALSE TRUE TRUE TRUE FALSE FALSE FALSE TRUE TRUE TRUE TRUE TRUE TRUE TRUE FALSE FALSE FALSE FALSE FALSE FALSE FALSE FALSE FALSE FALSE TRUE FALSE FALSE FALSE FALSE FALSE FALSE FALSE FALSE FALSE FALSE FALSE FALSE TRUE FALSE FALSE FALSE r] ifiable r] S ISSYS_MOD - --------- E IMMEDIATE E IMMEDIATE E IMMEDIATE E IMMEDIATE IMMEDIATE E DEFERRED E IMMEDIATE E DEFERRED E IMMEDIATE IMMEDIATE E IMMEDIATE E IMMEDIATE E IMMEDIATE IMMEDIATE IMMEDIATE IMMEDIATE E IMMEDIATE E IMMEDIATE E IMMEDIATE IMMEDIATE IMMEDIATE IMMEDIATE IMMEDIATE IMMEDIATE IMMEDIATE IMMEDIATE E IMMEDIATE E IMMEDIATE E IMMEDIATE E IMMEDIATE E IMMEDIATE E IMMEDIATE E IMMEDIATE E IMMEDIATE E IMMEDIATE E IMMEDIATE IMMEDIATE E IMMEDIATE E IMMEDIATE E IMMEDIATE E IMMEDIATE E IMMEDIATE E IMMEDIATE E IMMEDIATE E IMMEDIATE E IMMEDIATE E IMMEDIATE E IMMEDIATE E IMMEDIATE IMMEDIATE E IMMEDIATE E IMMEDIATE E IMMEDIATE D - E E E E E E E E E E E E E E E E E E E E E E E E E E E E E E E E E E E E E E E E E E E E E E E E E E E 899
  • 94.
    90 lar lda lic lic lic loc log log log log log log log log log log log log log log log log log log log log log log log log log log log log log log max max max nls nls obj obj ola ope opt opt opt opt opt opt par par par par par pga pls pls pls pls pls pls pls pls rge_pool_siz ap_directory cense_max_se cense_max_us cense_sessio cal_listener g_archive_co g_archive_de g_archive_de g_archive_de g_archive_de g_archive_de g_archive_de g_archive_de g_archive_de g_archive_de g_archive_de g_archive_de g_archive_de g_archive_de g_archive_de g_archive_de g_archive_de g_archive_de g_archive_de g_archive_de g_archive_de g_archive_de g_archive_du g_archive_lo g_archive_ma g_archive_mi g_archive_tr g_checkpoint g_checkpoint g_checkpoint x_dispatcher x_dump_file_ x_shared_ser s_length_sem s_nchar_conv ect_cache_m ect_cache_o ap_page_pool en_cursors timizer_dyna timizer_feat timizer_inde timizer_inde timizer_mode timizer_secu rallel_adapt rallel_insta rallel_max_s rallel_min_s rallel_threa a_aggregate_ sql_ccflags sql_code_typ sql_compiler sql_debug sql_native_l sql_native_l sql_optimize sql_v2_compa ze y_access essions sers ons_warning r onfig est est_state_1 est_state_1 est_state_2 est_state_3 est_state_4 est_state_5 est_state_6 est_state_7 est_state_8 est_state_9 est_1 est_10 est_2 est_3 est_4 est_5 est_6 est_7 est_8 est_9 uplex_dest ocal_first ax_processe in_succeed_ race t_interval ts_to_alert t_timeout rs _size rvers mantics v_excp max_size_pe optimal_siz l_size amic_sampli tures_enabl ex_caching ex_cost_adj e ure_view_me tive_multi_ ance_group servers servers ads_per_cpu _target pe r_flags library_dir library_sub e_level atibility Eric Gust 0 s _dest rcent e ng e rging _user dir_count tavo Corone FALSE FALSE FALSE FALSE FALSE FALSE FALSE FALSE TRUE TRUE TRUE TRUE TRUE TRUE TRUE TRUE TRUE TRUE TRUE TRUE TRUE TRUE TRUE TRUE TRUE TRUE TRUE TRUE FALSE FALSE FALSE TRUE FALSE FALSE FALSE FALSE FALSE TRUE FALSE TRUE TRUE TRUE TRUE TRUE FALSE TRUE TRUE TRUE TRUE TRUE FALSE FALSE TRUE FALSE FALSE FALSE FALSE TRUE TRUE TRUE TRUE FALSE FALSE TRUE TRUE elCastillo ( E IMMEDIATE E IMMEDIATE E IMMEDIATE E IMMEDIATE E IMMEDIATE E IMMEDIATE E IMMEDIATE E IMMEDIATE IMMEDIATE IMMEDIATE IMMEDIATE IMMEDIATE IMMEDIATE IMMEDIATE IMMEDIATE IMMEDIATE IMMEDIATE IMMEDIATE IMMEDIATE IMMEDIATE IMMEDIATE IMMEDIATE IMMEDIATE IMMEDIATE IMMEDIATE IMMEDIATE IMMEDIATE IMMEDIATE E IMMEDIATE E IMMEDIATE E IMMEDIATE IMMEDIATE E IMMEDIATE E IMMEDIATE E IMMEDIATE E IMMEDIATE E IMMEDIATE IMMEDIATE E IMMEDIATE IMMEDIATE IMMEDIATE DEFERRED DEFERRED DEFERRED E IMMEDIATE IMMEDIATE IMMEDIATE IMMEDIATE IMMEDIATE IMMEDIATE E IMMEDIATE E IMMEDIATE IMMEDIATE E IMMEDIATE E IMMEDIATE E IMMEDIATE E IMMEDIATE IMMEDIATE IMMEDIATE IMMEDIATE IMMEDIATE E IMMEDIATE E IMMEDIATE IMMEDIATE IMMEDIATE Oracle Ad gcoronelc@ E E E E E E E E E E E E E E E E E E E E E E E E E E E E E E E E E E E E E E E E E E E E E E E E E E E E E E E E E E E E E E Database 10 dministración @gmail.com 0g n I m)
  • 95.
    Lección 07 Administra www.pe pls que que rec rem rem res res res ser sga sha sha sha ski smt sor sor sql sql sta sta sta sta str thr tim tim tra und und use wor 151 Modifica Sintaxis: ALT Ejemplo SQL Con SQL NAM --- ses SQL Ses 7 ación dela In rudev.net sql_warnings ery_rewrite_ ery_rewrite_ cyclebin mote_depende mote_listene source_limit source_manag sumable_time rvice_names a_target ared_pool_si ared_servers ared_server_ ip_unusable_ tp_out_serve rt_area_reta rt_area_size l_trace ltune_catego andby_archiv andby_file_m ar_transform atistics_lev reams_pool_s read med_os_stati med_statisti ace_enabled do_retention do_tablespac er_dump_dest rkarea_size_ 1 filas sele ando Pará : ER SESSION S 3 L> conn syst nnected. L> show para ME ------------ ssion_cached L> alter ses ssion altere stancia s _enabled _integrity encies_mode er t ger_plan eout ize s _sessions _indexes er ained_size e ory ve_dest management mation_enab vel size istics ics n ce t _policy eccionadas. metros co SET parámetro = tem/manager ameter sess ----------- d_cursors ssion set ed. led n ALTER S = valor; ion_cached_ ----------- session_cac TRUE TRUE TRUE TRUE TRUE FALSE FALSE FALSE TRUE FALSE FALSE FALSE FALSE FALSE TRUE TRUE TRUE TRUE TRUE TRUE FALSE FALSE TRUE TRUE FALSE FALSE TRUE TRUE FALSE FALSE FALSE FALSE TRUE SESSION _cursors TYPE -- --------- integer ched_cursors IMMEDIATE IMMEDIATE IMMEDIATE IMMEDIATE IMMEDIATE E IMMEDIATE E IMMEDIATE E IMMEDIATE IMMEDIATE E IMMEDIATE E IMMEDIATE E IMMEDIATE E IMMEDIATE E IMMEDIATE IMMEDIATE IMMEDIATE DEFERRED DEFERRED IMMEDIATE IMMEDIATE E IMMEDIATE E IMMEDIATE IMMEDIATE IMMEDIATE E IMMEDIATE E IMMEDIATE IMMEDIATE IMMEDIATE E IMMEDIATE E IMMEDIATE E IMMEDIATE E IMMEDIATE IMMEDIATE [ [ VALUE --- ------- 0 s = 30; [ E E E E E E E E E E E E E E E E E E E E E E E E E E E E E E E [Enter] [Enter] ------------ [Enter] 91 ------ 1
  • 96.
    92 SQL NAM --- ses Modifica Sintaxis: ALT Ejemplo SQL Con SQL NAM --- ope SQL Sys SQL NAM --- ope Ejemplo SQL Con SQL NAM --- jav SQL Sys L> show par ME ------------ ssion_cached andoPará : ER SYSTEM SE [DEFERRED] [ 4 L> conn / as nnected. L> show para ME ------------ en_cursors L> alter sys stem altered L> show para ME ------------ en_cursors 5 L> conn / as nnected. L> show para ME ------------ va_pool_size L> alter sys stem altered rameter ses ----------- d_cursors metros co ET parámetro = [SCOPE={MEM s sysdba ameter open ----------- stem set op d. ameter open ----------- s sysdba ameter java ----------- e stem set ja d. Eric Gust sion_cached ----------- n ALTER S valor MORY|SPFILE|B _cursors ----------- en_cursors _cursors ----------- _pool_size; ----------- va_pool_siz tavo Corone d_cursors TYPE -- --------- integer SYSTEM BOTH}]; [ [ TYPE -- --------- integer = 200; [ [ TYPE -- --------- integer ; TYPE -- --------- big integ ze = 0 scope el Castillo ( [ VALUE --- ------- 30 [Enter] [Enter] VALUE --- ------- 300 [Enter] [Enter] VALUE --- ------- 200 VALUE --- ------- ger 2097152 e = spfile; Oracle Ad gcoronelc@ [Enter] ------------ ------------ ------------ [Enter [Enter ------------ 20 [Enter Database 10 dministración @gmail.com ---- ------ ------ r] r] ------- r] 0g n I m)
  • 97.
    Lección 07 Administra www.pe SQL NAM --- jav SQL Dat Dat ORA SQL ORA Tot Fix Var Dat Red Dat Dat SQL NAM --- jav 7 ación dela In rudev.net L> show para ME ------------ va_pool_size L> shutdown tabase close tabase dismo ACLE instanc L> startup ACLE instanc tal System G xed Size riable Size tabase Buffe do Buffers tabase mount tabase opene L> show para ME ------------ va_pool_size stancia ameter java ----------- e immediate ed. ounted. ce shut dow ce started. Global Area ers ted. ed. ameter java ----------- e _pool_size; ----------- n. 72424008 453192 54525952 16777216 667648 _pool_size; ----------- ; TYPE -- --------- big integ 8 bytes 2 bytes 2 bytes 6 bytes 8 bytes ; TYPE -- --------- big integ VALUE --- ------- ger 2097152 VALUE --- ------- ger 0 [Enter ------------ 20 [Enter [Enter [Enter ------------ 93 r] ------ r] r] r] ------ 3
  • 98.
    94 Dimen El tamañ parámetr El tamañ SG SG DB LO SH nsionan ode SGA p ro llamado S o del SGA e GA_MAX_SI GA_TARGET B_CACHE_S OG_BUFFER HARED_POO do el SG ude variar s SGA_MAX_ esta determin IZE T SIZE R OL_SIZE Eric Gust GA in tener que SIZE y SGA Figura nado por los Establece SGA cuan datos. Es tamaño de instancia, no exceda (Oracle 10 dispondrá utilizamos de definir shared_po java_pool_ ajusta esto stream_p Determina en bytes. Determina Cache. Especifica tavo Corone e reiniciar el A_TARGET 7 . 2 El SGA s siguientes el máximo t ndo se levan te parámetro e la SGA sin teniendo en a este parám 0g r1) Espec la SGA cua este parám los valores p ool_size, lar _size puesto os compone ool_size. a el tamaño d a el número a el tamaño e el Castillo ( servidor, es para limitar A parámetros tamaño que ta la instanc o permitirá a n necesidad n cuenta que metro. cifica el total ando la insta metro no tend para db_cac rge_pool_si o que oracle entes incluye del Databas de bytes de en bytes del Oracle Ad gcoronelc@ por ello que el crecimien de inicializa puede aloja cia de base d aumentar el de iniciar la e el total del de tamaño ncia se inici dremos nece che_size, ize, e automática endo se Buffer Ca l Redo Log B Shared Poo Database 10 dministración @gmail.com e se define u nto. ación: ar el de SGA que a. Si esidad amente ache Buffer ol. 0g n I m) un
  • 99.
    Lección 07 Administra www.pe ST LA DB El SGAc contiguo de granu GB. El tamañ de granu compone 7 ación de la In rudev.net TREAMS_PO ARGE_POO B_BLOCK_S como estruc de memoria larida es 4M o de las est ularida, pode entes dinámi stancia OOL_SIZE L_SIZE SIZE ctura dinámi a, esta unida MB si el SGA ructuras del emos consu icos del SGA Determina permite a en un amb Cuando el es asignad hasta un 1 Indica el ta defecto es Determina bytes, el b escritura. ica utiliza un ad depende A es menor o SGA puede ultar V$SGA A y el tamañ a el tamaño d la versión E biente distrib l parámetro do, se utiliza 10% de su ta amaño en by s cero. a el tamaño d bloque Oracl na unidad d e del tamaño o igual que 1 e cambiar en A_DYNAMIC ño granular u de Oracle S E compartir buido. STREAMS_ a memoria d amaño. ytes del Lar del bloque O e es la unida de granularid o definido pa 1 GB y 16 M n proporcion C_COMPON utilizado. treams, que datos y eve _POOL_SIZE el shared po ge Pool por Oracle prima ad de lectur da el cual e ara el SGA, MB si el SGA nes múltiplos ENTS para 95 e le entos E no ool, ario en a o es un espac así la unida A es mayor a s de la unida consultar lo 5 cio ad a 1 ad os
  • 100.
    96 Ejemplo SQL 2 COM --- sha lar jav str DEF KEE REC DEF DEF DEF DEF DEF ASM 13 SQL NAM --- db_ SQL Sis SQL NAM --- db_ 6 L> select co 2from v$sg MPONENT ------------ ared pool rge pool va pool reams pool FAULT buffer EP buffer ca CYCLE buffer FAULT 2K buf FAULT 4K buf FAULT 8K buf FAULT 16K bu FAULT 32K bu M Buffer Cac filas selec L> show para ME ------------ _cache_size L> alter sys stema modifi L> show para ME ------------ _cache_size omponent, c ga_dynamic_ ----------- r cache ache r cache ffer cache ffer cache ffer cache uffer cache uffer cache che ccionadas. ameter db_c ----------- stem set db icado. ameter db_c ----------- Eric Gust urrent_size _components; ----------- ache_size ----------- _cache_size ache_size ----------- tavo Corone e, granule_s ; CURRENT_SI - ---------- 629145 41943 41943 880803 TYPE -- --------- big integ e = 47M; TYPE -- --------- big integ el Castillo ( size [ IZE GRANULE --- ------- 560 41 304 41 304 41 0 41 384 41 0 41 0 41 0 41 0 41 0 41 0 41 0 41 0 41 [ VALUE --- ------- ger 44M [ [ VALUE --- ------- ger 48M Oracle Ad gcoronelc@ [Enter] E_SIZE ------ 194304 194304 194304 194304 194304 194304 194304 194304 194304 194304 194304 194304 194304 [Enter] -------- [Enter] [Enter] ---------- Database 10 dministración @gmail.com 0g n I m)
  • 101.
    Lección 07 Administra www.pe Manej Sesión La sesión estructura Cuando deque s sesiones Habilita Para rest Sintaxis: ALT Ejemplo SQL Con SQL LOG --- ALL SQL Sys SQL LOG --- RES SQL ERR ORA War 7 ación de la In rudev.net jo de Se n Restring n restringida a, ó realizam realizamos seamos lo ú de otros us r – Deshab tringir el acc : ER SYSTEM {E 7 L> conn / as nnected. L> select lo GINS -------- LOWED L> alter sys stem altered L> select lo GINS -------- STRICTED L> conn scot ROR: A-01035: ORA rning: You a stancia esiones gida a es muy út mos tareas d tareas de m únicos conec uarios de m bilitar el ac ceso a la bas ENABLE | DISA s sysdba ogins from stem enable d. ogins from tt/tiger ACLE only a are no long til, por ejem de importació mantenimien ctados a la anera explic cceso restr se de datos ABLE} RESTRIC v$instance; restricte v$instance; vailable to er connecte plo, cuando ón ó exporta to como ad base de da cita. ringido a la se puede us CTED SESSION ; ed session; ; o users with ed to ORACLE o realizamo ación de la b ministradore atos, para es a base de d sar el coman [Enter [Enter [Enter [Enter [Enter h RESTRICTE E. s el manten base de dato es debemos so debemos datos ndo ALTER S r] r] r] r] r] ED SESSION p 97 nimiento de os. s asegurarno s terminar la SYSTEM. privilege 7 la os as
  • 102.
    98 También cuando in Sintaxis: S Ejemplo SQL Con SQL Dat Dat ORA SQL ORA Tot Fix Var Dat Red Dat Dat SQL LOG --- RES Quiene Para pod privilegio Elrol DB a los que podemos r niciamos la b : STARTUP REST 8 L> conn / as nnected. L> shutdown tabase close tabase dismo ACLE instanc L> startup r ACLE instanc tal System G xed Size riable Size tabase Buffe do Buffers tabase mount tabase opene L> select lo GINS -------- STRICTED es pueden der iniciar s s del sistem SYSDBA SYSOPER RESTRICT BA también c e se asigna e restringir el base de dato TRICT s sysdba immediate; ed. ounted. ce shut dow restrict ce started. Global Area ers ted. ed. ogins from iniciar ses sesión en m ma: R TED SESSIO concede el p este rol tamb Eric Gust acceso a os. n. 93395628 453292 75497472 16777216 667648 v$instance; sión en mo modo restrin ON privilegio RE bién podrán tavo Corone la base de [Ent [Ent [Ent 8 bytes 2 bytes 2 bytes 6 bytes 8 bytes ; [Ent odo restring ngido, los u ESTRICTED iniciar sesió el Castillo ( datos con ter] ter] ter] ter] gido usuarios deb SESSION, ón en modo Oracle Ad gcoronelc@ el comand ben tener l por lo tanto restringido. Database 10 dministración @gmail.com o STARTU os siguiente o, los usuario 0g n I m) P, es os
  • 103.
    Lección 07 Administra www.pe Inicialme Conced Concede Sintaxis: GRA Ejemplo SQL Con SQL Gra SQL Con Revocar Sintaxis: REV Ejemplo SQL Con SQL Rev SQL ERR ORA War 7 ación dela In rudev.net nte los usua SYS SYSTEM er y Revoc er privilegio : ANT privilegio/ro 9 L> conn / as nnected. L> grant res ant succeede L> conn scot nnected. r privilegio R : VOKE privilegio/ 10 L> conn / as nnected. L> revoke re voke succeed L> conn scot ROR: A-01035: ORA rning: You a stancia arios que pue car el privi o RESTRICT ol TO usuario s sysdba stricted se ed. tt/tiger RESTRICTE /rol FROM usua s sysdba estricted s ded. tt/tiger ACLE only a are no long eden conect legio REST TED SESSIO ssion to sc ED SESSION ario ession from vailable to er connecte tarse en mo TRCITED S ON [Ent cott; [Ent [Ent N [ m scott; [ [ o users with ed to ORACLE do restringid SESSION ter] ter] ter] [Enter] [Enter] [Enter] h RESTRICTE E. do son: ED SESSION p 99 privilege 9
  • 104.
    100 Finaliz Sintaxis: ALT { Ejemplo SQL --- 19 SQL Sys Si scott d siguiente ERR ORA aruna Se : ER SYSTEM DI {POST_TRANS 11 L> select si 2 from v$se SID SERI ---- ------- 141 144 146 148 149 152 154 158 160 161 162 163 164 165 166 167 168 169 170 filas selec L> alter sys 2 disconnec stem altered después de e mensaje de ROR at line 1: A-00028: your esión ISCONNECT SE SACTION | IMM id,serial#, ession; IAL# USERNA ---- ------ 18 SCOTT 16 SCOTT 70 18 SCOTT 2 11 SYS 1 4 1 1 1 1 1 1 1 1 1 1 1 ccionadas. stem ct session d. terminar tra e error: session has bee Eric Gust ESSION ‘sid,ser EDIATE} username,st AME S --------- - A I A A A A A A A A A A A A A A A A A '144,16' po nsacción int en killed tavo Corone rial#’ tatus,BLOCKI STATUS BLO -------- --- ACTIVE INACTIVE ACTIVE ACTIVE ACTIVE ACTIVE ACTIVE ACTIVE ACTIVE ACTIVE ACTIVE ACTIVE ACTIVE ACTIVE ACTIVE ACTIVE ACTIVE ACTIVE ACTIVE ost_transact tenta hacer el Castillo ( ING_SESSION OCKING_SESS ----------- tion; otra operaci Oracle Ad gcoronelc@ N [Enter] SION ---- 144 144 [Enter] ión, Oracle l Database 10 dministración @gmail.com le mostrará 0g n I m) el
  • 105.
    Lección 07 Administra www.pe Termin Sintaxis: ALT Ejemplo SQL --- 10 SQL Sys SQL --- 10 7 ación dela In rudev.net nar una S : ER SYSTEM KI 12 L> select SI SID -------- --- 1 2 3 4 5 6 7 8 9 12 rows select L> alter sys stem altered L> select SI SID -------- --- 1 2 3 4 5 6 7 8 9 12 rows select stancia Sesión LL SESSION ‘s ID,SERIAL#, SERIAL# US -------- -- 1 1 1 1 1 1 1 1 5 SY 195 SC ted. stem kill s d. ID,SERIAL#, SERIAL# US -------- -- 1 1 1 1 1 1 1 1 5 SY 195 SC ted. sid,serial#’ [IMM USERNAME,st ERNAME ----------- S OTT ession '12, USERNAME,st ERNAME ----------- S OTT MEDIATE] tatus from v ------------ ,195' immedi tatus from v ------------ v$session; STA ------- --- ACT ACT ACT ACT ACT ACT ACT ACT ACT INA iate; v$session; STA ------- --- ACT ACT ACT ACT ACT ACT ACT ACT ACT KIL [Enter] ATUS ------ TIVE TIVE TIVE TIVE TIVE TIVE TIVE TIVE TIVE ACTIVE [Enter] [Enter] ATUS ------ TIVE TIVE TIVE TIVE TIVE TIVE TIVE TIVE TIVE LLED 1001
  • 106.
    102 También como se podemos re muestraen evisar los b la siguiente Fig Eric Gust loqueos de figura. ura 7 . 3 Blo tavo Corone las sesione oqueos de ce el Castillo ( es con la he esiones. Oracle Ad gcoronelc@ erramienta O Database 10 dministración @gmail.com Oracle EM, t 0g n I m) tal
  • 107.
    Lección 07 Administra www.pe Archiv El archiv eventos alertas,s que debe ó elimina archivo d El Archiv La localiz 7 ación de la In rudev.net vos de A vo de alerta mientras la sino existe l e ser revisar arlo periódic de alertas. o de alertas Fecha y Ho Una lista de El inicio de El thread d El numero Información Creación d Sentencias Información zación del ar stancia Alertas s alert_SID base de d a instancia rlo y darle m camente pre contiene la ora de inicio e los parám e los proceso e inicio de la de secuenc n de los swit e los tablesp s de tipo ALT n relacionad rchivo de ale .log registra datos esta o crea uno du mantenimient evio backup siguiente in y parada de etros de inic os backgrou a instancia ia de log Wr tch de los lo paces y seg TER que han da con el erro erta la define a los coman operativa, c urante el ini to, puedes o si deseas nformación: e la base de cialización qu nd riter og files mentos de U n sido utiliza or de tipo O e el parámet ndos y resu cada instanc cio, este arc optar por elim guardar la datos ue no tiene v UNDO adas RA-600 tro BACKGR ltados de lo cia tiene un chivo crece minar parte información valores por ROUND_DU 10 os principale na archivo d día a día a del contenid n histórica d defecto UMP_DEST. 03 es de así do del
  • 108.
    104 Ejemplo 1. SQL Dat Dat ORA 2. 3. SQL ORA Tot Fix Var Dat Red Dat Dat 4. 13 Bajar la ba L>shutdown tabase close tabase dismo ACLE instanc Eliminar el Iniciar la ba L> startup ACLE instanc tal System G xed Size riable Size tabase Buffe do Buffers tabase mount tabase opene Revisar el a se de datos immediate ed. ounted. ce shut dow archivo de a ase de datos ce started. Global Area ers ted. ed. archivo de a Eric Gust . [Enter n. alertas. s. 72424008 453192 54525952 16777216 667648 alertas tavo Corone r] 8 bytes 2 bytes 2 bytes 6 bytes 8 bytes el Castillo ( Oracle Ad gcoronelc@ Database 10 dministración @gmail.com 0g n I m)
  • 109.
    Lección 08 Administración delArchivo de Control Contenido ¿Qué es el Archivo de Control? 106 Establecer el Nombre de los Archivos de Control 107 Multiplexado el Archivo de Control 108 Creando Copias Adicionales, Renombrando y Reubicando Archivos de Control 109 Mostrando Información del Archivo de Control 111
  • 110.
    106 ¿Qué Toda bas la estruct Elarchivo El archiv siempre puede se El archivo Por defec base de Debes cr Puedes t deseas c es el Ar se de datos tura física de o de control El nombre Nombre y u Fecha y ho El número Información o de contro que la base er montada y o de control cto, por lo m datos. En rear dos o m también cre cambiar valo rchivo d tiene un arc e la base de contiene: de la base d ubicación de ora de la cre actual de la n de los che l debe estar e de datos e y es difícil re l de una bas menos una c n algunos s más copias d ear archivos res particula Eric Gust de Contr chivo de con e datos. de datos e los data file ación de la b secuencia d eckpoints r disponible esté abierta. ecuperarla. se de datos copia del ar istemas ope del archivo d de control ares en los a tavo Corone rol? ntrol, qué es es y redo log base de dato del log para escritu Sin el arc se crea al rchivo de co erativos por de control d más adelan archivos de c el Castillo ( s un archivo g files os ura por el se hivo de con mismo tiem ontrol se cre r defecto es urante la cre nte, si pierd control. Oracle Ad gcoronelc@ binario dond ervidor de b ntrol, la base po que la ba ea durante la s crear cop eación de b es archivos Database 10 dministración @gmail.com de se regist base de dato e de datos n ase de dato a creación d pias múltiple ase de dato s de control 0g n I m) ra os no os. de es. os. o
  • 111.
    Lección 08 Administra www.pe Estab Los nom CONTRO yabre to mantiene Ejemplo SQL NAM --- con Si no es base de d 8 ación del Arch rudev.net lecer el mbres de los OL_FILES e oda la lista e toda la lista 1 L> show para ME ------------ ntrol_files pecifica los datos: Si no esta Files), ento archivo por Si estas u establecer de los arch Si estas u Storage M en los DB_RECO en los luga hivo de Contr Nombre s archivos d n el archivo de archivo a de archivo ameter cont ---------- archivos en a utilizando onces la bas r defecto. E utilizando e el parámetr hivos de cont utilizando el anagement) parámetro OVERY_FILE ares apropiad rol e de los de control s de parámet os durante s de control rol_files TYPE ----------- string n el paráme el Administ se de datos l nombre po el Administr ro de inicial trol, Administrad ), puedes po os de E_DEST. AS dos. Archivo se especifica tros de la ba la puesta e durante la o [Ent VALUE - ---------- C:ORACLE TAEGCCCO LEPRODUCT CONTROL02 UCT10.2.0 L03.CTL etro CONTR trador de A crea un arc or defecto de rador de A ización que dor de Alm oner nombre inicializació SM crea aut os de Co an en el pa ase de dato en marcha, operación de ter] ----------- PRODUCT10 ONTROL01.CT T10.2.0OR 2.CTL, C:O 0ORADATAE ROL_FILES rchivos de chivo de con epende del s rchivos de determina acenamiento es de archiv ón DB_CR omáticamen ontrol arámetro de s. La instan y la instan e la base de ----------- 0.2.0ORADA TL, C:ORAC RADATAEGCC ORACLEPROD EGCCCONTRO antes de la Oracle (Ora ntrol y usa u sistema oper Oracle, en el nombre y o Automátic vos incompl REATE_FIL nte los archiv 10 inicializació ncia reconoc cia escribe e datos. a creación d acle-Manage un nombre d rativo. ntonces deb y la ubicació co (Automat letos en AS E_DEST vos de contr 07 ón ce y de ed de be ón tic M y rol
  • 112.
    108 Multip Cada bas en difere instancia dañados instancia medios. El comp continuac Not Ora dos Una form control e reducimo hacer un plexado se de datos entes discos asociada d se puede res puede ser ortamiento ción: La base d CONTROL datos. La base CONTROL Si uno de l base de da ta acle recomie s archivos de ma para mu en discos d os al mínimo proceso de el Archi s debe tener . Si un arc ebe ser cer staurar usan reiniciada. de los arc de datos es L_FILES, en de datos L_FILES dur os archivos atos, la insta enda fuertem e control y q ultiplexar arc diferentes. o el riesgo c recovery. Eric Gust ivo de C r por lo men chivo de con rada. Una v ndo la copia En este ca chivos de c cribe los no n el archivo lee solam ante la oper de control l ncia llega a mente que t que estén sit chivos de c Almacenan cuando falle tavo Corone Control nos 2 archivo ntrol es dañ vez que se a intacta del aso, no se re control mult ombres de del paráme mente el ración de la lega a ser in ser inopera toda base de tuados en di control es a ndo archivo e uno de los el Castillo ( os de contro ñado debido repare el dis archivo de c equiere ning tiplexados e archivo de etro de inic primer arc base de dat nasequible d ble y debe s e datos teng iscos físicos almacenar u os de contro s discos. Lo Oracle Ad gcoronelc@ ol, cada uno a una falla sco, el arch control del o guna recupe es como se control en cialización d chivo en e os. durante la op ser abortada ga un mínimo separados. na copia de ol en disco o que se bu Database 10 dministración @gmail.com o almacenad a del disco, ivo de contr otro disco y eración de lo e describe el parámet e la base d el parámet peración de a. o de el archivo d os diferente usca es evit 0g n I m) do la rol la os a ro de ro la de es, ar
  • 113.
    Lección 08 Administra www.pe Crean y Reu Sepuede archivo d lista de l control ex el nombr que los a copiar el Para agre control, d 1. 2. 3. 4. 8 ación del Arch rudev.net ndo Cop bicando e crear una de control ex los archivos xistente cam re del archiv archivos de c archivo de c egar una co debe seguir l Cerrar la ba Copie un a del Sistema Corrija el p de base de nombre de Inicie de nu hivo de Contr ias Adic o Archiv copia adici xistente a un s de control mbiando el n vo en la lista control no ca control. pia multiplex los siguiente ase de dato archivo de c a Operativo. parámetro CO e datos para l archivo de uevo la base rol cionales vos de C onal del arc na nueva ub l. De mane nombre del a a de archivo ambian dura xada del arc es pasos: s control exist . ONTROL_F a añadir el nu control exis e de datos. s, Renom Control chivo de con bicación y a era similar, archivo o ca os de contro ante el proce chivo de con ente a una ILES en el a uevo nombr stente. mbrando ntrol para m agregando e podemos r ambiando su ol. En ambo eso, cerrar la ntrol actual o nueva ubica archivo de p e del archivo o multiplexarlo, l nombre de renombrar u u ubicación, os casos, pa a base de d o renombrar ación, usand arámetro de o de control 10 , copiando u el archivo a un archivo d y cambiand ara garantiz atos antes d un archivo d do comando e inicializació , o cambiar 09 un la de do ar de de os ón el
  • 114.
    110 Ejemplo 1. SQL Bas Bas Ins 2. 3. SQL Ins Tot Fix Var Dat Red SQL 2 3 Sis 4. SQL ORA Ins SQL Ins Tot Fix Var Dat Red Bas Bas SQL NAM --- con 2 Cerramos l L> shutdown sede datos se de datos stancia ORAC Realizamos Modificamo inicializació L> startup n stancia ORAC tal System G xed Size riable Size tabase Buffe do Buffers L> alter sys 2 control_f 3 scope=spf stema modifi Iniciamos n L> shutdown A-01507: bas stancia ORAC L> startup stancia ORAC tal System G xed Size riable Size tabase Buffe do Buffers se de datos se de datos L> show para ME ------------ ntrol_files la base de d immediate cerrada. desmontada CLE cerrada s copia del a os el parám ón. nomount CLE iniciad Global Area ers stem set files='c:c file; icado. nuevamente immediate se de datos CLE cerrada CLE iniciad Global Area ers montada. abierta. ameter cont TY -------- -- st Eric Gust datos. [Enter] . . archivo de c metro CONT da. 167772160 1247876 71304572 88080384 7139328 tlfilecont la base de sin montar . da. 167772160 1247876 71304572 88080384 7139328 rol_files PE V --------- - ring C T tavo Corone control en C: TROL_FILES 0 bytes 6 bytes 2 bytes 4 bytes 8 bytes trol01.ctl', datos. r 0 bytes 6 bytes 2 bytes 4 bytes 8 bytes VALUE ------------ C:CTLFILEC TLFILECONTR el Castillo ( CTLFILE y S en el arc [Enter] ,'d:ctlfil [Enter] [Enter] [Enter] [Enter] ----------- CONTROL01.C ROL02.CTL Oracle Ad gcoronelc@ D:CTLFILE chivo de pa lecontrol02 --------- CTL, D:C Database 10 dministración @gmail.com E. arámetros d 2.ctl' 0g n I m) de
  • 115.
    Lección 08 Administra www.pe Mostr Las sigui Vista V$DATA V$CONT V$CONT V$PARA Ejemplo SQL NAM --- C: D: 8 acióndel Arch rudev.net rando Inf entes vistas ABASE TROLFILE TROLFILE_R AMETER 3 L> select na ME ------------ CTLFILECON CTLFILECON hivo de Contr formaci s muestran in RECORD_S ame from v$ ----------- NTROL01.CTL NTROL02.CTL rol ón del A nformación a SECTION controlfile ------ Archivo acerca de lo Descripción Muestra info el archivo de Lista los nom Muestra las el archivo de consta cada registros de momento. Puede ser u los archivos especificada CONTROL e; [Ent de Cont os archivos d n ormación de e control. mbres de los distintas se e control y lo a una; así co cada tipo u utilizada para s de control c as en el pará FILES. ter] trol de control: e la base de s archivos d ecciones que os registros omo el núme sados hasta a mostrar no como fueron ámetro de in 11 datos desde e control e componen de los que ero de a el ombres de n nicialización 11 e
  • 116.
    112 Eric Gust Página tavoCorone a en Blanco el Castillo ( Oracle Ad gcoronelc@ Database 10 dministración @gmail.com 0g n I m)
  • 117.
    Lección 09 Administración dellos Redo Logs Contenido ¿Que es el Redo Log? 114 Redo Threads 114 Contenido del Redo Log 114 Como Oracle Database Graba en los Redo Log 115 Planificación de los Redo Log Files 118 Multiplexado de los Redo Log Files 118 Creando Groupos y Miembros Redo Log 119 Creando Grupos Redo Log 119 Creando Miembros Redo Log 120 Eliminando Grupos y Miembros Redo Log 121 Eliminando Grupos Redo Log 121 Eliminando Miembros Redo Log 121 Consultando Información sobre los Redo Log 123 Ejercicio 123
  • 118.
    114 ¿Que La estruc consiste base ded un redo lo Redo T Cada ins multiplex sólo una un hilo e instancia propio th En esta Base de todas las Conten Los Redo redo ent es una de si cambia contiene para la ta segmento Los redo almacena Writer (L records d SYSTEM confirmad seguros e Los redo correspo confirmad 1 Vector d contiene e es el Re ctura de may en dos o má datos tal com og asociado Threads stancia de ba ados o no, l instancia de está presen s simultánea read de redo lección des datos de O s discusiones nido del R o Log Files try, está com escripción d a un valor los vectores abla, el bloq os deshacer records son ados en uno LGWR). Si de la transa M CHANGE N da. Sólo cu en disco el p records tam ndiente sea da, LGWR e de Cambio: D el número de edo Log yor importan ás archivos mo ellos ocu o para proteg ase de datos llaman a un e base de d nte. En Or amente tiene o. scribiré como Oracle estánd s y los ejem Redo Log son llenado mpuesto de de un cambio del sueldo s de cambio que de dato r. n guardados o de los red empre que cción desde NUMBER (S uando todos proceso de u mbién puede a confirmada envía todos Describe un c versión, el có Eric Gust g? ncia para op preasignado urren. Cada ger la base d s tiene su p thread de l datos tiene a racle Real A e acceso a u o configurar dar. El núm plos desarro g os con redo un grupo d o hecho a u en una tab que describ os de segme s de una ma o log files p una transa e el redo log SCN) para id los redo rec usuario notif e ser grabad a. Si el re los redo log cambio simple ódigo de la tra tavo Corone peraciones d os que alma a instancia d de datos en ropio redo l la instancia acceso a un Application una sola bas r y administ mero de thre ollados. o records. de vectores n solo bloqu bla de emp ben los camb ento deshac anera circula por el proces acción sea g buffer del dentificar los cords asocia fica que la tr dos a un red edo log buf g entries en e en un bloqu ansacción, y l el Castillo ( de recuperac cenan todos de una Base caso de que log groups de redo. En a Base de d Clusters, s se de datos trar el redo ead que pue Un redo rec de cambio1 ue en la bas leados, gen bios al bloqu cer, y la tab ar en el redo so de fondo confirmada, SGA a un r s redo recor ados con un ransacción h o log file an ffer se llena el redo log e de datos de la dirección d Oracle Ad gcoronelc@ ción es el Re s los cambio de datos de e la instancia s. Estos red n configurac datos de Or in embargo y cada insta log en una ede ser asu cord, tambié , cada uno e de datos. nera un red ue del segm bla de trans log buffer d de la base , LGWR gr redo log file ds para cad a transacció ha sido confi tes de que l a, u otra tr buffer a un e la BD. Entre del bloque afe Database 10 dministración @gmail.com edo Log, qu os hechos a e Oracle tien a falle. do log group ciones típica racle, tan só o, dos o má ancia tiene s a instancia d mido es 1 e én llamado u de los cuale Por ejempl o record qu ento de dato acción de lo del SGA y so de datos Lo raba los red e, y asigna u da transacció ón dada está rmada. la transacció ansacción e n redo log fil e otros datos, ectado. 0g n I m) ue la ne ps, as, ólo ás su de en un es o, ue os os on og do un ón án ón es e, ,
  • 119.
    Lección 09 Administra www.pe aun cuan datospue Como El redo lo requiere grabar m ARCHIVE El proces actual se el último comenza redo log a cada re Figura 9 9 ación de los R rudev.net ndo algunos ede cancela Oracle D og de una b un mínimo mientras el ELOG). so LGWR gr e llena, el LG redo log file ando el ciclo files. Los n edo log file. . 1 Reutiliza Redo Logs redo record ar estos cam atabase base de dato de dos arch otro está s raba en el re GWR empiez e esta llena o otra vez. L úmeros al la ación de los ds puede no bios. Graba en os consiste hivos para g siendo arch edo log files za a grabar do, LGWR La Figura 9. ado de cada Redo Log F ser confirm n los Red en dos o m garantizar qu ivado (si la de una man en el siguie retorna al p .1 ilustra el a línea indica Files por el p ados. Si fue o Log más redo log ue uno está a base de nera circular. ente redo log primer redo proceso de an la secuen roceso LGW era necesar g files. La b á siempre di datos está . Cuando el g file dispon log file y g grabación c ncia en que WR 11 rio, la base d base de dato sponible pa en el mod l redo log file nible. Cuand raba en el é circular de lo LGWR grab 15 de os ra do es do él, os ba
  • 120.
    116 Llenado l esta habi Active( Ejemplo SQL --- La base redo rec escribien Los redo llamados de recupe Si la bas reutilizar procesos está en LGWR co Log Sw Un log sw comienza file está c embargo independ forzar log los redo log ilitado el mo Si el arc NOARCHIV los cambio Si el archiv un redo lo registrados archivado. Current) y 1 L> select gr GROUP# -------- --- 1 2 3 de datos O cords desde do es llamad log files qu s active redo eración de la se de datos o sobre-es s de archivad el modo NO ontinua reuti itches y Lo witch es el a a grabar e completame , se puede dientemente g switch man files están d do archivad chivado es VELOG), un s registrado vado esta ha og file lleno s en él han s Inactive R roup#,membe MEMBERS ST -------- -- 1 CU 1 IN 1 IN Oracle utiliza e el redo lo do current r ue son reque o log files. L a instancia s está en el scribir un re do de fondo OARCHIVE ilizando el p og Sequen punto en el en otro. No ente lleno y l e configura de si el cu nualmente. Eric Gust disponibles p o. ta deshabi n redo log file s en él son g abilitado (la o vuelve a sido grabad Redo Log F rs,status,s ATUS ----------- RRENT ACTIVE ACTIVE a solo un red og buffer. redo log file. eridos para Los redo log son llamados modo ARCH edo log file o (ARCn) ha LOG, enton rimer archiv nce Numbe cual la bas rmalmente, a grabación ar log switc urrent log fi tavo Corone para ser reu ilitado (la e lleno vuelv grabados en base de da estar dispo os en los ar Files sequence# fr SEQUEN ---- ------- do log file a El redo log . un proceso g files que ya s inactive re HIVELOG, e en línea ac aya archivad nces cuando vo activo (act ers se de datos un log switc debe contin ch para qu ile está com el Castillo ( tilización po base de ve a estar di n los archivo tos está en nible despu rchivos de d rom v$log; NCE# ---- 50 48 49 al mismo tie g file que L de recuper a no son req edo log files entonces la ctivo (active do su conten o el último tive) disponi deja de gra ch ocurre cu nuar en el si ue ocurran mpletamente Oracle Ad gcoronelc@ or LGWR, de datos est isponible de os de datos. el modo AR ués de que datos y el ar [Enter] empo para a LGWR actu ación de la queridos par . base de da e) hasta que nido. Si la b redo log file ible. abar en un r uando el cu iguiente red a intervalo e lleno. Ta Database 10 dministración @gmail.com ependiendo á en mod spués de qu RCHIVELOG los cambio rchivo ha sid almacenar lo almente es instancia so ra un proces atos no pued e uno de lo base de dato e es llenad redo log file rrent redo lo o log file. S os regulare ambién pued 0g n I m) si do ue G), os do os sta on so de os os o, y og Sin es, de
  • 121.
    Lección 09 Administra www.pe La Base vezque los redo que es cí Cada red number. aplica co de los red Ejemplo SQL Sis SQL --- 9 ación de los R rudev.net de datos O un log switc log files, los íclicamente do log file e Durante u rrectamente do log files. 2 L> alter sys stema modifi L> select gr GROUP# -------- --- 1 2 3 Redo Logs Oracle asigna ch ocurre y L s log archiva utilizado se en línea o a na falla, la e los redo log stem switch icado. roup#,membe MEMBERS ST -------- -- 1 AC 1 CU 1 IN a a cada red LGWR empi ados conserv le asignara archivado es instancia, o g files en ord logfile; rs,status,s ATUS ----------- TIVE RRENT ACTIVE do log file u ieza a graba van su log s el siguiente s únicamen o la recuper den ascende sequence# fr SEQUEN ---- ------- un nuevo log ar. Cuando sequence nu log sequenc te identifica ración de m ente usando rom v$log; NCE# ---- 50 51 49 g sequence la base de umber. A un ce number d ado por su medios, la b o el log sequ [Enter [Enter 11 number cad datos archiv n redo log fi disponible. log sequenc ase de dato uence numb r] r] 17 da va ile ce os er
  • 122.
    118 Planif Multipl La base salvagua multiplex múltiples a unsolo Not Ora red Figura 9 El multip grupo se miembros sucesiva Cada mie simultáne idénticos en A_LO sucesiva (por ejem ficación lexado de de datos ardar contra ados, el LG redo log file o redo log file ta acle recomie do log file pu . 2 Multip lexado de lo e llama un m s del grupo mente. Los embro de u eamente en asignados OG1 y B_LO mente. LGW mplo, en A_L de los R e los Red Oracle te d a daños a GWR graba es idénticos, e. enda multipl uede ser cat lexado de lo os redo log member (m o 1, A_LOG miembros e un log file g cada uno por el LGW OG1. Luego WR nunca e LOG1 y B_LO Eric Gust Redo Lo do Log Fi deja multiple archivos in a simultánea , de tal mod lexar los red tastrófica si os Redo Log files se llam miembro). E G2 y B_LO en un grupo roup es sim de ellos) se R. En la Fig o graba sim escribe sim OG2). tavo Corone og Files les exar los re dividuales. amente la o que elimin do log files. se requiere g Files man groups En Figura 9 OG2 ambos debe ser ex multáneamen egún lo ind gura 9.2, prim multáneame multáneamen el Castillo ( do log files Cuando l misma info namos fallas La pérdida un proceso (grupos). C 9.2, A_LOG1 son miemb xactamente nte activo (e icado por lo mer LGWR nte en A_L nte en miem Oracle Ad gcoronelc@ s de una in os redo lo ormación de s que pueda a de datos d de recupera Cada redo lo 1 y B_LOG bros del gr del mismo t es decir, el os log sequ escribe sim LOG2 y B_ mbros de div Database 10 dministración @gmail.com nstancia pa g files está l redo log e n presentars de un ación. og files en u 1 ambos so upo 2, y a tamaño. LGWR grab ence numb ultáneamen _LOG2, y a versos grupo 0g n I m) ra án en se un on así ba er te así os
  • 123.
    Lección 09 Administra www.pe Crean Creand Sintaxis ALT A ( S Ejemplo SQL 2 3 4 5 Bas SQL --- SQL 2 --- 9 ación delos R rudev.net ndo Grou do Grupo ER DATABASE ADD LOGFILE [ ('especificación SIZE n {K|M} 3 L> alter dat 2 add logfi 3 ('C:o 4 'C:or 5 size 10M; se de datos L> select gr GROUP# -------- --- 1 2 3 4 L> select gr 2 order by GROUP# MEM -------- --- 1 C: 2 C: 3 C: 4 C: 4 C: Redo Logs upos y M os Redo L [GROUP #] de archivo 1', 'e tabase ile oracleprodu racleproduc ; modificada roup#,membe MEMBERS ST -------- -- 1 IN 1 CU 1 IN 2 UN roup#, memb 1 asc, 2 a MBER ----------- ORACLEPRO ORACLEPRO ORACLEPRO ORACLEPRO ORACLEPRO Miembro Log especificación de uct10.2.0 ct10.2.0o . rs,status,s ATUS ----------- ACTIVE RRENT ACTIVE USED er from v$l sc; ----------- DUCT10.2.0 DUCT10.2.0 DUCT10.2.0 DUCT10.2.0 DUCT10.2.0 os Redo e archivo 1') oradataegc oradataegcc sequence# fr SEQUEN ---- ------- logfile ------------ 0ORADATAEG 0ORADATAEG 0ORADATAEG 0ORADATAEG 0ORADATAEG o Log ccredo04a. credo04b.l rom v$log; NCE# ---- 50 51 49 0 ----------- GCCREDO01. GCCREDO02. GCCREDO03. GCCREDO04A GCCREDO04B log', og') [Ent [Ent [Ent ------ LOG LOG LOG A.LOG B.LOG 11 ter] ter] ter] 19
  • 124.
    120 Creand Sintaxis ALT A T Ejemplo SQL --- SQL 2 3 Bas SQL --- SQL 2 --- 6 f do Miemb ERDATABASE ADD LOGFILE M TO GROUP #; 4 L> select gr GROUP# -------- --- 1 2 3 4 L> alter dat 2 'C:oracl 3 to group se de datos L> select gr GROUP# -------- --- 1 2 3 4 L> select gr 2 order by GROUP# MEM -------- --- 1 C: 1 C: 2 C: 3 C: 4 C: 4 C: filas selecc bros Redo MEMBER 'espe roup#,membe MEMBERS ST -------- -- 1 IN 1 CU 1 IN 2 UN tabase add leproduct 1; modificada roup#,membe MEMBERS ST -------- -- 2 IN 1 CU 1 IN 2 UN roup#, memb 1 asc, 2 a MBER ----------- ORACLEPRO ORACLEPRO ORACLEPRO ORACLEPRO ORACLEPRO ORACLEPRO cionadas. Eric Gust o Log cificación de arc rs,status,s ATUS ----------- ACTIVE RRENT ACTIVE USED logfile mem 10.2.0orad . rs,status,s ATUS ----------- ACTIVE RRENT ACTIVE USED er from v$l sc; ----------- DUCT10.2.0 DUCT10.2.0 DUCT10.2.0 DUCT10.2.0 DUCT10.2.0 DUCT10.2.0 tavo Corone chivo' sequence# fr SEQUEN ---- ------- mber dataegccre sequence# fr SEQUEN ---- ------- logfile ------------ 0ORADATAEG 0ORADATAEG 0ORADATAEG 0ORADATAEG 0ORADATAEG 0ORADATAEG el Castillo ( rom v$log; NCE# ---- 50 51 49 0 edo01B.log' rom v$log; NCE# ---- 50 51 49 0 ----------- GCCREDO01B GCCREDO01. GCCREDO02. GCCREDO03. GCCREDO04A GCCREDO04B Oracle Ad gcoronelc@ [Enter] [Enter] [Enter] [Enter] ------ B.LOG LOG LOG LOG A.LOG B.LOG Database 10 dministración @gmail.com 0g n I m)
  • 125.
    Lección 09 Administra www.pe Elimin Elimina Sintaxis ALT Ejemplo SQL --- SQL Bas SQL --- Elimina Sintaxis ALT Ejemplo SQL --- 9 ación delos R rudev.net nando G ando Gru ER DATABASE 5 L> select gr GROUP# -------- --- 1 2 3 4 L> alter dat se de datos L> select gr GROUP# -------- --- 1 2 4 ando Mie ER DATABASE 6 L> select gr GROUP# -------- --- 1 2 4 Redo Logs Grupos y upos Red DROP LOGFIL roup#,membe MEMBERS ST -------- -- 2 IN 1 CU 1 IN 2 UN tabase drop modificada roup#,membe MEMBERS ST -------- -- 2 IN 1 CU 2 UN embros R DROP LOGFIL roup#,membe MEMBERS ST -------- -- 2 IN 1 CU 2 UN y Miemb do Log LE GROUP #; rs,status,s ATUS ----------- ACTIVE RRENT ACTIVE USED logfile gr . rs,status,s ATUS ----------- ACTIVE RRENT USED Redo Log LE MEMBER ' es rs,status,s ATUS ----------- ACTIVE RRENT USED bros Red sequence# fr SEQUEN ---- ------- roup 3; sequence# fr SEQUEN ---- ------- specificación de sequence# fr SEQUEN ---- ------- do Log rom v$log; NCE# ---- 50 51 49 0 rom v$log; NCE# ---- 50 51 0 e archivo '; rom v$log; NCE# ---- 50 51 0 [Enter] [Enter] [Enter] [Enter 12 r] 21
  • 126.
    122 SQL Sis SQL Sis SQL Sis SQL --- SQL 2 --- SQL 2 Bas SQL 2 --- L> alter sys stemamodifi L> alter sys stema modifi L> alter sys stema modifi L> select gr GROUP# -------- --- 1 2 4 L> select gr 2 order by GROUP# MEM -------- --- 1 C: 1 C: 2 C: 4 C: 4 C: L> alter dat 2 'C:ORACL se de datos L> select gr 2 order by GROUP# MEM -------- --- 1 C: 2 C: 4 C: 4 C: stem switch icado. stem switch icado. stem switch icado. roup#,membe MEMBERS ST -------- -- 2 IN 1 CU 2 IN roup#, memb 1, 2; MBER ----------- ORACLEPRO ORACLEPRO ORACLEPRO ORACLEPRO ORACLEPRO tabase drop LEPRODUCT modificada roup#, memb 1, 2; MBER ----------- ORACLEPRO ORACLEPRO ORACLEPRO ORACLEPRO Eric Gust logfile; logfile; logfile; rs,status,s ATUS ----------- ACTIVE RRENT ACTIVE er from v$l ----------- DUCT10.2.0 DUCT10.2.0 DUCT10.2.0 DUCT10.2.0 DUCT10.2.0 logfile me 10.2.0ORAD . er from v$l ----------- DUCT10.2.0 DUCT10.2.0 DUCT10.2.0 DUCT10.2.0 tavo Corone sequence# fr SEQUEN ---- ------- logfile ------------ 0ORADATAEG 0ORADATAEG 0ORADATAEG 0ORADATAEG 0ORADATAEG ember DATAEGCCRE logfile ------------ 0ORADATAEG 0ORADATAEG 0ORADATAEG 0ORADATAEG el Castillo ( rom v$log; NCE# ---- 53 54 52 ----------- GCCREDO01B GCCREDO01. GCCREDO02. GCCREDO04A GCCREDO04B EDO01.LOG'; ----------- GCCREDO01B GCCREDO02. GCCREDO04A GCCREDO04B Oracle Ad gcoronelc@ [Enter [Enter [Enter [Enter [Enter ------ B.LOG LOG LOG A.LOG B.LOG [Enter [Enter ------ B.LOG LOG A.LOG B.LOG Database 10 dministración @gmail.com r] r] r] r] r] r] r] 0g n I m)
  • 127.
    Lección 09 Administra www.pe Consu Las sigui Vis V$ V$ V$ Ejerci Configure 1. 2. 3. 9 aciónde los R rudev.net ultando entes vistas sta $LOG $LOGFILE $LOG_HISTO cio e el redo log Debe tener Cada grupo El tamaño d Redo Logs Informa s proveen inf ORY g de su base r 3 grupos re o debe tener de cada arch ación so formación so Descripción Muestra info Muestra info miembros. Muestra info e de datos pa edo log: 1, 2, r 2 miembros hivo debe se obre los obre los redo n ormación de ormación de ormación his ara que cum , y 3. s. er de 100 Mb Redo Lo o logs. e los grupos e los grupos stórica de lo mpla con los b. og redo logs. redo logs y s redo logs. siguientes r 12 sus requisitos: 23
  • 128.
    124 Eric Gust Página tavoCorone a en Blanco el Castillo ( Oracle Ad gcoronelc@ Database 10 dministración @gmail.com 0g n I m)
  • 129.
    Lección 10 Administración deTablespaces Contenido Esquema de la Base de Datos 126 Tipos de Segmentos 127 Guía para Administrar Tablespaces 128 Uso de Múltiples Tablespaces 128 Asignar Cuotas a los Usuarios en los Tablespace 128 Administración de Tablespaces 129 Tablespace Administrado Localmente 129 Tablespace Administrando por el Diccionario 130 Tablespace Administrado Localmente 131 Sintaxis General 131 Cláusula EXTENT 133 Cláusula AUTOEXTEND 136 Tablespaces Temporales 137 Introducción 137 Crear un Tablespace Temporal Administrado Localmente 137 Especificando Bloques NO Estándares para Tablespaces 139 Gestionando Tablespaces 140 Monitoreando el Espacio Libre 140 Agregando un nuevo archivo 140 Tablespace ONLINE - OFFLINE 141 Tablespace READ ONLY – READ WRITE 142 Eliminando un Tablespace 142
  • 130.
    126 Esque Una base files sea por lo me uno para Además gestionar Bloque Extent Segmen Tablesp ema de l e de datos f grupan en e enos un Ta distribuir ot de los Table r el almacen Oracle U p E nt S pace E la Base ísicamente e estructuras ló blespace lla ras estructu espace el se namiento de Un bloque O parámetro D Es un conjun Se compone Esta compue Eric Gust de Dato esta constitu ógicas llama amado SYST ras lógicas q ervidor Orac datos, como Oracle tiene u DB_BLOCK_ nto de bloqu e de uno o m esto por uno tavo Corone os uida de cont adas Tables TEM sin em que almacen cle se compo o se ilustra a un tamaño e _SIZE. ues oracle co mas Extents. o o mas Seg el Castillo ( trol files, log paces, una b mbargo se re nan datos. one de otras a continuació en bytes dete ontiguos. ment. Oracle Ad gcoronelc@ files y data base de dat ecomienda s estructuras ón. erminado po Database 10 dministración @gmail.com files, los da os debe ten crear mas d s lógicas pa or el 0g n I m) ata er de ra
  • 131.
    Lección 10 Administra www.pe Tipos d Unsegm almacena describen Tipo de Table Index Rollback Partition Ejemplo En este e SQL SQL SQL 2 3 SEG --- PK_ DEP EMP PK_ BON SAL 6 f 0 ación de Tabl rudev.net de Segme mento está amiento den n en la sigui Segmento k 1 ejemplo cons L> column se L> column ta L> select se 2 from dba_ 3 where own GMENT_NAME ------------ _DEPT PT P _EMP NUS LGRADE filas selecc lespaces entos definido c ntro de la ente tabla: Descri Almac Mejora Segm las lec ejecut Divide manej sultamos los egment_name ablespace_n egment_name _segments ner='SCOTT' SEGMEN ---- ------ INDEX TABLE TABLE INDEX TABLE TABLE cionadas. como cualqu base de da ipción cenan datos an el acceso ento especia cturas duran tar recuperac e una tabla e jables para p s segmentos format a20 ame format , segment_t ; NT_TYPE ----------- uier entidad atos. Algun en estructu o a los datos al usado par te las transa ción de tran en piezas má propósitos d s del esquem 0 a20 type, tables TABLESPAC -- --------- USERS USERS USERS USERS USERS USERS d que cons nos de los uras de filas s de las tabla ra mantener acciones de sacción. ás pequeñas de desempeñ ma HR. [ [ space_name, [ CE_NAME ----------- sume espac tipos más y columnas as. r consistenci los usuarios s, piezas má ño. [Enter] [Enter] bytes [Enter] BYTES -- --------- 65536 65536 65536 65536 65536 65536 12 cio físico d comunes s . ia en s y ás -- 27 de se
  • 132.
    128 Guía p Uso de Usandom base de podemos Asigna Conceda tablespac para Adm e Múltiple múltiples tab datos. Po s realizar las Separar los disputa en mismos da Separe lo aplicacione Almacenar disputa de Poner un t que en con Reservar u una alta almacenam Backup de ar Cuotas a a los usu ce donde ten ministra es Tables blespaces te or ejemplo, s tareas sigu s datos del tre los objet atafiles. s datos de es sean afec r los datafile las operacio tablespace O njunto este s un tablespac actividad d miento tempo tablespaces s a los Us uarios que ndrá su segm Eric Gust ar Tables spaces enemos may cuando un ientes: usuario de l tos del dicc e una aplic ctadas si un es de los ta ones de I/O. OFFLINE m siempre disp ce para un p de actualiza oral. Esto pe s individuale suarios e tendrán pr mento para tavo Corone spaces yor flexibilida na base de os datos de cionario y los cación de tablespace ablespaces e mientras que ponible. particular tip ación, solo ermite optim es. n los Tab rivilegios pa sus objetos. el Castillo ( ad en la ejec datos tien el diccionario s objetos de otras, para debe ser pu en discos se otros perm o de uso de lectura, o izar el uso d blespace ara crear o . Oracle Ad gcoronelc@ cución de op e múltiples o de datos p e los esque a impedir q esto en OFF eparados pa manecen en e la base de o como s de los tables bjetos una Database 10 dministración @gmail.com peraciones d tablespace para reducir emas para lo que múltiple FLINE. ara reducir línea, con t e datos, com segmento d spaces. cuota en 0g n I m) de es, la os es la tal mo de el
  • 133.
    Lección 10 Administra www.pe Admin Tables Se tratad cada arc extension Cada vez los valore cambios de datos. Los table Todos lo localmen Adicional tablespac 0 ación de Tabl rudev.net nistració space Adm de un tables chivo de dat nes. z que una e es del mapa no generan . espaces adm Mejora la asignación (mapa de b Mejora el d los tablesp Se permite tablespace ningún und Simplifica especificad seleccionad Reduce la necesaria e de bits. Unir extent os tablespa te. lmente, el ces administ lespaces ón de Ta ministrad space que g tos para ma extensión es a de bits pa información ministrados lo concurrenc y liberació bits almacen desempeño, ace adminis en bases de es temporale do o redo. la asignació da, el tam do. confianza d es almacen ts libres es in aces, inclui paquete trados localm ablespac do Localm gestiona sus antener un asignada o ara que refle n de rollbac ocalmente p cia y veloci ón de espac nados en la c por que op strados por e datos de re es (por eje ón de espa maño aprop del usuario e ada en la c nnecesario p do el table DBMS_SP mente. ces mente s propias ext seguimiento o se libera p eje el nuevo k ya que no presentan los idad de op cio modifica cabecera de peraciones re el diccionario eserva leíble emplo, para acio, cuand piado para en el diccion abecera de para los tabl espace SY PACE_ADM tensiones, u o del estado ara volver a o estado de o actualizan s siguientes peraciones d a recursos a e los archivo ecursivas qu o de datos s es, porque a ordenamie o la cláusu a el exten nario de dato los archivo lespaces ad YSTEM, pue IN provee utiliza un ma o libre ó uti a utilizarla, O e las extens las tablas d beneficios: de espacio administrado s). ue se puede son eliminad administramo ntos) y así ula AUTOAL nt es auto os por que l s y los bloq ministrados eden ser a e procedim 12 apa de bits e ilizado de la Oracle camb siones. Esto del diccionar , por que os localmen en producir e as. os localmen í no genera LLOCATE e omáticamen a informació ques de map localmente. administrado mientos pa 29 en as bia os rio la te en te an es te ón pa . os ra
  • 134.
    130 Ejemplo 2 SQL Con SQL 2 TAB --- SYS UND SYS TEM USE EXA 6 f Firura10 Tables Cuando cuando c especifica diccionar asignado 2 L> conn / as nectado. L> select ta 2 from dba_ BLESPACE_NAM ------------ STEM DOTBS1 SAUX MP ERS AMPLE filas selecc 0 . 1 Gestión space Adm iniciamos O creamos un ar explícita rio, Oracle a o o liberado p s sysdba ablespace_n _tablespace ME ----------- cionadas. n de tablespa ministran Oracle 10g, n tablespac mente cuan actualiza las para rehusa Eric Gust ame, extent s; EXTE ------ ---- LOCA LOCA LOCA LOCA LOCA LOCA aces desde ndo por e la opción p e es Admin ndo querem s tablas apr rlo. tavo Corone t_management ENT_MAN ------- AL AL AL AL AL AL Oracle EM el Diccion or defecto p nistrado Lo mos crear u ropiadas en el Castillo ( [Enter t [Enter nario para la adm calmente. un tablespa el dicciona Oracle Ad gcoronelc@ r] r] ministración Sin embar ace adminis ario cuando Database 10 dministración @gmail.com de los exte go, podemo strado por un extent e 0g n I m) ent os el es
  • 135.
    Lección 10 Administra www.pe Tables Sintaxi CRE D Ejemplo SQL Con SQL 2 3 Tab En estee 0 ación de Tabl rudev.net space A is Genera EATE TABLESPA DATA FILE nom [ AUTOEXTEND [ BLOCKSIZE n [ ONLINE | OF [ EXTENT MAN { DICTIONA 3 L> conn / as nectado. L> create ta 2 datafile 3 size 5 M; blespace cre ejemplo se e Estado Tipo Gestión de Tipo de As Gestión de Ampliar au lespaces Administ al ACE nombre mbre SIZE n [K| D { OFF | ON [ n [K] ] FLINE ] NAGEMENT ARY | LOCAL [ s sysdba ablespace t 'C:oracle ; eado. esta creando e Extensione ignación e Espacio de tomáticame trado Lo M|G|T] [REUS [NEXT n [K|M| AUTOALLOCAT s_demo product10 o el tablespa es e Segmento nte ocalmen SE] G|T] ] [MAXS TE | UNIFORM 0.2.0oradat ace ts_demo Rea Perm Loca Auto Auto Des nte SIZE n [K|M|G|T [SIZE n [K|M| taegccts_ o con parám dWrite manente al omático omático habilitado T]] } ] G|T] ] ] } ] [Enter _demo.dbf' [Enter metros por de 13 r] r] efecto: 31
  • 136.
    132 Ejemplo Objetos g SQL Sec SQL 2 3 4 5 6 7 8 9 10 11 12 13 14 Pro Ejemplo SQL 2 3 4 Tab SQL Lla SQL 2 3 SEG --- TB_ TB_ . . .. TB_ TB_ TB_ TB_ PK_ PK_ . . . . PK_ PK_ 34 4 generales pa L> create se cuencia crea L> create or 2 ( tabla v 3 as 4 cmd var 5 s varch 6 begin 7 cmd := 8 || 9 for k i 0 execu 1 commi 2 end loo 3 end; 4 / ocedimiento 5 L> create ta 2 id numb 3 dato va 4 ) tablesp bla creada. L> call sp_f amada termin L> select se 2 from dba_ 3 where tab GMENT_NAME ------------ _DEMO _DEMO . . _DEMO _DEMO _DEMO _DEMO _TB_DEMO _TB_DEMO . . _TB_DEMO _TB_DEMO filas selec ara los ejem equence sq_ ada. r replace p varchar2, n rchar2(500) har2(200) : 'insert in ' values(s in 1..n loo ute immedia it; op; creado. able tb_dem ber constra archar2(200 pace ts_dem fill_table( nada. egment_name _extents blespace_na SEG ------- --- TAB TAB TAB TAB TAB TAB IND IND IND IND ccionadas. Eric Gust plos de esta _table; rocedure sp number ) ; = 'Oracle i to ' || tab q_table.nex p te ( cmd ); mo( int pk_tb_d ) mo; 'tb_demo', , segment_t me = 'TS_DE MENT_TYPE ----------- LE LE LE LE LE LE EX EX EX EX tavo Corone a lección. p_fill_table is PowerFull bla xtval,''' || ; demo primary , 62300 ); type, extent EMO'; EXTEN ----- ------ el Castillo ( e l'; | s || ''') y key, [ [ t_id, block [ NT_ID B ----- ----- 0 1 14 15 16 17 0 1 14 15 Oracle Ad gcoronelc@ [Ent '; [Ent [Enter] [Enter] ks, bytes [Enter] BLOCKS ------ ----- 8 8 8 8 128 10 128 10 8 8 8 8 Database 10 dministración @gmail.com ter] ter] BYTES ------ 65536 65536 65536 65536 048576 048576 65536 65536 65536 65536 0g n I m)
  • 137.
    Lección 10 Administra www.pe Cláusu Sintaxis [ EX { Paracre cláusula Tenemos la opción sea man UNIFORM Ejemplo SQL 2 4 Tab SQL 2 3 4 Tab SQL Lla SQL 2 3 SEG --- TB_ TB_ . . . . TB_ TB_ TB_ TB_ PK_ PK_ . . . . PK_ PK_ 34 0 ación de Tabl rudev.net ula EXTEN XTENT MANAGE { DICTIONARY ear un table EXTENT MA s dos opcion n AUTOALLO nejado con M SIZE. 6 L> create ta 2 datafile 4 extent ma blespace cre L> create ta 2 id numb 3 dato va 4 ) tablesp bla creada. L> call sp_f amada termin L> select se 2 from dba_ 3 where tab GMENT_NAME ------------ _A _A . . _A _A _A _A _TB_A _TB_A . . _TB_A _TB_A filas selec lespaces NT EMENT | LOCAL [ AUT espace adm ANAGEMEN nes, podemo OCATE (opc extent un ablespace t 'C:oracle anagement l eado. able tb_a( ber constra archar2(200 pace ts_a; fill_table( nada. egment_name _extents blespace_na SEG ------- --- TAB TAB TAB TAB TAB TAB IND IND IND IND ccionadas. TOALLOCATE | ministrado lo NT de la inst os hacer que ción por def iformes de s_a product10 ocal autoal int pk_tb_a ) 'tb_a', 62 , segment_t me = 'TS_A' MENT_TYPE ----------- LE LE LE LE LE LE EX EX EX EX | UNIFORM [SI ocalmente, trucción CRE e Oracle ma fecto), o pod un tamañ 0.2.0oradat llocate; a primary ke 2300 ); type, extent '; EXTEN ----- ------ ZE n [K|M|G|T debemos e EATE TABL aneje los ext demos espe o específic taegccts_ ey, t_id, block NT_ID B ----- ----- 0 1 14 15 16 17 0 1 14 15 T] ] ] } ] especificar L ESPACE. ent automát ecificar que co mediante _a.dbf' size [Ent [Ent [Ent ks, bytes [Ent BLOCKS ------ ----- 8 8 8 8 128 10 128 10 8 8 8 8 13 LOCAL en ticamente co el tablespac e la cláusu e 5 M ter] ter] ter] ter] BYTES ------ 65536 65536 65536 65536 048576 048576 65536 65536 65536 65536 33 la on ce ula
  • 138.
    134 El resulta Ejemplo SQL 2 3 Tab SQL 2 3 4 Tab SQL Lla SQL 2 3 SEG --- TB_ TB_ TB_ PK_ En este indicado adoque se o 7 L> create ta 2 datafile 3 extent ma blespace cre L> create ta 2 id numb 3 dato va 4 ) tablesp bla creada. L> call sp_f amada termin L> select se 2 from dba_ 3 where tab GMENT_NAME ------------ _B _B _B _TB_B ejemplo se el tamaño, e obtiene es si ablespace t 'C:oracle anagement l eado. able tb_b( ber constra archar2(200 pace ts_b; fill_table( nada. egment_name _extents blespace_na SEG ------- --- TAB TAB TAB IND ha especific entonces as Eric Gust imilar al del s_b product10 ocal unifor int pk_tb_b ) 'tb_b', 62 , segment_t me = 'TS_B' MENT_TYPE ----------- LE LE LE EX cado que el ume el valor tavo Corone Ejemplo 4. 0.2.0oradat rm; b primary ke 2300 ); type, extent '; EXTEN ----- ------ l tamaño de r por defecto el Castillo ( taegccts_ ey, t_id, block NT_ID B ----- ----- 0 1 2 0 el extent es o, este es de Oracle Ad gcoronelc@ _b.dbf' size [Ent [Ent [Ent ks, bytes [Ent BLOCKS ------ ----- 128 10 128 10 128 10 128 10 uniforme, p e 1 MB. Database 10 dministración @gmail.com e 5 M ter] ter] ter] ter] BYTES ------ 048576 048576 048576 048576 pero no se h 0g n I m) ha
  • 139.
    Lección 10 Administra www.pe Ejemplo SQL 2 3 Tab SQL 2 3 4 Tab SQL Lla SQL 2 3 SEG --- TB_ TB_ TB_ PK_ PK_ En estec que tiene por lo tan SQL NAM --- - db_ 0 ación de Tabl rudev.net 8 L> create ta 2 datafile 3 extent ma blespace cre L> create ta 2 id numb 3 dato va 4 ) tablesp bla creada. L> call sp_f amada termin L> select se 2 from dba_ 3 where tab GMENT_NAME ------------ _C _C _C _TB_C _TB_C caso, especi e que ser un nto es redon L> show para ME ------------ _block_size lespaces ablespace t 'C:oracle anagement l eado. able tb_c( ber constra archar2(200 pace ts_c; fill_table( nada. egment_name _extents blespace_na SEG ------- --- TAB TAB TAB IND IND ificamos que múltiplo de deado a 128 ameter db_b ----------- s_c product10 ocal unifor int pk_tb_c ) 'tb_c', 10 , segment_t me = 'TS_C' MENT_TYPE ----------- LE LE LE EX EX e el extent te 8K, debido 8K, que es lo lock_size ----------- 0.2.0oradat rm size 127 c primary ke 0000 ); type, extent '; EXTEN ----- ------ enga un tam a que el pa o mismo a 1 TYPE -- --------- integer taegccts_ K; ey, t_id, block NT_ID B ----- ----- 0 1 2 0 1 maño de 127 arámetro DB_ 6 bloques. VALUE --- ------- 8192 _c.dbf' size [Ent [Ent [Ent ks, bytes [Ent BLOCKS ------ ----- 16 1 16 1 16 1 16 1 16 1 7K, pero no e _BLOCK_S [Ent ------------ 13 e 2M ter] ter] ter] ter] BYTES ------ 131072 131072 131072 131072 131072 es posible p IZE es de 8 ter] ----------- 35 or K, -
  • 140.
    136 Cláusu Sintaxis [ A Donde: OF ON NE MA UN Ejemplo SQL 2 3 4 Tab SQL 2 3 4 Tab SQL Lla SQL 2 3 SEG --- TB_ TB_ TB_ PK_ PK_ ula AUTO AUTOEXTEND{ FF N EXT AXSIZE NLIMITED 9 L> create ta 2 datafile 3 autoexten 4 extent ma blespace cre L> create ta 2 id numb 3 dato va 4 ) tablesp bla creada. L> call sp_f amada termin L> select se 2 from dba_ 3 where tab GMENT_NAME ------------ _D _D _D _TB_D _TB_D OEXTEND { OFF | ON Deshabilita Habilita el Se utiliza p disco cuan El valor pr Esta cláus para expan Esta cláus archivo de ablespace t 'C:oracle nd on next anagement l eado. able tb_d( ber constra archar2(200 pace ts_d; fill_table( nada. egment_name _extents blespace_na SEG ------- --- TAB TAB TAB IND IND Eric Gust D [NEXT n [K| a el crecimie crecimiento para especif ndo mas exte edeterminad sula se utiliza ndir automá sula indica q e datos. s_d product10 500 K maxsi ocal unifor int pk_tb_d ) 'tb_d', 20 , segment_t me = 'TS_D' MENT_TYPE ----------- LE LE LE EX EX tavo Corone M|G|T] ] [ ento automá o automático ficar el siguie ent son requ do es el tam a para espec ticamente e ue no existe 0.2.0oradat ize 3 M rm size 256 d primary ke 0000 ); type, extent '; EXTEN ----- ------ el Castillo ( [MAXSIZE n ático del table del tablespa ente increme ueridos. año de un b cificar el má l archivo de e límite para taegccts_ K; ey, t_id, block NT_ID B ----- ----- 0 1 2 0 1 Oracle Ad gcoronelc@ [K|M|G|T]] espace. ace. ento del tam bloque. áximo espaci datos. el crecimien _d.dbf' size [Enter] [Enter] [Enter] ks, bytes [Enter] BLOCKS ------ ----- 32 2 32 2 32 2 32 2 32 2 Database 10 dministración @gmail.com } ] maño en io permitido nto del e 500 K BYTES ------ 262144 262144 262144 262144 262144 0g n I m)
  • 141.
    Lección 10 Administra www.pe Tables Introdu Para mej evitarqu tablespac usuarios. Dentro d instancia de orden dentro d primera i base de compartid Podemos ordenam V$TEMP No es po Ejemplo En este e SQL TAB --- TEM Crear u Debido a administr tablespac data fue temporal Para con DBA_TE Para cre TABLESP 0 ación de Tabl rudev.net spaces ucción jorar la conc ue la Base ces tempor . de un table dada y el ta namiento ex e un tables nstrucción q datos, y es do por múltip s consultar iento en un SEG_USAG osible crear o 10 ejemplo cons L> select TA BLESPACE_NAM ------------ MP un Tables a que el man rado localme ces tempora ra del table . nsultar infor MP_FILES a ear un table PACE, y nec lespaces Tempor currencia de de Datos O rales. Un ta espace temp ablespace c xiste para c space deter que use el ta s liberado s ples transac la asignac n tablespace GE identifica objetos explí sultamos el ABLESPACE_N ME ----------- space Te nejo del espa ente, ellos s ales adminis espace tem mación sob análogo a la space temp cesitamos e rales e múltiples o Oracle admi ablespace t poral, todas comparten u cada instan rminado. El ablespace te solo cuando cciones. ción y libera e temporal los usuarios ícitamente e nombre del AME from v$ ------- mporal A acio es muc son los más strados loca mporal o ge bre los temp as vistas V$D poral debem l privilegio d peraciones nistre opera temporal pu s las opera n solo segm cia que eje segmento emporal para o se baja la ación de es usando la v s actuales e en un tablesp tablespace $sort_segmen Administr cho más sim s apropiado lmente usan eneran ning pfiles podem DATAFILE y mos usar la del sistema C de ordenam aciones de uede ser c aciones de mento de ord ecuta opera de ordenam a ordenamie instancia. spacio dent vista V$SO en esos segm pace tempor temporal. nt; [ rado Loca mple y más e s para table n tempfiles, gún redo pa mos usar la y DBA_DATA instrucción CREATE TA miento, reduc espacio, de compartido ordenamien denamiento. ciones de miento es c ento, despué Un extent n tro de un s RT_SEGME mentos. ral. [Enter] almente eficiente en u espaces tem , los cuales ara data de as vistas V$ A_FILES. CREATE T ABLESPACE 13 cir su costo, ebemos cre por múltiple nto para un El segmen ordenamien creado por és de iniciar no puede s segmento d ENT. La vis un tablespac mporales. Lo no modifica el tablespac $TEMPFILE TEMPORAR E. 37 o ar es na to to la la er de sta ce os an ce y RY
  • 142.
    138 Sintaxis CRE T Ejemplo SQL 2 3 4 Tab Para opt temporal SORT_A EATE TEMPORA TEMPFILEnom [ AUTOEXTEND [ EXTENT MAN { DICTIONA 11 L> create te 2 tempfile 3 size 5 M 4 extent ma blespace cre timizar el d , el valor AREA_SIZE. ARY TABLESPA bre SIZE n [K|M D { OFF | ON [ NAGEMENT ARY | LOCAL [ emporary ta 'C:oracle reuse anagement l eado. desempeño especificado Eric Gust ACE nombre M|G|T] [REUS [NEXT n [K|M| UNIFORM [SIZ blespace te product10 ocal unifor de las op o en UNIF tavo Corone SE] G|T] ] [MAXS ZE n [K|M|G|T] emp_a 0.2.0oradat rm size 1M; peraciones d ORM SIZE el Castillo ( SIZE n [K|M|G|T ] ] ] taegccTEM [Ent de ordenam E debe ser Oracle Ad gcoronelc@ T]] } ] MP_A.DBF' ter] miento en e múltiplo d Database 10 dministración @gmail.com el tablespac el parámet 0g n I m) ce ro
  • 143.
    Lección 10 Administra www.pe Espec NO Es Podemos parámetr tamaños Lacláus tamaño d el SGA d Ejemplo SQL Sis SQL NAM --- db_ SQL 2 3 4 Tab SQL 2 3 4 Tab SQL 2 3 SEG --- TB_ SYS 0 ación de Tabl rudev.net cificando stándare s crear table ro DB_BLO de bloques ula BLOCKS del bloque d ebe ser con 12 L> alter sys stema modifi L> show para ME ------------ _2k_cache_si L> create ta 2 datafile 3 extent ma 4 blocksize blespace cre L> create ta 2 id num 3 valor 4 ) tablesp bla creada. L> select se 2 from dba_ 3 where tab GMENT_NAME ------------ _E S_C005523 lespaces o Bloqu es para T espaces con OCK_SIZE. diferentes e SIZE en la iferente al ta nfigurado par stem set db icado. ameter db_2 ----------- ize ablespace t 'C:oracle anagement l e 2K; eado. able tb_e( mber primar varchar2(2 pace ts_e; egment_name _extents blespace_na SEG ------- --- TAB IND es Tablesp n tamaños d Esta caract entre bases d instrucción amaño del b ra tamaños _2k_cache_s k_cache_siz ----------- s_e product10 ocal unifor y key, 00) , segment_t me = 'TS_E' MENT_TYPE ----------- LE EX paces de bloques d terística pe de datos. CREATE T loque están de bloques size = 8M sc ze TYPE -- --------- big integ 0.2.0oradat rm size 128K type, extent '; EXTEN ----- ------ diferentes al ermite trans TABLESPAC dar. Sin em no estándar cope = spfi VALUE --- ------- ger 8M taegccts_ K t_id, block NT_ID B ----- ----- 0 0 l estándar d sportar tabl CE permite mbargo, el bu r. ile; [Ent [Ent ------ _e.dbf' size [Ent [Ent ks, bytes [Ent BLOCKS ------ ----- 64 1 64 1 13 definido por espaces co especificar uffer cache e ter] ter] e 2M ter] ter] ter] BYTES ------ 131072 131072 39 el on el en
  • 144.
    140 Gestio Monito Para mon Ejemplo SQL 2 3 4 B --- Agrega Ejemplo SQL 2 3 Tab SQL --- SQL 2 T --- 1 1 onando oreando e nitorearel es dba_free_s dba_free_s 13 L> select bl 2 from dba_ 3 where tab 4 order by BLOCK_ID -------- --- 61361 62089 ando un n 14 L> alter tab 2 add dataf 3 size 1M; blespace mod L> select ts TS# NAM -------- --- 12 TS_ L> select ts 2 from v$da TS# NAME --- -------- 12 C:ORACLE 12 C:ORACLE Tablesp el Espacio spacio libre space space_coale lock_id, by _free_space blespace_na block_id; BYTES -------- -- 720896 5177344 nuevo arc blespace ts file 'C:or dificado. s#, name fr ME ----------- _D s#, name, b atafile whe ----------- EPRODUCT1 EPRODUCT1 Eric Gust paces o Libre de un tables sced tes, blocks me = 'SYSTE BLOCKS -------- 88 632 chivo _d acleproduc om v$tables ----------- lock_size, re ts# = 12 ----------- 0.2.0ORADA 0.2.0ORADA tavo Corone space tenem s EM' [Ent ct10.2.0or space where ------- status 2; ------------ ATAEGCCTS_ ATAEGCCTS_ el Castillo ( mos las vista ter] radataegcc name = 'TS B --------- - _D.DBF _D2.DBF Oracle Ad gcoronelc@ as: cts_d2.dbf' [Ent S_D'; [Ent [Ent BLOCK_SIZE S ---------- - 8192 O 8192 O Database 10 dministración @gmail.com ' ter] ter] ter] STATUS ------- ONLINE ONLINE 0g n I m)
  • 145.
    Lección 10 Administra www.pe Tables Ejemplo SQL C --- SQL Tab SQL sel ERR ORA ORA SQL Tab SQL C --- 0 ación deTabl rudev.net space ON 15 L> select co COUNT(*) -------- 62300 L> alter tab blespace mod L> select co lect count(* ROR en línea A-00376: el A-01110: arc L> alter tab blespace mod L> select co COUNT(*) -------- 62300 lespaces LINE - OF ount(*) fro blespace ts dificado. ount(*) fro *) from tb_ * a 1: archivo 8 chivo de da blespace ts dificado. ount(*) fro FFLINE m tb_b; _b offline; m tb_b; _b no se puede tos 8: 'C: _b online; m tb_b; [Enter ; [Enter [Enter e leer en es ORACLEPROD [Enter [Enter r] r] r] ste momento DUCT10.2.0 r] r] o 0ORADATATS 14 S_B.DBF' 41
  • 146.
    142 Tables Ejemplo SQL 1 f SQL --- SQL Tab SQL ins ERR ORA ORA 'C: SQL --- Elimina SQL NAM --- TS_ SQL Tab SQL nin space REA 16 L>insert in fila creada. L> select * ID VAL -------- --- 500 www L> alter ta blespace mod L> insert in sert into tb * ROR en línea A-00372: el A-01110: arc ORACLEPRO L> select * ID VAL -------- --- 500 www ando un T L> select na ME ------------ _B L> drop tabl blespace bor L> select na nguna fila s AD ONLY nto tb_e va . from tb_e; LOR ----------- w.perudev.c ablespace t dificado. nto tb_e va b_e values a 1: archivo 12 chivo de da ODUCT10.2. from tb_e; LOR ----------- w.perudev.c Tablespa ame from v$ ----------- lespace ts_ rrado. ame from v$ seleccionad Eric Gust Y – READ lues ( 500, ----------- om s_e read on lues ( 501, ( 501, 'Ora no se pued tos 12: 0ORADATAE ----------- om ace tablespace ------ _b including tablespace da tavo Corone D WRITE , 'www.perud ------- nly; , 'Oracle is acle is Powe de modificar EGCCTS_E.DB ------- where name g contents a where name el Castillo ( dev.com' ); s Powerful' erful' ) r en este m BF' = 'TS_B'; and datafil = 'TS_B'; Oracle Ad gcoronelc@ [Ent [Ent [Ent ); [Ent momento [Ent [Ent les; [Ent [Ent Database 10 dministración @gmail.com ter] ter] ter] ter] ter] ter] ter] ter] 0g n I m)
  • 147.
    Lección 11 Usuarios yRecursos Contenido Administración de Usuarios 144 Guía para Crear Usuarios 144 Creación de un Nuevo Usuario 145 Modificando Usuarios 147 Eliminando Usuarios 148 Administración de Recursos con Perfiles 149 Habilitar y Deshabilitar los Limites de Recursos 149 Creación de Perfiles 151 Modificando Perfiles 155 Eliminar Perfiles 155 Contraseñas Complejas 156 Verificar Información sobre Usuarios y Perfiles 160 Usuarios y su Información Asociada 160 Tablaspaces y Quotas 160 Perfiles y Limites asignados 161
  • 148.
    144 Admin Cada ba acceder instancia datos. La segur estándire servicios las opera Guía p Para crea 1. Ide obje 2. Asi 3. Asi 4. Asi nistració se de datos a una base de la base ridad del se ectamente r del servido aciones para ara Crear ar un usuario ntificar corre etos en la ba gnar cuotas gnar un tabl gnar los priv ón de Us s Oracle tie e de datos, de datos u rvidor y la a relacionadas r Oracle de a las cuales r Usuario o debemos t ectamente lo ase de datos s de espacio lespace por vilegios y rol Eric Gust suarios ene una list , un usuario usando un n administraci s, por ello re manera ad han sido cre os tener en cue os tablespac s. a los usuar defecto y un les pertinent tavo Corone a de usuar o necesita nombre de u ón de los u esulta impre ecuada, per eados. enta: ces que util ios en los Ta n tablespace tes. el Castillo ( ios de base una aplicac usuario valid usuarios de escindible ad rmitiendo a izará el usu ablespaces e temporal. Oracle Ad gcoronelc@ e de datos ción y cone do definido e la base de dministrar el los usuarios uario para al disponibles. Database 10 dministración @gmail.com validos. Pa ectarse a un en la base d datos Orac acceso a lo s realizar so lmacenas su 0g n I m) ra na de cle os olo us
  • 149.
    Lección 1 Usuarios y www.pe Creació Sintaxis Ejemplo Paracrea tablespac SQL 2 3 4 Tab Debemos SQL 2 3 Tab 1 y Recursos rudev.net ón de un 1 ar un usuar ce para los d L> create ta 2 datafile 3 autoexten 4 extent ma blespace cre s crear un ta L> create te 2 tempfile 3 extent ma blespace cre Nuevo U rio necesitam datos. ablespace t 'E:oracle nd on next anagement l eated. ablespace te emporary ta 'E:oracle anagement l eated. Usuario mos tener p s_alm oradatadb 512K maxsiz ocal unifor emporal. blespace ts oradatadb ocal unifor privilegio CR begccts_alm ze 5M rm size 128K s_alm_temp begccts_alm rm size 128K REATE USE m.ora' size K; m_temp.ora' K; ER. Primero e 1M [Ent size 1M [Ent 14 crearemos ter] ter] 45 el
  • 150.
    146 Ahora pro SQL 2 3 4 5 Use Para que privilegio SQL Gra SQL Con ocedemosa L> create us 2 identifie 3 default t 4 quota 1M 5 temporary er created. e el usuario s, por ejemp L> grant cre ant succeede L> conn ange nnected. a crear el usu ser angelic ed by suert tablespace on ts_alm y tablespac pueda inici plo, el privile eate sessio ed. elica/suert Eric Gust uario. a e ts_alm e ts_alm_te ar sesión y egio CREATE n to angeli e tavo Corone emp; operar obje E SESSION ica; el Castillo ( etos de la b N permite cre Oracle Ad gcoronelc@ [Ent ase de dato ear sesiones [Ent [Ent Database 10 dministración @gmail.com ter] os debe ten s. ter] ter] 0g n I m) er
  • 151.
    Lección 1 Usuarios y www.pe Modific Sintaxis Ejemplo Cambiar SQL 2 Use SQL Con Sucuota SQL Use 1 y Recursos rudev.net cando Us 2 la contraseñ L> alter use 2 identifie er altered. L> conn ange nnected. en el tables L> alter use er altered. suarios ña de angeli er angelica ed by luck; elica/luck space ts_alm er angelica ca, debe se m debe ser il quota unli r luck. limitado. imited on ts [ [ s_alm; [ [Enter] [Enter] [Enter] 1447
  • 152.
    148 Elimina Sintaxis Ejemplo SQL Con SQL Gra SQL Con SQL 2 3 4 Tab SQL 1 r SQL Com SQL Con SQL 2 3 TAB --- TES SQL dro * ERR ORA SQL Use ando Usu 3 L>conn / as nnected. L> grant cre ant succeede L> conn ange nnected. L> create ta 2 id num 3 valor 4 ); ble created. L> insert in row created. L> commit; mmit complet L> conn / as nnected. L> select ta 2 from dba_ 3 where tab BLE_NAME ------------ ST L> drop user op user ange ROR at line A-01922: CAS L> drop user er dropped. uarios s sysdba eate table ed. elica/luck able test( mber primar varchar2(3 . nto test va . te. s sysdba able_name, _tables blespace_na ----------- r angelica; elica 1: SCADE must r angelica Eric Gust to angelica y key, 0) lues(1,'Ang owner me = 'TS_AL OWNE ------ ---- ANGE be specifie cascade; tavo Corone a; gelica es Be LM'; ER ------------ ELICA ed to drop ' el Castillo ( eautiful'); ----------- 'ANGELICA' Oracle Ad gcoronelc@ [Enter] [Enter] [Enter] [Enter] [Enter] [Enter] [Enter] [Enter] ------ [Enter] [Enter] Database 10 dministración @gmail.com 0g n I m)
  • 153.
    Lección 1 Usuarios y www.pe Admin Unperfil usuario li pude asig tienen un estar hab Habilita Antes d Los lim RESOUR TR FA Cuando Si no es ALTER S Sintaxis ALT S 1 y Recursos rudev.net nistració es un nom imita el uso gnar un perf n perfil espec bilitados para ar y Desh e Iniciar la ites de re RCE_LIMIT e RUE Ha ALSE Va def o la Base d s posible ce SYSTEM par ER SYSTEM SET RESOURC ón de Re mbre que ag de recursos fil a cada us cifico. Para a la base de habilitar l a Base de D ecursos se en el archivo abilita la aplic alor por defec finidos en un e Datos es errar la base ra modificar CE_LIMIT = {TR ecursos grupa un co s de la base suario; y un que los perf e datos. los Limite Datos e pueden o de paráme cación de lím cto. Deshab n perfil. sta Inicializ e de datos el parámetr RUE|FALSE}; s con Pe onjunto de de datos y perfil por de files tengan es de Rec habilitar o etros. Los va mites de rec bilita la aplica zada temporalme ro RESOURC erfiles límites de r la instancia efecto para t efecto, los l cursos o deshabili alores que p ursos definid ación de lím ente, debem CE_LIMIT. recursos. E definidos en todos los us ímites de re itar con e uede tomar dos en un pe ites de recu mos utilizar 14 l perfil de u n el perfil. S uarios que n ecursos debe el parámet son: erfil. rsos la instrucció 49 un Se no en ro ón
  • 154.
    150 Ejemplo SQL Con SQL 2 Pro SQL 2 3 Use SQL Gra Ahora pr usuario e tratemos continuac SQL ERR ORA War 4 L>conn / as nnected. L> create pr 2 sessions_ ofile create L> create us 2 identifie 3 profile p er created. L> grant con ant succeede rocedamos a egcc, no ten de iniciar ción: L> conn egcc ROR: A-02391: exc rning: You a s sysdba rofile pf_d _per_user 2 ed. ser egcc ed by egcc pf_demo; nnect to eg ed. a cargar tre ndremos nin una nueva c/egcc ceeded simu are no long Eric Gust demo limit ; cc; es instancias ngún problem sesión con ltaneous SE er connecte tavo Corone [Enter [Enter [Enter [Enter s de SQLPl ma. Luego e n el usuario [Enter ESSIONS_PER_ ed to ORACLE el Castillo ( r] r] r] r] usW, iniciem en la tercera o egcc, el r] _USER limit E. Oracle Ad gcoronelc@ mos dos ses a instancia d resultado s t Database 10 dministración @gmail.com siones con de SQLPlusW se muestra 0g n I m) el W a
  • 155.
    Lección 1 Usuarios y www.pe Creació Sintaxis resourc Sintaxis SE CP CP CO 1 yRecursos rudev.net ón de Pe ce_paramet ESSIONS_P PU_PER_SE PU_PER_CA ONNECT_TI rfiles ters ER_USER ESSION ALL IME Número de usuario. Tiempo lim en centési Tiempo lim en centési Tiempo lim minutos. e sesiones c mite de CPU imas de seg mite de CPU imos de seg mite por sesi concurrentes U por sesión, gundo. U por llamada gundo. ión, expresa 15 s por expresado a, expresado ado en 51 o
  • 156.
    152 IDL LO LO PR CO Ejemplo SQL Con SQL 2 Pro SQL 2 Use SQL Con Después SQL * ERR ORA LE_TIME OGICAL_RE OGICAL_RE RIVATE_SG OMPOSITE_ 5 L> conn /as nnected. L> create pr 2 cpu_per_s ofile create L> alter use 2 profile p er altered. L> conn egcc nnected. de realizar L> select us ROR at line A-02392: exc EADS_PER_ EADS_PER_ A _LIMIT s sysdba rofile pf_c session 1; ed. er egcc pf_cpu; c/egcc varias consu ser from du 1: ceeded sess Eric Gust _SESSION _CALL pu limit ultas obtene al; ion limit o tavo Corone Tiempo lim inactividad Número pe en una ses Número pe llamada pa Cantidad d puede des expresado para espe megabytes Especifica sesión, ex [Enter [Enter [Enter [Enter emos el sigu [Enter on CPU usage el Castillo ( mite continuo d, expresado ermitido de sión. ermitido de ara procesa de espacio p stinar en el s o en bytes. S cificar este l s. a el costo tot xpresado en r] r] r] r] iente resulta r] e, you are Oracle Ad gcoronelc@ o de periodo o en minutos bloques de d bloques leíd r una instruc privado que shared pool Se debe usa limite en kilo tal de recurs service uni ado: being logge Database 10 dministración @gmail.com os de s. datos leídos dos por cción. una sesión del SGA, ar K o M obytes o sos para una its. ed off 0g n I m) s a
  • 157.
    Lección 1 Usuarios y www.pe passwo Sintaxis FA PA PA PA PA PA PA 1 yRecursos rudev.net ord_parame AILED_LOG ASSWORD_ ASSWORD_ ASSWORD_ ASSWORD_ ASSWORD_ ASSWORD_ eters IN_ATTEMP _LIFE_TIME _REUSE_TIM _REUSE_MA _LOCK_TIM _GRACE_TI _VERIFY_FU PTS ME AX E ME UNCTION Número de cuenta del Especifique contraseña expira si no Especifique pasar para Número de misma clav Número de estará bloq Número de con la base Permite rea acceso a la e intentos fal usuario sea e el número a puede usar o se cambia e el número utilizar la m e cambios ne ve. e días que un queada. e días que un e de datos c alizar una ve a base de da lidos antes d bloqueada. de días que rse. La cont dentro de e de días que misma clave. ecesarios pa na cuenta de n usuario pu on la clave e erificación so atos. 15 de que la e la misma traseña este período. e deben ara utilizar la e usuario uede trabaja expirada. ofisticada de 53 . a r el
  • 158.
    154 Ejemplo SQL Con SQL 2 3 Pro SQL 2 Use Ahora int cuarto int SQL ERR ORA SQL ERR ORA SQL ERR ORA SQL ERR ORA Después SQL Con 6 L>conn / as nnected. L> create pr 2 failed_lo 3 password_ ofile create L> alter use 2 profile p er altered. tente iniciar tento la cuen L> conn egcc ROR: A-01017: inv L> conn egcc ROR: A-01017: inv L> conn egcc ROR: A-01017: inv L> conn egcc ROR: A-28000: the de 3 minuto L> conn egcc nnected. s sysdba; rofile pf_p ogin_attemp _lock_time ed. er egcc pf_pass; una sesión c nta será bloq c/1234 valid usern c/1234 valid usern c/1234 valid usern c/1234 e account i os intente co c/egcc Eric Gust ass limit ts 3 3/1440; con el usuar queada. ame/passwor ame/passwor ame/passwor s locked onectarse nu tavo Corone [Enter [Enter [Enter rio egcc, pe [Enter rd; logon de [Enter rd; logon de [Enter rd; logon de [Enter uevamente p [Enter el Castillo ( r] r] r] ero con una c r] enied r] enied r] enied r] pero con la c r] Oracle Ad gcoronelc@ contraseña contraseña c Database 10 dministración @gmail.com inválida, en correcta. 0g n I m) el
  • 159.
    Lección 1 Usuarios y www.pe Modific Sintaxis Ejemplo Modifique clavesea SQL Con SQL 2 Pro Ahora pu Elimina Sintaxis 1 y Recursos rudev.net cando Pe 7 emos el per a 2. L> conn / as nnected. L> alter pro 2 failed_lo ofile altere uede probar ar Perfile erfiles rfil pf_pass s sysdba; ofile pf_pa ogin_attemp ed. el funcionam es de tal mane ss limit ts 2; miento del pe era que el n [Enter] [Enter] erfil. número de iintentos par 15 ra bloquear 55 la
  • 160.
    156 Ejemplo SQL Con SQL 2 3 USE --- EGC SQL Pro SQL 2 3 USE --- EGC Contra Podemos en PL/SQ Esta func r R Oracle %ORACL 8 L>conn / as nnected. L> select us 2 from dba_ 3 where use ERNAME ------------ CC L> drop prof ofile droppe L> select us 2 from dba_ 3 where use ERNAME ------------ CC aseñas Co s utilizar con QL. ción debe te routine_nam ( userid_pa password_ old_passw ) RETURN BOOL provee LE_HOME% La contrase La contrase La contras puntuación La contrase La contrase caracteres. s sysdba; sername, pr _users ername = 'E ----------- file pf_pas ed. sername, pr _users ername = 'E ----------- omplejas ntraseñas co ner el siguie me arameter IN _parameter word_parame LEAN una func %/RDBMSA eña debe ten eña no debe eña debe t . eña no debe eña debe s Eric Gust ofile GCC'; PROF ------ ---- PF_P s cascade; ofile, acco GCC'; PROF ------ ---- DEFA s omplejas que ente formato N VARCHAR(30 IN VARCHAR eter IN VARC ción (UTL ADMIN, esta ner una long e ser igual a tener por lo e ser simple er diferente tavo Corone [Enter [Enter FILE ------------ PASS [Enter ount_status [Enter FILE ------------ AULT e pueden se : 0), (30), CHAR (30) LPWDMG.SQ función esta gitud mínima nombre de u o menos un o una palab a la contra el Castillo ( r] r] ------ r] r] ------ er verificadas QL) que ablece los s a de 4 caract usuario. na letra, un ra obvia. aseña anter Oracle Ad gcoronelc@ s por una fu se en iguiente par teres. número, y ior en por l Database 10 dministración @gmail.com nción cread cuentra e ametros: un signo d o menos tre 0g n I m) da en de es
  • 161.
    Lección 1 Usuarios y www.pe Ejemplo Proceda SQL> Conn SQL> 2 3 4 5 6 7 8 9 10 11 12 13 14 15 16 17 18 19 20 21 22 23 24 25 26 27 28 29 30 31 32 33 34 35 36 37 38 39 40 41 42 43 44 45 46 47 48 49 50 51 52 53 54 55 56 57 58 59 60 61 62 63 1 yRecursos rudev.net 9 a crear la fu > conn / as s nected. > CREATE OR R (username v password old_passw RETURN bo n boolea m intege differ i isdigit ischar ispunct digitarr punctarr chararra BEGIN digitarr chararra punctarr -- Check IF NLS_L raise_ END IF; -- Check IF lengt raise END IF; -- Check -- maint -- that IF NLS_L ' raise END IF; -- Check -- punct -- 1. Ch isdigit: m := len FOR i IN FOR j IF EN END L END LOOP IF isdig raise d END IF; -- 2. Ch <<findch ischar:= FOR i IN FOR j IF EN END L END LOOP unción conte sysdba REPLACE FUNC varchar2, varchar2, word varchar oolean IS an; er; integer; boolean; boolean; boolean; ray varchar2 ray varchar2 ay varchar2( ray:= '01234 ay:= 'abcdef ray:='!"#$%& k if the pas LOWER(passwo _application k for the mi th(password) e_applicatio k if the pas tained and a are too sim LOWER(passwo 'password', ' e_applicatio k if the pas tuation mark heck for the :=FALSE; ngth(passwor N 1..10 LOOP j IN 1..m LO F substr(pas isdigit:=T GOTO find ND IF; LOOP; P; git = FALSE e_applicatio digit, one ch heck for the har>> =FALSE; N 1..length( j IN 1..m LO F substr(pas ischar:=TR GOTO find ND IF; LOOP; P; enida en el a TION verify_ 2) (20); (25); 52); 56789'; ghijklmnopqr ()``*+,-/:;< sword is sam rd) = NLS_LO _error(-2000 nimum length < 4 THEN n_error(-200 sword is too check may b mple for the rd) IN ('wel 'oracle', 'co n_error(-200 sword contai . digit d); OP sword,j,1) = RUE; char; THEN n_error(-200 haracter and character chararray) L OP sword,j,1) = RUE; punct; rchivo UTLP _function rstuvwxyzABCD <=>?_'; me as the use OWER(username 1, 'Password h of the pass 02, 'Passwor o simple. A d be made so as password. come', 'data omputer', 'ab 02, 'Passwor ns at least = substr(digi 03, 'Passwor one punctuat LOOP = substr(char PWDMG.SQ [Enter] DEFGHIJKLMNOP ername e) THEN d same as or sword rd length les dictionary of s not to allo abase', 'acco bcd') THEN rd too simple one letter, itarray,i,1) rd should con tion'); rarray,i,1) T QL. PQRSTUVWXYZ'; similar to u ss than 4'); f words may b ow the words ount', 'user' e'); one digit an THEN ntain at leas THEN 15 ; user'); be , nd one st one 57
  • 162.
    158 64 65 66 67 68 69 70 71 72 73 74 75 76 77 78 79 80 81 82 83 84 85 86 87 88 89 90 91 92 93 94 95 96 97 98 99 100 101 102 103 104 105 106 107 108 109 110 111 112 113 Func Ahora cre SQL 2 Pro IF ischa raise ENDIF; -- 3. Ch <<findpu ispunct: FOR i IN FOR j IF EN END L END LOOP IF ispun raise END IF; <<endsea -- Check -- 3 let IF old_p differ IF abs IF l m ELSE m END diff FOR IF EN END IF d ra le END END IF END IF; -- Every RETURN(T END; / ction created earemos un L> create pr 2 password_ ofile create ar = FALSE T e_applicatio digit, o heck for the unct>> :=FALSE; N 1..length( j IN 1..m LO F substr(pas ispunct:=T GOTO ends ND IF; LOOP; P; nct = FALSE e_applicatio digit, o arch>> k if the pas tters password IS r := length( s(differ) < length(passw := length(p E := length(o IF; fer := abs(d i IN 1..m L F substr(pas differ := d ND IF; LOOP; differ < 3 T aise_applica east 3 chara IF; F; ything is fi TRUE); [ d. perfil utiliza rofile pf_f _verify_fun ed. Eric Gust HEN n_error(-200 ne character punctuation punctarray) OP sword,j,1) = RUE; earch; THEN n_error(-200 ne character sword differ NOT NULL THE old_password 3 THEN ord) < lengt assword); ld_password) iffer); OOP sword,i,1) ! iffer + 1; HEN tion_error(- cters'); ne; return T [Enter] ndo la funció unc limit ction verif tavo Corone 03, 'Passwor r and one pun n LOOP = substr(punc 03, 'Passwor r and one pun rs from the p EN d) - length(p th(old_passwo ; = substr(old 20004, 'Pass TRUE ; ón. fy_function; el Castillo ( rd should con nctuation'); ctarray,i,1) rd should con nctuation'); previous pass password); ord) THEN d_password,i, sword should ; [Enter Oracle Ad gcoronelc@ ntain at leas THEN ntain at leas sword by at l 1) THEN differ by at r] Database 10 dministración @gmail.com st one st one least t 0g n I m)
  • 163.
    Lección 1 Usuarios y www.pe Ahoraint SQL 2 3 cre * ERR ORA ORA Un usuar SQL 2 3 cre * ERR ORA ORA Un usuar SQL 2 3 Use 1 y Recursos rudev.net tentemos cre L> create us 2 identifie 3 profile p eate user op ROR at line A-28003: pas A-20001: Pas rio con contr L> create us 2 identifie 3 profile p eate user op ROR at line A-28003: pas A-20002: Pas rio que cump L> create us 2 identifie 3 profile p er created. ear un nuevo ser operado ed by opera pf_func; perador 1: ssword veri ssword same raseña simp ser operado ed by oracl pf_func; perador 1: ssword veri ssword too pla con las r ser operado ed by audaz pf_func; o usuario, cu r dor fication fo as or simi le. r e fication fo simple reglas. r #97 uya contrase [Enter] or the speci ilar to user [Enter] or the speci [Enter] eña sea igua ified passw r ified passw al al nombre word failed word failed 15 e de usuario. 59 .
  • 164.
    160 Verific Usuari Para eso Ejemplo SQL USE --- SYS SYS DBS GCO EGC WMS ORD CTX ANO PM OE Tablas La vistaq Ejemplo SQL 2 3 Use SQL TAB --- TS_ car Infor os y su In o contamos c 10 L> select us ERNAME ------------ S STEM SNMP ORONEL CC SYS DPLUGINS XSYS ONYMOUS spaces y Q que debemo 11 L> alter use 2 default t 3 quota 500 er altered. L> select * BLESPACE_NAM ------------ _ALM rmación nformaci con tres vista sername, pr P --------- - D D D D D D D D D D D Quotas os utilizar es er egcc tablespace 0K on ts_al from dba_t ME USERNAME -- -------- EGCC Eric Gust n sobre U ón Asoci as: DBA_US ofile, acco ROFILE ----------- EFAULT EFAULT EFAULT EFAULT EFAULT EFAULT EFAULT EFAULT EFAULT EFAULT EFAULT : DBA_TS_Q ts_alm m; s_quotas; BYTE ----- ----- tavo Corone Usuario iada SERS, ALL_ ount_status AC --------- -- OP OP OP OP LO EX EX EX EX EX EX QUOTAS y U [Enter] [Enter] ES MAX_BYTE -- --------- 0 51609 el Castillo ( s y Perf _USERS, US from dba_u CCOUNT_STAT ----------- PEN PEN PEN PEN OCKED(TIMED XPIRED & LO XPIRED & LO XPIRED & LO XPIRED & LO XPIRED & LO XPIRED & LO USER_TS_Q ES BLOCKS -- -------- 96 0 Oracle Ad gcoronelc@ files SER_USERS users; [Ent TUS ------------ D) OCKED OCKED OCKED OCKED OCKED OCKED QUOTAS. S MAX_BLOCK - ---------- 0 6 Database 10 dministración @gmail.com S. ter] ------- KS -- 63 0g n I m)
  • 165.
    Lección 1 Usuarios y www.pe Perfiles Eneste c SQL PRO --- DEF DEF DEF DEF DEF DEF DEF DEF DEF DEF DEF DEF DEF DEF DEF DEF PF_ PF_ PF_ PF_ PF_ PF_ PF_ PF_ PF_ PF_ PF_ PF_ PF_ PF_ PF_ PF_ PF_ PF_ PF_ PF_ PF_ PF_ PF_ PF_ PF_ PF_ PF_ PF_ PF_ PF_ PF_ PF_ También USER_P 1 y Recursos rudev.net s y Limite caso la vista L> select * OFILE ------------ FAULT FAULT FAULT FAULT FAULT FAULT FAULT FAULT FAULT FAULT FAULT FAULT FAULT FAULT FAULT FAULT _CPU _CPU _CPU _CPU _CPU _CPU _CPU _CPU _CPU _CPU _CPU _CPU _CPU _CPU _CPU _CPU _FUNC _FUNC _FUNC _FUNC _FUNC _FUNC _FUNC _FUNC _FUNC _FUNC _FUNC _FUNC _FUNC _FUNC _FUNC _FUNC contam PASSWORD es asigna que debem from dba_p RESOURCE -- -------- COMPOSIT FAILED_L PASSWORD PASSWORD PASSWORD PASSWORD PASSWORD PASSWORD PRIVATE_ CONNECT_ IDLE_TIM LOGICAL_ LOGICAL_ CPU_PER_ CPU_PER_ SESSIONS COMPOSIT PRIVATE_ CONNECT_ PASSWORD IDLE_TIM PASSWORD LOGICAL_ PASSWORD LOGICAL_ FAILED_L PASSWORD PASSWORD PASSWORD CPU_PER_ CPU_PER_ SESSIONS COMPOSIT PRIVATE_ CONNECT_ PASSWORD IDLE_TIM PASSWORD LOGICAL_ PASSWORD LOGICAL_ CPU_PER_ PASSWORD PASSWORD PASSWORD CPU_PER_ SESSIONS FAILED_L os con _LIMITS, US ados mos utilizar es rofiles ord _NAME ----------- E_LIMIT OGIN_ATTEMP _LIFE_TIME _REUSE_TIME _REUSE_MAX _VERIFY_FUN _LOCK_TIME _GRACE_TIME _SGA _TIME ME _READS_PER_C _READS_PER_S _CALL _SESSION _PER_USER E_LIMIT _SGA _TIME _GRACE_TIME ME _LOCK_TIME _READS_PER_C _VERIFY_FUN _READS_PER_S OGIN_ATTEMP _LIFE_TIME _REUSE_TIME _REUSE_MAX _CALL _SESSION _PER_USER E_LIMIT _SGA _TIME _GRACE_TIME ME _LOCK_TIME _READS_PER_C _VERIFY_FUN _READS_PER_S _SESSION _LIFE_TIME _REUSE_TIME _REUSE_MAX _CALL _PER_USER OGIN_ATTEMP otras SER_RESO s: DBA_PRO der by 1; ------------ PTS E NCTION E CALL SESSION E CALL NCTION SESSION PTS E E CALL NCTION SESSION E PTS vistas q OURCE_LIM OFILES. [Enter RESOURCE - -------- KERNEL PASSWORD PASSWORD PASSWORD PASSWORD PASSWORD PASSWORD PASSWORD KERNEL KERNEL KERNEL KERNEL KERNEL KERNEL KERNEL KERNEL KERNEL KERNEL KERNEL PASSWORD KERNEL PASSWORD KERNEL PASSWORD KERNEL PASSWORD PASSWORD PASSWORD PASSWORD KERNEL KERNEL KERNEL KERNEL KERNEL KERNEL PASSWORD KERNEL PASSWORD KERNEL PASSWORD KERNEL KERNEL PASSWORD PASSWORD PASSWORD KERNEL KERNEL PASSWORD que pued ITS, V$SES r] LIMIT ----------- UNLIMITED UNLIMITED UNLIMITED UNLIMITED UNLIMITED NULL UNLIMITED UNLIMITED UNLIMITED UNLIMITED UNLIMITED UNLIMITED UNLIMITED UNLIMITED UNLIMITED UNLIMITED DEFAULT DEFAULT DEFAULT DEFAULT DEFAULT 1 DEFAULT DEFAULT DEFAULT 3 DEFAULT 1 UNLIMITED DEFAULT 1 DEFAULT DEFAULT DEFAULT DEFAULT DEFAULT DEFAULT DEFAULT DEFAULT VERIFY_FUNC DEFAULT DEFAULT DEFAULT DEFAULT DEFAULT DEFAULT DEFAULT DEFAULT den resu SSION, etc. 16 ---- CTION ultar útile 61 es:
  • 166.
    162 Eric Gust Página tavoCorone a en Blanco el Castillo ( Oracle Ad gcoronelc@ Database 10 dministración @gmail.com 0g n I m)
  • 167.
    Lección 12 Privilegios yRoles Contenido Entendiendo Privilegios y Roles 164 Privilegios del Sistema 164 Privilegios de Objetos 165 Roles de Usuarios 167 Administración de Roles 169 Creación de Roles 169 Eliminando Roles 170 Concediendo Privilegios y Roles 171 Concediendo Privilegios del Sistema 172 Concediendo Privilegios de Objetos 173 Revocando Privilegios y Roles 176 Revocando Privilegios del Sistema 177 Revocando Privilegios de Objetos 178 Verificar Información sobre Privilegios y Roles 180 Privilegios del sistema 180 Roles 181 Privilegios de Objetos 181 Privilegios Actuales en el Dominio de una sesión 182
  • 168.
    164 Enten Un privile para acce Losroles agrupar roles a lo Privileg Son más realizar u datos. Acceso Usuarios administr que se le Ro SE EX DE diendo egio es un d eder a un ob s, son crea privilegios y os usuarios. gios del S s de 100 priv una operació a los obje con los p rativos (SYS es habilite el ol ELECT_CAT XECUTE_CA ELETE_CAT Privileg erecho para bjeto de otro dos por los y otros roles Sistema vilegios del s ón particula etos en el e privilegios ex SDBA) puede acceso con TALOG_RO ATALOG_R TALOG_RO Eric Gust gios y Ro a ejecutar un o usuario. s usuarios ( s. Estos son sistema. Ca r de la base esquema S xplícitos o en acceder cediéndoles Des LE Este perm vista OLE Este perm paq LE Este perm del tavo Corone oles n particular t (normalment n un medio ada privilegio e de datos SYS aquéllos qu a los objeto s cualquiera cripción e rol puede c mitirles los p as de diccio e rol puede c mitirles los p uetes y proc e rol puede c mitirles a us sistema de a el Castillo ( ipo de instru te administr para asign o del sistem o clase de ue se cone s del esque de los sigui concederse privilegios SE nario de dat concederse privilegios EX cedimientos concederse uarios elimin auditoria (AU Oracle Ad gcoronelc@ ucción SQL, radores) y s nar múltiples a le permite operación d ectan con l ma SYS. Ot entes roles: a los usuari ELECT en to tos. a los usuari XECUTE so del dicciona a los usuari nar registros UD$). Database 10 dministración @gmail.com o un derech se usan pa s privilegios e a un usuar de la base d os privilegio tros necesita os para odas las os para bre ario de datos os para s de la tabla 0g n I m) ho ra y rio de os an s.
  • 169.
    Lección 12 Privilegios www.pe Ejemplo Si intent mensaje SQL Con SQL sel ERR ORA Perosi le SQL Con SQL Gra SQL Con SQL ROL --- CON RES DBA SEL EXE DEL Privileg Cada tipo Podemos disponibl conceder GRANT posible re Igualmen especifica 2 s y Roles rudev.net 1 amos cons de error. L> conn scot nnected. L> select * lect * from ROR at line A-00942: tab e concedemo L> conn / as nnected. L> grant SEL ant succeede L> conn scot nnected. L> select * LE ------------ NNECT SOURCE A LECT_CATALOG ECUTE_CATALO LETE_CATALOG gios de O o de objeto t s especifica es para un o r o revocar y REVOKE. evocarse en nte, si todos ando ALL. ultar la vist tt/tiger from dba_r dba_roles * 1: ble or view os el rol SEL s sysdba LECT_CATALO ed. tt/tiger from dba_r ----------- G_ROLE OG_ROLE G_ROLE Objetos tiene diferen ar ALL [PRI objeto. ALL todos los p . Si todos lo n forma indiv s los privileg ta DBA_RO [ oles; [ does not e LECT_CATA G_ROLE to s oles; PASS ------ ---- NO NO NO NO NO NO ntes privilegio IVILEGES] no es un pr privilegios de os privilegio vidual. gios se conc OLES con e [Enter] [Enter] exist ALOG_ROL [Ent scott; [Ent [Ent [Ent SWORD ----- os asociado para conce rivilegio; más el objeto co os del objeto cedieron ind el usuarios E, si lo podr ter] ter] ter] ter] os con él. eder o revo s bien, es u n una palab o se conced ividualmente scott obte ríamos hace car todos l n atajo, o un bra en la IN den con el a e, pueden s 16 endríamos u r. os privilegio na manera d NSTRUCCIÓ atajo ALL, e ser revocado 65 un os de ÓN es os
  • 170.
    166 Ejemplo Si querem privilegio SQL Con SQL 2 Use SQL Gra SQL Con SQL Gra SQL Con SQL --- 2 mos queel SELECT so L> conn / as nnected. L> create us 2 identifie er created. L> grant cre ant succeede L> conn scot nnected. L> grant sel ant succeede L> conn clau nnected. L> select * DEPTNO DNA -------- --- 10 ACC 20 RES 30 SAL 40 OPE usuario cla obre esa tab s sysdba ser claudia ed by model eate sessio ed. tt/tiger lect on dep ed. udia/model from scott AME ----------- COUNTING SEARCH LES ERATIONS Eric Gust audia pueda bla. ; n to claudi t to claudi .dept; LOC - --------- NEW YORK DALLAS CHICAGO BOSTON tavo Corone a consultar l [Ent [Ent ia; [Ent [Ent ia; [Ent [Ent [Ent ----- el Castillo ( la tabla dep ter] ter] ter] ter] ter] ter] ter] Oracle Ad gcoronelc@ pt de scott, Database 10 dministración @gmail.com debe tener 0g n I m) el
  • 171.
    Lección 12 Privilegios www.pe Roles d Unrol simultáne Oracle p datos. Es ejecutam Algunos d RO CO RE DB La forma SQL.BSQ 2 s y Roles rudev.net de Usuar agrupa var eamente de rovee algun stos roles, s mos scripts es de estos role OL ONNECT ESOURCE BA a como se Q. rios rios privileg los usuarios nos roles pre se definen a stándares q es predefinid PRIVI CREA CREA OPER CREA Todos OPTIO han defin ios y roles s. edefinidos p utomáticam ue son parte dos se mues LEGIOS DEL ATE SESSIO ATE CLUST RATOR, CR ATE TABLE, s los privileg ON. ido estos p s, para que para ayudar ente para la e de creació stran en el s L SISTEMA ON ER, CREAT EATE PROC , CREATE T gios del siste privilegios p e puedan c r en la admi as bases de ón de la base siguiente cua TE INDEXTY CEDURE, C TRIGGER, C ema con la c podemos co concederse inistración d e datos de O e de datos. adro. YPE, CREAT CREATE SEQ CREATE TYP cláusula WIT onsultarlo e 16 y revocars de la base d Oracle cuand TE QUENCE, PE TH ADMIN en el archiv 67 se de do vo
  • 172.
    168 Ejemplo Comprob SQL Con SQL 2 3 4 Use SQL Gra SQL Con SQL 2 3 4 Tab SQL 1 r SQL Com SQL --- 3 baremos en L>conn / as nnected. L> create us 2 identifie 3 default t 4 quota 500 er created. L> grant con ant succeede L> conn serg nnected. L> create ta 2 id num 3 nombre 4 ); ble created. L> insert in row created. L> commit; mmit complet L> select * ID NOM -------- --- 1 Ali este ejemplo s sysdba ser sergio ed by chino tablespace 0K on users nnect, reso ed. gio/chino able equipo mber primar e varchar2( . nto equipos . te. from equip MBRE ----------- ianza Lima Eric Gust o el rol CON users ; urce to ser s( y key, 30) values(1,' os; ----------- tavo Corone NNECT y RE rgio; 'Alianza Lim ------- el Castillo ( ESOURCE. [ [ [ [ [ ma'); [ [ [ Oracle Ad gcoronelc@ [Enter] [Enter] [Enter] [Enter] [Enter] [Enter] [Enter] [Enter] Database 10 dministración @gmail.com 0g n I m)
  • 173.
    Lección 12 Privilegios www.pe Admin Creació Sintaxis Ejemplo SQL Con SQL Rol SQL 2 Rol 2 s yRoles rudev.net nistració ón de Ro 4 L> conn / as nnected. L> create ro le created. L> create ro 2 identifie le created. ón de Ro oles s sysdba; ole rl_demo ole rl_digi ed by admin oles ; tador ; [Enter] [Enter] [Enter] 1669
  • 174.
    170 Elimina Sintaxis Ejemplo SQL Con SQL Rol ando Rol 5 L> conn/ as nnected. L> drop role le dropped. les s sysdba; e rl_demo; Eric Gust [Enter [Enter tavo Corone r] r] el Castillo ( Oracle Ad gcoronelc@ Database 10 dministración @gmail.com 0g n I m)
  • 175.
    Lección 12 Privilegios www.pe Conce Sintaxis 2 s yRoles rudev.net ediendo General o Privileggios y RRoles 1771
  • 176.
    172 Conced Ejemplo Si querem sesión en SQL Con SQL Gra También SQL 2 Use SQL Gra También SQL 2 Gra Siquere recibiend creando también p SQL 2 3 Gra SQL Con SQL Gra diendo P 6 mos que tod n la base de L> conn / as nnected. L> grant cre ant succeede podemos co L> create us 2 identifie er created. L> grant cre ant succeede es posible c L> grant cre 2 to newuse ant succeede mos que el do, debemos el usuario u puede conce L> grant cre 2 to userad 3 with admi ant succeede L> conn user nnected. L> grant cre ant succeede Privilegios dos los usua datos, debe s sysdba eate sessio ed. onceder el p ser user01 ed by user0 eate sessio ed. crear un nue eate sessio er identifi ed. usuario o s utilizar la useradmin, eder este pr eate sessio dmin identi in option; ed. radmin/admi eate sessio ed. Eric Gust s del Sist arios a los qu emos conced n to rl_dig privilegio dire 1; n to user01 evo usuario. n ed by newus rol pueda c cláusula AD y le esta co rivilegio a otr n fied by adm n n to user01 tavo Corone tema ue se le con derle el privi gitador; ectamente a [Ent 1; [Ent ser; [Ent conceder a o DMIN OPTI oncediendo e ros usuarios min [Ent [Ent 1; [Ent el Castillo ( ncede el rol ilegio CREA [Enter] [Enter] al usuario. ter] ter] ter] otros usuari ON. En el el privilegio s. ter] ter] ter] Oracle Ad gcoronelc@ rl_digitador, ATE SESSIO ios el privile siguiente sc CREATE S Database 10 dministración @gmail.com pueda inici ON al rol. egio que es cript estamo SESSION, y 0g n I m) ar sta os él
  • 177.
    Lección 12 Privilegios www.pe Conced Ejemplo Si querem privilegio SQL Con SQL Gra SQL Con SQL --- Siquerem SQL Con SQL Gra SQL Con SQL 2 1 r SQL --- 2 s y Roles rudev.net diendo P 7 mos que el SELECT so L> conn scot nnected. L> grant sel ant succeede L> conn newu nnected. L> select * DEPTNO DNA -------- --- 10 ACC 20 RES 30 SAL 40 OPE mos que ten L> conn scot nnected. L> grant all ant succeede L> conn newu nnected. L> insert in 2 values(55 row created. L> select em EMPNO ENA -------- --- 7876 ADA 7900 JAM 7902 FOR 7934 MIL 5555 Gus Privilegios usuario new obre la tabla tt/tiger lect on dep ed. user/newuse from scott AME ----------- COUNTING SEARCH LES ERATIONS nga todos los tt/tiger l on emp to ed. user/newuse nto scott.e 555,'Gustav . mpno, ename AME -------- AMS MES RD LLER stavo s de Obje wuser pued a. t to newuse r .dept; LOC - --------- NEW YORK DALLAS CHICAGO BOSTON s privilegios newuser; r mp(empno,en o'); from scott etos a consultar [Ent er; [Ent [Ent [Ent ----- sobre una ta name) t.emp; la tabla dep ter] ter] ter] ter] abla debe us [Enter] [Enter] [Enter] [Enter] [Enter] pt de scott sar la palabr 17 debe tener ra ALL. 73 el
  • 178.
    174 También concede SQL Con SQL Gra SQL Rev SQL Con SQL Gra Aun cuan realizar to rl_digitad SQL Con SQL --- podemosc el rol, y auto L> conn scot nnected. L> grant all ant succeede L> revoke al voke succeed L> conn / as nnected. L> grant rl_ ant succeede ndo newuse odo tipo de dor. L> conn newu nnected. L> select em EMPNO ENA -------- --- 7788 SCO 7900 JAM 7902 FOR 7934 MIL 5555 Gus conceder el omáticamen tt/tiger l on emp to ed. ll on emp f ded. s sysdba _digitador ed. er no tiene operaciones user/newuse mpno, ename AME -------- OTT MES RD LLER stavo Eric Gust privilegio a te tendrá los rl_digitad rom newuser to newuser; privilegios d s sobre la ta r from scott tavo Corone un rol, de s privilegios [Ent dor; [Ent r; [Ent [Ent ; [Ent directamente bla por que [ t.emp; [ el Castillo ( tal manera del rol. ter] ter] ter] ter] ter] e sobre la ta tiene los pri [Enter] [Enter] Oracle Ad gcoronelc@ que a los u abla scott.e ivilegios con Database 10 dministración @gmail.com usuarios se emp, si pued ncedidos al r 0g n I m) le de rol
  • 179.
    Lección 12 Privilegios www.pe Los privi instruccio SQL Con SQL Gra SQL Con SQL 2 ins ERR ORA SQL 2 1r 2 s y Roles rudev.net legios tamb ones insert y L> conn / as nnected. L> grant ins ant succeede L> conn serg nnected. L> insert in 2 values(66 sert into sc ROR at line A-01031: ins L> insert in 2 values(66 row created. bién se pue y update. s sysdba sert(empno, ed. gio/chino nto scott.e 666,'Sergio cott.emp(em * 1: sufficient nto scott.e 666,'Sergio . eden conced ename) on s mp(empno,en ',5000); mpno,ename,s privileges mp(empno,en '); der sobre c scott.emp to name,sal) sal) name) columnas es o sergio; specíficas, s [Enter] [Enter] [Enter] [Enter] [Enter] 17 solo para la 75 as
  • 180.
    176 Revoc Sintaxis cando P General rivilegio Eric Gust osy Rol tavo Corone es el Castillo ( Oracle Ad gcoronelc@ Database 10 dministración @gmail.com 0g n I m)
  • 181.
    Lección 12 Privilegios www.pe Revoca Ejemplo Primero c SQL Con SQL 2 3 GRA --- CLA NEW RL_ USE USE Ahorade SQL Rev SQL ERR ORA War 2 s y Roles rudev.net ando Priv 8 consultemos L> conn / as nnected. L> select * 2 where pri 3 order by ANTEE ------------ AUDIA WUSER _DIGITADOR ERADMIN ER01 ebemos revo L> revoke cr voke succeed L> conn user ROR: A-01045: use rning: You a vilegios d s los privileg s sysdba; from dba_s ivilege = ' 1; ----------- ocar el privile reate sessi ded. r01/user01 er USER01 l are no long del Sistem ios del siste ys_privs CREATE SESS PRIV ------ ---- CREA CREA CREA CREA CREA egio CREAT on from use acks CREATE er connecte ma ema que han [ SION' [ VILEGE ------------ ATE SESSION ATE SESSION ATE SESSION ATE SESSION ATE SESSION TE SESSION er01; [Ent [Ent E SESSION pr ed to ORACLE n sido asigna [Enter] [Enter] ----------- N al usuario ter] ter] rivilege; l E. ados a roles ------------ user01. logon denied 17 u usuarios. ADM - --- NO NO NO YES NO d 77
  • 182.
    178 Revoca Ejemplo Primero v SQL Con SQL 2 3 TAB --- DEP DEP EMP EMP EMP EMP EMP EMP EMP EMP EMP Revoque SQL Rev SQL Con SQL sel ERR ORA ando Priv 9 veremoslos L> conn / as nnected. L> select ta 2 from dba_ 3 where own BLE_NAME ------------ PT PT P P P P P P P P P emos el privil L> revoke se voke succeed L> conn clau nnected. L> select * lect * from ROR at line A-00942: tab vilegios d privilegios q s sysdba able_name, _tab_privs ner = 'SCOT GRANTEE -- -------- CLAUDIA NEWUSER RL_DIGIT RL_DIGIT RL_DIGIT RL_DIGIT RL_DIGIT RL_DIGIT RL_DIGIT RL_DIGIT RL_DIGIT legio SELEC elect on sc ded. udia/model from scott scott.dept * 1: ble or view Eric Gust de Objeto que se han a grantee, pr T'; ----------- ADOR ADOR ADOR ADOR ADOR ADOR ADOR ADOR ADOR CT a Claudi ott.dept fr .dept; does not e tavo Corone os asignado a l rivilege ------------ a de la tabla rom claudia; exist el Castillo ( os usuarios [Enter] [Enter] PRIVILEGE - --------- SELECT SELECT ALTER DELETE INSERT SELECT UPDATE ON COMMIT QUERY REW DEBUG FLASHBACK a DEPT. ; [Enter [Enter [Enter Oracle Ad gcoronelc@ . E ------------ T REFRESH WRITE K r] r] r] Database 10 dministración @gmail.com - 0g n I m)
  • 183.
    Lección 12 Privilegios www.pe Ejemplo Si revoca veránafe SQL Con SQL ENA --- ADA JAM FOR MIL Gus Ser SQL Con SQL Rev SQL Con SQL sel ERR ORA 2 s y Roles rudev.net 10 amos el priv ectados. L> conn newu nnected. L> select en AME -------- AMS MES RD LLER stavo rgio L> conn / as nnected. L> revoke se voke succeed L> conn newu nnected. L> select en lect ename f ROR at line A-01031: ins vilegio de u user/newuse name from s s sysdba elect on sc ded. user/newuse name from s from scott. 1: sufficient n rol, autom r cott.emp; ott.emp fro r cott.emp; emp * privileges máticamente om rl_digita los usuario [ [ [ ador; [ [ [ os que tiene [Enter] [Enter] [Enter] [Enter] [Enter] [Enter] 17 en este rol s 79 se
  • 184.
    180 Verific Privileg Ejemplo Listar tod SQL Con SQL NAM --- . . ALT ALT ALT ALT ANA ANA AUD AUD BAC BEC CHA COM CRE .. Listar los SQL GRA --- CLA CON CON CON CON CON CON CON CON GCO NEW RES RES RES También car Infor gios del s 11 dos lo privileg L> conn / as nnected. L> select na ME ------------ . TER SESSION TER SYSTEM TER TABLESPA TER USER ALYZE ANY ALYZE ANY DI DIT ANY DIT SYSTEM CKUP ANY TAB COME USER ANGE NOTIFIC MMENT ANY TA EATE ANY CLU . s privilegios d L> select * ANTEE ------------ AUDIA NNECT NNECT NNECT NNECT NNECT NNECT NNECT NNECT ORONEL WUSER SOURCE SOURCE SOURCE podemos us rmación sistema gios del sist s sysdba ame from sy ----------- ACE ICTIONARY BLE CATION ABLE USTER del sistema from dba_s ----------- sar USER_S Eric Gust n sobre P ema. stem_privil ----------- concedidos. ys_privs or PRIV ------ ---- CREA CREA CREA ALTE CREA CREA CREA CREA CREA UNLI CREA CREA CREA CREA SYS_PRIVS tavo Corone Privilegi lege_map ord ------ . rder by 1; VILEGE ------------ ATE SESSION ATE VIEW ATE TABLE ER SESSION ATE SEQUENCE ATE DATABASE ATE SYNONYM ATE SESSION ATE CLUSTER IMITED TABLE ATE SESSION ATE TYPE ATE OPERATOR ATE INDEXTYP S. el Castillo ( ios y Ro der by 1; [Enter] ----------- E E LINK ESPACE R PE Oracle Ad gcoronelc@ oles [Enter] [Enter] ----------- Database 10 dministración @gmail.com ADM --- NO NO NO NO NO NO NO NO NO NO NO NO NO NO 0g n I m)
  • 185.
    Lección 12 Privilegios www.pe Roles Ejemplo Listar los SQL GRA --- GCO GCO NEW SCO SCO SCO SER También Privileg Ejemplo Consulta SQL 2 3 TAB --- DEP EMP EMP EMP EMP EMP EMP EMP EMP También 2 sy Roles rudev.net 12 s roles asign L> select * ANTEE ------------ ORONEL ORONEL WUSER OTT OTT OTT RGIO podemos us gios de O 13 r quienes tie L> select ta 2 from dba_ 3 where own BLE_NAME PRI -------- --- PT SEL P ALT P DEL P INS P UPD P ON P QUE P DEB P FLA podemos us ados a usua from dba_r ----------- sar la vista U Objetos enen privileg able_name, _tab_privs ner = 'SCOT IVILEGE ----------- LECT TER LETE SERT DATE COMMIT REF ERY REWRITE BUG ASHBACK sar la vista U arios. ole_privs o GRAN ------ ---- CONN RESO RL_D CONN SELE RESO CONN USER_ROL gios sobre lo privilege, T'; ----------- RESH USER_TAB_ order by 1; NTED_ROLE ------------ NECT OURCE DIGITADOR NECT ECT_CATALOG_ OURCE NECT E_PRIVS. os objetos de grantee [ ------------ _PRIVS. [Enter ----------- _ROLE e scott. [Enter] GRANTEE - --------- NEWUSER RL_DIGITA RL_DIGITA RL_DIGITA RL_DIGITA RL_DIGITA RL_DIGITA RL_DIGITA RL_DIGITA r] ADM D ------ --- - NO Y NO Y NO Y NO Y NO Y NO Y NO Y ------- ADOR ADOR ADOR ADOR ADOR ADOR ADOR ADOR 18 DEF --- YES YES YES YES YES YES YES 81
  • 186.
    182 Para con SQL 2 3 TAB --- EMP EMP También Privileg Ejemplo Vamos a SQL Con Consulte SQL ROL --- CON Ahoraco SQL PRI --- CRE ALT CRE CRE CRE CRE CRE CRE sultar las co L> select ta 2 from dba_ 3 where own BLE_NAME COL -------- --- P EMP P ENA podemos us gios Actu 14 consultar lo L> conn serg nnected. mos sus role L> select * LE ------------ NNECT onsultemos s L> select * IVILEGE ------------ EATE SESSION TER SESSION EATE TABLE EATE CLUSTER EATE SYNONYM EATE VIEW EATE SEQUENC EATE DATABAS olumnas esp able_name, _col_privs ner = 'SCOT LUMN_NAME ----------- PNO AME sar la vista U uales en e os privilegios gio/chino es. from sessi ----------- sus privilegio from sessi ------- N R M CE SE LINK Eric Gust pecificas sob column_name T'; [ PRIVILEG -- -------- INSERT INSERT USER_COL_ el Domin s de sergio, [Enter] on_roles; ------ os del sistem on_privs; tavo Corone bre las que s e, privilege [Enter] GE GRA -------- --- SER SER _PRIVS. nio de una para eso ne [Enter ma. [Enter] el Castillo ( se concedier e, grantee ANTEE ----------- RGIO RGIO a sesión ecesitamos c r] Oracle Ad gcoronelc@ ron privilegio --- conectarnos Database 10 dministración @gmail.com os. s como scott 0g n I m) t.