Incrustar presentación
Descargar para leer sin conexión


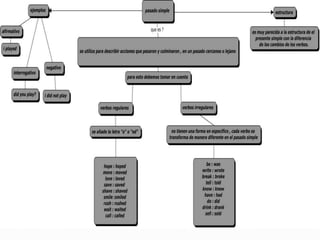
El documento proporciona información sobre un estudiante que asistió a una clase de pasado simple en el Instituto Universitario Politécnico "Santiago Mariño" en Mérida, Venezuela. El estudiante se llamaba José Gregorio Guerrero y su número de identificación era 26.931.557.

