Incrustar presentación
Descargar para leer sin conexión


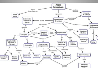
Los mapas conceptuales representan conocimiento organizado y fueron desarrollados por Napoleón para responder preguntas de enfoque. Son dependientes del contexto social y político, e incluyen conceptos fundamentales necesarios para estructurar un conocimiento jerárquico. Su utilización es esencial para facilitar el aprendizaje y la comprensión.

