UNIVERSIDAD CATÓLICA DE EL SALVADOR
FACULTAD DE INGENIERÍA Y ARQUITECTURA
PROYECTO
REVISIÓN, DISEÑO Y ELABORACIÓN DE DOCUMENTACIÓN DEL
SISTEMA DE GESTIÓN DE CALIDAD BASADO EN LA NORMA ISO
17025:2017 PARA EL LABORATORIO DE CALZADO EN LA UNICAES.
A REALIZARSE EN:
LABORATORIO DE CALZADO, UNIVERSIDAD CATÓLICA DE EL
SALVADOR, SEDE SANTA ANA.
PERÍODO DE REALIZACIÓN:
DEL 27 DE JULIO DE 2020 AL 13 DE FEBRERO DE 2021
PRESENTADO POR:
KATHERINE ABIGAIL GÓMEZ VÁSQUEZ
HENRY ALEXANDER LANDAVERDE FIGUEROA
PARA OPTAR AL TÍTULO DE:
INGENIERO INDUSTRIAL
SANTA ANA, FEBRERO 2021
2
UNIVERSIDAD CATÓLICA DE EL SALVADOR
AUTORIDADES ACADÉMICAS
MONSEÑOR Y LICENCIADO MIGUEL ÁNGEL MORÁN AQUINO
RECTOR
DOCTOR MOISÉS ANTONIO MARTÍNEZ ZALDÍVAR
VICERRECTOR GENERAL
MAESTRO MOISÉS ULISES GARCÍA PERDIDO
SECRETARIO GENERAL
MÁSTER MAURICIO ERNESTO VELÁSQUEZ SORIANO
DECANO DE LA FACULTADA DE INGENIERÍA Y ARQUITECTURA
3
DEDICATORIA
A DIOS TODO PODEROSO: Por acompañarme siempre y darme la sabiduría y
fortaleza necesaria para poder afrontar de la mejor manera los diferentes retos que se
presentaron durante mi formación como profesional y en mi vida personal. Nada hubiera
sido posible sin su amor y misericordia.
A MIS PADRES: A mi ángel guardián Jaime Mauricio Gómez por enseñarme a soñar en
grande y que con esfuerzo y dedicación todo es posible; hacerte sentir orgulloso fue
siempre mi mayor motivación. A Daysi Carolina de Gómez, mi mayor referente, por su
trabajo, esfuerzo, fortaleza y fe que es de admirar; nada de esto hubiera sido posible sin
ella; por ser ambos mis mejores ejemplos, demostrándome que ninguna meta es imposible
si uno se lo propone. Todo fue por y para ustedes.
A MIS HERMANOS: Yenifer y Jonathan por su apoyo y amor incondicional. Por ser luz
y bendición en mi vida; por aguantarme en mis malos días, pero sobre todo por darme
tanta felicidad. Mi vida sería demasiado aburrida sin ustedes a mi lado.
FAMILIARES Y AMIGOS: Que han estado siempre pendientes de mis necesidades y
que de una u otra forma han contribuido con mi formación personal y profesional. Por
compartir conmigo las mejores etapas de mi vida, por su cariño y apoyo incondicional,
enseñándome el verdadero significado de la amistad en los momentos más duros.
A MI ASESORA Y A LA UNICAES: Ing. Rocío Retana de Alemán, por orientarme
durante mi proceso de graduación y brindarme su apoyo para lograr el éxito. A todos los
ingenieros y licenciados que contribuyeron con mi formación profesional,
transmitiéndome los conocimientos éticos para desarrollarme en el campo de ingeniería
industrial.
Katherine Abigail Gómez Vásquez.
4
A DIOS TODO PODEROSO: Gracias a Él tuve la confianza y sabiduría para culminar
con mi carrera, por proveerme con todo lo necesario para salir adelante, otorgándome la
fortaleza durante todo mi periodo de estudio por ser mi principal razón de salir adelante.
A MIS PADRES: Gracias por ser un apoyo fundamental en mi vida en el transcurso de
mi carrera, por brindarme todo lo necesario para culminar mis estudios, desde consejos
hasta apoyo económico.
A MI FAMILIA.: Gracias por forma parte de este momento en mi vida, por su apoyo y
comprensión, también por darme la fuerza necesaria para seguir adelante especialmente a
mis hermanas, María Teresa Landaverde y Susi Licet Landaverde.
A LA FACULTAD DE INGENIERÍA Y ARQUITECTURA DE LA
UNIVERSIDAD CATÓLICA DE EL SALVADOR: Gracias por permitir desarrollar el
proyecto en el laboratorio de calzado de la Universidad Católica de El Salvador, siendo
un apoyo fundamental para mi compañera de proyecto y mi persona, para obtener toda la
información necesaria para el desarrollo del proyecto, contribuyendo así a una parte vital
de nuestras vidas que es un paso más para ser profesionales.
A MI ASESORA ING. JASMÍN ROCÍO RETANA DE ALEMÁN: Gracias por el
apoyo incondicional que me brindo a lo largo de este proceso, así como su ayuda,
comprensión y paciencia en los momentos difíciles. Gracias por confiar en el proyecto y
creer que si se podía alcanzar el objetivo y así convertirme en profesional.
Henry Alexander Landaverde Figueroa.
5
INDICE
INTRODUCCIÓN .............................................................................................................1
DESCRIPCIÓN DEL PROYECTO...................................................................................1
JUSTIFICACIÓN ..............................................................................................................3
OBJETIVOS ......................................................................................................................5
Objetivo general. ............................................................................................................5
Objetivos específicos......................................................................................................5
DESCRIPCIÓN DE ACTIVIDADES. ..............................................................................6
1. Revisión y mejora de la documentación existente ..................................................6
2. Elaboración de documentación de planificación.....................................................6
2.1 Objetivos de calidad.........................................................................................6
2.2 Política de imparcialidad y confidencialidad...................................................6
2.3 Procedimiento para la identificación de riesgos y oportunidades....................6
2.4 Análisis organizacional....................................................................................6
12. Selección y verificación del método..............................................................11
13. Registros técnicos ..........................................................................................11
14. Informe de resultados.....................................................................................11
15. Control de documentos..................................................................................12
16. Control de registros:.......................................................................................12
17. Acciones correctivas:.....................................................................................12
18. Auditorías internas:........................................................................................12
19. Revisión por la dirección: se creó un procedimiento en el que se explica
como 12
RESULTADOS DEL PROYECTO.................................................................................14
1. REVISIÓN Y MEJORA DE LA DOCUMENTACIÓN EXISTENTE DEL
LABORATORIO. ........................................................................................................14
1.1 REVISIÓN DE LA DOCUMENTACIÓN ...................................................14
1.2 MEJORA DE LA DOCUMENTACIÓN (NO ESTABLECIDA EN EL
CRONOGRAMA). ...................................................................................................16
2. DOCUMENTACIÓN DE PLANIFICACIÓN .....................................................31
2.1 OBJETIVOS DE CALIDAD:........................................................................31
2.2 POLÍTICA DE IMPARCIALIDAD Y CONFIDENCIALIDAD .................31
6
2.3 PROCEDIMIENTO PARA LA IDENTIFICACIÓN DE RIESGOS Y
OPORTUNIDADES.................................................................................................34
2.4 ANÁLISIS ORGANIZACIONAL ................................................................49
3. PROCEDIMIENTO PARA LA SELECCIÓN DE PERSONAL.........................54
3.1 Objetivo .........................................................................................................54
3.2 Alcance ..........................................................................................................54
3.3 Generalidades.................................................................................................54
3.4 Documentos de referencia .............................................................................66
3.5 Anexos ...........................................................................................................67
4. PROCEDIMIENTO PARA SUPERVISIÓN Y AUTORIZACIÓN DEL
PERSONAL. ................................................................................................................86
4.1 Objetivo .........................................................................................................86
4.2 Alcance ..........................................................................................................86
4.3 Definiciones...................................................................................................86
4.4 Contenido.......................................................................................................87
4.5 Documentos de referencia. ............................................................................90
4.6 Anexos ...........................................................................................................91
5. PROCEDIMIENTO PARA LA MANIPULACIÓN, TRANSPORTE,
ALMACENAMIENTO, USO Y MANTENIMIENTO PLANIFICADO DEL
EQUIPO. ......................................................................................................................98
5.1 Objetivo. ........................................................................................................98
5.2 Alcance. .........................................................................................................98
5.3 Definiciones...................................................................................................98
5.4 Contenido.......................................................................................................99
5.5 Documentos de referencia. ..........................................................................109
5.6 Anexos. ........................................................................................................110
6. PROCEDIMIENTO PARA LA COMPRA DE PRODUCTOS Y SERVICIOS
SUMINISTRADOS EXTERNAMENTE ..................................................................123
6.1 Objetivo. ......................................................................................................123
6.2 Alcance. .......................................................................................................123
6.3 Definiciones.................................................................................................123
6.4 Contenido.....................................................................................................123
6.5 Documentos de referencia ...........................................................................129
6.6 Anexos .........................................................................................................130
7
7. PROCEDIMIENTOS DE ENSAYO Y MUESTREO........................................138
7.1 PROCEDIMIENTO DE DETERMINACIÓN DE LA DUREZA DE
INDENTACIÓN (MÉTODO DEL DURÓMETRO).............................................138
7.2 PROCEDIMIENTO PARA ENSAYO DE EMPEINES, FORROS Y
PLANTILLAS (SOLIDEZ DEL COLOR AL FROTE).........................................141
7.3 PROCEDIMIENTO DEL ENSAYO DE LA RESITENCIA A LA
ABSORCIÓN EN FORRO TEXTIL......................................................................145
7.4 PROCEDIMIENTO DE LA ABSORCIÓN Y DESORCIÓN DE AGUA. 149
7.5 PROCEDIMIENTO DE LA RESISTENCIA DE LA ABRASIÓN DE LOS
CORDONES...........................................................................................................152
7.6 PROCEDIMIENTO DE RESISTENCIA A LA FLEXIÓN PARA
EMPEINES, FORROS. ..........................................................................................156
7.6.1 Objetivo....................................................................................................156
8 PROCEDIMIENTO PARA EL TRANSPORTE, RECEPCIÓN,
MANIPULACIÓN, PROTECCIÓN, ALMACENAMIENTO, CONSERVACIÓN Y
DISPOSICIÓN O DEVOLUCIÓN DE LOS ÍTEMS DE ENSAYO.........................161
8.1 Objetivo. ......................................................................................................161
8.2 Alcance. .......................................................................................................161
8.3 Definiciones y abreviaturas. ........................................................................161
8.4 Responsabilidades........................................................................................163
8.5 Contenido.....................................................................................................163
8.6 Documentos de referencia. ..........................................................................166
8.7 Anexos. ........................................................................................................167
9. PROCEDIMIENTO DE TRABAJO NO CONFORME.....................................169
9.1 Política. ........................................................................................................169
9.2 Objetivo. ......................................................................................................169
9.3 Alcance. .......................................................................................................169
9.4 Definiciones.................................................................................................169
9.5 Responsabilidad...........................................................................................170
9.6 Contenido.....................................................................................................170
9.7 Documentos de referencia ...........................................................................174
9.8 Anexos .........................................................................................................175
10. PROCEDIMIENTO PARA EL TRATAMIENTO DE QUEJAS...................178
10.1 Objetivo. ......................................................................................................178
8
10.2 Alcance. .......................................................................................................178
10.3 Definiciones.................................................................................................178
10.4 Responsabilidades........................................................................................179
10.5 Contenido.....................................................................................................180
10.6 Documentos de referencia. ..........................................................................183
10.7 Anexos .........................................................................................................184
11. REVISION DE INSTALACIONES Y CONDICIONES AMBIENTALES. .188
11.1 Objetivo: ......................................................................................................188
11.2 Alcance. .......................................................................................................188
11.3 Definiciones.................................................................................................188
11.4 contenido......................................................................................................190
11.5 Documentos de referencia ...........................................................................196
11.6 Anexos .........................................................................................................197
12. SELECCIÓN Y VERIFICACIÓN DEL MÉTODO.......................................198
12.1 Selección del método de ensayo. .................................................................198
12.2 Verificación del método de ensayo..............................................................201
13. REGISTROS TÉCNICOS...............................................................................207
13.1 Registro para el ensayo de absorción y eliminación de agua en palmilla....207
13.2 Registro para el ensayo de resistencia a la abrasión en cordones................210
13.3 Registro para el ensayo de resistencia a la abrasión en forros.....................212
13.4 Registro técnico para la determinación de la dureza. ..................................214
13.5 Registro técnico para la determinación de solidez del color al frote...........216
14.1 Objetivo. ......................................................................................................220
14.2 Alcance. .......................................................................................................220
14.3 Condiciones generales. ................................................................................220
14.4 Desarrollo.....................................................................................................221
14.5 Documentos de referencia. ..........................................................................224
14.6 Anexos .........................................................................................................225
15. CONTROL DE DOCUMENTOS ..................................................................228
15.1 Objetivo. ......................................................................................................228
15.2 Alcance. .......................................................................................................228
15.3 Definiciones / abreviaturas. .........................................................................228
9
15.4 Desarrollo del procedimiento.......................................................................229
15.4.7 Documentos de referencia........................................................................235
15.4.8 Anexos. ....................................................................................................236
16. CONTROL DE REGISTROS.........................................................................241
16.1 Objetivo. ......................................................................................................241
16.2 Alcance. .......................................................................................................241
16.3 Definiciones.................................................................................................241
16.4 Responsabilidades........................................................................................241
16.5 Descripción del procedimiento....................................................................242
16.6 Documentos de referencia. ..........................................................................248
16.7 Anexos. ........................................................................................................249
17. ACCIONES CORRECTIVAS. .......................................................................250
17.1 Objetivo. ......................................................................................................250
17.2 Alcance. .......................................................................................................250
17.3 Definiciones.................................................................................................250
17.4 Desarrollo del proceso. ................................................................................250
17.5 Documentos de referencia. ..........................................................................253
17.6 Anexos. ........................................................................................................254
18. AUDITORIAS INTERNAS............................................................................255
18.1 Objetivo. ......................................................................................................255
18.2 Alcance. .......................................................................................................255
18.3 Definiciones.................................................................................................255
18.4 Desarrollo del proceso. ................................................................................255
18.5 Documentos de referencia. ..........................................................................260
18.6 Anexos. ........................................................................................................261
19. REVISIÓN POR LA DIRECCIÓN. ...............................................................266
19.1 Objetivo. ......................................................................................................266
19.2 Alcance. .......................................................................................................266
19.3 Definiciones.................................................................................................266
19.4 Desarrollo.....................................................................................................266
19.5 Documentos de referencia. ..........................................................................268
19.6 Anexos. ........................................................................................................268
10
20. EVALUACIÓN DE LA INCERTIDUMBRE DE MEDICIÓN.........................271
CONCLUSIÓN..............................................................................................................274
CRONOGRAMA PLAN DE TRABAJO......................................................................276
CRONOGRAMA REAL DE TRABAJO......................................................................278
RECURSOS...................................................................................................................280
BIBLIOGRAFÍA ...........................................................................................................281
i
INTRODUCCIÓN
La acreditación es la herramienta establecida a escala internacional para generar
confianza sobre la correcta ejecución de un determinado tipo de actividades
denominadas Actividades de Evaluación de la Conformidad y que incluyen ensayo,
calibración, inspección, certificación o verificación entre otras. En general cualquier
actividad que tenga por objeto evaluar si un producto, servicio, sistema, instalación, etc.
es conforme con ciertos requisitos puede estar sujeta a acreditación. Dichos requisitos
pueden estar establecidos por ley y tener por tanto carácter reglamentario o estar
especificados en normas, especificaciones u otros documentos de carácter voluntario.
La acreditación se obtiene mediante un proceso de evaluación al cual es sometido el
organismo público o privado que desea acreditarse y demuestra de forma objetiva haber
cumplido una serie de requisitos establecidos en estándares y normas internacionales.
Un laboratorio de ensayo y calibración se acredita bajo la norma ISO 17025; Se trata de
una norma de Calidad que tiene base en la serie de normas ISO 9000 que con estructura
de alto nivel introduce una serie de requisitos técnicos imprescindibles para lograr la
acreditación de los laboratorios de ensayo y calibración. La norma ISO/IEC 17025 es
aplicada por dichos laboratorios con el objetivo de demostrar que son técnicamente
competentes y que sus resultados son veraces.
Con este tipo de acreditación se logra tener una mejor posición para el acceso de un mayor
número de contratos para ensayos y calibraciones; Además ayuda a Mejorar la reputación
nacional e internacional, e imagen del laboratorio, a la mejora continua y la efectividad de
este.
Es por ello que para el laboratorio de calzado de la Universidad Católica de El Salvador
es importante acreditarse bajo esta norma, ya que garantiza que el laboratorio cuenta con
la capacidad técnica y humana para ofrecer un servicio de alta calidad, lo cual permite
lograr un mejor posicionamiento en un mercado altamente competitivo y exigente;
Además que se aumentaría la confianza de los clientes al garantizar la obtención de
resultados confiables y el cumplimiento de determinados estándares de calidad.
1
DESCRIPCIÓN DEL PROYECTO.
Este proyecto se desarrollará en el laboratorio de calzado, ubicado en el primer nivel del
edificio H de la Universidad Católica de El Salvador, en la ciudad de Santa Ana,
departamento de Santa Ana. El laboratorio tiene como fin brindar servicio a las
MIPYMES (Micro, pequeñas y medianas empresas) en cuanto al control de calidad en
materia prima, componentes y productos terminados en el sector del calzado. El proyecto
consistirá en la revisión, diseño y elaboración de documentación del sistema de gestión de
calidad, la cual debe estar preparada para iniciar el proceso de acreditación del laboratorio
de calzado, para esto es necesario realizar un diagnóstico de la documentación existente
en el laboratorio y, posteriormente elaborar los documentos requeridos para dicha
acreditación, entre los cuales se pueden mencionar procedimientos administrativos,
procedimientos de apoyo, procedimientos operativos y mecanismos de control y
evaluación; estos documentos son importantes debido a que en el laboratorio se realizan
diferentes procesos y nace la necesidad de controlar cada proceso para que este se
desarrolle de una manera eficiente y eficaz, siendo importante el control interno aplicado
a manuales de procedimientos, los que al mismo tiempo son guías operativas para el
proceso que se asigna a una persona o actividad.
La documentación se elaborará con base en los estándares de calidad que el laboratorio
debe cumplir para lograr la acreditación bajo la norma ISO 17025; cada uno de los
estándares que el laboratorio cumplirá en el desarrollo de los diferentes procesos
existentes, servirá como guía para cumplir todas las exigencias de los clientes, en cuanto
a la calidad del servicio. Aplicando estos estándares se podrá penetrar en el mercado del
calzado de una forma más relevante, debido a que el laboratorio de calzado de la
Universidad Católica de El Salvador será el único en la región que ofrezca estándares de
calidad y de servicio que estarán certificados bajo una norma internacional como la ISO
17025.
Se realizarán los análisis que sean necesarios para diseñar y preparar el laboratorio, como
una organización apta para iniciar el proceso de acreditación.
2
Se incluirá la creación de toda la documentación necesaria para el área administrativa del
laboratorio, como lo es procesos de compra y venta, en el cual se incluirán los servicios
que el laboratorio proporciona, así como también la gestión con los diferentes
proveedores, que permita el abastecimiento de materia prima, herramientas y equipo
adecuado los cuales cumplan con los estándares requeridos para así poder brindar un
servicio de calidad y de manera oportuna a los clientes satisfaciendo todas sus
necesidades.
Se creará un plan de mantenimiento para los diferentes equipos con los que cuenta el
laboratorio, para que estos se encuentren siempre en óptimas condiciones, para ejecutar
todos los procesos del laboratorio, con el fin de ofrecer un servicio de alta calidad y de
forma responsable, cumpliendo todos los tiempos estipulados en cada proceso, así como
también los tiempos prometidos a los clientes.
Se crearan diferentes plantillas y bases de datos en Microsoft Excel para que se facilite el
manejo y registro de todos los datos estadísticos que el laboratorio debe llevar, como lo
es datos de los procesos que se realizan, así como también inventarios de materiales,
herramientas y equipos, esto con el fin de obtener datos de una forma más rápida, además
de proporcionar resultados de una forma segura y rápida a los clientes del laboratorio, ya
que se evitará la realización de cualquier tipo de cálculo de forma manual; Además estos
registros sirven como evidencia de los procesos que se siguen para cumplir con los
requisitos de la norma ISO 17025.
3
JUSTIFICACIÓN
Actualmente nos enfrentamos a un mercado altamente competitivo y exigente en términos
de calidad, seguridad, precio, disponibilidad, así como también la rapidez con la que se
puede obtener resultados confiables.
Los clientes esperan que los productos o servicios que adquieren y consumen reúnan una
serie de características que cumplan con sus expectativas para lo cual es necesario el
cumplimiento de ciertos estándares.
Con este proyecto se busca la acreditación del laboratorio de calzado bajo la norma ISO
17025; el laboratorio se encuentra ubicado dentro de las instalaciones de la Universidad
Católica de El Salvador, Santa Ana; la importancia de la acreditación es que permite a una
organización, en este caso el laboratorio de calzado, contar con la experiencia, los recursos
humanos, los medios y los métodos competentes, además de garantizar buenos resultados;
ya que si los resultados no son fiables pueden tomarse decisiones que no favorezcan al
laboratorio u ofrecer un servicio que no cumplan con las especificaciones o que no sea
conforme con los requisitos obligatorios establecidos por la ley.
Al seguir los lineamientos de la norma ISO 17025 y acreditar los métodos de ensayo
utilizados, el laboratorio adopta una estructura operativa de trabajo donde la información
está documentada en procedimientos técnicos y administrativos efectivos para guiar las
acciones coordinadas de las personas y equipos logrando así el cumplimiento de los
objetivos de calidad.
Además la acreditación aporta confianza y prestigio, esto permite tener una ventaja
competitiva en el mercado, además de proporcionar un servicio adecuado a las
necesidades de los clientes, ya que la norma ISO 17025 exige que un laboratorio disponga
de un sistema de gestión de la calidad definido por la propia norma; Este sistema ayuda a
la planificación, los procesos, los recursos y los documentos que se necesitan para la
4
mejora continua de los productos y servicios, cumpliendo así con los pedidos de los
clientes en tiempo y forma.
5
OBJETIVOS
Objetivo general.
- Revisar, diseñar y elaborar documentación del sistema de gestión de calidad según
la norma ISO 17025 de forma sistemática para optar a la acreditación del
laboratorio de calzado en la UNICAES
Objetivos específicos.
- Establecer en los documentos que sean necesarios los estándares que el laboratorio
cumplirá según la norma ISO 17025 de forma sistemática.
- Crear una estructura organizativa en el laboratorio, la cual sirva para identificar
cada una de las partes involucradas en el desarrollo de actividades.
- Diseñar planes de mantenimiento para los equipos con los que el laboratorio
cuenta, esto para mantenerlos en óptimas condiciones.
- Aportar y documentar nuevas técnicas para la ejecución de los procesos, con el fin
de realizar dichos procesos de una forma más eficiente.
6
DESCRIPCIÓN DE ACTIVIDADES.
1. Revisión y mejora de la documentación existente: Se analizó la calidad y
contundencia de la información existente dentro del laboratorio y se modificará si
esta lo requiere para establecer los parámetros y datos relevantes para el desarrollo
de las actividades del laboratorio. Para esto se elaboró una matriz en donde se
estableció los documentos que cumplen o no cumplen con los requisitos con sus
respectivas observaciones.
2. Elaboración de documentación de planificación.
2.1 Objetivos de calidad. Definir objetivos de calidad los cuales cumplan con las
exigencias del laboratorio, así como también el de la norma ISO17025. Se
estableció un objetivo general y tres objetivos específicos que abarcan la
calidad de los materiales, de las pruebas y del servicio como tal.
2.2 Política de imparcialidad y confidencialidad. Se definió una política de
imparcialidad y confidencialidad que convierta en exclusivo el trabajo que
realiza el laboratorio y que le asegure al cliente que la información
proporcionada por él y la generada durante la ejecución de los ensayos y
muestreo no será brindada a terceros, garantizando la competencia del personal
y la aplicación coherente de las actividades del laboratorio.
2.3 Procedimiento para la identificación de riesgos y oportunidades: En este
procedimiento se definieron las diferentes fases que deben llevarse a cabo para
poder identificar los riesgos y oportunidades y eliminarlos y/o aprovecharlos
según sea el caso. Además, se han establecido los pasos necesarios para poder
desarrollar la matriz de clasificación de riesgos y oportunidades que permite
tener un registro ordenado de estos y tomar decisiones pertinentes para
tratarlos.
2.4 Análisis organizacional: Se elaboró el organigrama del laboratorio de calzado
y se definieron las funciones y responsabilidades de los distintos puestos.
7
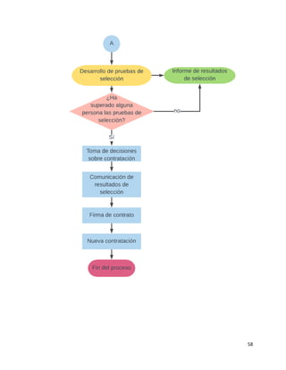
3. Establecimiento de procedimiento de selección de personal: Se definió el
proceso que se debe llevar a cabo para reclutar y seleccionar al personal con las
competencias, conocimientos y habilidades necesarias para poder desempeñar de
la mejor manera las tareas asignadas en el laboratorio de acuerdo con su cargo o
función; además se estableció el compromiso de confidencialidad y ético que cada
persona debe tener una vez sea parte del personal del laboratorio de calzado.
Este procedimiento abarca desde la detección de las necesidades de personal hasta
la toma de decisiones para la contratación.
En el flujograma del proceso se explica claramente cuáles son los pasos a seguir
para hacer una buena selección del personal.
4. Establecimiento de procedimiento para supervisión y autorización del
personal: Proceso mediante el cual se supervisará y evaluará el desempeño del
trabajador, verificando que este sea competente y que trabaje de acuerdo con el
sistema de gestión del laboratorio contribuyendo así al aseguramiento de la calidad
de los resultados.
Para esto se empieza con un entrenamiento e inducción en donde el empleado debe
realizar ciertas actividades para luego evaluar su desempeño en estas.
Además, se estableció como se autoriza la ejecución de los ensayos, el uso de
instrumentos y equipos para los análisis e identificar las necesidades de
capacitación y formación que requiere el personal del Laboratorio de Calzado.
5. Establecimiento de procedimiento para la manipulación, transporte,
almacenamiento, uso y mantenimiento planificado del equipo: Se estableció
un procedimiento para la manipulación segura, el transporte, almacenamiento, uso
y mantenimiento planificado de los equipos de medición con el fin de asegurar el
funcionamiento correcto y de prevenir la contaminación o deterioro.
Para esto se establecieron los pasos necesarios que permitan un buen manejo de
los equipos desde su adquisición y recepción hasta como estos deben ser
identificados para posteriormente ser parte del inventario del laboratorio de
calzado.
8
Además, se estableció como debe ser el plan de mantenimiento, calibración y/o
verificación y que hacer en caso de que un equipo este dañado o averiado.
6. Establecimiento de procedimiento de compra de productos y servicios
suministrados externamente: Se estableció una política y procedimientos para la
selección y la compra de los servicios y suministros que utiliza y que afectan a la
calidad de los ensayos o de las calibraciones del laboratorio de calzado.
Se definieron los pasos necesarios que conlleva realizar una compra y quienes son
los responsables de llevarlos a cabo.
Además de establecer como deberán seleccionarse los proveedores se agregó como
estos deberán ser evaluados para determinar si se trabajará con ellos para compras
futuras.
7. Establecimiento de procedimientos de ensayo y muestreo: Se deberá establecer
un plan formal para cada procedimiento de cada uno de los ensayos que se
ejecutaran en el laboratorio, El laboratorio debe mantener un registro de todos los
subcontratistas que utiliza para los ensayos o las calibraciones, y un registro de la
evidencia del cumplimiento con esta Norma Internacional para el trabajo en
cuestión, esto con el fin de facilitar cada ejecución y también hacerla en el menor
tiempo posible.
Se agregaron los 6 procedimientos que el laboratorio de calzado ofrece y cuál es
el desarrollo de estos; los procedimientos son los siguientes:
• Procedimiento para ensayo de resistencia a la flexión en cuero.
• Procedimiento de determinación de la dureza de indentación (método del
durómetro).
• Procedimiento para ensayo de empeines, forros y plantillas (solidez del color al
frote).
• Procedimiento del ensayo de la resistencia a la abrasión en forro textil.
• Procedimiento de la absorción y desorción de agua.
• Procedimiento de la resistencia a la abrasión en los cordones.
9
En cada uno de estos procedimientos está establecido como deberá ser la forma de
seleccionar, extraer y preparar las debidas muestras (plan de muestreo).
8. Elaboración de procedimiento para el transporte, recepción, manipulación,
protección, almacenamiento, conservación y disposición o devolución de los
ítems de ensayo: Se creó un procedimiento para el transporte, la recepción, la
manipulación, la protección, el almacenamiento, la conservación o la disposición
final de los ítems de ensayo o de calibración, incluidas todas las disposiciones
necesarias para proteger la integridad del ítem de ensayo o de calibración, así como
los intereses del laboratorio y del cliente.
Para este procedimiento se creó un informe de recepción en el cual el analista del
laboratorio realiza una inspección visual de los ítems recibidos, y comprueba su
estado de conservación, operatividad, etc.
Una vez recibidos los ítems de ensayo se deberán identificar mediante etiquetas
que evitan que no se confundan físicamente o que se haga una referencia errónea
de ellos en registros u otros documentos.
Además, se estableció la adecuada manipulación que se le debe dar a los ítems
cuando estos permanezcan en el laboratorio de calzado siguiendo las instrucciones
que el cliente entregue junto con estos, y como deberán ser entregados después de
haberse realizado las pruebas correspondientes; para esto el encargado de atención
al cliente completa el impreso de "solicitud de salida de material" y realiza las
gestiones necesarias para que los ítems sean almacenados en el espacio reservado
para esto para luego ser enviados a los clientes.
9. Elaboración de procedimiento de trabajo no conforme: Se creó una política y
procedimiento que se deben implementar cuando cualquier aspecto del trabajo de
ensayo o calibración, o el resultado de dichos trabajos, no son conformes con los
propios procedimientos o con los requisitos acordados con el cliente.
10
Dentro de este procedimiento se establecieron los pasos a seguir de acuerdo con la
causa del trabajo no conforme, para así poder dar el tratamiento más adecuado y
solucionar los debidos problemas.
10. Elaboración de procedimiento para el tratamiento de quejas: Se creó un
procedimiento para la resolución de las quejas recibidas de los clientes o de otras
partes.
Este procedimiento consta de los siguientes pasos:
- Recepción de la queja.
- Confirmación de recepción de la queja.
- Revisión y validación de la queja.
- Investigación de la queja
- Evaluación, tratamiento y solución de la queja.
- Respuesta de la queja.
- Seguimiento y finalización de la queja.
Para este procedimiento se creó un formato de quejas para llevar registro de cada
una de ellas, además de una encuesta que se enviará dos veces al año a todos los
clientes del laboratorio para determinar su satisfacción
Establecimiento de mecanismos con los que se documenta lo establecido en los
requisitos de norma:
11. Revisión de instalaciones y condiciones ambientales:
En este apartado se establecieron las condiciones ambientales que el laboratorio
debe asegurar para no invalidar los resultados ni comprometer la calidad requerida
de las mediciones.
11
Para esto es necesario dar un seguimiento, controlar y registrar dichas condiciones,
según lo requieran las especificaciones, métodos y procedimientos
correspondientes, o cuando éstas puedan influir en la calidad de los resultados.
También se habla de las instalaciones y servicios básicos con los que el laboratorio
de calzado debe contar para facilitar la realización correcta de los ensayos o de las
calibraciones y de otros aspectos generales en las instalaciones como: ventilación,
instalación eléctrica, protección contra incendios, señalización, etc.
Además, se habla del mantenimiento general que se le debe dar a las instalaciones
para garantizar que haya un buen ambiente laboral.
12. Selección y verificación del método: En este apartado se estableció con base en
que normativas se da la selección de cada uno de los métodos que utiliza el
laboratorio de calzado y se realizó una checklist para la verificación de los equipos
para asegurar que sean apropiados para los ensayos y así se satisfacer las
necesidades del cliente .
13. Registros técnicos: Se elaboraron los formatos para los registros técnicos que el
laboratorio debe utilizar para documentar y llevar control de todo lo que se realiza
en las pruebas de ensayo son los siguientes:
14. Informe de resultados: Se creó un procedimiento en el cual se explica
detalladamente como deben elaborase los informes de resultados (informes de
ensayo o certificado de calibración). La información que llevan estos informes
debe incluir información detallada de lo que se está realizando, para quien se está
realizando y por qué, esto con el fin de ejecutar un trabajo de alta calidad, salvo
que el laboratorio tenga razones válidas para no hacerlo así.
Además, este procedimiento explica que se debe hacer cuando se requiera hacer
modificaciones o correcciones a los informes y que hacer en caso de no
conformidad.
12
15. Control de documentos: Se creó un procedimiento para el control de todos los
documentos que forman parte del sistema de gestión del laboratorio de calzado
(generados internamente o de fuentes externas), tales como los procedimientos de
gestión, los métodos de ensayo o de calibración, manuales, etc. En este
procedimiento se estableció la metodología y los criterios para la elaboración,
revisión, aprobación, actualización y control de los documentos.
16. Control de registros: Se estableció un procedimiento para la identificación, la
recopilación, la codificación, el acceso, el archivo, el almacenamiento, el
mantenimiento y la disposición de los registros de la calidad y los registros
técnicos.
17. Acciones correctivas: Se creó un procedimiento para la implementación de
acciones correctivas cuando se haya identificado un trabajo no conforme o desvíos
de las políticas y procedimientos del sistema de gestión o de las operaciones
técnicas, asignando personas apropiadamente autorizadas para implementarlas.
Para esto se elaboró el “registro de acciones correctivas” en el que se documenta
detalladamente la no conformidad, sus causas y las acciones que se implementarán
para darle solución.
18. Auditorías internas: Se estableció un procedimiento a seguir para realizar
auditorías internas de acuerdo con un calendario de las actividades para verificar
que sus operaciones continúan cumpliendo con los requisitos del sistema de
gestión y de la Norma Internacional ISO 17025.
19. Revisión por la dirección: se creó un procedimiento en el que se explica como la
alta dirección del laboratorio debe efectuar periódicamente, de acuerdo con un
calendario y un procedimiento predeterminados, una revisión del sistema de
gestión y de las actividades de ensayo o calibración del laboratorio, para
asegurarse de que se mantienen constantemente adecuados y eficaces, y para
introducir los cambios o mejoras necesarios.
13
20. Evaluación de la incertidumbre: Para poder determinar la incertidumbre se
evaluaron diferentes riesgos que pueden afectar la medición y toma de datos en las
pruebas de ensayo. Para esto se realizaron 3 reuniones en el laboratorio de calzado
en la Universidad Católica de El Salvador y junto con los técnicos especialistas
del laboratorio se determinaron los distintos riesgos con sus respectivas causas y
consecuencias.
14
RESULTADOS DEL PROYECTO.
1. REVISIÓN Y MEJORA DE LA DOCUMENTACIÓN EXISTENTE DEL LABORATORIO.
1.1 REVISIÓN DE LA DOCUMENTACIÓN .
N° Documento
Cumple los
requisitos
No cumple
los requisitos
Observaciones
1 Política de Calidad. X
Se revisó documentación, no necesita
modificaciones.
2 Responsabilidad y autoridad del sistema. X
Se revisó documentación, no necesita
modificaciones.
3 Sistema de gestión de calidad. X
Se revisó documentación, no necesita
modificaciones.
4 Gestión de recursos. X
Se revisó documentación, no necesita
modificaciones.
5 Elaboración del servicio. X
Se revisó documentación, no necesita
modificaciones.
6 Medición, análisis y mejora. X
Se revisó documentación, no necesita
modificaciones.
7
Procedimiento para la solicitud del servicio, pago y
recepción de muestras en el laboratorio.
X
Se revisó documentación, no necesita
modificaciones.
8 Plan de formación y capacitación del personal. X
Se completará el plan de formación y
capacitación de personal, ya que se incluirá
el programa de capacitación anual y tablas
de evaluación.
15
9 Protocolo de visitas al laboratorio de calzado. X
Se modificará el protocolo de visitas, ya
que se incluirán las medidas de
bioseguridad necesarias para evitar
contagios del nuevo coronavirus (Covid 19)
10 Procedimiento del ensayo resistencia a la flexión en cuero. X
Cumple con los requisitos exigidos por la
norma ISO17025.
11
Procedimiento de determinación de la dureza de la
indentación.
X
Cumple con los requisitos exigidos por la
norma ISO17025.
12 Procedimiento del ensayo de solidez del color al frote. X
Cumple con los requisitos exigidos por la
norma ISO17025.
13
Procedimiento del ensayo de la resistencia a la absorción
textil.
X
Cumple con los requisitos exigidos por la
norma ISO17025.
14 Procedimiento a la absorción y desorción de agua. X
Cumple con los requisitos exigidos por la
norma ISO17025.
15
Procedimiento de la resistencia a la abrasión de los
cordones.
X
Cumple con los requisitos exigidos por la
norma ISO17025.
16
1.2 MEJORA DE LA DOCUMENTACIÓN (NO ESTABLECIDA EN EL
CRONOGRAMA).
1.2.1 Plan de formación y capacitación del personal.
1.2.1.1 Justificación.
En el Laboratorio de Control de Calidad para la Industria del Calzado (Laboratorio de
Calzado), se reconoce que el recurso más importante con el que se cuenta es el personal
implicado en las actividades laborales. Los objetivos y metas establecidos por el
laboratorio dependen con especial importancia del desempeño de las personas, influyendo
directamente en la calidad que se ofrece al prestar los servicios y a la optimización de
recursos empleados en todos los procesos.
Además, se espera que el personal se encuentre motivado y trabajando en equipo, para
que el laboratorio sea competitivo y se tenga enfoque en administración y gestión de la
calidad. Un personal capacitado es una fuerza laboral que trabaja con calidad desde las
relaciones individuales, confianza, respeto y consideración con los demás.
Para realizar la capacitación como uno de los elementos fundamentales para dar un
servicio al cliente, se debe lograr, mantener, modificar o cambiar las actitudes y
comportamientos de las personas que influyen en los procesos, direccionado a la
optimización de los servicios de calidad, considerando la confidencialidad, veracidad y
transparencia.
Por lo anterior, se presenta a continuación un Plan de Capacitación Anual para el personal
del Laboratorio de Calzado.
1.2.1.2 Alcance.
Este plan se aplicará a toda persona que labore en el laboratorio de calzado de la
Universidad Católica de El Salvador, Santa Ana.
17
1.2.1.3 Objetivos del plan de capacitaciones.
Objetivo general.
Establecer el plan de formación y capacitación del personal que trabaja en el
laboratorio de calzado con el fin de asegurar la ejecución eficiente de sus funciones,
mediante actividades de formación inductiva, preventiva, correctiva y desarrollo del
conocimiento.
Objetivos específicos.
a) Orientar al personal sobre sus funciones y procesos en los que participa.
b) Asegurar la veracidad de los resultados del laboratorio.
c) Reducir la incertidumbre de los resultados mediante el desempeño del
personal que realiza pruebas de ensayo.
d) Brindar orientación e información referente a la política de calidad y logro de
objetivos del laboratorio.
e) Proveer de conocimientos y desarrollo de habilidades para cumplir con los
requisitos de puestos o procesos específicos.
f) Actualizar e incrementar los conocimientos del personal en áreas
especializadas.
g) Contribuir a la correcta manipulación y mantenimiento del equipo y
herramientas del laboratorio.
h) Mantener un nivel de eficiencia óptimo de forma individual y colectiva en los
procesos del laboratorio.
i) Contribuir en la preparación de nuevo personal, acorde a los planes, objetivos
y requerimientos del laboratorio.
18
1.2.1.4 Metas.
a) Formar y capacitar al 100% del personal que trabaja en los procesos del
laboratorio de calzado.
b) Impartir inducción al 100% del personal nuevo que ingresa a procesos del
laboratorio.
c) Evaluar al 100% del personal considerando la formación y capacitación que se
le ha proporcionado.
1.2.1.5 Estrategias.
a) Diagnóstico: identificar las necesidades y potencialidades de conocimiento y
habilidades en el personal, mediante un plan, observaciones, encuestas,
entrevistas y evaluaciones.
b) Planificación: realizar plan de acción para determinar la formación o
capacitación, estableciendo recursos, tiempo e instructor.
c) Ejecución: ejecutar la acción. La formación/capacitación deberá ser
desarrollada con trabajos prácticos que se vienen realizando cotidianamente,
presentación de casos particular de su área, talleres y metodología de
exposición – diálogo.
d) Evaluación: evaluar los resultados luego de realizar la formación/capacitación.
Si no se evalúa, no se conoce el grado de aprendizaje, por lo tanto, no se
asegura una mejora en el desempeño y habilidades del personal.
1.2.1.6 Tipos de capacitación.
a) Inductiva: Es aquella que se orienta a facilitar la integración del nuevo
colaborador en general como a su ambiente. La capacitación inductiva se
realizará mediante un plan, una vez se haya integrado el nuevo colaborador al
trabajo del laboratorio.
19
b) Preventiva: Es aquella orientada a prever los cambios que se producen en el
personal, toda vez que su desempeño puede variar con los años, sus destrezas
pueden deteriorarse y la tecnología hacer obsoletos sus conocimientos. Esta
tiene por objeto la preparación del personal para enfrentar con éxito la
adopción de nuevas metodologías de trabajo, nueva tecnología o la utilización
de nuevos equipos, llevándose a cabo una estrecha relación al proceso de
desarrollo empresarial.
c) Correctiva: Como su nombre lo indica, está orientada a solucionar “problemas
de desempeño”, en tal sentido, su fuente original de información es la
evaluación de desempeño realizada normalmente en la empresa, pero también
los estudios de diagnóstico, observación, entrevistas o encuestas pueden
identificar necesidades y determinar cuáles son factibles de solución a través
de acciones de capacitación.
d) Desarrollo: Estas actividades se asemejan a la capacitación preventiva, con la
diferencia de que se orienta a facilitar que los colaboradores puedan ocupar
una serie de nuevas o diferentes posiciones en la empresa, que impliquen
mayores exigencias y responsabilidades.
Esta capacitación tiene por objeto mantener o elevar la productividad presente
de los colaboradores, a la vez que los prepara para un futuro diferente a la
situación actual en el que la empresa puede diversificar sus actividades,
cambiar el tipo de puestos y con ello la pericia necesaria para desempeñarlos.
1.2.1.7 Recursos.
Humanos.
− Lo conforman los participantes, facilitadores y expositores especializados en
la materia, como: Ingenieros industriales, químicos, físicos, entre otros.
Materiales.
20
− INFRAESTRUCTURA. - Las actividades de capacitación se desarrollarán en
ambientes adecuados proporcionados por la Universidad.
− MOBILIARIO, EQUIPO Y OTROS. - está conformado por carpetas y mesas
de trabajo, pizarra, plumones, equipo multimedia, y ventilación adecuada.
− DOCUMENTOS TÉCNICO – EDUCATIVO. - entre ellos tenemos:
certificados, encuestas de evaluación, material de estudio, etc.
1.2.1.8 Necesidades de formación y capacitación.
A fin de identificar las necesidades de formación para los empleados y dar la formación
respectiva se analizan los resultados de:
• Auditorías internas.
• Acciones correctivas.
• Evaluación de personal.
• Nuevos métodos (nuevas metodologías).
• Nuevos equipos.
• Cambio de normas.
Estas necesidades a medida que surjan se plasman en programa anual de capacitación en
el punto de Necesidad de formación (Ver Anexo 1).
De acuerdo con el tipo de formación requerida se genera el tema de capacitación y se
incluyen los funcionarios participantes en el Programa anual de capacitación en el punto
de Programa de capacitación (Ver anexo 1).
Una vez realizada la capacitación se firma un acta para dejar constancia de esta (Ver
Anexo 2).
1.2.1.9 Temas.
a) Inductivos
21
Temas propuestos:
− Filosofía institucional.
− Misión, Visión y generalidades del laboratorio.
− Política y objetivos de calidad del laboratorio.
− Administración y organización del laboratorio.
− Procesos del sistema de gestión de calidad.
b) Atención al cliente.
− Procedimiento para la solicitud, pago y recepción de muestras en el
laboratorio.
− Procedimiento para el almacenamiento de muestras.
− Procedimiento de comunicación interna y externa.
− Manejo de quejas.
− Procedimiento de acción preventiva y correctiva.
− Programas de mejora.
c) Operativos.
− Procedimiento obtención del área de muestra.
− Procedimiento para el acondicionamiento de las probetas.
− Procedimiento para el almacenamiento de probetas.
− Procedimiento de ensayo para la resistencia a la flexión en cuero.
− Procedimiento para la determinación de la dureza en tapilla o tacón.
− Procedimiento de ensayo de resistencia a abrasión en forro textil.
− Procedimiento de ensayo de resistencia a abrasión en cordones.
− Procedimiento de ensayo para el análisis de absorción y desorción de
agua en planta de montado.
− Procedimiento de ensayo de solidez de color al frote en cuero para
empeine y forro (método seco y húmedo).
22
d) Seguridad ocupacional.
− Enfermedades profesionales y riesgos en los lugares de trabajo.
− Almacenamiento y manipulación de equipo de protección personal.
− Uso de equipo de protección personal.
− Plan de respuesta ante emergencias.
− Comunicación interna y externa.
− Evaluación de incidentes y accidentes laborales.
− Procedimiento de acciones correctivas y preventivas.
1.2.1.10 Evaluación de Capacitación.
Una vez finalizada la capacitación el Laboratorio de Calzado evalúa el proveedor de este
servicio, mediante el formato Evaluación de capacitación (Ver anexo 3).
1.2.1.11 Evaluación de desempeño por competencias.
La evaluación de competencias la realiza Gestión del Talento Humano, cada funcionario
recibe la retroalimentación de su evaluación y se toman las medidas y acciones pertinentes
según el resultado.
23
1.2.1.12 Anexos
Anexo Nº1: Programa Anual de capacitación
Año: _________
Necesidad de Formación
Funcionario
Necesidades de Formación
Tema de la
Capacitación
Observaciones
Evaluación
de
Desempeño
Métodos Equipos Normas Auditorías
Acciones
Correctivas
Ensayos
de
Aptitud
Otros
24
Programa de Capacitación
Nombre de la
Capacitación
Int Ext
Empleados
participantes
Nota de Ejecución
Tiempo
(Horas)
Eficacia
Fecha
Firma Empleado
Nuevas
competencias
Aplicación
Día Mes
Int: Capacitación Interna Ext: Capacitación Externa
La nota de ejecución se registra al finalizar la capacitación.
La eficacia de la formación se registra una vez terminado el proceso de capacitación.
25
Anexo Nº 2: Evidencia de capacitación interna
Se hace constar que el (la) señor(a): XXXXXXX XXXXXX XXXXX
Número de identificación: XXXXXXXXX
Se hace constar que el (la) señor(a): XXXXXXX XXXXXX XXXXX
Número de identificación: XXXXXXXXX
Se hace constar que el (la) señor(a): XXXXXXX XXXXXX XXXXX
Número de identificación: XXXXXXXXX
Se hace constar que el (la) señor(a): XXXXXXX XXXXXX XXXXX
Número de identificación: XXXXXXXXX
Se le brindó capacitación en: XXXXXXXX XX XXXXXX
Fecha(s): DD, DD, DD de mm de xxxx hora: xx horas
__________________________________
Firma director del Laboratorio
26
Anexo Nº3: Evaluación de proveedores de capacitación
Nombre de la capacitación: __________________________________
Fecha de la Capacitación: ____________________________________
Fecha de la evaluación: _______________________________________
CRITERIOS
Entre 18 y 24 puntos se considera un buen proveedor de capacitación
Menor de 18 puntos el proveedor se considera que no debe continuar como proveedor de
capacitación.
Observaciones y sugerencias:
_____________________________________________________________________________________
_____________________________________________________________________________________
Criterios de evaluación Deficiente
1
Aceptable
2
Bueno
3
Excelente
4
Evaluación del Facilitador
1. ¿El facilitador es un experto en la asignatura
que imparte y prepara adecuadamente cada
sesión?
2. ¿El facilitador utiliza ejemplos útiles para
explicar los temas, facilita la participación y
da confianza para lograr los objetivos del
programa?
3. ¿El facilitador es puntual en su asistencia a
clases y utiliza bien el tiempo?
Evaluación del Contenido
4. ¿Los contenidos del curso han sido útiles e
importantes para usted. Califique.
5. ¿La duración del curso ha sido apropiada con
respecto al contenido?
6. ¿Se dio cumplimiento al contenido pactado
antes de iniciar el curso?
Total
27
1.2.2 Protocolo para visitar el laboratorio de calzado
ESTRUCTURA DE LA VISITA (tiempo máximo total 1.5 – 2 horas, en horario de
mañanas de lunes a viernes):
Para realizar las visitas al laboratorio de calzado se deben de cumplir con las siguientes
medidas de bioseguridad, esto para evitar el contagio del nuevo coronavirus ¨COVID 19¨.
- Uso obligatorio de cubre bocas (Mascarilla) certificado por el Ministerio de Salud.
- Uso obligatorio de protección visual, esto puede ser gafas de protección, lentes,
caretas o algún otro artefacto.
- El laboratorio brindará alcohol gel para desinfección de manos.
- Si el visitante hace uso de guantes de látex estos se podrán desechar después de la
visita en un recipiente que el laboratorio pondrá a disposición para material de
bioseguridad.
- Practicar en todo momento el distanciamiento social, el cual permitirá que la visita
se desarrolle de una forma fluida, respetando en todo momento los 1.5 m de
distancia entre personas.
- No tocar superficies que no sean necesarias durante la visita a menos que el
instructor del laboratorio lo indique.
- El ingreso al laboratorio será en grupos, con un mínimo de 4 y máximo de 6
personas por grupo, ingresando un grupo a la vez, esto para garantizar el
distanciamiento social dentro del laboratorio.
1.2.2.1 Presentación del Laboratorio de Calzado (15 - 20 min):
a. El instructor hará una presentación breve de la implementación del laboratorio,
antecedentes y forma de trabajar.
28
b. El instructor comunicará las normas de seguridad que se aplican al ingresar al
laboratorio de calzado.
c. El instructor deberá haber organizado a los estudiantes en grupos, con un mínimo
de 4 y máximo de 6 personas por grupo.
1.2.2.2 Visita por el laboratorio (50 – 60 min):
d. Cada visita implicará un máximo de 5 pruebas físicas durante un total de 50
minutos.
e. Se organizarán las pruebas con rotación, de forma que:
o Cada grupo de estudiantes conozca 5 pruebas físicas.
o Cada explicación de la prueba de ensayo duré aproximadamente 10
minutos.
o El esquema de explicación de las pruebas será la siguiente manera:
Ensayo
Grupo
1
Grupo
2
Grupo
3
Grupo
4
Grupo
5
Grupo
6
Grupo
7
Grupo
8
x x x x
x x x x
x x x
x x x
x x x
x x x x
x x x
x x x
x x x
29
1.2.2.3 Despedida (15 min):
f. El instructor se asegura que el grupo ha comprendido lo explicado en la visita al
laboratorio y asesora a cada grupo para que pueda exponer a sus compañeros lo
aprendido en la visita, según “Guía de trabajo” asignada por el docente.
g. Se invitará a un representante del laboratorio a estar presente para responder
preguntas y resolver dudas.
Las visitas se realizarán cuando cada docente crea pertinente, esto con aviso previo a las
autoridades del laboratorio, para coordinar dicha visita y saber de la disponibilidad de las
instalaciones por lo cual se pide al instructor que confirme la visita con al menos una
semana de antelación para asegurar la misma.
Notas importantes:
- A cada grupo de alumnos se le da la tarea de tomar notas y “entrevistar” a los analistas
del laboratorio. La información que deben recopilar se hará utilizando la “Guía de
trabajo” asignada por el docente.
- En clase de la asignatura correspondiente, cada grupo expone a sus compañeros lo
aprendido en la visita (los proyectos de investigación que hacen los laboratorios que
visitaron y la experiencia de la visita en sí, qué vieron, qué les enseñamos…).
x x x
x x x
x x x x
30
- Los estudiantes que irrespeten las normas de seguridad del laboratorio serán
suspendidos de la visita inmediatamente, pues el laboratorio está bajo normas de
calidad exigentes para brindar servicios de calidad al cliente.
31
2. DOCUMENTACIÓN DE PLANIFICACIÓN
2.1 OBJETIVOS DE CALIDAD:
2.1.1 Objetivo general:
Concretar el cumplimiento de las normas de calidad nacional e internacional, asegurando
su implementación de una manera cuidadosa en la evaluación del material, en el cual se
espera obtener alta calidad en los distintos materiales que se utilizan como: cuero, suela,
palmilla, cordones y ojetes.
2.1.2 Objetivos específicos:
• Cumplir con los servicios en corto, mediano y largo plazo.
• Renovar las pruebas de calzado con el fin de adaptarse a las nuevas tendencias.
• Cumplir con los pedidos en el tiempo estipulado.
2.2 POLÍTICA DE IMPARCIALIDAD Y CONFIDENCIALIDAD
El laboratorio de calidad de calzado de la Universidad Católica de El Salvador, en nombre
del decanato de ingeniería y arquitectura y del personal, manifiesta su compromiso y
responsabilidad legal con la gestión y ejecución de sus actividades, las que están
estructuradas de manera tal que se salvaguarde la imparcialidad de juicio. De igual manera
se compromete a asegurar la protección de la información confidencial proporcionada por
el cliente y generada durante la ejecución de los ensayos y muestreo, a garantizar la
competencia del personal y la aplicación coherente de las actividades del laboratorio.
Para hacer efectivo este compromiso y lograr la credibilidad y satisfacción del cliente. El
cumplimiento de la Norma ISO 17025:2017 y de los organismos de acreditación, se
establecen y aplican las siguientes pautas:
32
- No permitir que presiones del tipo comercial, financiero o de otro tipo,
comprometan la imparcialidad, estableciendo una adecuada estructura en la
distribución de funciones y responsabilidades del personal en cuanto a la
elaboración de contratos de servicios, ejecución de ensayos, elaboración de
informes de resultados y cobranzas.
- Identificar los riesgos a la imparcialidad sobre una base permanente, tanto de
aquellos generados por las actividades como de las relaciones del personal y
establecer las acciones para minimizarlos o eliminarlos.
- Salvaguardar y proteger la información confidencial y derecho de propiedad de los
clientes.
- No revelar, publicitar o divulgar a terceras personas la información confidencial.
Para ello, además del presente compromiso de la dirigencia del laboratorio, todo
el personal del laboratorio, personal contratista u organización que actué en
nombre del laboratorio acuerda un compromiso individual de confidencialidad
respecto a toda la información obtenida o creada durante el desempeño de las
actividades realizadas.
- Queda exento de este compromiso la declaración de información dispuesta por la
ley, en cuyo caso, el cliente será notificado, al menos que sea prohibido por la
propia ley; aquella información que el cliente pone a disposición de forma pública;
o cuando se ha acordado con el cliente, por ejemplo, con el propósito de responder
a quejas.
- Alguna información acerca del cliente obtenida por fuentes ajenas será tratada
también como información confidencial incluyendo la fuente de dicha información
al menos que dicha fuente establezca un acuerdo diferente.
- Establecer los controles adecuados para el archivo o almacenamiento seguro de la
información del cliente mientras esté en custodia del laboratorio.
33
En aquel supuesto que el cliente tenga inconformidad con algún servicio recibido, deberá
expresarlos directamente al laboratorio en términos que reflejen las observaciones tal
como han sido identificadas, sin incurrir en daños o perjuicios a la imagen e integridad
del laboratorio y del cliente.
Lo expresado en esta política es considerado como criterio de aceptación de los términos
y condiciones establecidos para la relación y el tratamiento de los datos y la información
entre el laboratorio y el cliente, que queda formalizado con la firma de los contratos de
prestación de servicios, la aceptación de las cotizaciones o el ingreso de muestras para
ensayo.
Firma director del laboratorio
34
2.3 PROCEDIMIENTO PARA LA IDENTIFICACIÓN DE RIESGOS Y
OPORTUNIDADES
2.3.1 Objetivos
• Definir y formalizar las actividades que el Laboratorio considera para la
implementación de la gestión de sus riesgos y mejorar la administración de estos.
• Brindar las herramientas para la identificación, valoración y control de los riesgos
y oportunidades para el sistema de gestión de calidad del Laboratorio.
• Fortalecer el diseño e implementación de estrategias que permitan el tratamiento
de los riesgos y aprovechamiento de oportunidades dentro del SGC de la
organización.
2.3.2 Alcance
Este procedimiento es aplicable para la identificación, análisis y evaluación de
riesgos y oportunidades del sistema de gestión de calidad del Laboratorio de
Calzado ubicado en la Universidad Católica de El Salvador.
2.3.3 Definiciones
• Consecuencia: Resultado de un evento que afecta a los objetivos, puede ser cierta
o incierta y puede tener efectos positivos o negativos, directos o indirectos sobre
los objetivos.
• Contexto externo: Ambiente externo en el cual una organización busca alcanzar
sus objetivos. Puede incluir el ambiente cultural, social, político, legal,
reglamentario, financiero, tecnológico, económico, natural, competitivo, bien sea
internacional, nacional, regional o local.
• Contexto interno: Ambiente interno en el cual una organización busca alcanzar
sus objetivos. Puede incluir gobierno, estructura organizacional, políticas,
35
objetivos y estrategias implementadas para lograrlo, las capacidades entendidas en
términos de recursos y conocimiento, sistemas de información y procesos para la
toma de decisiones, relación con las partes involucradas internas, cultura
organizacional.
• Identificación del riesgo: Proceso para encontrar, reconocer y describir el riesgo.
• Nivel de riesgo: Magnitud de un riesgo o de una combinación de riesgos,
expresada en términos de la combinación de las consecuencias y su probabilidad.
• Probabilidad: Se refiere a la posibilidad de ocurrencia de un riesgo potencial.
• Impacto: Es el resultado de la materialización de un evento.
• Riesgo: Efecto de la incertidumbre sobre los objetivos.
• Valoración del riesgo: Proceso global de identificación del riesgo, análisis del
riesgo y evaluación del riesgo.
• Tratamiento del riesgo: Proceso para modificar el riesgo.
• Control: Medida que mantiene y/o modifica un riesgo
2.3.4 Generalidades
2.3.4.1 Metodología
36
Fase 1: Contexto Estratégico de riesgos
Describa el contexto del laboratorio que permita identificar los factores externos e internos
que puedan generar riesgo impactando positiva o negativamente en la consecución de los
objetivos del sistema de gestión de calidad
Establecer contexto externo
Defina el contexto externo en el cual se desarrolla el laboratorio y que impactan positiva
o negativamente en el logro de los objetivos. El contexto externo puede incluir factores
como: Políticas del gobierno, entorno económico y financiero, la tecnología, ambiente
social y cultural, requisitos legales, medio ambiente, etc. A nivel nacional e internacional.
Establecer contexto interno
Defina cuál es el ambiente interno en el que se desarrolla el laboratorio y que impacta
positiva o negativamente en el logro de los objetivos. Dentro de los factores internos se
pueden detallar aquellas situaciones internas que afectan al laboratorio, como las políticas
internas, la infraestructura, los equipos, los procesos, el personal, los métodos, etc.
Fase 2: Levantamiento de la matriz de riesgos
1. Iidentificar los principales riesgos a los cuales se encuentran expuestos los
procesos del laboratorio.
2. Una vez identificados los riesgos se documentarán en una matriz de riesgos,
clasificándolos por tipo de riesgo de acuerdo con lo siguiente:
37
• Riesgos estratégicos: Riesgo relacionados con la forma de administrar el
laboratorio, aquí entra en juego la misión, la visión, la política y los objetivos
de calidad.
• Riesgos de imagen: Son aquellos que afectan la confianza y la percepción
de las partes interesadas hacia el laboratorio.
• Riesgos operativos: Son los riesgos que afectan los procesos internos, por
ejemplo: la recepción de muestras, los ensayos o las calibraciones, la forma
de calibrar los equipos, las compras, etc.
• Riesgos financieros: Son los riesgos que afectan directamente el presupuesto
del laboratorio, la ejecución de los pagos, manejo de excedentes, es decir,
todo lo que tenga que ver con dinero.
• Riesgos de cumplimiento: Son los riesgos asociados con la capacidad del
laboratorio para cumplir con los requisitos legales, contractuales, de ética
pública y en general con su compromiso ante la comunidad.
• Riesgos tecnológicos: Son los riesgos que están relacionados con la
capacidad tecnológica del laboratorio para satisfacer sus necesidades actuales
y futuras.
3. Determinar las causas y consecuencias que estos riesgos tienen en el laboratorio.
Si el riesgo es positivo, es decir, una oportunidad, entonces se debe establecer cuál
sería el impacto si la oportunidad llegare a materializarse.
4. identificar los controles existentes para frenar esos riesgos o potenciar las
oportunidades. Este control puede ser una política, un dispositivo, una práctica, un
equipo, etc.
5. Determinar el efecto de ese control, si disminuye la probabilidad, el impacto o
ambos,
6. Evaluar la eficacia de ese control, es decir, darle una calificación cualitativa y una
cuantitativa. Si para un riesgo en particular se tienen más de dos controles, se debe
sumar las calificaciones y sacar un promedio. (Ver tabla 1)
7. Evaluar el nivel del riesgo. Este nivel es el resultado de la multiplicación del
impacto por la probabilidad; La probabilidad y el impacto, al igual que los
38
VALOR
CUANTITATIVO
VALOR
CUALITATIVO
DESCRIPCIÓN
1
NO EXISTEN
CONTROLES
No existen controles para ese riesgo.
2 NULA
Significa que dicho control no es efectivo, porque no ha sido útil para lograr el
objetivo para el cual fue diseñado. Es un control no documentado, no se hace
seguimiento, ni se tiene responsables, ni tampoco recursos para su
implementación.
3 BAJA
Significa que dicho control es poco efectivo, porque no ha sido útil para lograr el
objetivo para el cual fue diseñado. Es un control no documentado, aunque tiene
seguimiento, unos responsables y unos recursos para su implementación.
4 MODERADA
Significa que dicho control es efectivo, porque ha sido útil para lograr el objetivo
para el cual fue diseñado, aunque no en su totalidad. Es un control
documentado, tiene seguimiento, unos responsables y unos recursos para su
implementación.
5 ALTA
Significa que dicho control es efectivo, porque ha permitido el total
cumplimiento del objetivo para el cual fue diseñado. Es un control documentado,
tiene seguimiento, unos responsables y unos recursos para su
implementación.
EVALUACIÓN DE LOS CONTROLES
VALOR
CUANTITATIVO
VALOR
CUALITATIV
O
DESCRIPCIÓN
1 RARO
Significa que el riesgo puede ocurrir solo en circunstancias excepcionales y/o la
eficacia de los controles es alta. No se ha presentado en los últimos 5 años.
2 IMPROBABLE
Significa que el riesgo puede ocurrir en algún momento y/o la eficacia de los
controles es moderada. Se ha presentado una vez en los últimos 5 años.
3 POSIBLE
Significa que el riesgo podría ocurrir en algún momento y/o la eficacia de los
controles es baja. Se ha presentado una vez en los últimos 2 años.
4 PROBABLE
Significa que el riesgo probablemente ocurrirá en la mayoría de las
circunstancias y/o la eficacia de los controles es nula. Se ha presentado una
vez en el último año.
5 CASI SEGURO
Significa que el riesgo ocurrirá en la mayoría de las circunstancias y/o no
existen controles o si existen es nula su eficacia. Se ha presentado más de una
vez en el último año.
EVALUACIÓN DE LAPROBABILIDAD
controles, también tienen una valoración cualitativa y una valoración cuantitativa
que se debe agregar a la matriz de riesgos. (Ver tabla 2 y 3)
Con el valor resultante se obtendrá una clasificación para los riesgos tal como se
muestra en la tabla 4.
Tabla 1. Escala para los controles
Tabla 2. Escala para la probabilidad
39
VALOR
CUANTITATIV
O
VALOR
CUALITATIVO
DESCRIPCIÓN
1 INSIGNIFICANTE
Quiere decir que si el riesgo llegare a presentarse, tendrá consecuencias o
efectos mínimos sobre el laboratorio.
2 MENOR
Quiere decir que si el riesgo llegare a presentarse, tendrá bajo impacto sobre el
laboratorio.
3 MODERADO
Quiere decir que si el riesgo llegare a presentarse, tendrá medianas
consecuencias sobre el laboratorio.
4 MAYOR
Quiere decir que si el riesgo llegare a presentarse, tendrá altas consecuencias
sobre el laboratorio.
5 CRÍTICO
Quiere decir que si el riesgo llegare a presentarse, tendrá consecuencias
catastróficas sobre el laboratorio.
EVALUACIÓN DEL IMPACTO
INSIGNIFICANTE
1
MENOR
2
MODERADO
3
MAYOR
4
CRÍTICO
5
RARO
1
RIESGO BAJO
1
RIESGO BAJO
2
RIESGO BAJO
3
RIESGO MEDIO
4
RIESGO MEDIO
5
IMPROBABLE
2
RIESGO BAJO
2
RIESGO BAJO
4
RIESGO MEDIO
6
RIESGO MEDIO
8
RIESGO MEDIO
10
POSIBLE
3
RIESGO BAJO
3
RIESGO MEDIO
6
RIESGO MEDIO
9
RIESGO ALTO
12
RIESGO ALTO
15
PROBABLE
4
RIESGO MEDIO
4
RIESGO MEDIO
8
RIESGO ALTO
12
RIESGO ALTO
16
RIESGO
EXTREMO
20
CASI SEGURO
5
RIESGO MEDIO
5
RIESGO ALTO
10
RIESGO ALTO
15
RIESGO
EXTREMO
20
RIESGO
EXTREMO
25
PROBABILIDAD
IMPACTO
Tabla 3. Escala para el impacto
Tabla 4. Nivel de riesgo
Aquí se tienen cuatro zonas de riesgo, la verde para la zona baja, la amarilla para la zona
media, la naranja para la zona alta y la roja para la zona de riesgo extrema.
Estas zonas son importantes porque permiten saber cómo actuar frente a los riesgos, y de
esta manera se tiene:
40
• Si el riesgo se ubica en la zona verde debes asumir el riesgo, es decir, se puede
aceptar el riesgo sin necesidad de tomar otras medidas de control diferentes
a las que ya posees.
• Si el riesgo se ubica en la zona amarilla, se tiene la opción de asumir o de
reducir el riesgo; para reducir el riesgo se deben tomar medidas encaminadas
a disminuir tanto la probabilidad y el impacto.
• Si el riesgo se ubica en la zona naranja, se tiene la opción de reducir el riesgo,
evitarlo o transferirlo; para evitarlo se deben tomar medidas encaminadas a
prevenir su materialización y para transferirlo se debe involucrar a un tercero
en su manejo, quien en algunas veces puede absorber parte de las pérdidas
ocasionadas por la ocurrencia del riesgo.
• Si el riesgo se ubica en la zona roja, tienes la opción de evitar el riesgo,
compartirlo o transferirlo.
Matriz de calificación de riesgos y oportunidades
Basado en los pasos establecidos en la fase 2: levantamiento de la matriz de riesgo, realizar
la matriz de calificación de riesgos y oportunidades (Anexo 1).
Fase 3: Seguimiento
El seguimiento puede programarse para cada seis meses o cada año. Dentro de este
seguimiento se deben evaluar los controles, programas, acciones y tomar medidas
oportunas.
Fase 4: Evaluación
Dentro de esta fase se podrán realizar auditorías internas al proceso de gestión de riesgos,
con el fin de evaluar el proceso y proponer recomendaciones de mejora, si corresponde.
41
2.3.4.2 Aplicación de disposiciones en la planificación de cambios.
• La Matriz de clasificación de riesgos y oportunidades debe ser actualizada cada
que el sistema así lo requiera.
• Previamente al inicio de la ejecución del proceso productivo de acuerdo con las
exigencias particulares del cliente plasmadas en la orden de compra de cliente.
• Cuando exista alguna reforma o cambio en la normatividad legal aplicable que
cobije al servicio que presta el laboratorio.
• Cuando como resultado de la verificación del proceso se produzca un producto
no conforme y se considere como medida a adoptar planes de acción.
• Modificaciones en las instalaciones o procesos.
• Introducción de nuevas prácticas o procedimientos de trabajo para la
clasificación del producto.
• Ingreso de quejas por parte de los clientes.
Se debe realizar la identificación y valoración de riesgos asociados a los cambios y las
acciones propuestas en los planes de acción antes de introducir tales cambios, para evitar
mayores riesgos en la implementación de las acciones.
Al determinar los controles o considerar cambios a los controles existentes, se
contemplará la reducción del riesgo de acuerdo con la jerarquía establecidas.
2.3.4.3 Aplicación de disposiciones en la planificación de cambios desde la norma
ISO 9001: 2015.
El laboratorio de Calzado cuando considere que la organización determine la necesidad
de cambios en el sistema de gestión de calidad, los cambios se deberán llevar a cabo de
manera planificada y considerar el propósito de los cambios y sus consecuencias
potenciales con el fin de:
1. Asegurar que el sistema de gestión de calidad pueda lograr sus resultados
previstos.
2. Aumentar los efectos deseables.
42
3. Prevenir o reducir efectos no deseados.
4. Lograr la mejora. ´
Para lo cual El laboratorio de Calzado deberá planificar, integrar e implementar acciones
para abordar los riesgos y oportunidades en sus procesos del sistema de gestión de la
calidad y hacer control y eficacia de estas.
Es importante mencionar que las acciones tomadas para abordar los riesgos y
oportunidades deben ser proporcionales al impacto potencial en la no conformidad de los
productos y/o servicios, teniendo en cuenta metodologías orientadas a la identificación de
riesgos y mapa de riesgos que ofrecen una mirada panorámica y global de las posibles
consecuencias negativas (riesgo) y positivas (oportunidades) dentro del SGC.
2.3.4.4 Criterios generales para definir el tratamiento de los riesgos y
aprovechamiento de oportunidades.
El tratamiento del riesgo es un proceso cíclico que incluye la selección de una o varias
opciones para modificar los riesgos siendo este un tratamiento de forma continua. Lo cual
implica:
• Valoración del tratamiento del riesgo.
• Toma de decisión sobre sus niveles de riesgo, si son aceptables o no.
• Si no son aceptables, generar un nuevo tratamiento para dicho riesgo.
• Valoración de la eficacia de dicho tratamiento.
Se puede implementar varios tratamientos para eliminar o modificar las causas de un
riesgo. Algunas opciones para dicho tratamiento son:
• Modificar o eliminar actividades que con lleven a la eliminación del riesgo.
• Retirar la fuente de riesgo.
• Cambiar la probabilidad de ocurrencia.
• Cambiar las consecuencias.
43
2.3.4.5 Criterios para revisar el mapa de riesgos y oportunidades.
El laboratorio de calzado puede desarrollar el mapa de riesgo teniendo en cuenta los
siguientes criterios.
Formato: Mapa de Riesgos
Enseguida se detalla las definiciones que permitan comprender su abordaje desde la
gestión del riesgo y oportunidades dentro del SGC.
• Riesgo: posibilidad de ocurrencia de un evento que pueda entorpecer el normal
desarrollo de las funciones de la entidad y le impidan el logro de sus objetivos.
• Impacto: consecuencias que puede ocasionar a la organización la materialización
del riesgo.
• Probabilidad: entendida como la posibilidad de ocurrencia del riesgo; ésta puede
ser medida con criterios de Frecuencia, si se ha materializado (por ejemplo: No.
de veces en un tiempo determinado), o de Factibilidad teniendo en cuenta la
presencia de factores internos y externos que pueden propiciar el riesgo, aunque
éste no se haya materializado. Evaluación del
• Riesgo: Resultado obtenido en la matriz de calificación, evaluación y respuesta a
los riesgos. Controles existentes: especificar cuál es el control que la entidad tiene
implementado para combatir, minimizar o prevenir el riesgo.
• Valoración del Riesgo: es el resultado de determinar la vulnerabilidad de la
entidad al riesgo, luego de confrontar la evaluación del riesgo con los controles
existentes.
• Opciones de Manejo: opciones de respuesta ante los riesgos tendientes a evitar,
reducir, asumir o transferir el riesgo.
Riesgo impacto probabilidad riesgo Valoración
del riesgo
Opciones
de
manejo
acciones cronograma Indicadores
44
• Acciones: es la aplicación concreta de las opciones de manejo del riesgo que
entrarán a prevenir o a reducir el riesgo y harán parte del plan de manejo del riesgo.
• Responsables: son las dependencias o áreas encargadas de adelantar las acciones
propuestas.
• Cronograma: son las fechas establecidas para implementar las acciones por parte
del grupo de trabajo.
• Indicadores: se consignan los indicadores diseñados para evaluar el desarrollo de
las acciones implementadas.
2.3.5 Descripción de actividades
Se describen las actividades a desarrollar en el laboratorio de Calzado para abordar los
riesgo y oportunidades y con ello el logro de los objetivos y metas.
Actividades Responsable
1
Determinar el contexto
Para cada uno de los procesos del SGC se identifican
las condiciones internas y del entorno y sus causas,
que pueden generar eventos que originan
oportunidades o afectan negativamente el
cumplimiento de su objetivo o que generan una
mayor vulnerabilidad frente a riesgos en la calidad o
producto.
Responsable por
proceso.
Director del
laboratorio
2
Identificar el riesgo
Identificar los riesgos revisando el proceso, su
objetivo y los eventos que pueden afectar su
cumplimiento.
Las causas identificadas en el contexto sirven de base
para la identificación de los riesgos de los procesos
de calidad.
La identificación de los riesgos en el SGC de calidad
se puede soportar en: análisis FODA, lluvia de ideas,
análisis histórico, análisis de escenarios. El riesgo
Responsable por
proceso
Jefe de
laboratorio
45
debe estar descrito de manera clara, sin que su
redacción dé lugar a ambigüedades o confusiones
con la causa generadora de los mismos.
3
Clasificar el riesgo
Se clasifica el riesgo en alguna de las clases
identificadas:
• Riesgo Estratégico, de imagen, riesgos operativos,
riesgos financieros, riesgos de cumplimiento, riesgos
tecnológicos
Responsable por
proceso
4
Analizar y evaluar el riesgo identificado Los
riesgos identificados se analizan teniendo en cuenta
dos aspectos: probabilidad e impacto atendiendo.
Responsable por
proceso
5
Identificar y valorar los controles Se deberán
identificar los controles y valorarlos con base en la
escala para controles.
Responsable por
proceso
6
Valorar el (los) riesgo(s) identificado(s) La
valoración de los riesgos es producto de confrontar
los resultados de la evaluación del riesgo con los
controles identificados.
Responsable por
proceso
7
Tratar el (los) riesgo(s) Se definen la forma como
se tratará el riesgo de acuerdo con las opciones:
Asumir, reducir, evitar o transferir el riesgo. Se
definen del plan de manejo del riesgo como una
acción preventiva que incluye:
• Las acciones a implementar
• Los responsables
• El cronograma de implementación
• Los indicadores
Una vez identificados los riesgos de calidad, cada
proceso debe establecer los controles teniendo en
cuenta: Controles preventivos, que disminuyen la
probabilidad de ocurrencia o materialización del
riesgo; y Controles correctivos, que buscan combatir
o eliminar las causas que lo generaron, en caso de
materializarse.
Responsable por
proceso
46
9
Seguimiento, asesoría y evaluación de los riesgos.
Se realizará seguimiento y evaluación a:
• La efectividad de los controles existentes.
• La implementación de las acciones
propuestas.
• La valoración del riesgo con base en la
implementación de nuevos controles.
• La pertinencia y conveniencia de los riesgos
identificados.
Responsable por
proceso
Jefe del
laboratorio
2.3.6 Documentos de referencia
• Norma ISO 9001:2015: Sistemas de Gestión de la Calidad − Requisitos.
• Norma ISO 9000: 2015: Sistemas de Gestión de la Calidad − Fundamentos y
• Vocabulario.
• Norma ISO 31000: 2009: Gestión de riesgos - principios y directrices
47
Disminuye
la
propabilida
Disminuye
el impacto
Valor
cuantitativo
Valor
cualitativo
Valor total
(cuantitativo
y cualitativo)
Efecto del control Eficacia de los controles
Identificación
del riesgo
Clasificación
del riesgo
Causas
Consecue
ncias
Controles
existentes
Registro
que
evidencia la
aplicación
del control
2.3.7 Anexos
Anexo N°1: Matriz para calificar Riesgos y oportunidades
Parte 1
48
Probabilidad Impacto Nivel
Seguimiento
Fecha de
inicio
Fecha de
terminación
Valoración del riesgo con los
controles
Opción de
manejo
Acciones
preventivas
Responsable
Parte 2
49
Consejo
Administrativo
Vicerectoría
Decanato
Director de
Laboratorio
Jefe de
Laboratorio
Analista Atención al cliente
Jefe de Recursos
Humanos
2.4 ANÁLISIS ORGANIZACIONAL
2.4.1 Estructura organizacional
2.4.2 Responsabilidades y funciones
Director de laboratorio
Función: Planificar, coordinar y evaluar las actividades del laboratorio para asegurar una
adecuada administración de los recursos humanos y los recursos materiales.
Responsable de:
• Entregar informe final de resultados al cliente, a través de una previa
designación de un encargado de calidad con la debida responsabilidad y
autoridad para supervisar el cumplimiento de los requisitos del sistema de
50
calidad y un aseguramiento de medidas concernientes a la seguridad del
personal y de protección del medio ambiente, aplicadas conforme a normas de
calidad vigentes.
• Establecer los criterios que se utilizan para la selección, adquisición y
mantenimiento de instalaciones, equipos y fungibles usados en el laboratorio
con una lista de pruebas para mantenerlas en función de las necesidades
asistenciales o los avances tecnológicos y una periódica revisión de plantillas
de resultados sobre pruebas de calidad.
• Asegurarse sobre las medidas concernientes a la seguridad del personal y de
protección del medio ambiente, aplicadas conforme a la legislación vigente.
Facilitando, a su vez, la capacitación de todos los miembros del servicio
mediante la asistencia a cursos, jornadas, congresos, entre otras actividades.
Jefe de laboratorio
Función: Cargo de jefatura con responsabilidad técnica, operativa y administrativa,
que consiste en planificar, organizar, evaluar y supervisar las actividades del
laboratorio, asegurando la implementación del sistema de calidad.
Responsable de:
• Coordinar acciones en materia de calidad del calzado con referencia a
normativa nacional e internacional, a través de la aplicación de estándares o
normas previamente establecidas y realización de revisiones al sistema de
calidad implementado en el laboratorio, con el personal técnico del laboratorio
concerniente.
• Administrar los recursos necesarios para asegurar la operatividad del
laboratorio, con énfasis en el recurso humano realizando pruebas periódicas de
51
desempeño hacia los analistas del laboratorio, logrando así, una competencia
técnica sobre estas personas que operan equipos específicos y ejecutan análisis.
• Autorizar toda la documentación del sistema de calidad y avalar enmiendas y
cambios en los mismos como la información del laboratorio relacionada con la
ejecución de pruebas de calidad requeridas por el cliente.
Jefe de Recursos Humanos
Función: Cargo de jefatura con responsabilidad técnica, operativa y administrativa,
que consiste en planificar, dirigir en evaluar y supervisar la operatividad del área
realizando tareas como reclutamiento, capacitación y desarrollo, desempeño,
relaciones laborales, etc. que contribuyan al buen desarrollo del laboratorio
Responsable de:
• Hacer seguimiento al proceso de reclutamiento:
- Implementar métodos o procedimientos para la definición de estrategias
destinadas al desarrollo y atracción de talento humano, además de garantizar
que las mismas satisfagan las necesidades actuales y futuras de la empresa.
- Ser el contacto con agencias de empleo y asistir a eventos para dar a conocer
el laboratorio.
- Crear y publicar ofertas de empleo.
- Entrevistar a los candidatos.
• Supervisar el proceso de contratación:
- Desarrollar estrategias efectivas para tramitar los nuevos ingresos e impartir
una inducción a los nuevos empleados.
- Gestionar un programa de orientación y asesoría para los nuevos empleados.
52
• Gestionar el desempeño del empleado y suministrar información sobre los
procesos internos, a los fines de lograr una mejora en el desempeño individual y
grupal del personal:
Analista
Función: Es un trabajo técnico especializado que consiste en realizar análisis físico
para evaluar la calidad de los diferentes materiales, componentes y producto terminado
de la industria del calzado.
Responsable de:
• Realizar actividades que de acuerdo con el puesto y sistema de calidad le sean
encomendadas entre estas operaciones se encuentran las siguientes: Efectuar
cálculos sobre resultados de análisis obtenidos posterior a una prueba según los
parámetros de calidad establecidos, preparar probetas para la realización de los
análisis requeridos por el cliente, hacer efectiva las instrucciones emanadas por
la jefatura del laboratorio, monitorear el correcto funcionamiento dentro de su
área operativa o campo de acción.
• Elabora reportes de resultados según el número de muestras analizadas, además
de validar la aplicación correspondiente de los métodos analíticos como:
cambio de equipo, nueva técnica de análisis y otros factores que obliguen a
asegurar la confiabilidad de los resultados.
• Ejecutar el cumplimiento de las buenas prácticas de laboratorio analizando y
determinando la calidad de los productos una vez terminados y proveer de un
resultado con el que se mejorarán los procesos de producción a fin de obtener
la calidad requerida.
53
Atención al cliente
Función: Se encarga de proporcionar a los usuarios información y soporte con
relación al servicio que ofrece el laboratorio.
Responsable de:
• Recibir muestras cuando se requiera para su pertinente análisis según
requerimientos dados por el cliente previamente.
• Gestionar actividades generales que garantizan un correcto funcionamiento del
laboratorio, entre estas actividades se encuentran: Recibir y registrar todas las
quejas, sugerencias o reclamos de los clientes (efectuar una retroalimentación),
ingresar nuevos usuarios interesados a la base actual de clientes, coordinar y
reservar citas de aquellas personas interesadas, atender consultas de estados
financieros a personal que lo requiera como autoridades universitarias, inversores,
entre otros y por último proveer información sobre horarios de atención y
disponibilidad del servicio.
• Emitir facturación posterior a una prueba de calidad realizada, a través de un
comprobante de crédito fiscal que garantiza transparencia en la prestación del
servicio solicitado con anterioridad y cumplimiento del reglamente tributario
vigente.
54
3. PROCEDIMIENTO PARA LA SELECCIÓN DE PERSONAL
3.1 Objetivo
Establecer un procedimiento general, objetivo, eficaz y transparente para reclutar y
seleccionar personal idóneo y apto para los cargos y/o funciones solicitadas y las
necesidades específicas del laboratorio de calzado.
3.2 Alcance
El procedimiento de selección de personal se aplica a todos los puestos que queden
vacantes en el Laboratorio de Calzado de forma que ninguno se cubra de manera
discriminatoria.
3.3 Generalidades
3.3.1 Definiciones
Reclutamiento: Es el proceso sistemático de buscar y atraer personas que posean
determinadas cualidades y capacidades para satisfacer las exigencias y para que ofrezcan
sus servicios al laboratorio de calzado.
Selección: Es un proceso sistemático, metódico y especializado de escogitación, en el que
se toma la decisión de quienes son las o los candidatos que reúnen las cualidades
necesarias para ejercer un puesto.
Contratación: es el proceso mediante el cual se formaliza la relación laboral en
cumplimiento de las leyes laborales que rigen a la institución.
Inducción: Incluye tanto las actividades en las cuales, al nuevo empleado se le brinda
información general acerca de la institución, su marco filosófico, sus mandatos legales,
55
aspectos disciplinarios, administrativos y culturales, entre otros, así como el
entrenamiento en las tareas específicas del puesto de trabajo.
Fuente interna: Estas son las que se encuentran dentro de la institución y que permiten
reconocer y localizar candidatos inmediatos y potenciales del cargo a cubrir.
Fuente Externa: Esta fuente se utiliza como segunda opción, cuando el número de
candidatos internos que participen en la selección no es suficiente o porque no califican
con el perfil requerido del puesto.
3.3.2 Política general de selección
La política de selección se basará en la elección de las personas que mejor cumplan con
el perfil del puesto para desempeñarse en cada función dentro del laboratorio, teniendo en
cuenta su capacidad de integración al grupo y los requerimientos específicos para la
función, y la concordancia de sus valores con la filosofía institucional.
Los objetivos que se considerarán en el campo de la selección de personal responderán a
lo siguiente:
1. Cuando surge una vacante se evaluará primero la posibilidad de efectuar una
promoción de un empleado existente, en caso de no existir una persona que cumpla con
el perfil de contratación, entonces se procederá a efectuar una búsqueda externa de
candidatos.
2. Cuando se genere alguna vacante se dará preferencia al personal actual, siempre que el
empleado candidato cumpla con los requisitos del puesto y represente una mejora para
éste y convenga al Laboratorio.
3. Se buscará incorporar al candidato que mejor se adecue a la necesidad de la función y,
en general, a las necesidades que el laboratorio pudiera tener en el futuro, a partir de un
espectro amplio de potenciales candidatos.
4. Efectuar las coberturas en el menor tiempo posible, de acuerdo con las posibilidades
que ofrezca el mercado.
56
5. Desarrollar el proceso de selección libre de todo tipo de discriminación y aplicando la
“equidad de género en la oportunidad” para la participación en los concursos de selección.
6. Todo el procedimiento empleado para la selección de un empleado deberá estar apegado
a las mejores prácticas de la gestión de Recursos Humanos.
57
3.3.3 Flujograma
58
59
3.3.4 Desarrollo del procedimiento.
3.3.4.1 Detección de necesidades de contratación.
El procedimiento de selección de personal se inicia una vez que se detecta la necesidad de
contratación, que puede ser debida a distintas causas: cambio o ampliación de actividad,
finalización de contrato del personal, despido, jubilación, incapacidad, cese, suspensión,
excedencia, etc.
La persona responsable de recursos humanos asume la función de recoger las demandas
de personal y las traslada a la Dirección que da la orden de iniciar el procedimiento.
3.3.4.2 Definición del perfil del puesto.
La definición del puesto de trabajo comienza con el examen de las causas que subyacen a
las necesidades de contratación y la determinación de si el puesto es o no de nueva
creación.
En el caso de que el puesto sea de nueva creación, al no poseer referentes previos sobre
las tareas que van asociadas al mismo ni las competencias necesarias para desempeñarlo,
la dirección o persona en que delegue deberá definir las características del puesto y las
competencias que se prevén necesarias para desempeñarlo teniendo en cuenta criterios no
discriminatorios en cuanto al sexo.
Si el puesto de trabajo no es de nueva creación, se consulta a las personas que pueden
aportar información relevante sobre el puesto, como son:
• las personas que lo desempeñan
• las personas responsables del área al que está adscrito el puesto
• la Dirección
Una vez analizada la información recabada sobre el puesto y elaborada una ficha en la que
se refleja dicha información, el siguiente paso es la actualización del perfil profesional
necesario para el desempeño del puesto, es decir, las titulaciones y experiencia que se
60
deben poseer sin que en ningún caso el sexo o las circunstancias familiares supongan
circunstancias a tener en cuenta.
En el caso de que el puesto forme parte de un equipo de trabajo ya existente, puede que se
desee contratar a una persona con un perfil profesional que sea complementario a los ya
existentes en el equipo. Para elaborar dicho perfil complementario se consulta a la persona
responsable del área al que se adscribe dicho puesto.
En resumen, los datos a recolectar son:
El puesto:
- Nombre del puesto
- Ubicación en el organigrama
- Si es un puesto nuevo o un reemplazo
- Lugar de trabajo. Horario
- Descripción de tareas
- Objetivos del puesto
- Posibilidades de desarrollo
- Si tiene personal a cargo. Cantidad. Nivel educacional de sus subordinados
El postulante:
- Formación académica
- Especialización de posgrado
- Conocimientos de idioma
- Experiencia requerida
- Capacidad potencial
- Edad
- Otros
En el ANEXO 1 se muestra un formato de perfil de puesto para poder desarrollarlo.
61
3.3.4.3 Definición de pruebas y baremos.
A la hora de establecer el tipo de pruebas y baremos a utilizar se debe partir del perfil
profesional para determinar cuáles son los principales aspectos que se deben valorar. Una
vez determinados los aspectos que se van a valorar en la selección, se analiza cual es el
tipo de prueba de selección que mejor puede medir o apreciar si las distintas personas
candidatas se ajustan al perfil profesional definido para el puesto.
Una vez determinado el tipo de pruebas a utilizar y el orden de realización, se establece el
peso o ponderación de cada una de las pruebas y, en su caso, se fijan las cuestiones llave
(aquellas que son excluyentes para participar en el proceso de selección, como por ejemplo
determinada titulación).
Finalmente se elabora toda la documentación necesaria para la realización de las pruebas
(guión para la realización de entrevistas, exámenes, contenido de pruebas profesionales,
etc. y se registra en una ficha las pruebas a realizar y sus correspondientes baremos (anexo
2 Pruebas y baremo). Esta ficha se almacena en una base de datos.
Las pruebas a realizarse deberán medir aspectos técnicos, como el nivel de conocimiento
y habilidades técnicas adquiridas a través del estudio o de la experiencia que son
necesarias para el puesto de trabajo; y psicológicos como la capacidad Intelectual,
Habilidades Gerenciales, Aptitudes, Intereses, Características de personalidad, etc.
Las mismas pueden ser llevadas a cabo por el Laboratorio o por medio de empresas
consultoras en recursos humanos.
3.3.4.4 Difusión interna de oferta de empleo.
Una vez establecidas las pruebas y baremos y redactada la oferta de empleo con lenguaje
no sexista según el formato oferta de empleo (ver anexo 3), se difunde de manera interna
para priorizar en la selección al personal propio del laboratorio.
Para ello se selecciona los canales de comunicación más idóneos teniendo en cuenta que
debe llegar a todo el personal.
62
3.3.4.5 Recepción de candidaturas.
Las candidaturas se presentan en una hoja de solicitud de empleo (ver anexo 4) que se
entrega a las personas aspirantes.
Una vez recibidas las solicitudes se codifican de tal forma que se asigna un código a cada
candidatura y se archivan los datos personales y de contacto. Finalmente se entregan las
hojas de solicitud codificadas a la persona responsable de la preselección. Las hojas de
solicitud codificadas y los datos personales se archivan en una base de datos.
3.3.4.6 Preselección.
La persona responsable de recursos humanos analiza las candidaturas y revisa el
cumplimiento por las mismas de las cuestiones llave y de los requisitos definidos en el
perfil profesional. Se elabora un informe con los resultados de la preselección en el que
se hace constar aquellas candidaturas que han sido preseleccionadas y aquellas que han
sido rechazadas.
3.3.4.7 Difusión externa de oferta de empleo.
En el caso de que una vez realizada la preselección de las candidaturas presentadas por la
plantilla no haya sido preseleccionada más de una persona, se abre el proceso de selección
a otras posibles candidaturas externas a la empresa.
En el caso de que la empresa posea una bolsa de currículos, bien de personas que han
enviado su candidatura de manera espontánea o bien de personas que ya hayan tenido
algún contacto con la empresa (prácticas, contratos temporales…), la persona encargada
de codificar las solicitudes de empleo codificará dichos currículos según la ficha de
solicitud de empleo estándar (en el caso de que no estén ya codificados) y se los facilitará
a la persona responsable de recursos humanos que se encarga de realizar la preselección.
Nuevamente se comprueba si ha sido preseleccionada más de una candidatura, y en el caso
de que así sea se contacta con las personas preseleccionadas y se les informa de la oferta
63
de empleo a fin de que presenten en firme su candidatura. Nuevamente se analiza si hay
más de una candidatura preseleccionada y en el caso de que no sea así se seleccionan los
canales de comunicación más idóneos teniendo en cuenta las características del perfil
profesional. Estos canales pueden ser:
• Servicio Público de Empleo.
• Publicación en prensa.
• Bolsas de empleo.
• Centros de formación.
• Redes sociales y pagina web de UNICAES.
• Centro de orientación de carreras (COC).
• Colegios profesionales.
Se adapta el formato de la oferta de empleo al canal o canales seleccionados y finalmente
se difunde externamente.
3.3.4.8 Comunicación resultados de preselección.
Una vez que ha sido preseleccionada más de una candidatura (proveniente de la plantilla,
de la bolsa de currículos del Laboratorio de personas que no han tenido contacto previo
con la organización), se analizan todas las candidaturas presentadas y se clasifican en
preseleccionadas y rechazadas. A las personas preseleccionadas se les comunica la fecha
y lugar de la prueba o pruebas de selección, mientras que a las no preseleccionadas se les
comunica el rechazo de la candidatura y que pasan a formar parte de la base de datos de
currículos del laboratorio.
3.3.4.9 Desarrollo pruebas de selección.
Las pruebas de selección comienzan con la recepción de las personas candidatas. El
desarrollo de las pruebas de selección se realiza de acuerdo con el orden marcado en la
Ficha de pruebas y baremos, de tal forma que si la selección consiste en más de una prueba
se realiza la primera prueba y en el caso de que los resultados sean excluyentes se analizan
los resultados para comprobar si las personas candidatas pueden o no realizar la siguiente
64
prueba. Este proceso se repite tantas veces como pruebas se hayan definido. Una vez
realizadas todas las pruebas se analizan los resultados obtenidos por las distintas personas
candidatas y se realiza un informe con los resultados finales.
3.3.4.10 La Entrevista de Selección de Personal.
Finalizando los procesos anteriores y ya contando con los candidatos idóneos se llevará a
cabo una entrevista de valoración Global.
La Entrevista de Valoración Global es una conversación con duración de 15 a 30 minutos
que permite una valoración preliminar del candidato, basada en las siguientes
apreciaciones apoyándose en preguntas de apoyo indicadas en el anexo 5:
• Trayectoria laboral.
• Experiencia y conocimiento en el ejercicio del cargo ofrecido.
• Explorar fortalezas y debilidades.
• Explorar motivaciones, valores e intereses del postulante.
• Proyección en el cargo.
• Vocación de servicio.
• Clarificar condiciones del cargo, del proceso y conocer disponibilidad para asumir
funciones.
En esta etapa del proceso, se definen el o los candidatos idóneos a ocupar el cargo
dispuesto en el proceso de selección, confeccionando un acta resumen de la entrevista,
(ver anexo 6). En la que se consignan los nombres de los candidatos, y se incluye una nota
individual o grupal para cada ítem evaluado. Esta acta debe ser firmada por la persona
encargada del proceso de selección y por el director de Laboratorio.
65
Como complemento, se sugiere, el encargado de recursos humanos podrá realizar el
Chequeo de Referencias Laborales, de los candidatos, contactando a las jefaturas
anteriores o actuales de estos o pares si se estima necesario, a través de consulta telefónica
o vía correo electrónico, con el fin de conocer más antecedentes respecto del
comportamiento y capacidades de los postulantes en sus puestos anteriores (ver anexo 7).
3.3.4.11 Toma de decisiones sobre contratación.
El primer paso para la toma de decisiones sobre contratación es el análisis del informe
con los resultados de la selección por la dirección o persona en la que delegue. Será
seleccionada la candidatura que presente mejores puntuaciones en las pruebas.
3.3.4.12 Comunicación resultados selección.
Una vez que ha sido seleccionada una candidatura, se analizan todas las candidaturas
presentadas y se clasifican en seleccionadas y rechazadas. A la persona seleccionada se le
comunica que su candidatura ha sido elegida y se le informa la fecha en la que debe
incorporarse al Laboratorio. A las personas no seleccionadas se les comunica el rechazo
de la candidatura y que pasan a formar parte de la base de datos de currículos de la
empresa.
3.3.4.13 Compromiso de confidencialidad y ético.
La confidencialidad en las pruebas y/o calibraciones, es fundamental dentro de los
laboratorios; por ello cada empleado firma el compromiso de confidencialidad (ver anexo
8), que reserva la información de los clientes, los documentos internos y los resultados
entre otros. La imparcialidad de los colaboradores del laboratorio y la confiabilidad en su
independencia de presiones económicas, financieras, sociales y demás se garantizan
haciendo firmar a cada uno de los funcionarios un acta de compromiso ético (ver anexo
9), que da constancia de que se encuentra libre de presiones al desarrollar sus funciones.
66
Tanto el compromiso de confidencialidad y ético se anexan al contrato de trabajo de cada
empleado.
3.4 Documentos de referencia
ISO/IEC 17025:2017 Norma Técnica. Requisitos generales para la competencia de los
laboratorios de ensayo y calibración.
UNE-EN ISO 9001:2000. Sistemas de gestión de la calidad. Requisitos.
67
3.5 Anexos
Anexo N°1: Perfil de puesto
Versión:
Fecha de creación:
1. Identificación del cargo
2. Propósito u objetivo del cargo
Ej.: Coordinar el Sistema de Gestión de la Calidad de la Institución.
3. Funciones del cargo
Ej.:
- Informar a la Alta Dirección del avance de la implementación del
Sistema de Gestión de la Calidad (SGC) en la Institución.
- Coordinar las reuniones del consultor con el personal de la empresa para el
NOMBRE DEL CARGO
NIVEL JERÁRQUICO
N° DE PERSONAS A CARGO
JEFATURA DIRECTA
FAMILIA DE CARGO
ÁREA/ UNIDAD
DEPARTAMENTO/
PROGRAMA
68
desarrollo del SGC.
- Coordinar y controlar la elaboración de documentos durante la
implementación del SGC y su posterior operación.
- Programar las auditorías internas de la calidad.
- Elaborar documentos relacionados con su función (control de
documentos, control de registros, acciones correctivas y preventivas,
etc.)
4. Características del entorno
5. Nivel educacional
Sin requerimientos Técnico / Técnico-Profesional
Enseñanza Básica Universitario
Enseñanza Media Post - Grado
6. Experiencia laboral
AÑOS DE EXPERIENCIA
EN EL SECTOR
DESCRIPCIÓN
EXPERIENCIA
7. Formación
Ej.: Curso/s en Norma ISO 9001:2000
Ej.: Curso/s de auditorías internas de calidad (mínimo 30 horas).
Equipo de trabajo
Clientes internos
Clientes externos
69
8. Competencias transversales
9. Competencias especificas
T 01: XXXXXXXXX
Definición:
Nivel Criterios de Desempeño
A, B o C
EJ.:
1. Cumple con los objetivos establecidos, optimizando los
recursos asignados.
2. Trabaja con indicadores de eficiencia y cumple con sus
estándares.
3. Incorpora mejoras en sus procesos, generando ahorros para la
Institución.
4. Posee una clara orientación a los resultados.
T 01: XXXXXXXXX
Definición:
Nivel Criterios de Desempeño
A, B o C
EJ.:
1. Cumple con los objetivos establecidos, optimizando los
recursos asignados.
2. Trabaja con indicadores de eficiencia y cumple con sus
estándares.
3. Incorpora mejoras en sus procesos, generando ahorros para la
Institución.
4. Posee una clara orientación a los resultados.
70
Anexo N°2: Pruebas y baremos
Nombre del candidato
Nombre del evaluador
Nombre de la función
Referencia de la función
Fecha y firma del evaluador
Sistema de calificación
4 = Excelente (Sobrepasa las expectativas para la función)
3 = Bien (Responde a las expectativas para la función)
2 = Débil (No alcanza las expectativas para la función)
1 = Inaceptable (Se encuentra debajo de las expectativas)
Competencias profesionales
Criterios Diploma
Experiencia hipotéticas o
inversiones
Experiencia en gestión de
equipos/de proyectos
Conocimiento de
normas ISO
Subcriterios Universitario Profesional Hipotéticas Inversiones Equipo Proyecto
Evaluación
71
Competencias personales
Criterios
Capacidad para movilizar los
colaboradores / Socios
Rigor Capacidad Organizativa
Idiomas
Subcriterios Español Inglés
Evaluación
Características personales Observaciones
Criterios Edad Experiencia en calidad Pretensiones Salariales
Datos
72
Anexo Nº 3: Oferta de empleo
Puesto: …………………………………… Empresa: ………………………………….
Funciones: ……………………………………………………………………………….
Localidad de la actividad laboral: ………………………………………………………
Sistema selectivo:
• Valoración de hoja de solicitud de empleo
• Pruebas de selección
• Entrevista de valoración global
Requisitos de las personas candidatas:
• Formación: ……………………
• Competencias: …………….......
• Experiencia: …………………..
• Otros: ………………………….
Se valorará (requisitos adicionales)……………………………………………………….
Tipo de contrato: ………………………………………………………………………….
Duración del contrato: …………………………………………………………………….
Departamento: …………………………………………………………………………….
Jornada laboral: Número de horas semanales: ……………………………………………
Categoría profesional: ……………………………………………………………………
Salario: …………………………………………………………………………................
Fecha límite de recepción de candidaturas: ………………………………........................
Fecha de realización de pruebas: …………………………………………………………
73
Foto tamaño cédula
Anexo Nº 4: Hoja de solicitud de empleo
Datos personales
Nombres y apellidos:
Dirección:
Teléfono:
DUI:
Edad:
Correo electrónico:
Puesto de trabajo para el que presenta la candidatura:
PEFIL FORMATIVO
NOMBRE DE LA
ESCUELA
DOMICILIO
FECHAS
AÑOS
Recibió
título o
certificado
DE A
Bachillerato
Educación superior
Otros estudios
74
EXPERIENCIA LABORAL
EMPLEO ACTUAL O
ULTIMO
EMPLEO
ANTERIOR
EMPLEO
ANTERIOR
Tiempo que prestó sus
servicios
Nombre de la
Compañía
Domicilio
Teléfono
Puesto desempeñado
Motivo de su
separación
Nombre de su jefe
directo
Puesto de su jefe
directo
* En caso de no contar con experiencia laboral dejar este espacio en blanco
CONOCIMIENTOS GENERALES
Idiomas (Indicar nivel) Software que domina
REFERENCIAS PERSONALES (Favor de no incluir parientes o jefes anteriores )
NOMBRE TELEFONO DOMICILIO OCUPACION
TIEMPO DE
CONOCERLO
75
Competencias
Señale en la siguiente tabla el grado de dominio que posee de las competencias
procedimentales y actitudinales que se señalan en la columna izquierda
No
aplicable
Escaso Adecuado Experto/a
PROCEDIMENTALES
Saber hacer
Método / Organización
Gestión de tiempo /
Productividad
Delegación / Medición
Calidad /Seguridad
/Eficacia / Fiabilidad
Formación de
conceptos / Análisis /
Estrategia
Comunicación
ACTITUDINALES
saber estar
Ética
Autonomía / Sentido de
la responsabilidad
Dinamismo /Voluntad /
Disponibilidad
Liderazgo / motivación
Sociabilidad / espíritu
de equipo / entrega
Capacidad de escuchar
Adaptabilidad /
Resistencia al estrés /
flexibilidad
Pragmatismo / sentido
práctico /lógica
Creatividad/Iniciativa
Comentarios del entrevistador
¿Candidato pasa a siguiente filtro?
☐
SI ☐ No
Hago constar que
mis respuestas son
verdaderas
Nombre Completo y
Firma del Candidato
*Este listado de competencias es el propuesto en la UNE 66173:2003 IN. Los recursos humanos en los
sistemas de gestión de la calidad. Gestión de las competencias página 21
76
Anexo Nº 5: Ejemplos de preguntas para entrevistas de valoración de global
Se sugiere utilizar las siguientes preguntas para profundizar áreas de indagación en una
entrevista psico laboral.
1. Trayectoria Laboral
- Cuénteme sobre su último trabajo
- ¿En qué contexto se desvincula Ud. de la empresa? ¿por qué quiere cambiarse?
- Cuénteme cómo comenzó a trabajar en esta área
- Cuénteme un día típico en su trabajo actual/ último.
2. Motivación de logro
- ¿Qué nuevos objetivos profesionales se ha propuesto y qué ha hecho para
alcanzarlos?
- ¿Qué valora Ud. en sus compañeros de trabajo? ¿Qué característica personal le
resulta más difícil de tolerar en sus compañeros de trabajo?
3. Proactividad
- ¿Qué hace cuando se debe tomar una decisión y no existe ningún procedimiento
al respecto o su superior está ausente?
- Cuando ha propuesto ideas nuevas en su trabajo, ¿Cómo las propone?, ¿Qué
resultados se obtuvo?
4. Capacidad de trabajo bajo presión
-Relate alguna situación en la que su escenario habitual haya cambiado drásticamente
y qué hizo usted al respecto.
77
- Describa una jornada extenuante para usted, en la que se haya sentido agotado,
sabiendo que aún tenía tareas que cumplir. ¿Cómo manejó la situación y qué resultados
obtuvo?
5. Relaciones interpersonales
- ¿Qué hace usted cuando algún miembro de su oficina no entrega su trabajo a
tiempo, entorpeciendo la labor de los demás?
- ¿Qué me podría contar de su jefe?, ¿cómo es su carácter?
6. Comportamiento frente a la autoridad
- ¿Cómo se relaciona usted con las personas de los otros departamentos?
- ¿Cómo sería para Ud. un jefe ideal? Mencione algunas diferencias que ha tenido
con su jefe y cómo las ha resuelto.
- Qué características personales o profesionales explican que su jefe se encuentre
actualmente en ese puesto, cree Ud. que podría tomar su lugar ¿por qué?
7. Aptitudes verbales y comunicación
- Relate un momento en el que haya sido importante para usted transmitir
sus ideas u opiniones respecto de un tema.
-¿Cuáles son las estrategias que usted emplea cuando tiene que hablar con distintos
niveles organizacionales?
8. Preocupación por el orden y la calidad
- Recuerde alguna ocasión en la que haya tenido mucho trabajo ¿Cómo lo hizo?
(identificar estrategias de enfrentamiento en las que esté presente la planificación y el
orden)
78
- ¿Le pasa que cuando está más apurado buscando un papel no logra encontrarlo?
¿cómo podría evitarlo?
- Cuando pierde algún antecedente o documento ¿dónde busca? (evaluar si utiliza
archivos o sólo acumula capas de papeles sin orden, analizar qué clasificación realiza
de esos documentos)
9. Sentido práctico
- ¿Cómo identifica potenciales problemas dentro de su ámbito laboral?
- ¿De qué manera recaba la información que se requiera para la resolución de alguna
problemática?
- Describa alguna situación compleja por la que haya pasado su departamento. ¿Cómo
analizó la situación? ¿Qué decisiones tuvo que tomar? ¿Cómo coordinó su equipo de
trabajo?
10. Pensamiento conceptual
- Cuénteme acerca de cómo se enfrenta a los problemas que surgen en el ámbito
laboral, relatando alguna situación a la cual se haya visto enfrentado. ¿Cuáles son
los aspectos que toma en cuenta para poder evaluarlo?
- ¿Es capaz de identificar, en problemas de alta complejidad, cuáles son los aspectos
claves para poder enfrentarlo de una manera exitosa?
11. Conocimientos y experiencia
- ¿Considera que los conocimientos que posee son suficientes para poder
desempeñarse de una manera óptima en el puesto? ¿De qué manera los utilizaría?
- ¿Se hace partícipe del desarrollo de su equipo de trabajo, compartiendo los
conocimientos que posee? De un ejemplo extraído de su experiencia laboral.
79
12. Estabilidad emocional y autocontrol
- ¿Qué cosas o situaciones le irritan?
- ¿Qué hace cuando se enoja? ¿Cómo puede darse cuenta la gente que lo rodea que
usted está enojado?
- Cuénteme de algún problema que usted debía solucionar, sin embargo, se vio
imposibilitado de hacerlo. ¿Qué sintió y cuál fue su reacción?
- Cuénteme acerca de una situación difícil que le haya tocado vivir en el último
tiempo (evaluar el grado de elaboración de la misma).
13. Esfuerzo y perseverancia
- Relate alguna vez en que no pudo terminar su trabajo a tiempo y fue objeto de
algún tipo de reprimenda o crítica.
- ¿Cuál fue su reacción?
- En el caso de que no sea aceptado para el puesto ¿qué hará o cuáles son sus
próximos planes?
- Cuénteme acerca de algún error que haya cometido y qué hizo para repararlo.
14. Compromiso con la organización.
- Relate algunos de los obstáculos más importantes que haya superado para
llegar a su actual puesto.
- ¿De qué manera orienta su desempeño para lograr alcanzar los objetivos de la
organización?
- ¿En qué aspectos de su desempeño ha influido positiva o negativamente la
organización para la cual trabaja?
80
15. Probidad.
- ¿Qué tratamiento le da usted a la información confidencial?
- Cuando conversa con sus cercanos acerca de alguna situación especial ocurrida
durante su jornada laboral, ¿Omite algún tipo de información o en general no se
guarda detalles y conversa abiertamente del tema?
16. Manejo de información.
- ¿De qué manera organiza los registros o documentos con los que habitualmente
trabaja?
- ¿Cuánto tiempo aproximadamente demora en encontrar registros que usted maneje
y que necesiten actualización?
17. Organización del puesto.
- ¿De qué manera organiza usted los distintos elementos que hay en su oficina?
- ¿Mantiene un orden de fácil entendimiento para cualquiera dentro de su puesto
de trabajo?
Preguntas de índole personal
- ¿Qué motivo su postulación al cargo
- ¿Qué haces en tu tiempo libre?
- ¿Tiene planes de estudios a futuro? ¿en qué área?
81
Anexo N° 6: Acta de resultados entrevista de selección
Candidato /
Criterios
Evaluación
Conocimien
tos
Técnicos
(Nota 1 al
7)
Competencias –
Habilidades para
el Cargo según
perfil (Nota 1 al
7)
Apreciación Global de
los Evaluadores con
relación al nivel de
habilidades, potencial y
adecuación del
postulante con el perfil
del cargo (1 al
7)
Nota Final
Promedio
Puntaje
corregido
(1 al 100)
Cargo:
Fecha de entrevista:
Nombre Evaluadores:
Evaluador Cargo Firma
82
Anexo N° 7: Formato de verificación de referencias laborales
IDENTIFICACION DEL REFERIDO
NOMBRE DE LA PERSONA
REFERIDA
CARGO ACTUAL
CARGO EN LA EMPRESA
REFERIDA
NOMBRE DE LA
EMPRESA/INSTITUCION
REFERIDA
CARGO DEL POSTULANTE EN LA
EMPRESA
AÑO
IDENTIFICACIÓN DEL POSTULANTE
NOMBRE DEL POSTULANTE
CARGO AL QUE POSTULA
PERSONA REFERIDA
EMPRESA
DESCRIPCION GENERAL DE ACTIVIADES
Indicar qué labores realizaba el/la postulante en la institución Describa la relación entre
los cargos.
PRICIPALES HABILIDADES/FORTALEZAS
Describa las destrezas que poseía el postulante en el desarrollo de su cargo.
83
¿Volvería usted a
trabajar con esta
persona?
SI NO
Observaciones
Nombre y cargo de quien realiza el
chequeo de referencias
PRINCIPALES DEBILIDADES
Describa aquellas actividades con las que tenía mayor dificultad.
EVALUAR LOS SIGUIENTES ASPECTOS DEL COMPORTAMIENTO
LABORAL
En escala de 1 a 7, siendo 1 el nivel mínimo y 7 el máximo
Puntualidad:
Calidad del trabajo: Relaciones interpersonales: Orden:
Responsabilidad: Iniciativa:
Manejo de conflictos:
84
Anexo Nº 8: Compromiso de confidencialidad
Fecha: Año: Mes: Día:
Yo, __________________________ identificado(a) con el documento de identidad
número ________________; por medio de este documento me comprometo a:
1. No revelar información que tenga que ver con los procedimientos internos del
Laboratorio de Calzado.
2. No revelar información de los clientes a terceros, de sus productos o resultados sin
la autorización de estos.
3. No revelar información de los proveedores a terceros, sin la autorización de estos.
4. No hacer entrega de documentos de manejo interno del Laboratorio de Calzado a
terceros, sin previa autorización del director.
5. No hacer entrega de documentos pertenecientes a los clientes y proveedores del
Laboratorio de Calzado, sin la autorización respectiva
6. No retirar ninguna clase de elemento que pertenezca al Laboratorio de Calzado sin
la autorización por escrito del director.
En vista de que acepto lo estipulado en este documento, me comprometo a cumplir
fielmente cada uno de los seis ítems aquí contenidos.
Firma: _____________________________________
85
Anexo Nº9: Acta de compromiso ético
Fecha: Año: Mes: Día:
Yo, __________________________ identificado(a) con el documento de identidad
número ________________; por medio de este documento, doy fe de que me encuentro
libre de cualquier presión indebida comercial, financiera u otra que pudiere influir en el
criterio técnico del laboratorio, además me comprometo a no realizar ninguna actividad
que pueda poner en peligro o disminuir la confianza en la competencia, imparcialidad,
criterio o integridad operacional del Organismo Evaluador de la Conformidad.
Acepto las sanciones legales a nivel civil y penal que correspondan en caso de cometer
alguna infracción en el cumplimiento de mi deber.
Firma: _____________________________________
86
4. PROCEDIMIENTO PARA SUPERVISIÓN Y AUTORIZACIÓN DEL
PERSONAL.
4.1 Objetivo
Este procedimiento tiene el propósito de establecer la manera de evaluar y demostrar la
competencia técnica del personal que realiza los ensayos y las verificaciones en el
laboratorio, para comprobar que cumple con los objetivos, los métodos y los instructivos
de manera correcta, contribuyendo con el aseguramiento de la calidad de los resultados.
Autorizar la ejecución de los ensayos, el uso de instrumentos y equipos para los análisis e
identificar las necesidades de capacitación y formación que requiere el personal del
Laboratorio de Calzado.
4.2 Alcance
Este procedimiento inicia con la inducción al personal que ingresa al Laboratorio de
Calidad Ambiental, para asegurar la calidad de los resultados de ensayo. Este instructivo
finaliza con la supervisión y seguimiento realizado al personal para verificar la eficacia.
4.3 Definiciones
Entrenamiento e Inducción: El entrenamiento adapta al hombre para cumplir un cargo
o una función. La inducción es proporcionar a los funcionarios información básica sobre
los antecedentes del laboratorio, la información que necesitan para realizar sus actividades
de manera satisfactoria.
Ensayo: Determinación de una o más características de acuerdo con un procedimiento.
Equipo de medición: Instrumento de medición software, patrón de medición material de
referencia o equipos auxiliares o combinación de ellos necesarios para llevar a cabo un
proceso de medición.
87
Procedimiento: Forma especificada para llevar a cabo una actividad.
Proceso de medición: Conjunto de operaciones que permiten determinar el valor de una
magnitud.
Programa de supervisión: Plan o proyecto que se dispone con el fin con el fin de
organizar la supervisión en un tiempo determinado.
Supervisión: Vigilancia o dirección de la realización de una actividad determinada por
parte de una persona con autoridad o capacidad para ello.
4.4 Contenido
4.4.1 Entrenamiento e inducción
La inducción se realiza una vez la persona ha sido contratada por el laboratorio.
Las actividades a desarrollar se registran de acuerdo con el anexo 1 “Entrenamiento e
inducción”.
Finalizada la inducción y el entrenamiento se hace una calificación por parte del director
del laboratorio.
Evaluación Técnica:
La evaluación técnica sirve para garantizar la competencia técnica del personal nuevo.
Esta evaluación consta de dos etapas:
1. Etapa Teórica: En esta etapa se evalúan los conceptos teóricos tratados en la fase
de entrenamiento e inducción por medio del formato de evaluación establecido en
el anexo 2.
2. Etapa Práctica: En esta etapa se evalúa el proceso de ensayo o calibración
incluyendo los cálculos y la emisión del certificado. Esta evaluación consiste en
88
que el evaluado realice ensayos o calibraciones en presencia del evaluador, el cual
revisará cada una de las actividades desarrolladas, revisará los resultados
obtenidos y determinará si el evaluado se encuentra con el conocimiento
pertinente para ocupar el cargo.
4.4.2 Autorizaciones
La autorización para todos los empleados se realiza al iniciar la nueva contratación y en
el anexo 3 se muestra el formato para llevarlo a cabo. Para los empleados nuevos, la
autorización se hace una vez se tenga el contrato de trabajo y se haya realizado la
inducción, el entrenamiento y la evaluación técnica.
Se describe la autorización puntual para cada actividad en cuanto a:
• Atención del cliente.
• Realización de ensayos y/o calibraciones.
• Manejo de equipos.
• Verificación y validación de métodos.
• Análisis de resultados.
• Emitir declaraciones y opiniones.
Para cada una de las actividades se describe de manera puntual para que se autoriza al
empleado.
Ejemplo:
Actividad Descripción de la Autorización
Atención al cliente
Realizar las cotizaciones para los clientes
Enviar los certificados a los clientes
Realización de ensayos y/o calibraciones
Realizar el ensayo de resistencia a la
flexión en cuero
Realizar ensayo de determinación de la
dureza de indentación
Realizar ensayo de solidez de color al
frote.
89
Realizar ensayo de resistencia a la
abrasión en forro textil.
Realizar ensayo de absorción y desorción
de agua.
Realizar ensayo de resistencia a la
abrasión en cordones.
Manejo de equipos
Operar el equipo patrón (nombre)
Operar la máquina (nombre)
Verificación y validación de métodos
Desarrollar métodos
Modificar métodos
Verificar métodos
Validar métodos
Análisis de resultados
Analizar resultados de ensayo
Analizar resultados de calibración
Informar resultados
Revisar resultados
Autorizar resultados
Firmar resultados
Emitir declaraciones y opiniones
Realizar declaraciones de conformidad
Realizar opiniones e interpretaciones
Análisis de desviaciones
Identificar desviaciones
Analizar desviaciones y tomar acciones
La autoridad dentro de cada laboratorio la ejerce el director del laboratorio.
Los empleados pertenecientes a cada laboratorio se registran en un listado de persona (Ver
anexo 4) con la respetiva información personal y el reconocimiento de su firma.
El Director de Laboratorio es responsable de realizar opiniones e interpretaciones y hacer
declaraciones de conformidad a nombre del laboratorio de Calzado.
4.4.3 Supervisión de personal
90
La supervisión del personal técnico se realiza con el fin de verificar la competencia técnica
del personal que está realizando los ensayos y calibraciones. Esta actividad se registra en
el formato de Supervisión (ver anexo 5).
El jefe del laboratorio es el responsable de realizar periódicamente inspecciones al
personal a través de herramientas como: listas de chequeo, revisión documental, informes,
tiempo de entrega de resultados, formatos diligenciados o entre las distintas actividades
que sean desarrolladas en el laboratorio.
Las supervisiones realizadas al personal se realizan mediante atestiguamiento de los
métodos de ensayo, usando muestras conocidas, muestras ciegas, materiales de referencia
o estándares de concentraciones conocidas. Las supervisiones realizadas al personal deben
evidenciar que se siguen de manera correcta las normas, instructivos y procedimientos
objeto de la verificación.
A continuación, se mencionan algunos ítems que se pueden tener en cuenta en la
supervisión del personal del Laboratorio de Calzado:
• Políticas del laboratorio, objetivos, misión y visión, entre otros.
• El conocimiento de los parámetros asignados.
• Buenas prácticas de laboratorio.
• Buenas prácticas documentales.
• Tiempos de entrega.
• Muestras ciegas
• Los resultados de las auditorías internas y externas.
4.5 Documentos de referencia.
ISO/IEC 17025:2017 Norma Técnica. Requisitos generales para la competencia de los
laboratorios de ensayo y calibración.
91
4.6 Anexos
Anexo N° 1: Entrenamiento e inducción
1. PLANILLA DE SEGUIMIENTO
2. CALIFICACIÓN PROCESO DE INDUCCIÓN Y ENTRENAMIENTO
CALIFICACIÓN 1 2 3 4 5 Criterio de Calificación
Conocimiento del trabajo 1 Malo
Habilidades 2 Insuficiente
Utilización de recursos 3 Aceptable
Responsabilidad 4 Bueno
Buenas prácticas 5 Excelente
Colaboración Nota: El total se obtiene al
sumar la calificación de cada
criterio y dividirlo por 6
Evaluación Teórica
Evaluación Práctica
TOTAL
Si la calificación TOTAL da como resultado Malo o Insuficiente, se replantea
nuevamente el entrenamiento.
Fecha de Calificación: _____________
________________________ ________________________ ________________________
Firma Evaluado Firma Evaluador Firma Director
Fecha de Inicio
Nombre del Nuevo Funcionario
Nombre de quien realiza el
Entrenamiento
Actividad Semana Observaciones
92
3. ACTIVIDADES A DESARROLLAR EN EL ENTRENAMIENTO E
INDUCCIÓN
Al momento de ingresar una persona al laboratorio se hace un entrenamiento en el área de
trabajo Durante 5 semanas, el cronograma es el siguiente:
Actividades:
Actividad
Semana
1 2 3 4 5 Criterios de evaluación:
A Interacción con el grupo de trabajo (Adaptación).
B Conocimiento y aplicación del sistema de calidad.
C Calificación técnica.
D Supervisión continua (Concepto).
E Responsabilidad
El proceso de inducción inicia el primer día de trabajo, y se termina cuando el nuevo
funcionario conoce y comprende toda la información y funcionamiento relacionado con
el laboratorio, este proceso es de suma importancia y no se debe omitir, ya que de él
depende, el adecuado desempeño del nuevo funcionario en su labor.
Actividad A: Protocolo, reconocimiento del área de trabajo y personal del laboratorio.
1. Dar la bienvenida al nuevo empleado y desearle éxitos en su nueva gestión.
2. Dar a conocer al nuevo empleado la reseña histórica del laboratorio.
3. Dar a conocer la política y los objetivos de calidad del laboratorio.
4. Presentar al nuevo empleado, el organigrama estructural del laboratorio y su cargo
dentro de este.
5. Informar al nuevo empleado acerca de sus deberes y derechos dentro del laboratorio.
6. Realizar el recorrido por las instalaciones del laboratorio y presentar ante el equipo
humano el nuevo empleado.
93
Actividad B: Inducción al sistema de gestión de calidad del laboratorio.
1. Entrenar y capacitar al nuevo empleado seleccionado en la norma NTC- ISO/IEC 17025
(breve introducción) y en el sistema integral de gestión implementado en el laboratorio.
2. Capacitar en normas y reglamentos técnicos concernientes al ensayo o calibración.
3. Familiarizar y capacitar al nuevo empleado seleccionado en los procedimientos e
instructivos del laboratorio y funciones a desempeñar en el respectivo cargo.
4. Si es necesario capacitar al nuevo empleado seleccionado en cursos, técnicas o manejo
de programas para el desempeño del cargo en el laboratorio.
Actividad C: Práctica asistida (Evaluación de habilidades y destrezas).
1. Hacer entrega al nuevo empleado del puesto de trabajo y proporcionar los elementos
adecuados para desempeñar sus funciones.
2. Asistir al nuevo empleado en la realización de sus deberes para evaluar habilidades y
destrezas de este, durante el desempeño de su cargo.
Actividad D: Autoevaluación.
1. El nuevo empleado autoevalúa su desempeño en el laboratorio, considera las
observaciones, debilidades y fortalezas presentadas durante la práctica asistida.
Actividad E: Capacitación supervisada con mayor actividad en los procedimientos e
instructivos.
1. Supervisión del nuevo empleado en el desempeño de su labor durante un tiempo
ajustado a las necesidades del laboratorio, hasta culminar la inducción, de manera
asistida, no presencial por parte de su(s) jefe(s) inmediato(s).
*Estas actividades se registran en la primera hoja para entrenamiento e inducción, al final del
proceso se realiza la calificación. Una vez terminado el entrenamiento e inducción el director
del laboratorio autoriza al personal como parte de registro para el sistema de calidad.
94
Anexo N°2
Evaluación técnica
Nombre del
evaluado:
Fecha
evaluación:
DUI:
Fecha de
entrega:
Cargo: Calificación:
95
Anexo N°3: Autorización
Fecha: Día: Mes: Año
EL (La) Dr. (Ing.) ____________________________________, en calidad de Director
(a) del Laboratorio, autoriza a _________________________________, para realizar las
siguientes actividades de acuerdo al entrenamiento e inducción recibidas:
Lista de Actividades (Incluir en la tabla las que apliquen):
• Atención al Cliente.
• Realización de ensayos / calibraciones.
• Manejo de equipos.
• Verificación y validación de métodos.
• Análisis de resultados.
• Emitir declaraciones y opiniones.
• Análisis de desviaciones.
Actividad Descripción de la Autorización
Firma Responsable Autorizado:
_________________________
Director de Laboratorio:
_____________________
96
Anexo N°4: Listado de personal
Nombre Completo
Documento
de
Identificación
Profesión Cargo Tipo de Contrato Email
Reconocimiento
de Firma
97
Anexo N° 5: Supervisión
Fecha de
supervisión:
Día Mes: Año
LISTA DE VERIFICACIÓN REPORTE
RESULTADO
OK OM
FORTALEZAS
OPORTUNIDADES
DE MEJORA (OM)
98
5. PROCEDIMIENTO PARA LA MANIPULACIÓN, TRANSPORTE,
ALMACENAMIENTO, USO Y MANTENIMIENTO PLANIFICADO DEL
EQUIPO.
5.1 Objetivo.
Establecer un procedimiento para la recolección de información general de los equipos y
materiales de referencia utilizados dentro del Laboratorio de Calzado en la Universidad
Católica de El Salvador, así como también del cuidado, mantenimiento, limpieza y
calibración.
5.2 Alcance.
Este procedimiento aplica para todos los equipos que se utilizan para las labores del
laboratorio de Calzado.
5.3 Definiciones.
Equipos de medición: son los utilizados para obtener los resultados de las mediciones
que emite el laboratorio siguiendo los procedimientos de medida o ensayo.
• Medida directa: instrumentos cuya escala de resultados se representa en unidades
de la magnitud que se desea medir.
• Medida indirecta: instrumentos cuya respuesta o señal está relacionada con la
magnitud que se está midiendo, a través de una función numérica o gráfica, con
una forma conocida por el fenómeno en que se basa el método de medida.
Equipos auxiliares: equipos que no se utilizan de manera directa para obtener los
resultados de las mediciones que emite el laboratorio.
Calibración: Conjunto de operaciones que establecen, en condiciones especificadas, la
relación existente entre los valores de una magnitud indicados por un instrumento de
99
medida o un sistema de medida, o los valores representados por una medida materializada
o por un material de referencia, y los valores correspondientes de esa magnitud realizados
por los patrones. [VIM, 611:2000]
Mantenimiento: Conjunto de operaciones que permiten que un equipo o sistema de
medida esté en perfectas condiciones de uso. El mantenimiento de los equipos puede ser
correctivo (corregir fallos, averías) o preventivo (prevenir fallos, deterioros, averías o un
mal funcionamiento). [ISO/IEC GUIDE 25, 3.8:1990]
Verificación: Confirmación, por examen y recogida de evidencias, de que los requisitos
especificados se han alcanzado. [Guía ISO/IEC 25, 3.8:1990]
Procedimiento normalizado de trabajo (PNT): describe de forma clara y sencilla su
utilización para que cualquier persona cualificada para la tarea sea capaz de seguirlo.
5.4 Contenido.
5.4.1 Gestión de los equipos de medición.
Dentro del apartado de gestión de los equipos de medición, los aspectos que pueden
considerarse como más destacables, y que se tratan a continuación, son: la adquisición y
recepción de los equipos, el inventario y la etiqueta identificativa de los mismos, las
fichas/registro, los procedimientos de puesta en marcha y utilización y/o de
mantenimiento y calibración o verificación, los diarios de uso; así como, la implantación
y aplicación del plan de mantenimiento y calibración o verificación de los equipos.
5.4.1.1 Adquisición de los equipos.
El laboratorio debe disponer de política y procedimiento para la selección y adquisición
de los equipos de medición, que incluya:
• Especificación de las características necesarias, de acuerdo con los requisitos de
tolerancias e incertidumbres.
100
• Selección y evaluación de los proveedores. El laboratorio debe evaluar a los
proveedores y mantener un registro de estas evaluaciones. Es recomendable,
siempre que sea posible, seleccionar los suministradores que cumplen con la
Norma UNE-EN ISO/IEC 17025 o que tienen implantado un sistema de calidad
acorde, por ejemplo, con las normas ISO 9000.
• Requisitos solicitados al proveedor, tales como: documentación, certificado de
calibración o verificación, período de garantía, período de entrega, etc. En la
adquisición de los equipos nuevos el laboratorio debería exigirse, a los fabricantes
o distribuidores, la disponibilidad del Manual de Instrucciones del equipo en
español.
• Análisis de las ofertas frente a las especificaciones y selección de los equipos.
Todas las actividades, relacionadas con la compra de los equipos y materiales,
convienen documentarlas y archivarlas
5.4.1.2 Recepción de equipos.
Cuando el laboratorio recibe el equipo o material debe constatar, en primer lugar, que:
• se corresponde con las características y especificaciones del pedido o solicitud de
adquisición,
• va acompañado de la documentación adecuada y completa (por ejemplo, los
certificados de calibración o conformidad, si son necesarios).
El laboratorio debe tener establecido un procedimiento que asegure que los equipos
recibidos no serán utilizados o puestos en servicio hasta que:
• Se haya comprobado que no han sufrido ningún daño y funcionan correctamente,
• Hayan sido calibrados o verificados, cuando se considere necesario, de que
cumplen las especificaciones requeridas, debiendo mantenerse un registro de las
medidas adoptadas para comprobarlo.
• Los equipos recibidos, cuando ya están disponibles o instalados para realizar la
función para la cual han sido adquiridos, deben darse de alta, codificarse y
101
etiquetarse, y ser incluidos en el inventario de los equipos disponibles del
laboratorio.
5.4.1.3 Inventario y codificación de equipos.
El inventario o listado (o base de datos) de los equipos de medición disponibles debe
incluir, como mínimo, los equipos utilizados para realizar ensayos y/o calibraciones que
tengan una relación directa con los resultados, así como aquellos equipos auxiliares que
requieren de algún tipo de control, mantenimiento, verificación o calibración.
En el inventario debería constar la fecha de su elaboración y, como mínimo, el código del
equipo, la denominación del equipo, la marca, el modelo, el n°- de serie, y la fecha de alta.
El código del laboratorio debe identificar al equipo de forma unívoca y permitir
relacionarlo con la documentación que se va generando (etiquetas, ficha/ registro,
procedimientos de funcionamiento, de mantenimiento y calibración, registros de datos,
certificados de calibración, diarios de uso, etc.) y con su historial a lo largo de los años
(averías, sustituciones, modificaciones, etc.). Dicho código puede ser, por ejemplo, un
código alfanumérico; que posibilite relacionar los diferentes módulos o elementos de un
mismo equipo, si los tuviera.
El laboratorio debe mantener actualizado el inventario de los equipos disponibles, para
ello será necesario establecer un procedimiento del control y/o comunicación (por
ejemplo, mediante impresos) de las altas, bajas o traslados que se produzcan a lo largo del
tiempo.
Los equipos, materiales de referencia y software pertenecientes al laboratorio de calzado
se deberán agregar en la Lista e inventario de equipos (como se muestra en el formato en
el anexo 1).
Etiqueta identificativa.
102
Los equipos de medición dispondrán de una etiqueta de identificación o sistema de
identificación, que incluya, como mínimo:
• Código
• Equipo (denominación)
• Número de serie
• Fecha de alta
Esta etiqueta identificativa debe ser de un material lo más resistente posible para evitar
que se deteriore con el transcurso del tiempo y debe colocarse en un lugar del equipo bien
visible.
Fichas/registro de equipos.
El laboratorio debe elaborar, y tener actualizadas, las fichas/registro de los equipos que
figuran en el inventario (ver anexo 2) y de los elementos o módulos del equipo que puedan
influir en los ensayos y/o calibraciones que se realizan. En estas fichas/registro deberían
constar al menos los datos siguientes:
a. Código del equipo (el que figura en el inventario o etiqueta identificativa).
b. Denominación: nombre del equipo.
c. Marca, modelo y n° de serie.
d. Nombre del fabricante.
e. Distribuidor/Suministrador.
f. Fecha de compra (precio).
g. Fecha de recepción: fecha VºBº comprobación especificaciones de compra.
h. Fecha puesta en servicio: fecha de disponibilidad del equipo para realizar su
función, previa instalación y calibración o verificación de que cumple
especificaciones (sí procede).
i. Estado del equipo: cuando fue incorporado (por ejemplo, nuevo, usado, etc.).
j. Ubicación habitual: laboratorio o área.
103
k. Puesta en marcha y funcionamiento: manuales o instrucciones del fabricante,
Procedimientos Normalizados de Trabajo (PNT) de puesta en marcha y
funcionamiento, diarios de uso (si dispone), etc.
l. Mantenimiento y calibración o verificación: referencias del plan de calibración
o verificación interna y/ o externa, del contrato de mantenimiento preventivo y/o
correctivo, de los informes y certificados de calibración o verificación, de los
PNT específicos, de los registros de datos, etc.
m. Historial del equipo: registro de incidencias importantes (daños, averías,
modificaciones o reparaciones, sustituciones, etc.).
5.4.1.4 Procedimientos de puesta en marcha y funcionamiento (y/o
mantenimiento y calibración o verificación).
En la elaboración de los PNT para la puesta en marcha y manipulación de los equipos es
recomendable que se incluya una breve descripción del equipo, además de las
instrucciones para su puesta en marcha y funcionamiento. En ocasiones, la incorporación
de algún dibujo, esquema o fotografía del equipo facilita tanto la localización de los
componentes, mandos o botones de control, como la redacción y aplicación de las
instrucciones de puesta en marcha y utilización.
Las instrucciones para la puesta en marcha o conexión del equipo, y para la desconexión
o parada, deben indicarse de forma clara y precisa, procurando seguir la secuencia exacta
de su aplicación posterior y resaltando, si es necesario, los aspectos claves (con
advertencias, observaciones o notas). Siempre que el equipo necesite disponer de un
periodo de calentamiento o estabilización previo, debe especificarse.
El PNT de puesta en marcha y funcionamiento no debe ser una reproducción integra del
manual de instrucciones proporcionado por el fabricante. Normalmente es suficiente
indicar de forma precisa y clara los pasos necesarios para su puesta en marcha y
manipulación, aunque sí puede ser conveniente, en algunos casos, citar apartados o
104
páginas del manual para consultar o resolver situaciones específicas (por ejemplo, ver
instrucciones y especificaciones de los equipos utilizados en el laboratorio en el anexo 3).
En los PNT de puesta en marcha y funcionamiento de los equipos, pueden incluirse
también las instrucciones para el mantenimiento y calibración o verificación de los
mismos, especialmente, cuando estas operaciones son simples y son llevadas a cabo por
personal del propio laboratorio. Cuando estas operaciones de mantenimiento y calibración
o verificación del equipo son más complejas o amplias es preferible elaborar un PNT
específico, para describir y detallar esta actividad
5.4.1.5 Plan de mantenimiento y calibración o verificación.
El laboratorio debe tener implantado un "Plan de mantenimiento y calibración o
verificación" (ver anexo 4) de sus equipos como parte fundamental del sistema de calidad.
Las operaciones a realizar con los equipos pueden ser de mantenimiento preventivo y/o
de calibración o verificación.
En este procedimiento se ha considerado que una calibración, verificación o
mantenimiento es interna cuando las operaciones pertinentes son llevadas a cabo por el
propio laboratorio, y externa cuando son llevadas a cabo por un servicio externo
contratado, tanto si tienen lugar en el propio laboratorio como en la sede de dicho servicio,
previo transporte del equipo.
Para muchos equipos de laboratorio (generalmente, los de medida indirecta) resultará más
apropiado hablar de una verificación y no de una calibración, ya que generalmente las
magnitudes del equipo de medida no son objeto de medición. Estas operaciones de
verificación deben proporcionar un medio para comprobar o acreditar que el equipo o el
sistema de medida funcionan correctamente y que cumple con las especificaciones, del
fabricante, o de una norma o reglamento.
Plan de mantenimiento.
105
El plan de mantenimiento debe cubrir todos los equipos y definir las actividades a realizar
y su periodicidad. Las actividades u operaciones a realizar deben ir encaminadas a
prevenir, o en su caso corregir, fallos, deterioros, averías o un mal funcionamiento de los
equipos. Este plan debe incluir tanto el mantenimiento interno del propio laboratorio,
como el externo (servicio externo de mantenimiento preventivo, en los casos que sea
necesario o posible).
Las operaciones de mantenimiento que se efectúen de un equipo, tales como, por ejemplo:
limpieza, revisiones, comprobaciones, sustituciones, reposiciones de material fungible,
etc. deben anotarse en un diario o ficha/registro de mantenimiento diseñado para esta
finalidad.
Plan de calibración o verificación.
Los laboratorios deben implantar un "Plan de calibración o verificación" de sus equipos
que asegure la fiabilidad de los mismos con un grado de incertidumbre apropiado al rigor
que la medición requiera. Este plan debe tener definido:
• qué equipos se calibran o verifican,
• quién realiza estas operaciones (calibración o verificación interna en el propio
laboratorio, o mediante un servicio externo contratado o centro acreditado),
• la periodicidad o frecuencia (mensual, trimestral, semestral, anual, etc.),
• las actividades a realizar (parámetros a calibrar, comprobaciones o verificaciones)
y los procedimientos a aplicar (instrucciones escritas o PNT, o protocolos de
actuación del servicio externo).
• Equipos a calibrar/verificar
Como mínimo, los equipos que tengan una influencia directa o indirecta en los resultados
de los análisis deben estar sujetos al plan de calibración o verificación.
106
El plan debería incluir los siguientes equipos : Flexómetro Para la resistencia a la flexión
en cuero, analizador de desorción y absorción de agua en plantas de montado, abrasímetro
para la solides de color al frote en cuero, abrasímetro para la resistencia en cordones,
abrasímetro para la resistencia a la abrasión en textil, durómetro, prensa neumática.
Conviene diferenciar las calibraciones o verificaciones, periódicas o programadas,
incluidas dentro del plan general de calibraciones o verificaciones de los equipos, de las
calibraciones que son inherentes a la toma de muestras y/o análisis, como por ejemplo, los
equipos de toma de muestras (muestreadores personales) que son, generalmente,
calibrados antes y después de cada medición y, los equipos analíticos de medida indirecta
que tienen el procedimiento de calibración para el análisis de muestras incluido en el
propio procedimiento analítico.
Quién realiza las calibraciones/verificaciones.
Cada laboratorio debe establecer qué equipos son de calibración o verificación interna
(operaciones llevadas a cabo por personal del propio laboratorio) y que equipos son de
calibración o verificación externa (operaciones efectuadas por personal externo, de otros
laboratorios o centros acreditados).
Periodicidad.
Es necesario establecer la periodicidad de las calibraciones o verificaciones de los
equipos, que podrá establecerse en función de varios factores, tales como: trascendencia
de los resultados, grado de utilización del equipo, resultados de las calibraciones o
verificaciones previas, recomendaciones de la información técnica disponible o publicada,
etc. Las calibraciones o verificaciones externas de los equipos contratadas con
suministradores o empresas especializadas suelen, generalmente, realizarse con una
periodicidad anual.
Procedimiento.
107
El procedimiento de calibración o verificación interna para cada uno de los parámetros a
calibrar u operaciones a verificar, debe describirse de forma detallada, como PNT,
indicando el material necesario (tipo, clase, especificación o referencia) y la periodicidad
de calibración establecida.
Los equipos auxiliares, generalmente, se mantendrán únicamente con limpiezas periódicas
y con controles de seguridad, según sea necesario. La calibración/verificación de las
características técnicas sólo es necesaria cuando puedan afectar significativamente al
resultado de los análisis.
En el caso de las calibraciones o verificaciones externas realizadas por servicios externos
especializados, éstos deben seguir los procedimientos normalizados establecidos en los
protocolos del equipo con el fin de asegurar que las especificaciones con las que el equipo
fue fabricado se mantienen y acreditar que el equipo o el sistema de medida funcionan
correctamente y cumple especificaciones.
Resultados de las calibraciones / verificaciones.
Las calibraciones o verificaciones de los equipos efectuadas deben quedar documentadas,
anotándose, como mínimo, fecha, operador, condiciones ambientales, observaciones,
controles o verificaciones efectuadas, datos y resultados obtenidos en un diario o
ficha/registro de calibración del equipo. Los datos y registros deben archivarse de forma
que posibilite, siempre que sea necesario, realizar la reconstrucción de los cálculos. Es
recomendable incluir gráficos, líneas de ajuste, resultados pruebas realizados o parámetros
obtenidos, etc. Después de cada calibración de un equipo de medida directa debe emitirse
un certificado de calibración en el que figure, como mínimo:
• Identificación del equipo calibrado (código, denominación, nº de serie)
• Referencia del certificado de calibración
• Fecha de calibración
108
• Procedimiento de calibración
• Patrones de calibración o materiales de referencia
• Condiciones ambientales
• Resultados e incertidumbres
• Persona que efectuó la calibración y firma
Los certificados de calibración externa de patrones o equipos deben ser emitidos por
laboratorios de calibración, preferentemente acreditados, que aseguren la trazabilidad a
patrones nacionales o internacionales reconocidos e incluyan información sobre las
medidas realizadas y las incertidumbres asociadas.
Cuando se trate de verificaciones o comprobaciones de un equipo el certificado de
verificación tendrá características similares al de calibración y deberá servir para acreditar
que el equipo o el sistema de medida funcionan correctamente y que cumple
especificaciones.
Etiqueta de calibración o verificación.
Los equipos integrados dentro del plan de calibración o verificación deben disponer de
una etiqueta en la que conste la calibración/verificación realizada, e indique, por ejemplo,
la:
• Identificación del equipo (código, denominación, modelo y nº de serie)
• Fecha de la calibración/verificación
• Fecha próxima calibración/verificación
• Referencia de la calibración/verificación
Averías de los equipos.
Cualquier equipo de medición que, como consecuencia de los resultados defectuosos en
las operaciones de calibración, verificación o mantenimiento, o bien por causa de una
109
avería, sobrecarga o manipulación incorrecta sea puesto fuera de servicio, debe retirarse a
un lugar específico y/o señalizarse claramente mediante un cartel, o etiqueta,
preferentemente de color rojo, con el aviso de "FUERA DE USO" que indique código,
denominación equipo, fecha y motivo de su retirada. Este cartel debe mantenerse hasta
que el equipo ha sido reparado y reconocido como apto para realizar su función
satisfactoriamente, mediante una calibración, verificación o ensayo.
El laboratorio debe examinar los efectos que la anterior circunstancia hubiera podido tener
sobre los análisis o calibraciones realizados en aquellas condiciones.
5.5 Documentos de referencia.
Requisitos generales relativos a la competencia de los laboratorios de ensayo y calibración
Norma UNE-EN ISO/IEC 17025.2017.
110
5.6 Anexos.
Anexo N°1: Lista e inventario de equipos.
Parte 1
Nombre del Equipo Marca / Modelo No Serie Código Resolución Clase de exactitud
111
Parte 2
Última Calibración Intervalo de
calibración
Próxima calibración
Año Mes Día No Certificado Realizado por Año Mes
112
Anexo N° 2: Fichas/registro de equipos.
DATOS GENERALES
NOMBRE DEL
EQUIPO
FECHA DE
COMPRA:
FECHA DE
RECEPCIÓN:
FECHA PUESTA
EN SERVICIO:
PROVEEDOR
Fabricante:
Marca:
Modelo:
Número serie:
ACCESORIOS:
UBICACIÓN:
DOCUMENTACIÓN DEL
EQUIPO:
113
DATOS TÉCNICOS
Magnitud: Resolución:
Rango de medida:
Criterios de aceptación de la calibración (solo para equipos calibrables)
Observaciones (precauciones, operaciones de mantenimiento, condiciones de
almacenamiento, empleo etc.):
114
Anexo N°3: Instrucciones y especificaciones de los equipos
Durómetro
Instrucciones de seguridad.
Para el uso de equipos asociados con cualquier
instrumento eléctrico es muy importante estar
familiarizado con las instrucciones de la capacidad
que pueden cubrir y la forma de operar cada
instrumento. El usuario debe asegurarse de hacer
cumplir las precauciones de seguridad necesarias en
cada proceso.
Ambiente de operación.
Los instrumentos de medida como el durómetro deben ser utilizado en un lugar que
cumpla todas las especificaciones de la norma BSEN 50081-1 y BSEN 50082-1, la cual
tendrá ejemplos claros del ambiente y condiciones que se deben tener con estos equipos,
estos pueden ser en laboratorios, centros de servicio o en grandes industrias.
Especificaciones ambientales.
Este equipo está diseñado para operar en óptimas condiciones siguiendo las
especificaciones
1 Temperatura 5 – 55 grados Celsius
2 Humedad 30 – 80% RH
3 Altitud Hasta 2000 metros sobre el nivel del mar.
115
Información eléctrica.
Este equipo cumple con los requerimientos eléctricos establecidos en la norma BSEN
61010 – 1 1993, recomendaciones de seguridad para equipos eléctricos de laboratorio.
Abrasimetro
Instrucciones de seguridad.
Para el uso de equipos asociados con
cualquier instrumento eléctrico es muy
importante estar familiarizado con las
instrucciones de la capacidad que pueden
cubrir y la forma de operar cada instrumento. El usuario debe asegurarse de hacer cumplir
las precauciones de seguridad necesarias en cada proceso.
Ambiente de operación.
Los instrumentos de medida como el durómetro deben ser utilizado en un lugar que
cumpla todas las especificaciones de la norma BSEN 50081-1 y BSEN 50082-1, la cual
tendrá ejemplos claros del ambiente y condiciones que se deben tener con estos equipos,
estos pueden ser en laboratorios, centros de servicio o en grandes industrias.
Especificaciones ambientales.
Este equipo está diseñado para operar en óptimas condiciones siguiendo las
especificaciones
1 Temperatura 5 – 65 grados Celsius
2 Humedad 25 – 80% RH
3 Altitud Hasta 2000 metros sobre el nivel del mar.
116
Información eléctrica.
Este equipo cumple con los requerimientos eléctricos establecidos en la norma BSEN
61010 – 1 1993, recomendaciones de seguridad para equipos eléctricos de laboratorio.
Prensa Neumática.
Instrucciones de seguridad.
Para el uso de equipos asociados con cualquier
instrumento eléctrico es muy importante estar
familiarizado con las instrucciones de la capacidad que
pueden cubrir y la forma de operar cada instrumento.
El usuario debe asegurarse de hacer cumplir las
precauciones de seguridad necesarias en cada proceso.
Ambiente de operación.
Los instrumentos de medida como el durómetro deben ser utilizado en un lugar que
cumpla todas las especificaciones de la norma BSEN 50081-1 y BSEN 50082-1, la cual
tendrá ejemplos claros del ambiente y condiciones que se deben tener con estos equipos,
estos pueden ser en laboratorios, centros de servicio o en grandes industrias.
Especificaciones ambientales.
Este equipo está diseñado para operar en óptimas condiciones siguiendo las
especificaciones
1 Temperatura 23 – 35 grados Celsius
2 Humedad 30 – 80% RH
3 Altitud Hasta 2000 metros sobre el nivel del mar.
117
Información eléctrica.
Este equipo cumple con los requerimientos eléctricos establecidos en la norma BSEN
61010 – 1 1993, recomendaciones de seguridad para equipos eléctricos de laboratorio.
Abrasímetro (Resistencia color al frote).
Instrucciones de seguridad.
Para el uso de equipos asociados con cualquier
instrumento eléctrico es muy importante estar
familiarizado con las instrucciones de la capacidad
que pueden cubrir y la forma de operar cada
instrumento. El usuario debe asegurarse de hacer
cumplir las precauciones de seguridad necesarias en
cada proceso.
Ambiente de operación.
Los instrumentos de medida como el durómetro deben ser utilizado en un lugar que
cumpla todas las especificaciones de la norma BSEN 50081-1 y BSEN 50082-1, la cual
tendrá ejemplos claros del ambiente y condiciones que se deben tener con estos equipos,
estos pueden ser en laboratorios, centros de servicio o en grandes industrias.
Especificaciones ambientales.
Este equipo está diseñado para operar en óptimas condiciones siguiendo las
especificaciones
1 Temperatura 23 – 35 grados Celsius
2 Humedad 30 – 80% RH
3 Altitud Hasta 2000 metros sobre el nivel del mar.
118
Información eléctrica.
Este equipo cumple con los requerimientos eléctricos establecidos en la norma BSEN
61010 – 1 1993, recomendaciones de seguridad para equipos eléctricos de laboratorio.
Absorción desorción de agua (Tester).
Instrucciones de seguridad.
Para el uso de equipos asociados con cualquier
instrumento eléctrico es muy importante estar
familiarizado con las instrucciones de la capacidad
que pueden cubrir y la forma de operar cada
instrumento. El usuario debe asegurarse de hacer
cumplir las precauciones de seguridad necesarias en
cada proceso.
Ambiente de operación.
Los instrumentos de medida como el durómetro deben ser utilizado en un lugar que
cumpla todas las especificaciones de la norma BSEN 50081-1 y BSEN 50082-1, la cual
tendrá ejemplos claros del ambiente y condiciones que se deben tener con estos equipos,
estos pueden ser en laboratorios, centros de servicio o en grandes industrias.
Especificaciones ambientales.
Este equipo está diseñado para operar en óptimas condiciones siguiendo las
especificaciones
1 Temperatura 23 – 35 grados Celsius
2 Humedad 30 – 80% RH
3 Altitud Hasta 2000 metros sobre el nivel del mar.
119
Información eléctrica.
Este equipo cumple con los requerimientos eléctricos establecidos en la norma BSEN
61010 – 1 1993, recomendaciones de seguridad para equipos eléctricos de laboratorio.
Resistencia a la flexión del cuero (Tester).
Instrucciones de seguridad.
Para el uso de equipos asociados con
cualquier instrumento eléctrico es muy
importante estar familiarizado con las
instrucciones de la capacidad que pueden
cubrir y la forma de operar cada
instrumento. El usuario debe asegurarse de
hacer cumplir las precauciones de
seguridad necesarias en cada proceso.
Ambiente de operación.
Los instrumentos de medida como el durómetro deben ser utilizado en un lugar que
cumpla todas las especificaciones de la norma BSEN 50081-1 y BSEN 50082-1, la cual
tendrá ejemplos claros del ambiente y condiciones que se deben tener con estos equipos,
estos pueden ser en laboratorios, centros de servicio o en grandes industrias.
Especificaciones ambientales.
Este equipo está diseñado para operar en óptimas condiciones siguiendo las
especificaciones
1 Temperatura 5 – 55 grados Celsius
2 Humedad 30 – 80% RH
3 Altitud Hasta 2000 metros sobre el nivel del mar.
120
Información eléctrica.
Este equipo cumple con los requerimientos eléctricos establecidos en la norma BSEN
61010 – 1 1993, recomendaciones de seguridad para equipos eléctricos de laboratorio.
Frotamiento de cordones (Tester)
Instrucciones de seguridad.
Para el uso de equipos asociados con cualquier
instrumento eléctrico es muy importante estar
familiarizado con las instrucciones de la
capacidad que pueden cubrir y la forma de
operar cada instrumento. El usuario debe
asegurarse de hacer cumplir las precauciones de
seguridad necesarias en cada proceso.
Ambiente de operación.
Los instrumentos de medida como el durómetro deben ser utilizado en un lugar que
cumpla todas las especificaciones de la norma BSEN 50081-1 y BSEN 50082-1, la cual
tendrá ejemplos claros del ambiente y condiciones que se deben tener con estos equipos,
estos pueden ser en laboratorios, centros de servicio o en grandes industrias.
Especificaciones ambientales.
Este equipo está diseñado para operar en óptimas condiciones siguiendo las
especificaciones
1 Temperatura 23 – 35 grados Celsius
2 Humedad 30 – 80% RH
3 Altitud Hasta 2000 metros sobre el nivel del mar.
121
Anexo n°4: plan de calibración, verificación y mantenimiento de equipos
Parte 1
AÑO:
EQUIPO Enero Febrero Marzo Abril Mayo Junio Julio Agosto Septiembre Octubre Noviembre Diciembre
122
Parte 2:
Observaciones cumplimiento:
C: Calibración V: Verificación M: Mantenimiento Reviso:
Fecha:
Verificado Responsable
Fecha
Día Mes Año
123
6. PROCEDIMIENTO PARA LA COMPRA DE PRODUCTOS Y
SERVICIOS SUMINISTRADOS EXTERNAMENTE
.
6.1 Objetivo.
Asegurar que los productos y servicios suministrados externamente que afectan a las
actividades del laboratorio sean adecuados y utilizados cuando están previstos para su
incorporación.
6.2 Alcance.
Este procedimiento abarca definir las características, criterios de aceptación, selección,
evaluación y seguimiento del desempeño de los proveedores.
6.3 Definiciones.
Proveedor: Persona o empresa que provee o abastece de todo lo necesario para un fin
Calibración: Conjunto de operaciones que establecen, bajo condiciones específicas, la
relación entre los valores de una magnitud indicados por un instrumento o sistema de
medición, o los valores representados por una medida materializada, yos valores
correspondientes de la magnitud realizados por los patrones.
Requisito: Necesidad o expectativa establecida, generalmente implícita u obligatoria.
6.4 Contenido.
6.4.1 Definiendo los requisitos.
Responsable(s): Todos.
Cuando se requiere de un servicio y/o suministro:
124
Se registra los datos con las necesidades a suministrar según el formato de requisición
(ver anexo 1) y se solicita de forma clara lo siguiente:
a) Identificar si se trata de un producto o servicio suministrado externamente.
b) Descripción del producto o de los servicios a suministrar externamente.
c) La norma de referencia de donde surge el requerimiento.
- Productos: Poner las medidas y tolerancias que debe cumplir, así como las
especificaciones.
- Servicios suministrados externamente: Se debe de especificar el rango a
calibrar y los intervalos en los que se va a calibrar.
Se establece en la requisición los requisitos adicionales que se debe de comunicar a los
proveedores considerando por lo menos lo siguiente:
a) Los criterios de aceptación.
b) La competencia, incluyendo cualquier calificación requerida del personal.
c) Las actividades que el laboratorio o sus clientes pretendan llevar a cabo en las
instalaciones del proveedor externo (cuando se requiera).
NOTA GENERAL: Los productos pueden incluir, por ejemplo, patrones y equipos de
medición, equipos auxiliares, materiales consumibles y materiales de referencia. Los
servicios pueden incluir, por ejemplo, servicios de calibración, servicios de muestreo,
servicios de ensayo, servicios de mantenimiento de instalaciones y equipos, servicios de
ensayos de aptitud, y servicios de evaluación y de auditoría.
125
El formato de requisición una vez completado se le entrega al responsable indicado en el
6.4.2.
6.4.2 Revisando los requisitos
Responsable(s): jefe de laboratorio
Cuando se recibe el formato de requisición el o los responsables se aseguran de que los
productos y /o servicios suministrados externamente, que afectan a las actividades del
laboratorio, sean adecuados y utilizados únicamente cuando estos productos y servicios:
a) están previstos para la incorporación a las actividades propias de laboratorio.
b) se suministran, parcial o totalmente.
c) se utilizan para apoyar la operación del laboratorio.
6.4.3 Aprobación de la requisición
Responsable(s): jefe de laboratorio
El responsable una vez que le entregan el formato de requisición llena junto con los
formatos o información que este mismo solicita firma de aprobado y en caso de requerirse
añade sus comentarios.
Esta información se le da a conocer al proveedor seleccionado conforme al 6.4.4
mandándole la orden de compra (Ver anexo 2).
6.4.4 Selección de proveedores
Responsable(s): jefe de laboratorio
126
En caso de existir un proveedor confiable de acuerdo con el formato de alta de proveedor
confiable (ver Anexo 3) se puede hacer la asignación directa o:
- Si se requiere se procede a seleccionar uno nuevo conforme al punto 6.4.5.
- No se cuenta con proveedor confiable, se evalúa uno conforme al 6.4.5.
6.4.5 Evaluación de proveedores.
Para evaluar un proveedor confiable se emplee el formato de evaluación de proveedor
confiable (ver anexo 4) contemplando por lo menos los siguientes aspectos para su
selección:
a) Precio.
b) Garantía.
c) Tiempo de entrega.
Adicionalmente para los servicios que se suministran de forma externa:
d) Para asegurar que los servicios suministrados de muestreo, calibración y ensayos
cumplan deben enviar copia que demuestre estar acreditados o en caso de no haber
disponibles que cumplan con los requisitos establecidos en la norma ISO/IEC
17025 (vigente). La cual se anexa al formato de requisición o evaluación de
proveedores.
Se registra y autoriza el proveedor confiable seleccionado y se registra el motivo de la
selección.
En caso de ser un producto o servicio que se solicite con frecuencia se llena el formato de
alta de proveedor confiable una vez que cumpla con 6.4.6 y 6.4.7 de este procedimiento.
127
Nota: En caso de que el personal que realiza el servicio suministrado actúe a nombre del
laboratorio se le debe de dar a conocer y firmar la política de imparcialidad y
confidencialidad.
6.4.6 Solicitando la compra al proveedor
Responsables(s): jefe de laboratorio
Se le notifica al proveedor seleccionados los suministros y/o servicios que se autorizaron
en la orden de compra conforme a la requisición de compra lo siguiente:
a) El detalle de suministros y /o servicios que se requieren.
b) La cantidad que se requiere.
c) Indicar si cuenta con garantía.
d) Los criterios de aceptación o rechazo.
6.4.7 Seguimiento del desempeño de la compra
Responsable(s): jefe de laboratorio
En el caso de productos estos se revisan al momento de recibirse de la siguiente manera:
a) El equipo se verifica de acuerdo con lo indicado en el Procedimiento de equipo, en
caso de no cumplir, se le regresa al proveedor y se le solicita la reposición del mismo.;
en caso de cumplir se identifica y se le da de alta con el inventario y expediente de
equipo.
128
b) Los materiales deberán cumplir con los estándares de calidad requeridos y las
medidas correspondientes.
c) En el caso de servicios suministrados externamente se le revisa al proveedor la
documentación proporcionada como (acreditaciones, cartas de trazabilidad
metrológica y demás documentación que se le haya solicitado para asegurar la
competencia del servicio).
6.4.8 Reevaluación de los proveedores
Responsable(s): jefe de laboratorio
Una vez finalizada la compra se revalúa al proveedor en el mismo formato de requisición
de la cual surgió la compra, registrando como mínimo la siguiente información:
a) Si el proveedor seleccionado cumplido con las expectativas.
b)Si la calidad del producto o servicio fue la esperada.
c) Si fue necesario solicitarle al proveedor que hiciera efectiva la garantía (en caso
de ser si la respuesta poner en el especio de las observaciones un detalle breve de
las acciones de seguimiento y su conclusión).
6.4.9 Acciones para evaluación o reevaluación
Responsable(s): jefe de laboratorio
Si el proveedor por seleccionar cumple con lo solicitado se prosigue con la compra en
caso contrario se detiene el proceso.
129
Si el proveedor seleccionado cumple con la reevaluación se puede dar de alta en el formato
de alta de proveedor confiable (ver anexo 3).
Si el proveedor no ofrece garantías durante la evaluación se detiene el proceso de compra
o la reevaluación indica que no quiso hacer válida la garantía se le comunica a todo el
personal por medio de memorándums y correo el nombre del proveedor y se prohíbe
futuras compras.
6.5 Documentos de referencia
ISO-9000-2015: Sistemas de gestión de la calidad Fundamentos y vocabulario.
Requisitos generales relativos a la competencia de los laboratorios de ensayo y calibración
Norma UNE-EN ISO/IEC 17025:2017.
130
6.6 Anexos
Anexo N°1: Formato de requisición de compra.
Nombre de quien solicita: Fecha:
Área:
Por medio del presente solicito se dé seguimiento la compra de:
Producto ( ) Servicio suministrado ( )
Cantidad
Descripción del producto (medidas,
tolerancias o especificaciones a
cumplir y/o tiempo que se requieren
los servicios)
Marca y/o
proveedor
N° Clave
Intervalo de
calibración
(únicamente para
servicios de
calibración)
Resolución Norma
*Este espacio lo llena el responsable de seleccionar al proveedor
131
DATOS PARA SER LLENADOS POR QUIEN AUTORIZÓ Y VERIFICÓ EL REQUERIMIENTO
Están previstos para la incorporación a las actividades propias de laboratorio. SI ( ) NO ( )
Se utilizan para apoyar la operación del laboratorio. SI ( ) NO ( )
Se
suministran,
parcial o
totalmente.
Total ( ) Parcial ( )
FIRMA Y FECHA DE QUIEN REVISA
EL REQUERIMIENTO:
COMENTARIOS
FIRMA DE QUIEN AUTORIZA LA
REQUSICIÓN:
COMENTARIOS
DATOS PARA SER LLENADOS AL REVISAR LA COMPRA
Fecha: FIRMA DE QUIEN REVISA:
EL PROVEEDOR SELECCIONADO CUMPLIO CON NUESTRAS
EXPECTATIVAS:
SI ( ) NO ( )
FECHA Y FIRMA DE QUIEN VERIFICA Y
EVALUA DE RECEPCIÓN:
¿LA CALIDAD DEL SERVICIO O PRODUCTO ES LA
DESEADA?
SI ( ) NO ( )
Comentarios:
¿FUE NECESARIO SOLICITAR GARANTIA, MANTENIMIENTO Y/O
CONTINUIDAD AL SERVICIO?
NO ( ) SI ( )
132
Anexo N°2: Orden de compra
Proveedor:
Fecha de pedido:
Términos de la entrega: Fecha de pago:
Sírvanse por este medio para suministrar los siguientes productos o servicios:
N°
Detalle de suministros y/o
servicios que se requieren
Cantidad Precio unitario Precio total
SUBTOTAL
IVA
TOTAL
GARANTÍA
COMPRA AUTORIZADA
ELABORADOR POR:
AUTORIZADO POR:
SI NO
SI NO
133
Anexo N°3: formato de alta de proveedor confiable
Nombre:
Servicio o producto que brinda:
Razón social:
Dirección:
Teléfono
Correo:
Observaciones:
FIRMA DE RESPONSABLE QUE
AUTORIZO:
FECHA:
LOGO
134
Anexo N°4: formato de evaluación de proveedor confiable
Nombre o razón social del proveedor:
Lugar y fecha de la evaluación:
Se calificará al Proveedor con un Puntaje que puede ser de 0,5, 10 o 20 para el último factor (para que su suma produzca la calificación
final sobre un total máximo de 100 puntos) conforme a los siguientes criterios:
Factor Aspecto evaluado Escala de puntaje Calificación
1. Cooperación en la
solicitud
La cooperación cuando el laboratorio hace
consultas para saber que le conviene más
adquirir.
0 no coopera
5 demorada o inadecuada
10 oportuna y adecuada
2. Información suministrada
en la cotización
La claridad, especificad y comprensibilidad de
la información aportada en la cotización
0 deficiente o poco
específica.
5 insuficiente o mal
organizada.
10 adecuada
135
3. Precios o costos de los
productos o servicios
La competitividad de los precios con relación a
otros proveedores que ofrezcan los mismos
suministros. Se consideran precios altos o bajos
los que difieran en más del 20% del promedio
de las ofertas.
0 muy altos
5 cercanos al promedio del
mercado
10 bajos
4. Cumplimiento del plazo
de entregas
El historial de cumplimiento oportuno en la
entrega de suministros y en el trámite de las
solicitudes. Se considera incumplimiento
cuando el envío es recibido uno o más días
después de la fecha pactada para la entrega
0 nunca cumple
5 a veces incumple
10 siempre cumple
5. Cumplimiento en la
calidad de los
suministros según las
especificaciones
La rigurosidad en entregar suministros que
cumplan lo solicitado, que sean de buena
calidad y que incluyan los documentos o
certificados de caso
0 tres o más devoluciones
5 una o dos devoluciones
10 ninguna devolución
6. Servicio y cooperación
posventa
La oportunidad en brindar soporte o asesoría
posventa en la solución de preguntas y en el
suministro de información de actualización.
Conocimientos de los técnicos de servicio.
0 ninguno
5 Demorado y/o inadecuado
10 oportuno y adecuado
136
7. Reclamos efectuados
La cantidad de reclamos que es necesario hacer
al proveedor para que cumpla sus compromisos
o para lograr la satisfacción en calidad de los
suministros.
0 tres o más reclamos
5 uno o dos reclamos
10 Ninguno
8. Sistema de calidad
La certificación o acreditación del sistema de
calidad del proveedor en su área de trabajo, bajo
la norma ISO/IEC 17025 (vigente)
0 ninguno o no certificado
10 en proceso de obtención
Sistema certificado
20 acreditado
TOTAL
Según el puntaje total obtenido, el servicio general del proveedor se cataloga como se indica a continuación
Puntaje obtenido Calificación Significado
0-40 Pésimo
Los servicios del proveedor son deficientes o inadecuados para el
laboratorio, probablemente no tiene un sistema de calidad definido;
pueden ser más los inconvenientes que cause que los beneficios
obtenidos.
40-70 Deficiente
Los servicios del proveedor son cuestionables y es mejor evitar su
contratación o darle un tiempo de espera para que mejore su sistema de
calidad; mientras tanto se prescinde de sus servicios.
137
70-90 Adecuado
Los servicios del proveedor logran satisfacer las necesidades generales
del laboratorio, aunque puede mejorar su sistema de calidad y de
atención al cliente.
90-100 Excelente
El sistema de calidad del proveedor es eficiente y sus servicios son
confiables y consecuentes con las necesidades del laboratorio. Es ideal
que todos los proveedores del laboratorio obtengan este puntaje.
OBSERVACIONES
FIRMA DE LOS RESPONSABLES:
DIRECTOR DEL LABORATORIO JEFE DEL LABORATORIO
138
7. PROCEDIMIENTOS DE ENSAYO Y MUESTREO.
7.1 PROCEDIMIENTO DE DETERMINACIÓN DE LA DUREZA DE
INDENTACIÓN (MÉTODO DEL DURÓMETRO).
7.1.1 Objetivo.
Especificar un método para determinar la dureza de indentación (Dureza Shore) del
elastómero vulcanizado o termoplástico empleando un durómetro con la escala tipo A,
para elastómeros en un rango de dureza normal.
7.1.2 Alcance.
Este procedimiento se aplicará en el laboratorio de calidad de calzado de la Universidad
Católica de El Salvador, Santa Ana, Santa Ana.
7.1.3 Aparatos y materiales.
a) Durómetro tipo A, D y AO; Estos durómetros están constituidos por los
componentes de las necesidades de medición de durezas en materiales con
diferentes características y necesidades.
b) Penetrador: El penetrador debe estar formado por una barra de acero endurecida
de 1.25 mm de diámetro con la forma y dimensiones mostradas.
c) Dispositivo indicador: Este es un dispositivo que permite que sea leído el grado
de penetración de la puta del penetrador más allá de la cara del pie de presión. Se
debe calibrar directamente en términos de unidades que van desde 0 para la
penetración máxima de 2.5 mm hasta 100 para penetración cero obtenida poniendo
el pie de presión y el penetrador e contacto firme con una superficie dura plana
adecuada.
139
d) Muelle calibrador: Se debe emplear para aplicar una fuerza F, expresada en
milinewtons, al penetrador de acuerdo con una de las siguientes ecuaciones.
- Para durómetro tipo A: F=550 + 75HA
- Para durómetro tipo D: F=450HD
- Para durómetro tipo AO: F=550 + 75HAO
e) Cronometro automático (Opcional) debe ser automáticamente activado cuando
el pie de presión está en contacto con la probeta, y debe indicar el final del ensayo
o bloquear el valor de ensayo a su finalización. El uso de un cronometro para el
tiemplo de ensayo mejora la precisión. Cuando se emplea en un soporte, la
tolerancia del tiempo debe ser 0.3 segundos.
f) Soporte: Se obtiene mejor precisión mediante el uso de un soporte con un peso
centrado en el eje del penetrador para aplicar el pie de presión a la probeta. Los
durómetros tipo A, D y AO se pueden emplear como medidores de bolsillo con la
mano, o montados en un soporte. El soporte tipo AM debe estar siempre montado
en un soporte.
- El soporte operativo debe ser capaz de soportar la superficie del pie de presión
del durómetro paralelo a la tabla soporte de la probeta.
- El soporte debe ser capaz de aplicar la probeta al penetrador, o viceversa, sin
choque.
- La masa del durómetro y la masa adicional para superar la fuerza del
Muelle debe ser:
1 kilogramo para los tipos A y AO
5 kilogramos para el tipo D
0.25 kilogramos para el tipo AM
g) Calibración de la fuerza del muelle del durómetro.
140
7.1.4 Referencias legales y normativas.
- ISO 18898 Elastómeros. Calibración y verificación de durómetros.
- ISO 23529 Elastómeros. Procedimientos generales de preparación y
acondicionamiento de probetas para ensayos físicos.
7.1.5 Definiciones.
- Dureza shore: Es una escala de medida de la dureza elástica de los materiales,
determinada a partir de la reacción elástica del material cuando se deja caer
sobre él objeto.
- Durómetro: Aparato que mide la dureza de los materiales, existiendo varios
procedimientos para efectuar esta medición.
7.1.6 Responsabilidades y autoridad.
- Los analistas del laboratorio de calzado: hacer las respectivas pruebas a la materia
prima e implementar los métodos determinados basados en las normas.
- El decano de la facultad: firmar los documentos para aprobar los respectivos
procedimientos a efectuar o ejecutar cambios en el laboratorio de calzado.
141
7.2 PROCEDIMIENTO PARA ENSAYO DE EMPEINES, FORROS Y
PLANTILLAS (SOLIDEZ DEL COLOR AL FROTE).
7.2.1 Objetivo.
Especificar el método de ensayo Método A para la evaluación del grado de decoloración
(Deterioro) y transferencia del color de las superficies de los materiales durante un proceso
de abrasión en seco y húmedo. El método se aplica a empeines, forros y plantillas,
independientes del material, con el fin de evaluar la aptitud para la utilización final del
mismo.
7.2.2 Alcance.
Este procedimiento se aplicará en el laboratorio de calidad de calzado de la Universidad
Católica de El Salvador, Santa Ana, Santa Ana.
7.2.3 Aparatos y materiales.
1- Maquia de ensayo con los siguientes componentes.
2- Plataforma metálica horizontal y plana, con unas dimensiones mínimas de 80 mm
x 25 m.
3- Dispositivos para desplazar la plataforma en una dirección paralela a sus lados de
80 mm, una distancia de 35 mm + o – 2 mm, con un movimiento de vaivén, y una
velocidad de 40 ciclos/min + o – 2 ciclos/min
4- Un par de mordazas situadas en los extremos de la plataforma, a 90 grados del lado
80 mm, diseñada para fijar la probeta contra la plataforma. Las caras de la mordaza
deben estar separadas, como mínimo, 80 mm.
5- Mecanismo para separar las mordazas, de forma que provoque un estiramiento
lineal de la provea ajustable hasta un 20%
6- Perno frotador con una base horizontal y plana, capaz de sujetar una pieza de fieltro
cuadrada. Para maquinas con una plataforma más ancha de 25 mm, la posición
relativa del perno frotador debe ser ajustable a través de la achura de la plataforma.
7- Dispositivo para sujetar la pieza cuadrada de fieltro a la base del perno frotador.
142
8- Dispositivo para aplicar una fuerza hacia debajo de 4.9 N y 9.8 N sobre el perno
frotador.
9- Dispositivo para contabilizar el número de ciclos recorridos por la plataforma.
10- Piezas cuadradas de fieltro de lana pura desengrasada, que reúnan los siguientes
requisitos.
- Lados con una longitud de 15 mm + o – 1mm
- Masa por unidad de área de 1750 g/m y espesor de 5,5 mm, medio con calibre
de cuadrante que ejerce una presión hacia abajo de 49 kPa sobre un pie de
medición de 10 mm de diámetro.
11- El pH del extracto acuso, obtenido agitado 5 g de fieltro molido de 100 ml de agua
destilada.
12- Escala de grises para la evaluación de la degradación y la descarga de color con
índices intermedios, conforme a la Norma EN 20105-A02 y EN 2015-A03.
13- Cabina de evaluación con luz artificial, tal y como se indica en la Norma EN ISO
105-A01. Alternativamente, la evaluación puede realizarse con luz de día.
14- Agua destilada o desmineralizada que cumpla los requisitos de clase 3 de la Norma
EN ISO 3696
15- Solución de sudor sintético que contenga los siguientes componentes por litro de
disolución.
- Cloruro de sodio, 5,0g por litro de disolución.
- Disolución de amoniaco, densidad o,880 g/cm, 6 cm3
16- Alcohol puro.
7.2.4 Referencias legales y normativas.
- La normativa UNE - EN ISO 17700:200 Método de ensayo para la empeines,
forros y plantillas. Solidez del color de frote.
- La normativa UNE - EN ISO 20344: Métodos de ensayo de calzado.
143
- La normativa UNE - EN 12222: Atmósferas normales para el acondicionamiento
y ensayo de calzado y componentes para calzado.
- La normativa UNE – EN ISO 534: determinación del espesor, densidad y volumen
específico.
- La normativa EN ISO 105-A01: Ensayos de solidez, por medio de luz del día.
- La normativa EN ISO 3696: Agua para uso en análisis de laboratorio.
Especificación y métodos de ensayo.
7.2.5 Definiciones.
- Solidez: En las cosas materiales, la solidez denota firmeza y presenta sus
moléculas cohesionadas. Un cuerpo tiene solidez cuando ante cambios de forma y
volumen opone resistencia. Lo que tiene solidez no es endeble, sino que es duro y
a veces elástico.
- Solidez del color al frote: Resistencia de un material a la decoloración (deterioro)
y trasferencia del color de las superficies de los materiales durante un proceso de
abrasión en seco o en húmedo.
- Solidez del color al sudor: Resistencia de un material a la pérdida de color cuando
se expone a una solución de sudor artificial.
- Cuero grueso: Cuero de un espesor superior a 2 mm.
- Fieltro: es un textil no tejido, en forma de lámina, cuya característica principal es
que para fabricarlo no se teje, es decir, que no surge del cruce entre trama y
urdimbre, como ocurre con las telas.
- Frote: Pasar una cosa sobre otra con fuerza y repetidamente.
- Raja: mitad de la piel de la res.
144
- Espinazo: parte superior de la raja.
7.2.6 Responsabilidades y autoridad.
- Los analistas del laboratorio de calzado: hacer las respectivas pruebas a la materia
prima e implementar los métodos determinados basados en las normas.
- El decano de la facultad: firmar los documentos para aprobar los respectivos
procedimientos a efectuar o ejecutar cambios en el laboratorio de calzado.
7.2.7 Anexo
145
7.3 PROCEDIMIENTO DEL ENSAYO DE LA RESITENCIA A LA ABSORCIÓN
EN FORRO TEXTIL.
7.3.1 Objetivo.
Determinar la resistencia a la absorción en forro textil.
7.3.2 Alcance.
Este procedimiento se aplicará en el laboratorio de calidad de calzado de la Universidad
Católica de El Salvador, Santa Ana, Santa Ana.
7.3.3 Aparatos y materiales.
1. Abrasímetro, que cumpla con los siguientes requisitos:
a. velocidad de rotación de cada clavija exterior: (47,5 ± 5) r/min;
b. relación de reducción de las clavijas exteriores a las clavijas interiores:
32:30;
c. dimensiones de la figura de Lissajous: (60 ± 1) mm;
d. simetría de la figura de Lissajous: curvas paralelas y uniformemente
separadas;
e. diámetro de la superficie de la pieza soporte de la porta probetas: (28,65 ±
0,25) mm;
f. masa combinada de la porta probetas, eje y pesa: (795 ± 7) g;
g. paralelismo entre la pieza soporte y los tableros de abrasión: ± 0,05 mm;
h. paralelismo circunferencial: ± 0,05 mm;
i. diámetro de la base abrasiva: (125 ± 5) milímetro.
2. La porta probetas y los platos de abrasión deben ser planos y paralelos a lo largo
de toda la superficie. El motor de accionamiento de la maquina debe estar
146
conectado a un contador y a un interruptor, de forma que se indiquen las
revoluciones de las clavijas exteriores y que la maquina pueda pararse después de
que el contador haya medido un numero de ciclos preestablecidos.
3. Abrasivo de referencia consistente en un tejido de estambre, conforme a la tabla
1.
El abrasivo de referencia debe colocarse en el plato de abrasión sobre un trozo de
fieltro. El fieltro debe ser fieltro no tejido con una masa por unidad de superficie
de (750 ± 50) g/cm2 y (3 ± 0,5) mm de espesor.
Nota: No es necesario reemplazar el fieltro hasta que no esté dañado o sucio por ambos
lados o hasta que se hayan completado aproximadamente 100 h de ensayo.
4. Soporte para probetas, con una masa por unidad de superficie inferior a 500 g/m2,
consistente en espuma de poliuretano base poliéster de espesor (3 ± 1) mm, de
densidad (30 ± 1) kg/m3 y una dureza de indentación de (5,8 ± 0,8) kPa, con el
mismo tamaño que la probeta. Los soportes deben reemplazarse en cada ensayo.
5. Troquel para tejidos, para obtener probetas que se adapten a la porta probetas, con
un diámetro de 38 milímetro.
6. Pesa, con una masa de (2,5 ± 0,5) kg y un diámetro de (120 ± 10) milímetro.
7. Balanza, capaz de pesar con una precisión de 0,001 g.
7.3.4 Referencias legales y normativas.
- La normativa ISO 18454: atmosfera normal para el acondicionamiento y ensayo
de calzado y componentes para calzado.
- La normativa NTS 61.111.01.18 apartado 7.26: Método de resistencia a la
absorción textil.
147
7.3.5 Definiciones.
- Absorción: El aumento de masa por unidad de área de la probeta a causa de la
absorción de un cuerpo de otro durante uno o más periodos de tiempo
determinados.
- Forro: Capa de material empleada para proteger, aislar, o dar forma, este puede
ser de uso interno.
- Superficie: Parte visible del material durante el uso del zapato.
- Resistencia: es una de las capacidades físicas básica, particularmente aquella que
nos permite llevar a cabo una actividad o esfuerzo durante el mayor tiempo
posible.
7.3.6 Responsabilidades y autoridad.
- Los analistas del laboratorio de calzado: hacer las respectivas pruebas a la materia
prima e implementar los métodos determinados basados en las normas.
- El decano de la facultad: firmar los documentos para aprobar los respectivos
procedimientos a efectuar o ejecutar cambios en el laboratorio de calzado.
148
7.3.7 Anexo.
149
7.4 PROCEDIMIENTO DE LA ABSORCIÓN Y DESORCIÓN DE AGUA.
7.4.1 Objetivo.
Determinar la absorción dinámica y desorción de agua de las palmillas.
7.4.2 Alcance.
Este procedimiento se aplicará en el laboratorio de calidad de calzado de la Universidad
Católica de El Salvador, Santa Ana, Santa Ana.
7.4.3 Aparatos y materiales.
17- Máquina de ensayo para la absorción y desorción de agua con los siguientes
componentes.
18- Rodillo de latón (A), con un diámetro de 120±1 mm y 50±1 mm de ancho, situado
en la probeta.
19- Plataforma, superficie superior rugosa y con perforaciones que permite que se
mantenga húmeda mediante el flujo de agua que atraviesa la plataforma. Una tira
de gasa de algodón que cubre la superficie superior de la plataforma.
20- Mordaza, sujeta un extremo de la probeta en posición horizontal sobre la
plataforma.
21- Mordaza, sujeta el otro extremo de la probeta al rodillo, fijado paralelamente al eje
del rodillo. La mordaza se sujeta con el muelle flojo para mantener la muestra bajo
una ligera tensión.
22- Suministro de agua, que atraviesa la plataforma y un sistema para drenar el exceso
de agua.
23- Accesorio para mover el eje del rodillo, con un movimiento hacia adelante y hacia
atrás a lo largo del eje X-X, con una amplitud de 50±2 mm alrededor de un punto
situado directamente por encima del punto central de la probeta y con una
frecuencia de 20±1 ciclos/min.
150
24- Accesorios para presionar la probeta entre la plataforma y el rodillo con una fuerza
de 80±5 N.
25- Troquel, para cortar probetas con unas dimensiones de 110±1 mm y 40±1 mm.
26- Balanza
27- Reloj
28- Grasa de silicona
7.4.4 Referencias legales y normativas.
- La normativa ISO 17709: acondicionamiento de las muestras-
- La normativa ISO 18454: atmosfera normal para el acondicionamiento y ensayo
de calzado y componentes para calzado.
- La normativa ISO 22649: Método de ensayo de absorción y desorción de agua.
7.4.5 Definiciones.
- Absorción de agua: El aumento de masa por unidad de área de la probeta a causa
de la absorción de agua durante uno o más periodos de tiempo determinados.
- Desorción de agua: La pérdida porcentual de masa de la probeta, expresada en
función de la masa de agua absorbida.
- Superficie: Parte visible del material durante el uso del zapato.
7.4.6 Responsabilidades y autoridad.
- Los analistas del laboratorio de calzado: hacer las respectivas pruebas a la materia
prima e implementar los métodos determinados basados en las normas.
- El decano de la facultad: firmar los documentos para aprobar los respectivos
procedimientos a efectuar o ejecutar cambios en el laboratorio de calzado.
151
7.4.7 Anexo.
Leyenda
A Rodillo de latón
B Probeta
C Plataforma
D Pinza sobre la plataforma
E Pinza sobre el rodillo de latón
F Aporte de agua
G Mecanismo para presionar la plataforma
H Gasa de algodón
152
7.5 PROCEDIMIENTO DE LA RESISTENCIA DE LA ABRASIÓN DE LOS
CORDONES.
7.5.1 Objetivo.
Especificar las actividades necesarias de cada uno de los métodos para la realización del
ensayo de la determinación de la resistencia a la abrasión por roce repetido de un cordón
para calzado. Realizando los 3 métodos con los que se cuenta en una misma máquina de
ensayos.
Método 1: Abrasión cordón con cordón
Método 2: Abrasión cordón con ojete normalizado
Método 3: Abrasión cordón con ojete (del zapato.)
7.5.2 Alcance.
Este procedimiento se aplicará en el laboratorio de calidad de calzado de la Universidad
Católica de El Salvador, Santa Ana, Santa Ana.
7.5.3 Aparatos y materiales.
Generalidades.
a) Una máquina de ensayo con uno o más puestos de ensayo.
b) Una mordaza móvil con un dispositivo para sujetar firmemente:
Ambos extremos de un cordón.
Un extremo de la tira de metal.
c) Una mordaza fija montada en el mismo plano horizontal que la mordaza móvil
capaz de sujetar un extremo del cordón. Cuando las mordazas estén a su separación
mínima, la mordaza fija debería estar situada a 280 mm más o menos 50 mm de la
mordaza. Se hará referencia a esta distancia como “D”.
153
d) Un dispositivo tensor con un método para sujetar el extremo de un trozo de cordón
en un punto a 35 mm de un lado, en el mismo plano horizontal que la mordaza fija
y aplicando una tensión de 2,5 N. Esto se puede conseguir pasando el cordón sobre
una polea y suspendiendo una masa de 250 del extremo inferior de la parte
vertical del cordón.
e) Un dispositivo para desplazar la mordaza móvil con un movimiento armónico
simple a través de una distancia de 35 mm y que regrese a la posición inicial, a una
velocidad de 60 ciclos por minuto.
f) Un dispositivo para contar el número de ciclos de abrasión hasta que se produce
un fallo del cordón o del pasador.
g) Para el método 1:
- Un dispositivo espaciador rígido de 25 mm de anchura. Se utiliza para
mantener separadas las dos partes del lazo en U formado por el cordón que está
sujeto en la mordaza móvil de forma que cuando se encuentra bajo tensión, el
extremo del lazo forme un triángulo isósceles con el espaciador como base y
las dos partes del cordón formando un anulo de 52.5°
- Una plantilla con un anulo de 52.5° marcado sobre ella, para fijar la posición
del dispositivo espaciador.
h) Para el método 2 :
- Una tira de metal de 25 mm de anchura aproximadamente, 1 mm de espesor
aproximadamente y una longitud D-60 mm aproximadamente. Se debe fijar un
extremo de la tira en la mordaza móvil y en el otro se debe poder sujetar el
pasador de ensayo.
Ojetes normalizados. (Con las características siguientes “Método 2”).
- Construcción: Tipo visible (Normalizado/plano).
- Tipo de material: Latón.
- Diámetro nominal interno del cuerpo: 4,5 mm.
- Longitud nominal total: 5,5 mm.
Seis pasadores de ensayo. (Para los métodos 2 y 3).
154
- Método 2: Cartón de montaje: Cartón rígido de 3 mm de espesor, Se fija el
ojete en un agujero taladrado de 5 mm de diámetro y se sujeta a la tira de metal.
- Método 3: Se corta del zapato una muestra que incluya el ojete y se fija en la
tira de metal.
7.5.4 Referencias legales y normativas.
- ISO 22774:2004: Especificaciones de métodos de abrasión de cordones.
- EN 12222: Calzado. Atmosferas normales para el acondicionamiento y ensayo
de calzado y componentes para calzado.
7.5.5 Definiciones.
Resistencia a la abrasión de cordones para calzado: Capacidad del cordón para
calzado de resistir el roce repetido contra un cordón similar o un pasador.
Numero de ciclos para el fallo: Media aritmética del número de ciclos necesarios
para producirse un fallo en las probetas sometidas al ensayo.
Tipo de fallo: Expresado como el fallo del cordón más corto o fallo del cordón
más largo, junto con una descripción del deterioro producido respectivamente en
el recubrimiento o en el alma de cada cordón.
7.5.6 Responsabilidades y autoridad.
- Los analistas del laboratorio de calzado: hacer las respectivas pruebas a la materia
prima e implementar los métodos determinados basados en las normas.
- El decano de la facultad: firmar los documentos para aprobar los respectivos
procedimientos a efectuar o ejecutar cambios en el laboratorio de calzado.
155
7.5.7 Anexos.
1.
2.
156
7.6 PROCEDIMIENTO DE RESISTENCIA A LA FLEXIÓN PARA
EMPEINES, FORROS.
7.6.1 Objetivo.
Describir el procedimiento del método de ensayo para determinar la resistencia a
la flexión de empeines y forros, como independencia del material, con el fin de
evaluar su aptitud para la utilización final. Tomando como base la normativa
europea ISO 17694:2016.
7.6.2 Alcance.
El siguiente ensayo es aplicable en el Laboratorio de Control de Calidad de
UNICAES para los diferentes materiales de empeines y forros.
7.6.3 Aparatos materiales.
- Flexómetro.
- Probeta obtenida siguiendo las condiciones de la norma.
7.6.4 Referencias legales y normativas.
Los documentos indicados a continuación, en su totalidad o en parte, son normas
para consulta indispensables para la aplicación de este documento. Para las
referencias con fecha, solo se aplica la edición citada. Para las referencias sin fecha
se aplica la última edición (incluyendo cualquier modificación de ésta).
157
ISO 3696, Agua para uso en análisis de laboratorio. Especificación y métodos de
ensayo.
ISO 5402-1:2011, Cuero. Determinación de la resistencia a la flexión. Parte 1:
Método del flexómetro.
ISO 17709, Calzado. Localización de la toma de muestras, preparación y duración
del acondicionamiento de las muestras y de las probetas. (Norma equivalente EN
13400).
ISO 18454, Calzado. Atmósferas normales para el acondicionamiento y ensayo de
calzado y componentes para calzado. (Norma equivalente EN 12222).
7.6.5 Términos y definiciones.
Para los fines del ensayo, se aplican los siguientes términos y definiciones:
− Probeta: Material cortado con las especificaciones correspondientes, que
se utiliza para el desarrollo del ensayo.
− Espinazo: Parte central de la raja de cuero que corresponde al
corte longitudinal, original de la muestra. Eje del esqueleto de los animales
vertebrados que se encuentra en el centro de la zona dorsal del cuerpo.
− Empeine: Parte del calzado que recubre la zona superior del pie.
− Resistencia a la flexión: Resistencia de un material a las grietas o a la rotura
en los pliegues de flexión.
− Superficie: Parte visible del material durante el uso del zapato.
158
Nota: La parte visible del material puede ser, en el empeine la cara flor del cuero
o la parte recubierta de un textil con recubrimiento, en el forro la pare de material
visible dentro del zapato.
7.6.6 Aparatos y materiales
Deben utilizarse los siguientes aparatos y materiales:
Una máquina de ensayo (flexómetro), según el apartado de la Norma ISO 5402-
1:20414, compuesta de lo siguiente:
- Al menos, cuatro pares de mordazas. La mordaza superior consta de un par
de placas planas, tal y como se muestra en la Anexo 1. La mordaza inferior
es fija y está situada en el mismo plano vertical que la mordaza superior.
- Dispositivo para aplicar una acción simple, armónica y reciproca que
mueva repetidamente la mordaza superior en un ángulo de 22o
30’ ± 0o
30’.
La velocidad de la oscilación debe ser de 100 ciclos/min ± 5 ciclos/min.
- Dispositivo para contar el número total de ciclos.
Troquel, u otro dispositivo cortante similar, para cortar una probeta de las
dimensiones mencionadas en la tabla de desarrollo apartado 2.
Amplificador óptico, con un aumento de aproximadamente, cuatro a
seis veces.
7.6.7 Uso del equipo de protección personal
Para la manipulación del equipo y la realización del ensayo se utilizaron los
siguientes elementos de equipo de protección personal:
159
- Gabacha manga larga de color blanco.
- Guantes desechables de látex o vinilo.
- Botas de trabajo.
7.6.8 Anexos.
Anexo 1. Posicionamiento de las probetas en las mordazas.
160
Anexo 2. Configuración del flexómetro.
No
Descripción
1 En la consola de mando se observan 8 botones, un regulador de velocidad y un
switch de encendido y apagado. Se debe observa que la posición de la mordaza
superior este paralelo a la mordaza inferior, caso contrario se debe regular la
posición con la ayuda de los botones con las figuras de flecha (arriba y abajo).
2 Presionar el botón con la palabra “SHIFT” para configurar los ciclos que se
deseen, con la ayuda de las flechas tanto las horizontales que moverá dentro
de la pantalla el lugar donde se desea cambiar el número y con las verticales
modificar el número necesitado.
3 Presionar el botón con la palabra “START” para iniciar el ensayo.
4 Cuando se consigan los primeros 10000 ciclos se deberá realizar de nuevo el
paso 2 y 3 con la diferencia que los ciclos requeridos en este ensayo será
25000 ciclos, en el siguiente 50000 ciclos y por último 100000 ciclos.
161
8 PROCEDIMIENTO PARA EL TRANSPORTE, RECEPCIÓN,
MANIPULACIÓN, PROTECCIÓN, ALMACENAMIENTO,
CONSERVACIÓN Y DISPOSICIÓN O DEVOLUCIÓN DE LOS ÍTEMS DE
ENSAYO.
8.1 Objetivo.
Establecer la metodología para realizar el correcto transporte, recepción, identificación,
manipulación, protección, almacenamiento, conservación y disposición final de las
muestras que son objeto futuro de análisis de laboratorio. Establecer la metodología para
realizar el correcto transporte, recepción, identificación, manipulación, protección,
almacenamiento, conservación y disposición final de las muestras que son objeto futuro
de análisis de laboratorio.
8.2 Alcance.
Este procedimiento aplica para el manejo de todas las muestras o ítems de ensayo que se
reciben para análisis en el laboratorio de calzado.
8.3 Definiciones y abreviaturas.
• Muestras o ítems de ensayo: Conjunto de unidades de muestreo extraídas de un
lote determinado para fines de prueba.
Para el laboratorio de calzado una muestra corresponde al material que se utiliza para
realizar cada uno de los ensayos que el laboratorio ofrece a sus clientes, cabe recalcar que
todos estos materiales muestras cumplen con los requisitos solicitados por la norma
ISO1705.
- Procedimiento de determinación de la dureza de indentación (método del
durómetro)
162
Probeta de una parte de la suela que sea igual o mayor a 6 milímetros de espesor,
si la muestra que se tiene es de un material uniforme (no suela) se corta una probeta
de 40mm de ancho por 80mm de largo.
- Procedimiento para ensayo de empeines, forros y plantillas (solidez del color
al frote)
Cuero de un espesor superior a 2 mm. Para mejor realización del ensayo se solicita
al cliente presentar la raja como muestra, si no es así se trabaja con la probeta
obtenida, en caso de poseer la raja se realiza obtención del área de muestra.
Raja: Mitad de la piel de la res.
- Procedimiento del ensayo de la resistencia a la absorción en forro textil.
Para la ejecución de este ensayo se cortan dos probetas circulares del forro para el
ensayo en seco.
Forro: Capa de material empleada para proteger, aislar, o dar forma, este
puede ser de uso interno. Normalmente este forro es material textil el cual
se encuentra dentro del calzado.
- Procedimiento de la absorción y desorción de agua.
Palmillas, las cuales han sido entregadas por el cliente, estas serán las que se
utilizaran para el ensayo, considerando todos los factores y condiciones de este
material que se pueden ver afectadas.
163
- Procedimiento de la resistencia de la abrasión de los cordones.
Ojetes normalizados.
• Construcción: Tipo visible (Normalizado/plano)
• Tipo de material: Latón
• Diámetro nominal interno del cuerpo: 4,5 mm
• Longitud nominal total: 5,5 mm
Cartón rígido de 3 mm de espesor; Se corta del zapato una muestra que incluya el
ojete.
Probeta (Cordón) de la medida establecida según la norma (56 cm).
8.4 Responsabilidades.
El director y jefe del laboratorio tienen la autoridad para tomar las decisiones pertinentes
en caso de evidenciar que las condiciones de protección puedan afectar la integridad de la
muestra y/o la confiabilidad del resultado.
El personal del Laboratorio tiene la responsabilidad de seguir los lineamientos definidos
en el presente procedimiento.
8.5 Contenido.
8.5.1 Recepción.
Los pasos a seguir para la recepción de los ítems a ensayar/calibrar:
1. Los ítems son recibidos por el encargado de atención al cliente quien avisa de
dicha circunstancia al jefe de laboratorio.
2. El jefe de laboratorio comprueba si los ítems enviados están incluidos en el pedido
de calibración/ensayo remitido con anterioridad por el cliente. En caso contrario,
solventa con el mismo las irregularidades detectadas.
164
3. El analista realiza una inspección visual de los ítems recibidos, rellenando un
informe de recepción (ver anexo 1) y comprobando su estado de conservación,
operatividad, etc.
Además, deberá informar de cualquier anomalía al jefe de laboratorio completando
en su caso el informe de no conformidad según el procedimiento de trabajo no
conforme
4. Tras dicha inspección los ítems son aceptados para su calibración/ensayo y se
completa el informe de recepción; y si presentan cualquier anomalía que impida
el correcto desarrollo de la calibración/ensayo, son devueltos al cliente.
8.5.2 Identificación.
El laboratorio debe contar con un sistema de identificación mediante etiquetados de los
ítems, que se mantiene durante toda su permanencia en el laboratorio de calzado para su
control e identificación evitando que no se confunda ni físicamente ni cuando se hace
referencia a ellos en registros u otros documentos.
En las etiquetas “material a calibrar” o “material a ensayar” se incluirán los siguientes
datos:
• Elemento: denominación del elemento a calibrar o ensayar (marca, modelo, etc.)
• Referencia: n° de albarán de entrega de los ítems o referencia del cliente.
• Fecha de ingreso y salida del laboratorio.
De esta forma se salvaguarda la confidencialidad de los trabajos contratados por los
clientes en el caso de visitas ajenas al laboratorio o cuando pueda haber otros clientes
presenciando las calibraciones/ensayos de las muestras.
8.5.3 Manipulación.
Para la manipulación de los ítems de ensayo se seguirán las instrucciones que el cliente
entregue junto con estos.
165
Los ítems deberán almacenarse en un espacio adecuado para evitar el daño o deterioro de
los mismos y tener un mayor control sobre su ubicación y estado, por lo que serán
divididos de la siguiente manera:
• Se almacenan los ítems que están pendientes de calibrar/ensayar una vez han sido
debidamente identificados (entrada).
• Se almacenan los ítems que ya han sido calibrados/ensayados para su devolución
al cliente (salida).
Mientras que los ítems permanezcan en el laboratorio, el jefe del laboratorio es el
encargado de velar por su integridad, evitando su deterioro, perdida o daño.
Cuando el jefe del laboratorio lo considere oportuno, en función de la programación de
los trabajos del laboratorio, entregará los ítems al analista para el desarrollo de la tarea.
Junto con los ítems deberá entregar una copia del proceso de calibración/ensayo aplicable
y la correspondiente hoja de resultados que se deberá cumplir.
Al finalizar su tarea, el analista anota en la etiqueta la fecha de salida, y coloca el/los ítems
en el apartado de salida en la zona reservada para ese fin, y avisa de ello al jefe del
laboratorio.
Si durante el desarrollo de la calibración o ensayo, se detecta cualquier anomalía o
desviación de las condiciones normales o especificadas en el procedimiento de
calibración, el analista emprenderá las acciones especificadas en el procedimiento de
trabajo no conforme, y colocará los ítems en el apartado de “pendiente de decisión” en la
zona reservada del Laboratorio para ese fin, hasta la resolución de la no conformidad.
Cuando existan dudas de la idoneidad de un ítem para su calibración, o cuando éste no se
ajusta a la descripción dada o no esté claro el procedimiento a seguir, el analista resolverá
estos temas con el cliente antes de proseguir, debiendo registrarse las conversaciones
mantenidas.
8.5.4 Entrega de los equipos calibrados.
166
Una vez ensayado o calibrado los ítems, el analista avisará al encargado de atención al
cliente para la devolución de los ítems de acuerdo con el siguiente procedimiento:
1. Se comprueba si han sido calibrados/ensayados y si se les ha colocado la
correspondiente Etiqueta de Calibración/Ensayo.
2. Se dan las instrucciones oportunas de embalaje de los ítems, respetando las
especificaciones del cliente del cliente.
3. El encargado de atención al cliente completa el impreso de "SOLICITUD DE
SALIDA DE MATERIAL" (ver anexo 2), y realiza las gestiones necesarias para
que los ítems sean almacenados en el espacio reservado para esto para luego ser
enviados a los clientes.
Se deberá archivar la copia de la Salida del Material.
En caso de que se requieran instrucciones específicas de transporte (tiempo de entrega,
tipo de agencia, medio, etc.) éstas serán convenientemente advertidas.
4. Se enviará al cliente (junto con el pedido o por correo) el certificado original
ENAC de los trabajos efectuados.
5. Por último, el encargado de atención al cliente inicia los trámites oportunos para
la facturación de los trabajos realizados.
8.6 Documentos de referencia.
• NTC-ISO/IEC 17025 Requisitos generales de competencia de
laboratorios de ensayo y calibración.
167
8.7 Anexos.
Anexo 1: Formato inspección de recepción.
LABORATORIO DE CALZADO
UNICAES
Documentación entregada.
Realizado por: V° B° Jefe de aseguramiento de la calidad:
Relación de equipos:
Resultado obtenido Aceptado
Rechazado Información de NO conformidad
ELEMENTO MARCA MODELO N° DE SERIE
Oferta:
Fecha:
N°
Cliente:
INSPECCIÓN DE RECEPCIÓN
168
Anexo 2: Solicitud de salida de material.
A ENVIAR POR: TELEFONO:
FIRMA:
FACTURABLE
NO FACTRABLE
DESTINO SOLICITADO POR:
CANTIDAD DESIGNACIÓN
MOTIVO:
Fecha:
LABORATORIO DE CALZADO
UNICAES
Pedido:
SOLICITUD DE SALIDA DEL MATERIAL
169
9. PROCEDIMIENTO DE TRABAJO NO CONFORME.
9.1 Política.
Es política del Laboratorio de calzado asegurar la calidad de sus ensayos, identificando
cualquier aspecto de su trabajo de ensayo o calibración que no sea conforme con sus
propios procedimientos o con los requisitos establecidos y tomando acciones para su
gestión y corrección en el menor tiempo posible.
9.2 Objetivo.
Describir el procedimiento para control de trabajos no conformes en los resultados de los
ensayos y/o calibraciones, de acuerdo con los procedimientos del sistema de gestión de
calidad y requisitos del cliente del Laboratorio de calzado, en la universidad católica de el
salvador, Santa Ana.
9.3 Alcance.
Este procedimiento aplica para todos los ensayos y/o calibraciones que se realicen en el
Laboratorio de calzado, en la universidad católica de el salvador, Santa Ana.
9.4 Definiciones.
• Producto o servicio: Resultado de un proceso o conjunto de procesos.
• Conformidad: cumplimiento de un requisito.
• No conformidad: Incumplimiento de un requisito.
170
• Producto y/o servicio no conforme: Es todo producto o servicio prestado por la
entidad a sus clientes, cuyo resultado no cumple con las disposiciones planificadas
y/o con los requisitos previamente establecidos.
• Corrección: Acción tomada para eliminar una no conformidad detectada.
• Requisito: Necesidad o expectativa establecida, generalmente implícita u
obligatoria.
9.5 Responsabilidad.
La administración y el control del presente procedimiento, es responsabilidad del jefe del
laboratorio o de quien él delegue.
Es responsabilidad del jefe de laboratorio y de los responsables de los procesos, cumplir
y hacer cumplir todas las disposiciones que aparecen en el presente procedimiento.
9.6 Contenido.
En los procedimientos que se realizan para los ensayos y/o calibraciones en el
laboratorio de calzado de la universidad católica de el Salvador, Santa Ana, los
trabajos no conformes pueden ser identificados por:
• Reclamaciones de los clientes.
• Control de calidad en los ensayos y/o calibraciones.
• Revisiones por parte de la dirección.
• Observaciones del personal del laboratorio o en la verificación de los
informes de resultados de ensayo o certificados de calibración
• Resultados de pruebas de aptitud de laboratorios.
171
• Incumplimiento de los requisitos establecidos en los documentos del sistema
de calidad.
9.6.1 Pasos a seguir de acuerdo con la causa del trabajo no conforme.
• Auditoría interna: Los auditores internos registran en el reporte de
auditoría las no conformidades encontradas. De acuerdo a este informe se
registra la importancia de la no conformidad, la(s) causa(s) y el director
implementará la acción correctiva o corrección para el cierre definitivo de
la no conformidad.
• Auditoría externa: Basados en el informe final del organismo, el comité
técnico del laboratorio implementará las acciones correctivas para el cierre
de la no conformidad.
• Reclamaciones del Cliente: Cuando el cliente no esté conforme con el
resultado del ensayo y/o calibración se registra su solicitud en el formato de
quejas y reclamos que se encuentra en el procedimiento para el tratamiento
de quejas
• Observaciones del personal: Si durante el proceso el personal encargado
de las pruebas, ensayos y/o calibraciones encuentra un trabajo no conforme
con los procedimientos establecidos en el sistema de gestión de calidad se
registra en el formato trabajo no conforme (ver anexo 1) y se implemente la
corrección inmediata; acción correctiva y/o preventiva necesaria de acuerdo
con la importancia.
Estos trabajos no conformes pueden ser ocasionados por propiedades de las
muestras a ser ensayadas, fallas técnicas de los equipos, comportamiento de
los reactivos, patrones de referencia, propiedades de los
instrumentos/equipos en calibración o ensayo. En caso de ser necesario se
172
interrumpe el trabajo hasta resolver el problema y se informa al cliente la
demora en los resultados; el director del laboratorio cuenta con la
responsabilidad y autoridad para interrumpir y reanudar el trabajo.
• Revisiones por parte de la dirección: Cuando se presentan trabajos no
conformes por Auditorías internas y externas, Observaciones del personal,
y Reclamaciones del cliente la dirección revisa cada uno de los formatos
donde se han registrado las no conformidades e implementa las acciones
correctivas y/o preventivas.
9.6.2 Tratamiento para el trabajo no conforme.
Los trabajos no conformes pueden ser detectados por cualquier persona relacionada
con las actividades del laboratorio de calzado.
- La persona que detecta, según su criterio, un posible trabajo no conforme es
responsable de informar al director del laboratorio la detección y si es
considerado hacer la descripción en el formato para trabajo no conforme
(ver anexo 1).
- Luego de realizar la descripción se evalúa si afecta otros resultados, las
causas y los efectos de este trabajo no conforme; y las acciones inmediatas
que se deben tomar como: suspensión del trabajo, detección del trabajo,
retención del informe, repetir el ensayo, calibración e inspección, utilizar
otro equipo, modificar el procedimiento, etc.
- Adicionalmente se evalúa la importancia o impacto, que se clasifican de alto
impacto y bajo impacto, sin limitarse a los siguientes casos se genera la
clasificación presentada a continuación; en cualquier otro caso el director
evalúa la criticidad:
✓ Alto Impacto: Reclamaciones válidas.
173
Entre ellas están:
Datos ya emitidos a un cliente, afectación significativa o moderada de la percepción
de la calidad del servicio por parte del cliente, alto impacto económico, no es posible
obtener el resultado o no tiene correlación con los otros datos, ensayo, calibración e
inspección no efectuado, pérdida de la muestra o contramuestra, identificación
errónea, cancelación del ensayo, calibración e inspección como resultado del trabajo
no conforme, aplazar el ensayo, calibración e inspección, modificar el procedimiento
sin autorización del cliente, incumplimiento en tiempos de entrega, no revisar o
firmar resultados, no diligenciar por completo los formatos con datos que afectan la
trazabilidad de los ensayos, calibraciones e inspecciones.
✓ Bajo Impacto: Los clientes no alcanzan a advertir el error.
Estos errores pueden ser:
Efectos mínimos en el proceso operativo, repetir el ensayo, calibración e inspección
o parte de él bajo criterios de calidad aceptables, uso de equipo paralelo o auxiliar
para efectuar el ensayo, calibración e inspección, falta diligenciar por completo los
formatos con datos que no afecten la trazabilidad de los ensayos, calibraciones e
inspecciones, falta incluir las fechas de repetición, baja afectación de la percepción
de la calidad del servicio por parte del cliente, bajo impacto económico.
- Se realiza la descripción y los resultados de la(s) acción(es) tomadas del
tratamiento del trabajo no conforme.
Si es necesario de acuerdo con el análisis de circunstancias relacionadas
emprender acciones correctivas, preventivas de mejora según el
procedimiento que corresponda.
- Finalmente se da el seguimiento y cierre a la acción para el tratamiento del
174
trabajo no conforme con la firma del director.
9.7 Documentos de referencia
NTC-ISO/IEC 17025 Requisitos generales de competencia de laboratorios de
ensayo y calibración.
NTC-ISO 9000 Sistema de gestión de calidad. Fundamentos y vocabulario.
175
9.8 Anexos
Anexo 1: Trabajo no conforme
Proceso: ……………………………………………………………………………………………………………………………….
Identificación del trabajo no conforme parte 1:
Nº Origen Descripción
VALORACION DEL TRABAJO NO CONFORME
Ocurrencia
Calificación
de la
ocurrencia
Impacto
Calificación
del impacto
Valoración del
trabajo no conforme
(ocurrencia x
impacto)
Nivel
del
riesgo
176
Identificación del trabajo no conforme parte 2:
ACCION CORRECTIVA
Acción
general
Descripción
de
actividades
Responsable
de la acción
Fecha
inicio
Fecha
finalización
SEGUIMIENTO
Reacción
(corrección,
control frente
a las
consecuencias)
Causa (s)
¿Se dio
solución
al trabajo
no
conforme?
¿Se
reanudo
el
trabajo?
Autorización
de la
reanudación
(cargo)
177
Instructivo
ETAPA 1
Describa el Trabajo No conforme.
ETAPA 2
Califique la ocurrencia:
Calificación
de la
ocurrencia
5. Alta: Se ha presentado 3 veces o más en el último año (Actual vigencia)
4. Media - Alta: Se ha presentado 2 veces en el año
3. Media: Se ha presentado 1 vez al año
2. Media-Baja: Se ha presentado 1 vez en los dos últimos años
1. Baja: No se ha presentado en los dos últimos años
ETAPA 3
Califique el impacto del trabajo no conforme:
5. Alto
4. Medio -Alto
3. Medio
2. Medio- Bajo
1. Bajo
ETAPA 4
Al valorar el trabajo no conforme, se obtendrá un resultado así:
IMPACTO
PROBABILIDAD 1 2 3 4 5
1 1 2 3 4 5
Valoración
del Trabajo
No
conforme
(Ocurrencia
* Impacto)
2 2 4 6 8 10
3 3 6 9 12 15
4 4 8 12 16 20
5 5 10 15 20 25
Nivel de riesgo:
Grave: Calificación entre 16 y 25 - Se requiere acción correctiva
Moderado: Calificación entre 9 y 15 - Se requiere acción correctiva
Leve: Calificación menor o igual a 8 - No se requiere acción correctiva
178
10. PROCEDIMIENTO PARA EL TRATAMIENTO DE QUEJAS.
10.1 Objetivo.
Definir y establecer los lineamientos para la recepción, evaluación y toma de decisiones
con respecto a quejas, para dar cumplimiento a los requisitos establecidos en la ISO/IEC
17025:2017 “Requisitos generales para la competencia de los laboratorios de prueba y
calibración”, con la finalidad de demostrar la operatividad del laboratorio de calzado bajo
un sistema de gestión de la calidad.
10.2 Alcance.
Este procedimiento tiene como alcance la recepción, validación, investigación, manejo,
toma de decisiones, solución y registro de quejas del laboratorio de calzado de la
Universidad Católica de El Salvador, Santa Ana
10.3 Definiciones.
• Queja de cliente o terceras partes afectadas: Se entiende como reclamación de
cliente o terceras partes afectadas, y se tramitará como tal, cualquier
manifestación de queja, oral o escrita, de un cliente o terceras partes afectadas,
relativa al no cumplimiento, o no adecuado cumplimiento, de cualquiera (en su
más amplio sentido) de los elementos que conforman el servicio prestado o de
posible prestación, incluida la disconformidad con los resultados de los ensayos.
• Queja justificada: Se entiende como tal cuando, del análisis de algún problema
planteado, resulta alguna evidencia que confirma lo alegado por el cliente o
terceras partes afectadas, o permanece, al menos, una duda razonable.
179
• Queja no justificada: Se considera como tal cuando, del análisis de algún
problema planteado, no resulta evidencia o duda razonable que pueda
interpretarse como confirmación del fallo alegado por el cliente o terceras partes
afectadas.
• Evaluación de la satisfacción de los clientes: Mecanismo establecido para
obtener de manera sistemática y continuada una información de retorno, tanto
positiva como negativa, de nuestros clientes. Esta información de retorno se
utilizará y analizará para mejorar el sistema de gestión, las actividades de ensayo
y calibración y el servicio a nuestros clientes.
• Encuesta de satisfacción: Procedimiento mediante el cual evaluamos la
satisfacción de los clientes. La encuesta de satisfacción consta de una serie de
preguntas que el cliente deberá responder. Su cometido principal es obtener la
información de retorno.
10.4 Responsabilidades.
N° Responsables Responsabilidades
1 Analista
Elaborar el procedimiento para el tratamiento de
quejas
2 Jefe de laboratorio
Revisar el procedimiento para el tratamiento de
quejas
3
Director del
laboratorio
Aprobar el procedimiento para el tratamiento de
quejas
4 Atención al cliente
Recibir, validar, investigar, evaluar, tratar y dar
solución a quejas.
Aplicar el procedimiento para el tratamiento de
quejas,
180
10.5 Contenido.
10.5.1 Recepción de la queja.
Una queja o reclamo por parte de una persona interna y/o externa del laboratorio podrá
realizarse por cualquier medio de comunicación (Correo electrónico, oficio, llamada
telefónica, mensaje de texto, etc.).
Los pasos que el cliente debe seguir para manifestar quejas y reclamos son:
• El cliente realiza el reclamo en forma verbal o escrita al laboratorio de calzado.
El correo electrónico al que puede enviar el formato lleno con la queja es:
laboratorio.calzado@catolica.edu.sv
• Cuando el cliente presenta un reclamo, este queda consignado en el formato de quejas y
reclamos (ver anexo 1) en él se establece qué tipo de queja o reclamo se presenta escrita
o verbal, quién realiza el reclamo, cómo realiza el reclamo verbal o escrito, cuando realiza
el reclamo con fecha, y se archiva con un número consecutivo para inicio del trámite.
El responsable de la recepción de cualquier queja registrará la misma en el registro de
quejas (ver anexo 1).
Es responsabilidad de receptar la queja, completar el formato y el registro de quejas,
personas que no tengan relación con la misma, garantizando la imparcialidad.
10.5.2 Confirmación de recepción de la queja.
El receptor de la queja confirmará al solicitante, la recepción de la queja. El laboratorio
dará aviso formal de la respuesta a la queja en un período de cinco (5) días hábiles, el
aviso formal de la respuesta se la realizará vía mail u oficio.
181
10.5.3 Revisión y validación de la queja.
El responsable de atención al cliente revisará el tipo de queja, así como la documentación
adjunta en el caso de que lo realice. Se verificará toda la información necesaria para
validar la queja.
La queja se validará, cuando tenga relación directa con las actividades de laboratorio
(Calidad del informe, atención al cliente, tiempo de entrega del informe, soporte técnico
y monitoreo en campo, etc.)
El laboratorio confirmará, si la queja se relaciona o no con las actividades del laboratorio
de las que es responsable. En el caso de que la queja no se relacione con las actividades
del laboratorio, se termina el proceso informando al solicitante que la queja no tiene
relación con las actividades realizadas por el laboratorio.
En el caso de que la queja se relacione con las actividades del laboratorio, se procederá a
realizar la investigación, evaluación, tratamiento, solución, seguimiento y finalización de
la queja.
Se tomarán acciones correctivas en el caso que se encuentren no conformidades en
(Calidad del informe, atención al cliente, tiempo de entrega del informe, soporte técnico
y monitoreo en campo, etc.), proveniente de la queja en curso.
10.5.4 Investigación de la queja.
Dentro del plazo de cinco días laborables, se deberá realizar el análisis de las causas que
generaron la queja y/o reclamo, se evaluará la pertinencia de la respuesta y se realizará las
observaciones correspondientes. El director del laboratorio se asegurará de que se tomen
acciones apropiadas para la resolución de quejas.
182
10.5.5 Evaluación, tratamiento y solución de la queja.
Se realizará una reunión donde se evaluará la pertinencia de la respuesta, asegurando la
confidencialidad y la toma de decisiones correctas para la respuesta a la queja, con el fin
de generar la mejor solución.
La evaluación, tratamiento y solución a la queja, serán realizados por personas que no
hayan participado en las actividades relacionadas a la queja, para salvaguardar los
principios de imparcialidad.
10.5.6 Respuesta de la queja.
Se realizará la respuesta a la queja vía mail u oficio. Tanto los resultados, evaluación,
tratamiento y solución a la queja serán realizados por personas que no hayan participado
en las actividades relacionadas a la queja, para salvaguardar los principios de
imparcialidad.
10.5.7 Seguimiento y finalización de la queja.
Una vez enviada la respuesta a la queja, se realizará el seguimiento y finalización de la
queja. El seguimiento se lo realizará vía mail, llamada telefónica, mensaje de texto u
oficio. Si la respuesta satisface al solicitante, se finalizará la queja. Si la queja no satisface
los requerimientos del cliente se volverá a evaluar, tratar y solucionar nuevamente la
queja.
Además, se enviarán encuestas a los clientes para evaluar y determinar la satisfacción del
servicio.
• Envío de encuestas de satisfacción
El responsable de atención al cliente se dirigirá por escrito al cliente informándole sobre
el sistema de evaluación de satisfacción de los clientes, adjuntándole un ejemplar de la
183
encuesta de satisfacción (ver anexo 2) y pidiéndole su devolución, tras rellenarla. Este
procedimiento se llevará a cabo dos veces al año con todos los clientes del laboratorio.
• Estudio y resolución de las encuestas de satisfacción
El responsable de atención al cliente evaluará las encuestas cumplimentadas por los
clientes. El resultado de la evaluación se hará constar visiblemente en espacio reservado
en la encuesta para este fin en el documento de evaluación de la encuesta.
Con base en los resultados de la evaluación, el analista tomará las medidas oportunas, y
nombrará a un responsable para el seguimiento de dichas medidas. Si procede se definirán
las acciones a tomar para corregirlas y evitar su repetición, se decidirá las personas
encargadas de llevar a cabo dichas acciones y el tipo de seguimiento que se va a efectuar
para comprobar la eficacia de las mismas.
10.6 Documentos de referencia.
ISO 9000:2015 Sistemas de gestión de la calidad -Fundamentos y vocabulario.
ISO/IEC 17025:2017 Norma Técnica. Requisitos generales para la competencia de los
laboratorios de ensayo y calibración.
184
10.7 Anexos
Anexo 1: Formato para quejas y reclamos.
Año: Mes: Día:
Queja: Verbal: Escrita:
1. Recepción de la queja:
Nombre de quien realiza la queja:
Ensayo, calibración e inspección
sobre la que se reclama:
Descripción de la
queja:
Nombre de quien recibe la
queja:
2. Validación e investigación de la queja
Aspectos Si No Observación
La persona que reclama es
usuario del laboratorio
El ensayo/ calibración fue
realizado en el laboratorio
La queja involucra aspectos
técnicos
La queja involucra aspectos
administrativos
La queja se relaciona con
datos del ensayo /
calibración
185
3. Acciones a tomar
Es necesario tomar una acción en el
plan de mejoramiento:
Tipo de Acción
Si No Correctiva Preventiva Mejora
4. Seguimiento
Fecha
(Año-Mes-Día)
Descripción del seguimiento
Persona que realiza el
seguimiento
5. Notificación al reclamante
Se dio solución al reclamante: Si No
Fecha
notificación
(Año-Mes-Día)
Descripción de la notificación Persona que realiza la
notificación
6. Cierre de la queja
Se dio cierre a la queja: Si No
Persona que realiza el
cierre:
186
Anexo 2: Formato de encuestas de satisfacción
Año: Mes: Día:
Razón social:
Representante de la empresa:
Dirección:
Teléfono
Correo electrónico
NIT/DUI
Buscamos siempre prestarle un mejor servicio, y en la búsqueda de nuestro
mejoramiento continuo, deseamos determinar su grado de satisfacción y expectativas
respecto al servicio prestado.
Nota: Favor seleccionar las casillas correspondientes con una equis “X” de acuerdo con
las siguientes opciones: E: excelente, S: sobresaliente, B: bueno, A: aceptable, M: mala.
1. PRESTACIÓN DEL SERVICIO E S B A M
a. ¿Ha cubierto el objetivo previsto al solicitar
este servicio?
2. PUNTUALIDAD EN LA ENTREGA DE
LOS RESULTADOS
E S B A M
a. ¿Se entregó oportunamente los reportes
emitidos de acuerdo con el tiempo acordado?
b. ¿Se cumplió a cabalidad con lo acordado en el
acuerdo de trabajo?
3. EVALUACION DE LOS CERTIFICADOS/
INFORMES EMITIDOS
E S B A M
187
a. ¿la información es clara y comprensible?
4. MOTIVACIÓN E INTERÉS E S B A M
a. ¿Cómo califica la disposición hacia el cliente?
5. COSTO DEL SERVICIO E S B A M
a. ¿Cómo califica el costo del servicio de
calibración, ensayo e inspección?
¿CÓMO SE ENTERO DE NUESTROS SERVICIOS?
a. Recomendación
b. Otro laboratorio u organismo
c. Otros; ¿Cuál?:
¿EN QUE PODEMOS MEJORAR?
Nota: Por favor realizar alguna sugerencia o comentario para mejorar el servicio
prestado. Gracias.
188
MECANISMOS CON EL QUE SE DOCUMENTA LO ESTABLECIDO EN LOS
REQUISITOS DE NORMA.
11. REVISION DE INSTALACIONES Y CONDICIONES AMBIENTALES.
11.1 Objetivo:
Establecer las condiciones adecuadas con las que debe contar el laboratorio para que estas
no afecten los resultados de los ensayos que este ofrece, debido a que por diferentes
factores como lo son humedad, polvo, contaminación microbiana, radiación, suministro
eléctrico, vibración, sonido, perturbaciones electromagnéticas, etc. Se puede generar
alguna alteración en los resultados.
Las condiciones ambientales del laboratorio de calzado están establecidas por los equipos
que se utilizan para la ejecución de cada uno de los ensayos.
11.2 Alcance.
El procedimiento de revisión de instalaciones y condiciones amiéntales se aplica a toda la
infraestructura del laboratorio de calzado, considerando las condiciones ideales tanto para
los equipos con los que cuenta el laboratorio, así como también las diferentes muestras
que se administran dentro del mismo, con este procedimiento se estipulan las diferentes
revisiones periódicas que se deben de ejecutar, con el fin de asegurar unas condiciones
óptimas en el laboratorio.
11.3 Definiciones.
• Humedad relativa: Relación entre la cantidad de vapor de agua que tiene una
masa de aire y la máxima que podría tener.
189
• Polvo: Conjunto de partículas diminutas que flotan en el aire y se depositan sobre
los objetos formando una capa de suciedad.
• Contaminación microbiana: La contaminación microbiológica se refiere a la
introducción involuntaria o no intencionada de microorganismos infecciosos como
las bacterias, levaduras, mohos, hongos, virus, priones, protozoos o de sus toxinas
y/o subproductos.
• Radiación: El fenómeno de la radiación es la propagación de energía en forma
de ondas electromagnéticas o partículas subatómicas a través del vacío o de un
medio material.
• Suministro eléctrico: El sistema de suministro eléctrico comprende el conjunto
de medios y elementos útiles para la generación, el transporte y la distribución de
la energía eléctrica. Este conjunto está dotado de mecanismos de control,
seguridad y protección.
Constituye un sistema integrado que además de disponer de sistemas de control
distribuido, está regulado por un sistema de control centralizado que garantiza una
explotación racional de los recursos de generación y una calidad de servicio acorde con la
demanda de los usuarios, compensando las posibles incidencias y fallas producidas.
• Vibración: Movimiento de vaivén, rápido y de poca amplitud, de un cuerpo que
vibra o de una parte de él.
• Sonido: Sensación o impresión producida en el oído por un conjunto de
vibraciones que se propagan por un medio elástico, como el aire.
• Perturbación electromagnética: Una perturbación electromagnética es cualquier
fenómeno electromagnético que puede degradar el funcionamiento de un
190
dispositivo, equipo o sistema, esta puede ser un ruido electromagnético, una señal
no deseada o una modificación del propio medio de propagación.
11.4 Contenido
11.4.1 Manejo de desechos.
En las actividades del laboratorio de calzado de la Universidad Católica de El Salvador,
como en todo proceso, la generación de desechos es un aspecto que causa un impacto
ambiental, partiendo de esto se tiene claro que la industria del calzado en sus procesos
genera residuos sólidos, líquidos y atmosféricos en sus diferentes etapas hasta la
culminación de los ensayos.
Se identificaron los distintos tipos de desechos que se generan durante las diferentes
actividades que se realizan normalmente, de manera particular se caracterizaron los
desechos generados durante la adquisición de muestras para la ejecución de los ensayos.
Entre ellos se pueden mencionar:
- Cuero.
- Forro textil.
- Cordones.
Para la evaluación de aspectos e impactos ambientales existen algunas técnicas, las cuales
ayudan a la identificación y evaluación de los factores más importantes que hay que
considerar para atribuir significancia. En este caso puede usarse la metodología de causa
efecto.
11.4.2 Condiciones ambientales para muestras y equipos.
Las condiciones ambientales están establecidas por la norma BSEN 50081-1 y BSEN
50082-1 la cual proporciona los requisitos para la emisión de perturbaciones
191
electromagnéticas de aparatos eléctricos y electrónicos destinados a su uso en entornos
residenciales, comerciales y de industria ligera y para los que no existen normas de
emisión específicas para productos o familias de productos.
Específicamente para equipos eléctricos destinados a uso profesional, industrial y
educativo, incluidos equipos y dispositivos informáticos para medición y prueba, control,
uso en laboratorio, accesorios previstos para su uso con los anteriores (por ejemplo, equipo
de manipulación de muestras).
El laboratorio debe contar con una iluminación adecuada para la ejecución de los ensayos,
debido a que estos en la mayoría de los casos requieren de mucha atención, por tal motivo
la iluminación ideal es de 400 a 1000 lux.
La temperatura es uno de los factores más importantes en este rubro debido a que esta
representa un papel primordial en la preparación de las diferentes muestras que se
utilizaran en los ensayos, así como también las condiciones ideales para el trabajo de cada
uno de los equipos, según la norma, un laboratorio de calzado requiere las condiciones de:
20 ± 0,5 °C para la temperatura. 45 ± 5 % para la humedad relativa.
11.4.3 Dispositivos de control
Los espacios dentro del laboratorio de calzado deberán disponer de los dispositivos de
control necesarios para garantizar los factores mencionados anteriormente (temperatura,
iluminación, humedad relativa, etc.), así como el registro continuo de dichas condiciones
ambientales. Para una correcta práctica se debe tener en cuenta el periodo de aclimatación
de los equipos, patrones o muestras antes de realizar las calibraciones o ensayos.
En el jefe del laboratorio recae la responsabilidad de garantizar la realización de las
prácticas del laboratorio en las condiciones ambientales requeridas (dentro de los límites
establecidos), suspendiendo los trabajos en caso de que se detecte cualquier anomalía o
desviación en el equipo de acondicionamiento.
192
Con objeto de asegurar lecturas representativas durante las mediciones o calibraciones, se
colocarán las sondas de humedad y temperatura uniformemente distribuidas por la sala y
lo más cerca posible de las zonas de medición. El personal del laboratorio controlará
durante su jornada laboral el correcto funcionamiento de los aparatos de
acondicionamiento, comunicándole al jefe del laboratorio cualquier anomalía en el
funcionamiento de los mismos, quien adoptará las medidas oportunas.
11.4.4 Instalaciones del laboratorio.
El laboratorio cumple con una serie de requisitos que son necesarios para poder obtener
una certificación de la norma ISO 17025, la cual menciona que el laboratorio, debe de
estar en una locación segura, ventilada y con todos los elementos necesarios para poder
llevar a cabo las actividades propias de este lugar, por tal motivo debe contar en cuanto a
servicios con:
• Ventilación.
• Iluminación.
• Electricidad.
• Agua.
• Gases.
• Aire comprimido.
El laboratorio de calzado debe contar con las siguientes instalaciones básicas:
• Almacén de productos.
• Almacén de equipos.
• Archivos.
• Despacho.
• Baños.
• Ducha.
• Lava manos.
193
• Vestuarios.
En el anexo 1 se muestra un ejemplo formato de inspección de instalaciones el cual deberá
ser llenado por el jefe del laboratorio antes de cada jornada de trabajo para asegurar que
las instalaciones se encuentran limpias y en las condiciones adecuadas para el desarrollo
de las diferentes pruebas.
11.4.5 Mantenimiento general
El personal deberá velar por una buena conservación del laboratorio, haciendo un uso
responsable del mismo y dejando ordenado su puesto de trabajo al final de la jornada.
- Diariamente: El personal del laboratorio controlará el funcionamiento de los
dispositivos de control del acondicionamiento ambiental, informando al jefe de del
laboratorio sobre cualquier anomalía.
- Semanalmente: Se llevarán a cabo limpieza y orden de cada uno de los puestos de
trabajo. Por otro lado, se verificará el funcionamiento de las sondas de humedad y
temperatura, mediante la comparación de las lecturas obtenidas entre una sonda
calibrada y la propia del instrumento de acondicionamiento ambiental.
- Anualmente: Revisión y labores de mantenimiento del sistema de
acondicionamiento ambiental e instalaciones eléctricas.
11.4.6 Aspectos generales en las instalaciones de un laboratorio de calzado.
Iluminación de seguridad y señalización:
La iluminación de seguridad y señalización son aspectos importantes en caso de
emergencia. En el R.D. 486/1997, Reglamento de Lugares de trabajo, recoge lo
siguiente: "en caso de avería de la iluminación, las vías y salidas de evacuación deberán
194
estar equipadas con iluminación de seguridad de suficiente intensidad", "los lugares de
trabajo, o parte de los mismos, en los que un fallo del alumbrado normal suponga un riesgo
para la seguridad de los trabajadores dispondrán de un alumbrado de emergencia de
evacuación y seguridad".
Alumbrado de emergencia:
Debe ser una instalación fija, provista de su propia fuente de energía, poniéndose en
funcionamiento cuando ocurra un fallo en la alimentación de la instalación del alumbrado
normal. La autonomía será de una hora como mínimo. Proporcionará iluminación en los
puntos donde están situados los equipos de las instalaciones de protección contra
incendios y en los cuadros de distribución del alumbrado y también en los recorridos de
evacuación.
Señalización:
Es preceptivo señalizar los recorridos de evacuación, salidas de emergencia, equipos de
protección contra incendios, equipos de alarma y equipos de primeros auxilios.
Instalaciones de protección contra incendios:
Los laboratorios deben disponer de protección contra incendios, en especial, extintores.
Los tipos de extintores estarán en función de la clase de fuego que pueda presentarse en
el laboratorio.
El emplazamiento de los extintores deberá permitir que éstos sean fácilmente visibles y
accesibles y a ser posible, cerca de las salidas.
Se considera aconsejable disponer de BIE (Boca de incendio equipada), en zonas cercanas
al laboratorio. Es obligatorio en locales o zonas de riesgo alto en los que el riesgo
dominante se deba a la presencia de materias combustibles sólidas.
En cuanto a los sistemas de detectores y alarma, una detección inmediata de un conato de
incendio es fundamental para combatirlo de una manera eficaz y rápida.
195
Instalación eléctrica:
La instalación eléctrica en el laboratorio debe estar diseñada en el proyecto de obra de
acuerdo con el Reglamento electrotécnico de Baja Tensión, en función del tipo de
instrumental utilizado y teniendo en cuenta las futuras necesidades del laboratorio.
Los conductores deben estar protegidos a lo largo de su recorrido y su sección debe ser
suficiente para evitar caídas de tensión y calentamientos. Las tomas de corriente para usos
generales deben estar en número suficiente y convenientemente distribuidas con el fin de
evitar instalaciones provisionales.
Criterios de seguridad en la instalación eléctrica:
• La conducción eléctrica del laboratorio se centralizará en un cuadro general cuya
ubicación será tal que no comprometa la seguridad del personal por
emplazamientos clasificados, áreas de paso, etc.
• El cuadro deberá permanecer en todo momento cerrado y en buen estado,
garantizándose un grado mínimo de protección.
• Se extremará el control en la correcta identificación de los conductores, fase,
neutro.
• Todos los circuitos dispondrán de la correspondiente protección magneto térmica
con corte omnipolar y protección diferencial cubriendo la totalidad de los circuitos.
• Las canalizaciones serán entubadas protegidas frente a factores mecánicos,
químicos y térmicos.
• En función de las características del laboratorio se pueden establecer circuitos para
iluminación, para cada mesa o grupo reducido de mesas de trabajo o para cada
aparato de gran consumo, o grupos de aparatos especiales.
Ventilación en laboratorios de calzado.
Para lograr un entorno de trabajo saludable es importante tener en cuenta los sistemas de
control de contaminantes. El objetivo del control de contaminantes es evitar la presencia
196
de agentes tóxicos y nocivos en el ambiente de trabajo, controlando la correcta evacuación
y expulsión de estos agentes.
Extracción localizada: Se pueden definir como dispositivos mecánicos cuya finalidad es
captar los contaminantes liberados en un foco antes de que se dispersen en el ambiente de
trabajo. Los dos ejemplos de aplicación más frecuente en el laboratorio lo constituyen: La
vitrina extractora de gases y las campanas.
- Vitrinas: Es un encerramiento al cual se le aplica un sistema de extracción
localizada. Consta de una zona de trabajo, un sistema extractor, conductos y
abertura por la que penetra en el recinto el aire necesario para arrastrar los
contaminantes.
- Campanas: Es un sistema de extracción localizada al foco contaminante. Es
importante que la situación de las campanas esté muy cerca del foco de generación
del contaminante.
11.5 Documentos de referencia
ISO/IEC 17025:2017 Norma Técnica. Requisitos generales para la competencia de los
laboratorios de ensayo y calibración.
197
11.6 Anexos
Anexo 1: Formato de inspección de instalaciones.
198
12. SELECCIÓN Y VERIFICACIÓN DEL MÉTODO.
Para cada uno de los ensayos que el laboratorio ofrece se debe realizar una verificación
según una normativa, siendo esta la que establece todos los parámetros a seguir para la
ejecución de cada uno de estos, así como también las condiciones y ajustes que deben
tener cada uno de los equipos que se utilizan para cada ensayo, esto con el fin de siempre
garantizar la exactitud en cada uno de los ensayos que se les ofrecen a los clientes.
12.1 Selección del método de ensayo.
Método de ensayo. Referencia Normativa.
Ensayo de determinación
de la dureza de
indentación (método del
durómetro)
- ISO 18898 Elastómeros. Calibración y verificación
de durómetros.
- ISO 23529 Elastómeros. Procedimientos generales
de preparación y acondicionamiento de probetas
para ensayos físicos.
Ensayo de empeines,
forros y plantillas
(solidez del color al
frote)
- La normativa UNE - EN ISO 17700:200 Método de
ensayo para la empeines, forros y plantillas. Solidez
del color de frote.
- La normativa UNE - EN ISO 20344: Métodos de
ensayo de calzado.
- La normativa UNE - EN 12222: Atmósferas
normales para el acondicionamiento y ensayo de
calzado y componentes para calzado.
- La normativa UNE – EN ISO 534: determinación
del espesor, densidad y volumen específico.
- La normativa EN ISO 105-A01: Ensayos de
solidez, por medio de luz del día.
199
- La normativa EN ISO 3696: Agua para uso en
análisis de laboratorio. Especificación y métodos de
ensayo.
Ensayo de la resistencia a
la absorción en forro
textil
- La normativa ISO 18454: atmosfera normal para el
acondicionamiento y ensayo de calzado y
componentes para calzado.
- La normativa NTS 61.111.01.18 apartado 7.26:
Método de resistencia a la absorción textil.
Ensayo de absorción y
desorción de agua
- La normativa ISO 17709: acondicionamiento de las
muestras-
- La normativa ISO 18454: atmosfera normal para el
acondicionamiento y ensayo de calzado y
componentes para calzado.
- La normativa ISO 22649: Método de ensayo de
absorción y desorción de agua.
Ensayo de la resistencia
de la abrasión de los
cordones.
- ISO 22774:2004: Especificaciones de métodos de
abrasión de cordones.
- EN 12222: Calzado. Atmosferas normales para el
acondicionamiento y ensayo de calzado y
componentes para calzado.
Ensayo de resistencia a la
flexión para empeines,
forros.
ISO 3696, Agua para uso en análisis de
laboratorio. Especificación y métodos de ensayo.
- ISO 5402-1:2011, Cuero. Determinación de la
resistencia a la flexión. Parte 1: Método
del flexómetro.
- ISO 17709, Calzado. Localización de la toma
de muestras, preparación y duración del
acondicionamiento de las muestras y de las
probetas. (Norma equivalente EN 13400).
200
- ISO 18454, Calzado. Atmósferas normales
para el acondicionamiento y ensayo de calzado
y componentes para calzado. (Norma
equivalente EN 12222).
201
12.2 Verificación del método de ensayo.
Ensayo de determinación de la dureza de indentación (método del durómetro).
LABORATORIO DE CALZADO UNICAES
Ensayo de determinación de la dureza de indentación (método del durómetro)
Analista.
Fecha.
Equipo. Durómetro para materiales de piso
Detalles de calibración Estándar
Cumplimiento Observaciones
SI NO
Diámetro de aguja 1.27 + - 0.12mm
Carrera de la aguja de
presión
2.5 + - 0.04mm
Tamaño de la cabeza de la
aguja de presión
0.79 + - 0,03mm
Calibración de dureza 25 + - 0.51HA
202
Ensayo de empeines, forros y plantillas (Solidez del color al frote).
LABORATORIO DE CALZADO UNICAES
Ensayo de empeines, forros y plantillas (Solidez del color al frote)
Analista.
Fecha.
Equipo. Analizador de pruebas abrasiva, solidez al frote y color en forros y plantillas
Detalles de calibración Estándar
Cumplimiento Observaciones
SI NO
Velocidad 40 + - 2 cpm
Masa total del
dispositivo
1000 + - 3.5g
Fuerza del frotamiento 35 - 40mm
Área de prueba 15 x 15mm
203
Ensayo de la resistencia a la absorción en forro textil.
LABORATORIO DE CALZADO UNICAES
Ensayo de la resistencia a la absorción en forro textil
Analista.
Fecha.
Equipo. Analizador de resistencia a la abrasión en los forros
Detalles de calibración Estándar
Cumplimiento Observaciones
SI NO
Velocidad rotacional 47.5 + - 2 rpm
Prueba de abrasión
795 + - 7g 12KPa
Prueba de pilling 415 + - 2g
Masa 2.5 + - 0.5kg
Diámetro 120 + - 10mm
Soporte de abrasión 28.65 + - 0.05mm
Soporte de pilling 90 + - 0.10mm
204
Ensayo de absorción y desorción de agua.
LABORATORIO DE CALZADO UNICAES
Ensayo de absorción y desorción de agua
Analista.
Fecha.
Equipo. Analizador de absorción y desorción de agua en palmilla
Detalles de calibración Estándar
Cumplimiento Observaciones
SI NO
Diámetro del rodillo 120 + - 1mm
Ancho del rodillo
50 + - 1mm
Velocidad
20 + - 1 rpm
Fuerza de calibración 80 + - 5N
Flujo de agua 7.5 + - 2.5 ml/min
205
Ensayo de la resistencia a la abrasión de cordones.
LABORATORIO DE CALZADO UNICAES
Ensayo de la resistencia a la abrasión de cordones.
Analista.
Fecha.
Equipo. Abrasimetro para cordones.
Detalles de calibración Estándar
Cumplimiento Observaciones
SI NO
Distancia entre clip fijo y
eje de tensión 35 + - 2mm
Frecuencia de
movimiento
60 + - 3 rpm
Distancia móvil 35 + - 2mm
Fuerza 2.45 + - 0.03N
206
Ensayo de resistencia a la flexión para empeines, forros.
LABORATORIO DE CALZADO UNICAES
Ensayo de resistencia a la flexión para empeines, forros.
Analista.
Fecha.
Equipo. Probador de flexión en cuero.
Detalles de calibración Estándar
Cumplimiento Observaciones
SI NO
Angulo de prueba 90° + - 2°
Frecuencia de calibración de la
prueba
135 - 150 ciclos
por minuto
Diámetro del mandril 30mm + - 0.1mm
207
13. REGISTROS TÉCNICOS
Los registros técnicos que el laboratorio utiliza para documentar y llevar control de todo lo que se realiza en las pruebas de ensayo son
los siguientes:
13.1 Registro para el ensayo de absorción y eliminación de agua en palmilla
LABORATORIO DE CALZADO UNICAES
ABSORCIÓN Y ELIMINACIÓN DE AGUA EN PALMILLA
Orden de Trabajo N°: Analista:
Método de ensayo: Velocidad:
Equipos utilizados (con su respectivo código de inventario):
Atmósfera de acondicionamiento (T°/HR):
24 horas previo a realizar el ensayo
Atmósfera de ensayo (T°/HR):
Fecha del ensayo:
Fecha del acondicionamiento: Hora de inicio del ensayo:
Hora de inicio del acondicionamiento: Hora final del ensayo:
208
Hora final del acondicionamiento:
Descripción y origen de probeta/s:
Dimensiones de la probeta:
Probeta
Flujo de
agua
(ml/min)
Área de la
probeta
Masa
inicial
(MO)
Después de 1 hora
de ensayo
Acond. 24 horas
Absorción de
agua (WA)
Eliminación de agua (WD)
Masa final (MF)
Masa
reacondicionada
(MR)
cm² mg mg mg mg/cm² %
M1
M2
M3
M4
209
Observaciones:
Firma del analista: Fecha del reporte:
210
13.2 Registro para el ensayo de resistencia a la abrasión en cordones.
LABORATORIO DE CALZADO UNICAES
RESISTENCIA A LA ABRASIÓN EN CORDONES
Orden de Trabajo N°: Analista:
Método de ensayo: Velocidad:
Equipos utilizados (con su respectivo código de inventario):
Atmósfera de acondicionamiento (T°/HR):
24 horas previo a realizar el ensayo
Atmósfera de ensayo (T°/HR):
Fecha del ensayo:
Fecha del acondicionamiento: Hora de inicio del ensayo:
Hora de inicio del acondicionamiento: Hora final del ensayo:
Hora final del acondicionamiento:
211
Descripción y origen de la probeta:
Probetas
N° de
Ciclos
Tipo de fallo
Descripción del deterioro
Cordón más
corto
Cordón más
largo
M1
M2
M3
Firma del analista: Fecha del reporte:
212
13.3 Registro para el ensayo de resistencia a la abrasión en forros.
LABORATORIO DE CALZADO UNICAES
RESISTENCIA A LA ABRASIÓN EN FORROS
Orden de Trabajo N°: Analista:
Método de ensayo:
Equipos utilizados (con su respectivo código de inventario):
Atmósfera de acondicionamiento (T°/HR):
24 horas previo a realizar el ensayo
Atmósfera de ensayo (T°/HR):
Fecha del ensayo:
Fecha del acondicionamiento: Hora de inicio del ensayo:
Hora de inicio del acondicionamiento: Hora final del ensayo:
Hora final del acondicionamiento:
Descripción y origen de la probeta:
213
Probetas
Ensayo realizado en N° de Ciclos Inspecciones
Seco Húmedo Daños causados
M1
25,600
51,200
M2
25,600
51,200
M3
25,600
51,200
M4
25,600
51,200
Firma del analista: Fecha del reporte:
214
13.4 Registro técnico para la determinación de la dureza.
LABORATORIO DE CALZADO UNICAES
DETERMINACIÓN DE LA DUREZA
Orden de Trabajo N°: Analista:
Método de ensayo:
Equipos utilizados (con su respectivo código de inventario):
Atmósfera de acondicionamiento (T°/HR):
24 horas previo a realizar el ensayo
Atmósfera de ensayo (T°/HR):
Fecha del ensayo:
Fecha del acondicionamiento: Hora de inicio del ensayo:
Hora de inicio del acondicionamiento: Hora final del ensayo:
Hora final del acondicionamiento:
Descripción y origen de la probeta:
Espesor de la probeta:
Probeta compuesta por capas:
N° de capas:
215
Muestra Probeta Lectura ° Shore A Promedio ° Shore A
Observaciones:
Firma del analista Fecha del reporte:
216
13.5 Registro técnico para la determinación de solidez del color al frote.
LABORATORIO DE CALZADO UNICAES
DETERMINACIÓN DE SOLIDEZ DEL COLOR AL FROTE
Orden de Trabajo N°: Analista:
Método de ensayo: Velocidad:
Equipos utilizados (con su respectivo código de inventario):
Atmósfera de acondicionamiento(T°/HR):
24 horas previo a realizar el ensayo
Atmósfera de ensayo (T°/HR):
Fecha del ensayo:
Fecha del acondicionamiento: Hora de inicio del ensayo:
Hora de inicio del acondicionamiento: Hora final del ensayo:
Hora final del acondicionamiento:
Descripción de la probeta/s:
217
Probeta:
Código de la probeta
Condiciones del
ensayo N° de
ciclos
Degradació
n de la
escala de
grises
Descarga de
color de la
escala de
grises
Aspecto
Seco Húmedo
Observaciones:
Firma del analista Fecha del reporte:
218
13.6 Registro para el ensayo de resistencia a la flexión en cuero.
LABORATORIO DE CALZADO UNICAES
RESISTENCIA A LA FLEXIÓN EN CUERO
Orden de
Trabajo N°:
Analista: Método de ensayo:
Equipos utilizados (con su respectivo código de inventario):
Atmósfera de acondicionamiento
(T°/HR):
Atmósfera de ensayo (T°/HR):
24 horas previo a realizar el ensayo
Fecha del ensayo:
Fecha del acondicionamiento:
Hora de inicio del ensayo:
Hora de inicio del acondicionamiento:
Hora final del ensayo:
ºHora final del acondicionamiento:
Descripción de probeta:
219
Probetas
obtenidas de :
Cortes
Calzado
acabado
Modelo de
zapato
ensayado:
Especificaciones del etiquetado:
Probetas
Ensayo realizado en
Dirección del ensayo
en la probeta Etapas de
inspección
(ciclos)
Daños causados
Probeta doblada Probeta plana
Seco Húmedo Frío Lateral Transversal
A simple
vista
Amplificador
óptico
A simple
vista
Amplificador
óptico
M1
10,000
25,000
50,000
100,000
M2
10,000
25,000
50,000
100,000
Observaciones:
Firma del analista Fecha del reporte:
220
14. INFORME DE RESULTADOS.
14.1 Objetivo.
Establecer lineamientos para elaborar, aprobar y entregar informes de resultados de
ensayos, análisis o calibraciones realizadas para los clientes del laboratorio de calzado, de
la Universidad Católica de El Salvador.
14.2 Alcance.
Este instructivo aplica a todos los informes de resultados generados por el laboratorio de
calzado de la Universidad Católica de El Salvador, desde que se registran los datos
originales hasta que se elabora, aprueba y firma el informe de resultados para entregar a
los clientes y si es necesario hasta cuando se requiera modificar o reemplazar un informe
ya elaborado.
14.3 Condiciones generales.
• La aplicación de este instructivo es responsabilidad del director del laboratorio o
a quien el delegue en los casos que técnicamente sea posible, el cual, en compañía
de su suplente, son los encargados de emitir informes de resultados.
• El laboratorio debe contar con una plantilla o formato particular para el informe
de resultados, que sirve de base para consignar los resultados de los ensayos,
análisis o calibraciones y demás información requerida demás información
requerida de acuerdo a lo establecido en el numeral 14.4.1.3.
• El archivo electrónico de los informes de resultados se realiza con contraseña de
apertura y al archivo físico sólo tiene acceso el personal autorizado por el director
221
del laboratorio, buscando asegurar la protección, integridad y confidencialidad de
los datos de los informes de resultados.
14.4 Desarrollo.
El formato para los informes de resultados está diseñado para incluir todos los datos de
manera exacta, clara e inequívoca, con el fin de que el usuario interprete y entienda
fácilmente los resultados de los análisis que el laboratorio realiza a sus ítems de ensayo,
análisis o calibración. Los datos que se incluyen en el informe de resultados son de
conformidad con las instrucciones especificadas por el método utilizado.
En el anexo 1 se puede ver ejemplos de formatos de informe de resultados para las pruebas
de ensayo que realiza el laboratorio de calzado.
14.4.1 Información que debe incluir el informe de resultados.
Los informes de resultados incluyen por lo menos la siguiente información:
14.4.1.1 Encabezado.
Aquí se incluye la información general del informe como: logo de la universidad
indicando la Sede, nombre del laboratorio, ubicación, título del documento (por ejemplo,
informe de resultados de ensayos, de análisis, o de calibración), fecha de elaboración, el
consecutivo de identificación unívoca asignada por el laboratorio buscando tener la mejor
trazabilidad, los datos de usuario (nombre, dirección, entre otros) y fecha de recepción de
los ítems a ensayar, analizar o calibrar.
222
14.4.1.2 Paginación.
En todas las hojas del informe de resultados se encuentra la numeración de las páginas,
con el formato “Página # de #” al lado inferior derecho de las mismas.
14.4.1.3 Presentación de los resultados.
Aquí se consigna la información, relacionada con los ensayos, calibraciones o análisis,
salvo que el laboratorio tenga razones válidas para incluirla:
− Método empleado.
− Desviaciones, adiciones o exclusiones del método y referencias documentadas de
las mismas.
− Una descripción, la condición y una identificación no ambigua del o de los ítems
ensayados, analizados o calibrados.
− Identificación de la muestra asignada por el usuario.
− Los resultados de los ensayos con las unidades de medición.
− Enunciado que se relacionan únicamente los resultados de los ítems de ensayo,
análisis o calibración suministrados por los usuarios.
− Enunciado que especifica que no se debe reproducir el informe de resultados, sin
aprobación del laboratorio.
− Otros enunciados que el laboratorio considere pertinentes para dar aclaraciones
respecto al informe de resultados.
− Pueden dar opiniones e interpretaciones, pero en este caso el laboratorio
documenta la base teórica sobre la cual se realizan las mismas.
− Fecha de realización de las mediciones.
− Nombre, firma y cargo de la persona que autoriza el informe de resultados.
223
Además de la información indicada en el numeral 3.4.1.3 los informes de calibración
incluyen, cuando es necesario para la interpretación de los resultados de la calibración, lo
siguiente:
− Las condiciones ambientales bajo las cuales fueron hechas las calibraciones y que
tienen una influencia en los resultados de la medición.
− La incertidumbre de la medición o una declaración de cumplimiento con una
especificación metrológica identificada o con partes de esta.
− Evidencia de que las mediciones son trazables.
14.4.2 Impresión y entrega de los informes de resultados.
Los informes de resultados se imprimen por duplicado y se firman, uno queda en el
archivo del laboratorio y el otro es entregado al cliente por el personal autorizado por el
director del laboratorio. La modalidad de entrega de los informes de resultados se realiza
según lo acordado con el cliente en la solicitud del servicio. Todos los informes de
resultados entregados se deberán registrar en un documento llamado “control de entrega
de informe de resultados” en donde se registra el número de identificación del informe, el
número de la solicitud de ensayo, análisis o calibración, la forma de entrega, el nombre de
quien entrega, el nombre de quien recibe, si cumple o no el plazo establecido para la
entrega y las observaciones asociadas a la entrega.
14.4.3 Modificaciones a los informes de resultados.
En caso de que sea necesario emitir un nuevo informe de resultados, se elabora uno nuevo
que hace referencia al original y se deberá incluir la declaración “suplemento al informe
de resultado número XXX”, sin embargo, un error en un informe de resultados podría
generarse en la digitación más no en la ejecución del ensayo/calibración dado los controles
en la ejecución de estos.
224
14.4.4 Información sobre declaraciones de conformidad.
Si el cliente solicita declaración de conformidad frente al ensayo/calibración, el
laboratorio hará la respectiva cotización dónde se informa al cliente la regla de decisión
establecida por el laboratorio y este la aprobará.
La regla de decisión de cada laboratorio se documenta en el instructivo de informe de
resultados.
14.5 Documentos de referencia.
NTC-ISO/IEC 17025 Requisitos generales de competencia de laboratorios de ensayo y
calibración.
225
14.6 Anexos
Anexo 1: formatos para informe de resultados
Laboratorio de control de calidad para la industria del calzado
UNICAES
Edificio H, primera planta.
INFORME DE RESULTADOS “XX-XX”
Fecha de informe:
I. Información del solicitante.
− Nombre:
− Rubro:
− Dirección:
− Teléfono:
− Correo:
II. Información de la muestra.
− Prueba: Solidez de color al frote de vaivén
226
− Probeta ensayada:
- Imagen de la probeta antes de la prueba:
III. Resultados Obtenidos.
Nombre de la muestra:
Referencia comercial:
Descripción de la muestra:
Dimensión de la probeta:
Espesor:
Cantidad de probetas
obtenidas:
Observaciones:
Prueba: Solidez de color al frote de
vaivén
Método:
Referencia normativa:
Condiciones ambientales
durante el ensayo:
Temperatura: Humedad Relativa:
N° total de ciclos: Velocidad:
Tipo de fieltro:
Evaluación en escala de grises
227
- Imagen de la probeta después de la prueba:
N° de
Probeta
Degradación Descarga Observación
1
2
Parámetro:
≥ 3
Resultado:
Nota:
Fecha de ensayo:
Elaborado por: Analista de Laboratorio de Calzado
Probeta 1 Probeta 2
228
15. CONTROL DE DOCUMENTOS.
15.1 Objetivo.
Establecer la metodología y los criterios para la elaboración, revisión, aprobación,
actualización y control de los documentos del sistema de calidad del laboratorio de
calzado de la universidad católica de el salvador.
15.2 Alcance.
Aplicar este procedimiento a todos los documentos generado4.s internamente o de fuentes
externas que son parte del Sistema de Calidad.
15.3 Definiciones / abreviaturas.
• Copias Controladas: Son copias de los documentos cuya circulación es
controlada por el laboratorio; cuando se producen modificaciones en un
documento las copias controladas son actualizadas.
• Copias Obsoletas: Documentos cuya aplicabilidad y/o veracidad no es vigente.
• Documento: Información y su medio de soporte.
• Información: Datos que poseen significado.
229
15.4 Desarrollo del procedimiento.
15.4.1 Documentos.
• Manual de calidad (MC): es el documento que describe en forma genérica el
sistema de calidad establecido. En él se define la política de calidad del
laboratorio y el alcance del sistema vigente.
• Procedimientos de gestión (PRO): documentos que describen en forma
general qué se hace para asegurar y controlar la calidad en lo que hace.
• Anexos: Utilizados para mostrar gráficos, tipos de planillas de registros,
esquemas, tablas y otros y que están relacionados con algún otro documento
que le da origen.
15.4.2 Formato, identificación y elaboración de documentos.
Los documentos confeccionados tienen en el encabezado una identificación única donde
se especifica el código, número, Nº de revisión, numeración de páginas y el total de ellas
y en el pie de página, los cargos que elaboran revisan y aprueban el documento. Además,
se registra la ruta de acceso y nombre del archivo.
La persona que elabora un documento debe solicitar al jefe del laboratorio la numeración
correspondiente ya que es él quien administra la totalidad de documentos del sistema de
calidad.
15.4.2.1 Identificación y Codificación de documentos del Sistema de Gestión de Calidad:
La codificación de los documentos del sistema de gestión de calidad es una combinación
alfanumérica que se ubica en el encabezado de cada tipo de documento como se establece
a continuación:
230
15.4.2.2 Documentos del laboratorio de calzado.
Código del documento Definición
SCLC-MC
SCLC: Sistema de calidad laboratorio de calzado.
MC: manual de calidad.
SCLC-PRO-XXX
SGC: Sistema de calidad laboratorio de calzado.
PRO: Procedimiento general del Sistema.
XXX: Consecutivo del documento.
SCLC-FOR-XXX-XX
SGC: Sistema de calidad laboratorio de calzado.
FOR: Formato del Procedimiento general.
XXX: Consecutivo del procedimiento.
XX: Consecutivo del formato.
Código del documento Documento
SCLC-MC Manual de calidad
SCLC-PRO-001
Procedimiento para la identificación de riesgos y
oportunidades.
SCLC-PRO-002 Procedimiento para selección de personal.
SCLC-PRO-003
Procedimiento para supervisión y autorización
del personal.
SCLC-PRO-004
Procedimiento para la manipulación, transporte,
almacenamiento, uso y mantenimiento
planificado del equipo.
SCLC-PRO-005
Procedimiento de compra de productos y
servicios suministrados externamente.
SCLC-PRO-006 Procedimientos de ensayo.
SCLC-PRO-007
Procedimiento para el transporte, recepción,
manipulación, protección, almacenamiento,
231
15.4.2.3 Diseño del encabezado para la identificación de los documentos.
15.4.3 Aprobación y emisión de documentos.
La revisión y aprobación de los documentos es realizada por personal autorizado de
acuerdo a la siguiente tabla:
conservación y disposición o devolución de los
ítems de ensayo.
SCLC-PRO-008 Procedimiento de trabajo no conforme.
SCLC-PRO-009 Procedimiento para el tratamiento de quejas.
SCLC-PRO-010
Procedimiento para la revisión de instalaciones y
condiciones ambientales.
SCLC-PRO-011 Procedimiento para el informe de resultados.
SCLC-PRO-012 Procedimiento para el control de documentos.
SCLC-PRO-013 Procedimiento para el control de registros.
SCLC-PRO-014 Procedimiento de acciones correctivas.
SCLC-PRO-015 Procedimiento para auditorías internas.
SCLC-PRO-016 Procedimiento para revisión por la dirección.
Tipo de documento Revisión Aprobación
Manual de calidad. Jefe de laboratorio. Director del laboratorio.
Procedimientos. Analista. Jefe de laboratorio.
232
En las instancias de preparación, revisión y aprobación, los responsables de dichas tareas
deben firmar todas las páginas del documento. Una vez aprobado el documento, está en
vigencia y se denomina documento publicado.
El jefe del laboratorio mantiene una lista maestra de los procedimientos del sistema de
calidad, procedimientos de metodologías analíticas, procedimientos de control de calidad
y los instructivos de trabajo en la cual se especifica nombre del documento, versión
vigente y distribución. Este listado se denomina “listado maestro de documentos del
sistema de calidad” y es actualizado anualmente (ver anexo 1).
Los documentos obsoletos o no válidos deben ser retirados prontamente de todos los
puntos de emisión y uso. Estos documentos son marcados con un sello de color rojo que
dice “DOCUMENTO OBSOLETO”. Estos documentos pueden ser guardados como
memoria histórica y se deberán agregar al formato “listado control de documentos
obsoletos” (ver anexo 2).
15.4.4 Cambios en los documentos
En el caso de realizar cambios en los documentos ya sea por reemplazo o agregados se
indican con letra color rojo con el fin de destacar los cambios efectuados.
Si lo que se modifica es el título del documento no se realiza indicación alguna.
Los cambios efectuados en los documentos son revisados y aprobados por los mismos
cargos que realizaron la revisión y aprobación original.
Formatos o instructivos de
trabajo.
Analista. Jefe de laboratorio.
233
La información de respaldo sobre la cual está basada la revisión y aprobación es mantenida
por el jefe de laboratorio.
Durante el uso de los documentos se permite realizar modificaciones manualmente, las
cuales son marcadas claramente, firmadas con las iniciales del profesional a cargo del
laboratorio y fechadas. Esto es realizado en todas las copias distribuidas.
La publicación de la nueva versión del documento se realiza anualmente.
Los cambios realizados en documentos computacionales se realizan marcando los
cambios en color rojo y se tienen carpetas por año y tipo de documento.
Cuando se requiere modificar un documento, se registran cambios y se actualiza el
documento, registrando en el formato control de cambios de documentos (ver anexo 4).
Esto puede darse debido a revisión del jefe y director del laboratorio quien aprueba su
modificación; o cuando el director apruebe solicitudes de los funcionarios realizadas a
través del Formato Solicitud de Cambios en Documentos (ver anexo 3).
15.4.5 Generación de copias controladas y no controladas
15.4.5.1 Copias controladas
Los responsables de las distintas áreas del laboratorio podrán generar copias controladas
de los documentos publicados. La distribución del Manual de Calidad se registra en el
formato “Distribución del Manual de Calidad” (ver anexo 5).
Estas copias serán distribuidas a aquellas personas integrantes del laboratorio del cual éste
es responsable.
234
Al enviar una nueva versión o el nuevo documento se utiliza el formato “Acuse recibo de
documentación” (ver anexo 6) que debe acompañar a los procedimientos internos y
externos e instructivos de trabajo para que el destinatario consigne su firma, fecha de
recepción y deje constancia de la devolución de la versión anterior en el caso que exista,
como constancia de recepción.
El acuse recibo es archivado por el usuario que generó dicha copia, responsable de la
destrucción de la versión anterior. Que fuera devuelta en el caso de tratarse de un
documento ya existente.
Cada destinatario es responsable de su copia. En caso de hacer fotocopias de este
documento debe señalarse como “Copias no controladas”.
Quien emite una copia controlada es responsable de la actualización de esta.
Al emitir una copia controlada se le coloca un sello de color rojo que dice:
15.4.5.2 Copias no controladas
Los usuarios que tienen acceso a los documentos publicados pueden generar copias
impresas, no controladas para ser entregadas para conocimiento o divulgación a quien
ellos consideren oportuno entregar y de las cuales no se garantiza su actualización. Se
debe colocar sello de color rojo que especifique “COPIA NO CONTROLADA”
15.4.6 Documentos externos
235
La administración, manejo y archivo de los documentos externos al sistema de calidad es
competencia de los responsables de cada una de las áreas del laboratorio que están bajo el
Sistema de Calidad.
El control de ellos se tiene al momento de su ingreso al sistema mediante la colocación de
un sello por parte del responsable del área con la siguiente información:
15.4.7 Documentos de referencia.
NTC-ISO/IEC 17025 Requisitos generales de competencia de laboratorios
de ensayo y calibración.
236
15.4.8 Anexos.
Anexo 1: Listado maestro de control de documentos.
CÓDIGO
NOMBRE DEL
DOCUMENTO
TIPO DE
DOCUMENTO
VERSIÓN
ACTUAL
FECHA DE
EDICIÓN UBICACIÓN MEDIO
COPIA
CONTROLADA
RECEPTOR
DÍA MES AÑO
237
Anexo 2: Listado control de documentos obsoletos.
FECHA DESDE LA QUE
SE CONSIDERA EL
DOCUMENTO
OBSOLETO
CÓDIGO
NOMBRE DEL
DOCUMENTO
VERSIÓN
FECHA DE
EDICIÓN UBICACIÓN MEDIO
TIEMPO DE
RETENCIÓN
DÍA MES AÑO DÍA MES AÑO
238
Anexo 3: Solicitud de cambios en documentos.
CÓDIGO
NOMBRE DEL
DOCUMENTO
VERSIÓN
ACTUAL
FECHA DE
EDICIÓN CAMBIO A SOLICITAR/
RAZÓN
NOMBRE Y CARGO
DEL SOLICITANTE
FECHA DE
SOLICITUD
DÍA MES AÑO
239
Anexo 4: Control de cambios en documentos.
REVISION
No.
CÓDIGO
NOMBRE DEL
DOCUMENTO
MODIFICACIONES
VERSION
ACTUAL
CAMBIO /
RAZÓN
REVISA APRUEBA
FECHA DE
EDICIÓN PÁGINA
DÍA MES AÑO
240
Anexo 5: Formato para la distribución del manual de calidad.
Fecha de entrega
del manual de
calidad
Destinatario Copia N°
N° de la versión del
manual de calidad
entregado.
Anexo 6: Formato acuse recibo de documentación.
Fecha de recepción
documento
Nombre y código
documento
decepcionado
N° de la versión del
documento
devuelto
Firma de quien
recepción y
devuelve los
documentos
241
16. CONTROL DE REGISTROS.
16.1 Objetivo.
Establecer las pautas generales para la identificación, recopilación, codificación, acceso,
archivo, almacenamiento, mantenimiento y disposición de los registros técnicos y de
calidad del laboratorio de calzado de la Universidad Católica de El Salvador.
16.2 Alcance.
Este procedimiento aplica para todos los registros electrónicos y físicos, del sistema de
gestión de calidad del laboratorio de calzado de la Universidad Católica de El Salvador.
16.3 Definiciones.
Registro: Documento que presenta resultados obtenidos o proporciona evidencia de
actividades desempeñadas.
16.4 Responsabilidades.
Todo el personal del laboratorio de calzado es responsable de la aplicación de este
procedimiento.
El jefe del laboratorio elabora y mantiene actualizada la lista maestra de registros, en la
cual se establecen los responsables del diligenciamiento de los registros.
El personal que hace uso de los registros los archiva y mantiene en forma ordenada.
242
16.5 Descripción del procedimiento.
16.5.1 Identificación de registros.
Responsable(s): Jefe de laboratorio.
Los registros incluyen toda la información aportada por los usuarios, por los proveedores
y por las entidades acreditadoras, certificadoras, normalizadoras o legales, que estén
relacionadas con la prestación de los servicios del laboratorio de calzado y su misión.
Así mismo, los registros incluyen los correos electrónicos u otro tipo de comunicaciones
por medios electrónicos e informáticos que se mantengan con los usuarios y estén
relacionadas con la prestación del servicio.
Si no se dispone de un formato o medio de registro preestablecido para recopilar algún
tipo de información, se debe utilizar una hoja en blanco en la que se debe escribir al
menos: el nombre del proceso en que se genera la información, el nombre y firma
responsable de su diligenciamiento, la fecha de registro y la información a ser registrada.
Cada registro deberá ser agregado al “Listado Maestro Control de Registros” (ver anexo
1) con su debida identificación.
Los formatos empleados para los registros son elaborados y se identifican con un código
de la siguiente manera:
16.5.1.1 Codificación de los registros.
Código del registro Definición
SCLC-RO-XXX
SGC: Sistema de calidad laboratorio de calzado.
RO: Registro operativo
243
XXX: Consecutivo del registro
SCLC-RG-XXX
SGC: Sistema de calidad laboratorio de calzado.
RG: Registro general.
XXX: Consecutivo del registro.
16.5.1.2 Registros del laboratorio de calzado.
Código del registro Registro
SCLC-RO-001 Solidez de color al frote en cuero
SCLC-RO-002 Dureza en tapilla/tacón.
SCLC-RO-003 Resistencia a la abrasión en cordones.
SCLC-RO-004 Resistencia a la flexión en cuero.
SCLC-RO-005
Absorción y desorción de agua en planta de
montado.
SCLC-RO-006 Resistencia a la abrasión en forro.
SCLC-RG-001 Registro de acciones correctivas.
16.5.2 Recopilación
Responsable(s): Todo el personal del laboratorio de calzado.
Las observaciones y datos son registrados en el momento de ser observados y medidos
por el responsable del diligenciamiento del formato respectivo, en los formatos o medios
preestablecidos.
Para la captura manuscrita de datos se utilizan fotocopias o reimpresiones de los
formatos originales. Para la captura electrónica de datos se debe hacer una copia del
archivo original del formato y guardar con un nombre diferente en la carpeta designada,
244
cuando aplique. Para la captura por medio de software se debe dejar el archivo soporte.
Los registros físicos se llenan en forma clara y con lapicero de tinta indeleble para
garantizar que la información permanezca legible. No se pueden escribir registros con
tinta borrable, lápiz ni pluma de tinta que se diluya con agua.
Las casillas de un registro que no se utilicen se anulan trazando sobre ellas una línea
que indique que allí no se escribió ningún dato. Si se trata de varias casillas
consecutivas, en fila o en columna, se puede trazar una línea que las abarque a todas.
En los registros electrónicos opcionalmente se puede escribir “NA” “N/A” o alguna otra
señal que indique que allí no se escribió nada.
Todos los registros deben incluir la fecha en que se registra la información y la firma de
la persona que los toma o la identificación del usuario para el caso de registros
electrónicos.
Si hubiese algún dato erróneo, este es tachado, no borrado, ni hecho ilegible, ni
eliminado y el valor correcto se escribe al margen. El responsable de la corrección debe
firmar el formato al lado del dato corregido o tan cerca como sea posible. Para el caso
de los registros electrónicos, el nuevo dato se escribe en el campo correspondiente,
se resalta el dato cambiado y se realiza un comentario haciendo la respectiva aclaración.
16.5.3 Codificación e indexación de registros
Responsable(s): Todo el personal del laboratorio de calzado.
La secuencia de la mayoría de los registros se identifica por la fecha de cada registro.
Cuando esto no sea así, antes de archivar los formatos diligenciados se deben enumerar
de manera consecutiva. Esta numeración permite identificar la ausencia de un registro
245
(falta de un número secuencial) y evita la introducción indebida de registros (duplicidad
de números o formatos sin numeración).
Las copias en blanco de los formatos solo se numeran cuando empiezan a ser
diligenciadas.
La persona encargada de diligenciar cada formato de registro es la responsable de
numerar debidamente la copia del formato utilizado.
16.5.4 Acceso
Responsable(s): Todo el personal del laboratorio de calzado.
La custodia de los registros es responsabilidad compartida de todo el personal del
laboratorio de calzado, el cual debe garantizar su integridad, confidencialidad y
seguridad.
Ninguna persona ajena al laboratorio, salvo en los casos de auditorías al sistema de
gestión de calidad, tiene acceso a los registros.
Los registros escritos ya archivados no pueden ser alterados bajo ninguna circunstancia.
Cualquier alteración o desaparición de un registro archivado es una no conformidad
grave que requiere la investigación y la aplicación inmediata de acciones correctivas, e
incluso disciplinarias según el reglamento de trabajo, el acuerdo de confidencialidad y
las leyes aplicables.
16.5.5 Archivo
Responsable(s): Todo el personal del laboratorio de calzado.
246
Los formatos diligenciados, ya sean manuscritos o en medio electrónicos, se archivan en
la carpeta que les corresponda según el proceso a que hacen relación y la ubicación, según
el tipo de carpeta, los registros deben llevar un orden lógico y consecutivo, ya sea por:
orden cronológico, orden alfabético, numeración consecutiva, número de muestra o
similares.
El criterio de ordenamiento de registros debe permitir identificar las eventuales ausencias
o duplicidades de registros.
Cuando sea necesario retirar de una carpeta un formato diligenciado, debe hacerse bajo
la autorización del jefe del laboratorio, posteriormente a su uso, el registro debe ser
entregado nuevamente al jefe del laboratorio para ser archivado en el mismo orden en
que estaba originalmente.
16.5.6 Almacenamiento.
Responsable(s): jefe del laboratorio.
Los registros físicos técnicos y de gestión se almacenan en la oficina de cómputo del
laboratorio de calzado en un archivador bajo llave para garantizar su seguridad y
confidencialidad.
El jefe del laboratorio será el encargado de custodiar los registros y podrán acceder a
ellos el personal del laboratorio de calzado. Dicho archivador se debe mantener cerrado,
lejos de fuentes de humedad, de calor o de cualquier otro factor que pueda causar su
alteración.
Las carpetas de archivo de registros deben estar y permanecer rotuladas y no deben ser
dejadas en las zonas donde se manipulan muestras, agua o líquidos. Se debe evitar retirar
del laboratorio de calzado cualquier carpeta de archivo de registros. Cuando esto sea
247
inevitable, se debe hacer con la autorización del director y jefe del laboratorio.
16.5.7 Mantenimiento de formatos
Responsable(s): jefe del laboratorio.
Para que un formato se encuentre vigente y pueda utilizarse para generar un registro, se
debe tener el formato siempre actualizado y realizando el mantenimiento adecuado, por
lo tanto, se debe agregar información, espacios o quitar información, espacios, entre otros
cuando se requiera.
16.5.8 Verificación de registros.
Responsable(s): jefe del laboratorio.
El jefe del laboratorio revisa periódicamente los registros del sistema de gestión de
calidad, para verificar que:
• Se utilicen los medios de registro establecidos en el sistema de gestión de calidad.
• Se registren los datos manuscritos con tinta indeleble.
• Las correcciones a los registros estén correctamente realizadas y firmadas.
• Se registre toda la información requerida.
• Se registren las desviaciones de los procedimientos o las observaciones a que
haya lugar.
• Se anulen las casillas no utilizadas.
• No se repitan ni falten números en la secuencia de numeración o indexación de
los formatos.
• Se firme cada registro o cada formato, según sea el caso.
• Se archiven los registros en los lugares establecidos.
248
16.5.9 Manejo de registros electrónicos.
Responsable(s): Todo el personal del laboratorio de calzado.
Los registros que el laboratorio de calzado maneja en medio electrónico, o digitalmente,
incluyen, entre otros: los datos primarios generados por equipos de medición y ensayo
controlados por computador o con dispositivos de almacenamiento electrónico , los datos
transcritos a archivos electrónicos, los cálculos de resultados en hojas de cálculo u otros
programas informáticos, los informes de resultados, los registros que sean escaneados
para ser conservados en medios digitales, las fotografías digitales relacionadas con el
trabajo del laboratorio de calzado y en general cualquier información que sea manejada
mediante sistemas digitales de manejo de información.
16.6 Documentos de referencia.
ISO/IEC 17025/2017 “Requisitos generales para la competencia de los laboratorios de
ensayo y calibración”
249
16.7 Anexos.
Anexo 1: Listado maestro de registros.
LABORATORIO DE CALZADO UNIVERSIDAD CATÓLICA DE EL SALVADOR
LISTADO MAESTRO DE REGISTROS
PROCESO: FECHA DE ACTUALIZACIÓN:
Nombre del
registro
Código
Responsable del
manejo del archivo
Lugar de
almacenamiento
Medio de
almacenamiento Nivel de
acceso
Tiempo de
retención
Impreso Digital
250
17. ACCIONES CORRECTIVAS.
17.1 Objetivo.
Establecer e implementar el procedimiento de acciones correctivas en el Laboratorio.
17.2 Alcance.
Aplicar este procedimiento en el laboratorio de calzado de la Universidad Católica de El
Salvador cuando se haya identificado trabajo no conforme o desviaciones con respecto a
los procedimientos del sistema de calidad o de las operaciones técnicas.
17.3 Definiciones.
• Acción Correctiva: Acción tomada para eliminar la causa raíz de una no
conformidad detectada u otra situación indeseable.
• No conformidad: El no cumplimiento de un requisito especificado a la cual se
debe dar tratamiento.
• Causa: Es la razón por la cual se ha presentado, o es posible que se presente una
no conformidad.
17.4 Desarrollo del proceso.
La identificación de problemas con el sistema de calidad o con las operaciones técnicas
puede ser identificada a través de actividades como control de trabajo no conforme,
auditorías internas o externas, revisiones de la gerencia, reclamos de clientes u
observaciones del personal. En este procedimiento se detallan las acciones correctivas a
seguir cuando hay una desviación en las medidas de control de calidad. Las acciones
correctivas son anotadas en el formato “Registro acciones correctivas”.
251
Para implementar las acciones correctivas se requiere realizar:
17.4.1 Análisis de la causa.
El jefe de laboratorio y el responsable de la actividad deben analizar la o las causas
potenciales que originaron el problema. Las causas potenciales pueden incluir los
requisitos del cliente, las muestras, las especificaciones de la muestra, los métodos y
procedimientos, las habilidades y capacitación del personal, los materiales fungibles o el
equipo y su calibración.
Frecuentemente la causa raíz de una no conformidad no es evidente, y por lo tanto se
requiere un análisis de todas las causas potenciales del problema, utilizando algunas
técnicas estadísticas como lluvia de ideas, análisis de los 5 PORQUÉS, espina de pescado,
diagrama de árbol, etc. Se utilizará la técnica que se considere más apropiada.
Anotar la o las causas en el formato “Registro acciones correctivas”.
17.4.2 Selección e implementación de acciones correctivas.
Al tener identificadas las causas potenciales, el jefe de laboratorio, debe identificar las
acciones correctivas correspondientes, seleccionar las acciones correctivas que tienen más
probabilidades de eliminar el problema y prevenir su ocurrencia e implementar dichas
acciones.
Algunas actividades y acciones correctivas se describen a continuación:
• Desviaciones en Procedimientos operativos normalizados o instructivos de
trabajo. En caso de detectar desviaciones en procedimientos operativos
normalizados o instructivos de trabajo, revisar con el responsable el desarrollo
de éstos y supervisar para ver si se requiere una nueva capacitación.
252
• Calidad de materiales utilizados en el laboratorio. En caso de detectar
alguna desviación a la calidad solicitada por el laboratorio, se devuelven
especificando la diferencia.
• Temperatura de equipos. La persona designada es responsable de verificar la
temperatura de los equipos dos veces al día y mantener sus registros. Cuando
existe una desviación, ajustar la temperatura en el rango correcto de
funcionamiento del equipo y registrar la modificación.
• Reparación de equipos. En caso de desperfecto, segregar el equipo, rotularlo
“Equipo fuera de uso” y realizar orden de trabajo para solicitar su reparación
al servicio técnico. Si el equipo tiene incidencia directa en el resultado analítico
se invalida el ensayo.
• Cortes de luz. Si se producen cortes de luz, el laboratorio debería contar con
una planta eléctrica, que funcione a los segundos de producido el corte, si ésta
presentará desperfectos y no funciona se invalidan las muestras o los resultados
de las pruebas que están en proceso.
Registrar todos los cambios resultantes de las investigaciones de las acciones correctivas
en el formato “Registro acciones correctivas.
17.4.3 Seguimiento de las acciones correctivas.
Hacer seguimiento de los resultados para asegurar que las acciones correctivas tomadas
hayan sido efectivas. Anotar esta información en el formato “Registro acciones
correctivas”.
253
17.4.4 Auditorías adicionales.
Cuando la identificación de no conformidades ponga en duda el cumplimiento de
procedimientos y políticas luego de evaluado la eficacia, se pueden realizar auditorías
adicionales, tan pronto como sea posible y así evitar un problema o la materialización de
un riesgo.
17.5 Documentos de referencia.
ISO/IEC 17025/20017 “Requisitos generales para la competencia de los laboratorios de
ensayo y calibración”.
NTC-ISO 9000:2015 Sistema de Gestión de Calidad. Fundamentos y Vocabulario.
254
17.6 Anexos.
Anexo 1: “registro de acciones correctivas”.
Detalle
Área en que se detecta: Origen
Fecha de detección: Auditoría interna
Nombre y cargo de persona que detecta: Auditoría externa
Reclamos
N° de no conformidad Trabajo no conforme
SECCIÓN I: Descripción de la no conformidad
(Documento, registro de referencia, personal, equipos, otros).
Detalle:
Ítem de la norma o documento comprometido:
SECCIÓN II: Análisis de la causa
Alcance de la no conformidad (Detalle):
SECCIÓN III: Acción propuesta
Acción propuesta:
Acción propuesta
Acción correctiva
Acción preventiva
Fecha de presentación plan de acción:
Fecha
implementación
SECCIÓN IV: Seguimiento de la acción
Fecha: Estado acción correctiva Firma responsable seguimiento
Firma jefe del laboratorio
255
18. AUDITORIAS INTERNAS.
18.1 Objetivo.
Realizar auditorías internas que cumplan los requerimientos de la Norma 17025.
18.2 Alcance.
Aplicar este procedimiento en las auditorías internas realizadas al laboratorio de calzado
de la Universidad Católica de El Salvador.
18.3 Definiciones.
Auditoría interna: auditoría a cargo del personal del laboratorio, que examina los
elementos del sistema de gestión de la calidad en su laboratorio para evaluar en qué
medida satisfacen los requisitos del sistema de la calidad
18.4 Desarrollo del proceso.
En las auditorías anuales se auditarán la totalidad de los ítems normativos de la norma
ISO/IEC 17025 y serán realizadas según programa anual de auditorías (ver anexo 1) y
plan de auditorías internas (ver anexo 2).
18.4.1 Etapa de preparación.
18.4.1.1 Plan de auditoría.
Verificar con auditada fecha de auditoría.
Confeccionar plan de auditoría (anexo 2).
256
− Especificar el objetivo y alcance de la auditoría.
− Identificar las personas que tienen responsabilidad directa con los objetivos
y alcance.
− Identificar los documentos de base, (norma del sistema de calidad y manual
de calidad del auditado).
− Identificar la o las áreas que se auditarán.
− Identificar equipo auditor que participará.
− Fecha y horario que se efectuará la auditoría.
− El horario y la duración estimados para cada actividad de la auditoría.
− El programa de reuniones que se harán con los ejecutivos del auditado.
− Especificar la confidencialidad de la auditoría.
− Distribución del informe de auditoría y la fecha estimada de edición.
18.4.1.2 Recopilación de información de auditorías anteriores.
Revisión y análisis de los documentos.
18.4.1.3 Elaboración o revisión pautas de verificación.
Si no existe pauta de verificación para la metodología específica se debe comunicar a la
encargada de reconocimiento para que realice su confección.
18.4.1.4 Notificación de la auditoría al área a ser auditada.
Enviar al auditado el plan de auditoría para que realice observaciones. Si hubiese
observaciones estas deben ser resueltas entre el auditor y el auditado antes de efectuar
la auditoría.
18.4.1.5 Designación del grupo auditor.
257
El jefe del laboratorio designará a los auditores para auditar áreas específicas previa
consulta a los auditores correspondientes.
18.4.2 Etapa de ejecución.
18.4.2.1 Reunión inicial.
− Presentar el equipo auditor a los auditados.
− Revisar el alcance y los objetivos de la auditoría.
− Entregar un breve resumen de los métodos y procedimientos que se usarán en la
ejecución de la auditoría.
− Establecer las relaciones de comunicación oficial entre el grupo de auditor y el
auditado.
− Confirmar que están disponibles los recursos e instalaciones que utilizará el grupo
auditor.
− Confirmar el tiempo y la fecha para la reunión final del grupo auditor y las jefaturas
superiores al auditado.
− Aclarar cualquier duda del plan de auditoría.
18.4.2.2 Recolección de evidencia.
Recolectar las evidencias objetivas a través de entrevistas, examen de documentos y
observación de las actividades y condiciones en las áreas auditadas.
258
Anotar en el checklist los indicios de no conformidades si son importantes e
investigarlos.
La información recogida a través de entrevistas debe ser comprobada a través de
observación física, mediciones y registros.
18.4.2.3 Observaciones de auditoria.
Documentar todos los hallazgos encontrados en el “formato hallazgos de auditoría” (ver
anexo 3).
Luego de que todas las actividades hayan sido auditadas, el auditor o grupo de auditores
deben revisar todas las observaciones para determinar cuáles deben informarse como
no conformidades.
Identificar las no conformidades por número correlativo y a que ítem de la norma
corresponde.
Las observaciones deben ser revisadas por el auditor jefe con el jefe del auditado.
Todas las observaciones de no conformidad deben ser conocidas por el jefe del auditado.
18.4.2.4 Reunión final.
Realizar una reunión final con las jefaturas superiores del auditado y los responsables
de las funciones concernientes para aclarar dudas y para comunicar informalmente las
observaciones de la auditoria con el fin de que se asegure que se han comprendido
claramente los resultados de la auditoria.
259
El auditor jefe debe presentar las conclusiones del grupo auditor para asegurar que los
objetivos de calidad se cumplirán.
Guardar los registros de la reunión final.
18.4.3 Informe auditoría.
18.4.3.1 Preparación del informe.
Preparar el informe bajo la dirección del auditor jefe, quien es responsable de su
exactitud y que esté completo.
18.4.3.2 Contenido del informe.
El informe debe reflejar fielmente el sentido y contenido de la auditoría.
Debe ser fechado y firmado por el auditor jefe.
El informe debe contener lo siguiente:
− El alcance y objetivos de la auditoría.
− Detalles del plan de auditoría.
− La identificación de los miembros del grupo auditor.
− Identificación del representante del auditado.
− La fecha de la auditoría.
− Identificación de la organización y área auditada.
− Identificación de los documentos de referencia con los que se efectuó la auditoría.
− Observaciones de no conformidad.
− Juicio del grupo auditor de la extensión del cumplimiento del auditado con la.
− Norma y documentación pertinente.
260
− La capacidad del sistema para lograr los objetivos de calidad definidos.
− La lista de distribución del informe de auditoría.
18.4.3.3 Distribución del informe.
El auditor jefe debe enviar el informe al jefe del laboratorio.
Los informes de auditoría que contienen información confidencial o reservada deben
ser guardados apropiadamente por el auditor jefe y la jefatura de distribución.
El informe de auditoría debe emitirse en un plazo de 15 días.
18.4.4 Final de la auditoria.
La auditoría se completa con la entrega del informe de auditoría a la jefatura del
auditado.
18.4.5 Seguimiento de la acción correctiva.
El auditado es responsable de determinar las causas e iniciar las acciones correctivas.
El auditor es responsable de realizar el seguimiento de la acción correctiva y verificar
su implementación.
18.5 Documentos de referencia.
ISO/IEC 17025/2017 “Requisitos generales para la competencia de los
laboratorios de ensayo y calibración”.
261
18.6 Anexos.
Anexo 1: Programa anual de auditorías internas.
Referencia
ISO/IEC
17025
Elementos del sistema de calidad de
ser auditados
E F M A M J J A S O N D
4.1 Organización
4.3 Control de documentos
4.4
Revisión de solicitudes, propuestas y
contratos
4.6 Adquisición de servicios y suministros
4.7 Servicio al cliente
4.8 Reclamos
4.9 Trabajo no conforme
4.10 Acciones correctivas
4.11 Acciones preventivas
4.12 Control de registros
4.13 Auditorías internas
4.14 Revisión por la dirección
262
5.2 Personal
5.3
Instalaciones y condiciones
ambientales
5.5 Equipos
5.8 Manipulación de los ítems de ensayo.
5.9
Aseguramiento de la calidad de los
resultados de ensayo y calibración.
5.10 Informe de resultados
263
Anexo 2: Plan de auditoría
Fecha: Auditoría N°: Unidad que va a ser
auditada
Jefe de área: Fecha programada:
Hora inicio:
Hora final:
Objetivo de la auditoría:
Alcance de la auditoría:
Documentos de referencia a revisar:
- Manual de calidad.
- Procedimientos de gestión.
- Procedimientos técnicos
- Instructivos de trabajo
- Registros técnicos.
- Equipo auditor:
- Auditor líder:
- Auditor:
- Auditor técnico:
- Observador:
Cronograma de actividades principales
Fecha:
8:00 – 8: 15 Reunión inicial. 8:15 a 10:30
Revisión de los
siguientes
aspectos
- Instalaciones
- Equipos
- Métodos de
ensayo
- Manipulación de
los ítems de
ensayo
264
8:15 a 12:00
Revisión de los
siguientes
aspectos
- Organización.
- Control de
documentos.
- Revisión de
solicitud,
ofertas y
contratos.
- Adquisición de
servicios y
Suministros.
- Servicio al
cliente.
- Reclamos.
- Trabajo no
conforme.
12:00 – 1:00 Almuerzo
1:00 – 5:00
Revisión de los
siguientes
aspectos
- Acciones
correctivas y
Preventivas.
- Auditoría
interna.
- Revisión de
Gerencia.
- Personal.
1:00 – 3:00 - Aseguramiento
de calidad.
- Informes de
resultados.
3:00 – 4:00 Resumen
auditoría.
4:00 – 5:00 Reunión final.
Observaciones:
Solicito a “XX” que el día programado se encuentre disponible la documentación antes
mencionada, el personal que será entrevistado y que el laboratorio siga con la rutina normal
de trabajo.
Firma auditor
265
Anexo 3: hallazgos de auditoría
N° Hallazgo NC/O Evidencia
Referencia
normativa
266
19. REVISIÓN POR LA DIRECCIÓN.
19.1 Objetivo.
Verificar que el sistema de calidad es efectivo tanto para alcanzar los objetivos de calidad
del laboratorio de calzado de la Universidad Católica de El Salvador, como para satisfacer
los requisitos establecidos en la norma ISO 17025.
19.2 Alcance.
Aplicar este procedimiento a las revisiones de gerencia realizadas anualmente.
19.3 Definiciones.
Alta dirección: Persona o grupo de personas del máximo nivel jerárquico que dirigen y
controlan la entidad.
19.4 Desarrollo.
Las revisiones gerenciales son responsabilidad del jefe del laboratorio, quien planifica y
programa anualmente dichas revisiones, en conjunto con el director del laboratorio. Este
programa se registra en el formato “Programa de revisión por la dirección” (ver anexo 1).
El jefe del laboratorio elabora un formato a través del cual informa al personal que deberá
participar en la revisión de gerencia, la fecha y hora programada, la lista de personas que
deben asistir y el programa de la reunión, indicando los puntos que serán analizados.
El jefe del laboratorio es el responsable de recopilar y procesar la información cuando se
requiera, referente a los temas que serán objeto de discusión.
267
La revisión de gerencia comprende el análisis de los siguientes puntos, sin limitarse solo
a ellos:
• Temas pendientes de la revisión anterior, cumplimiento de objetivos según
política.
• Informes de auditorías externas, de clientes u otros organismos.
• Resultados de auditorías internas desde la última revisión y se registra en el
formato “resumen de auditorías” (ver anexo 2).
• Implementación de acciones correctivas.
• Documentación del sistema y necesidades de cambios en la documentación.
• Detalles de reclamos de los clientes, no conformidades y acciones correctivas.
• Resultados de Inter laboratorios y la necesidad de participación en otras áreas.
• Resumen de no conformidades última auditoría interna
• Responsabilidades del sistema de calidad
• Revisión de políticas y objetivos
• Capacitación y entrenamiento del personal / actualización del personal existente.
• Planes futuros y estimaciones de nuevos trabajos, personal, equipos, otras.
La revisión por la dirección se registra en el formato “Acta de revisión de gerencia” (ver
anexo 3), que contiene la siguiente información.
• Fecha.
• Lista del personal que participó.
• Temas tratados y sus conclusiones.
• Acuerdos, responsable de su implementación y plazo estimado.
El jefe de laboratorio debe elaborar el acta correspondiente.
El jefe de laboratorio proporcionará los recursos necesarios para la implementación de los
acuerdos establecidos.
268
19.5 Documentos de referencia.
ISO/IEC 17025/2000 “Requisitos generales para la competencia de los laboratorios de
ensayo y calibración”.
19.6 Anexos.
Anexo 1: Programa de revisión por la dirección.
Puntos a ser analizados Fecha
Temas pendientes de la revisión anterior.
Informes de auditorías externas.
Resultados de auditorías internas.
Implementación de acciones correctivas.
Documentación Sistema de Calidad y necesidades de
cambios.
Detalles de reclamos, no conformidades y acciones
correctivas.
Resultados participación en interlaboratorios y
necesidades de participación en otras áreas.
Resultados de verificaciones internas.
Resumen de No Conformidades última auditoría.
Responsabilidades del Sistema de Calidad.
Revisión de políticas y objetivos.
Capacitación y entrenamiento del personal.
Planes futuros y estimaciones de nuevos trabajos,
personal, equipos etc.
269
Anexo 2: Resumen de auditorías.
Nº AUDITORÍA:
Sector auditado: Fecha auditoría:
Personas presentes durante la auditoría:
Grupo auditor:
Personas que llevan a cabo los ensayos:
Analista: Ensayo:
Número de no conformidades (Nº total de páginas del informe)
Observaciones (aspectos a destacar)
Auditor responsable
Responsable del
sector involucrado
Máximo responsable
Firma Fecha
270
Anexo 3 Acta de revisión de gerencia.
Fecha revisión por la dirección:
Personal que participó en la revisión por la dirección:
-
-
-
-
Temas tratados:
Acuerdos, responsables de su implementación y plazo estimado
271
20. EVALUACIÓN DE LA INCERTIDUMBRE DE MEDICIÓN.
Para poder determinar la incertidumbre se evaluaron diferentes riesgos que pueden afectar
la medición y toma de datos en las pruebas de ensayo.
Los riesgos se determinaron con base en el al siguiente mapa de procesos.
Para evaluar los riesgos se utilizó el método IPER, el cual consiste en la elaboración de
una matriz en la que se describe de manera organizada las actividades, riesgos y controles,
lo cual permite una evaluación, control, monitoreo y comunicación de riesgos ligados a
cualquier actividad o proceso.
Este método se explica con mayor detalle en el “procedimiento para abordar riesgos y
oportunidades”.
Aquí se evalúa:
• Ambiente.
• Personal.
• Equipamiento.
• Trazabilidad.
Cliente
necesidades
Muestra:
•Recepción
de la
muestra.
•Obtención
de la zona
de
muestra.
Método de
ensayo:
•Obtención
de la
probeta.
•Acondicion
amiento
•Método de
ensayo.
Informe
final:
•Preparación
del informe.
(Control de
datos,
análisis de
datos).
Cliente
satisfacción
272
Disminuye
la
propabilida
Disminuye
el impacto
Valor
cuantitativo
Valor
cualitativo
Valor total
(cuantitativo
y cualitativo)
Efecto del control Eficacia de los controles
Identificación
del riesgo
Clasificación
del riesgo
Causas
Consecue
ncias
Controles
existentes
Registro
que
evidencia la
aplicación
del control
Anexo N°1
Matriz para calificar Riesgos y oportunidades
Parte 1
273
Probabilidad Impacto Nivel
Seguimiento
Fecha de
inicio
Fecha de
terminación
Valoración del riesgo con los
controles
Opción de
manejo
Acciones
preventivas
Responsable
Parte 2
274
CONCLUSIÓN
En el desarrollo de este proyecto de graduación a cerca de la creación de documentación
necesaria para optar a una acreditación de la norma internacional ISO 17025 en el
laboratorio de calzado de la Universidad Católica de El Salvador, es necesario establecer
las respectivas conclusiones que permitan evaluar los resultados obtenidos en el estudio.
El trabajo realizado aproximadamente durante un periodo de tiempo de 6 meses,
contribuirá a la preparación de la documentación necesaria que debe tener un laboratorio
de calzado, como lo es el de la Universidad Católica de El Salvador, el cual podrá optar a
una acreditación de una norma internacional como lo es la ISO 17025, esto con el fin de
que siendo el único laboratorio de calzado en la región se pueda generar un avance
económico importante para el país, ya que se transmitirá más confianza y seguridad a los
clientes nacionales e internacionales.
Se ofrecen seis diferentes ensayos en el laboratorio, los cuales cubren las necesidades
actuales en dicho rubro, estos ensayos han sido estipulados bajo diferentes normas ISO y
la norma salvadoreña, la cual está basada en la norma ISO 17025; con el fin de otorgar un
servicio de calidad a todos los clientes, también se hicieron los cambios necesarios en los
procesos existentes que tenía el laboratorio, esto para seguir en todo momento lo que la
norma ISO estipula, también se documentaron algunos cambios que se deben hacer en las
instalaciones del laboratorio, esto para trabajar en coordinación con diferentes entidades
gubernamentales a las cuales se les puede ofrecer el servicio del laboratorio y que también
pueden ayudar en el crecimiento de este como lo es el ministerio de economía de El
Salvador del cual a se ha recibido ayuda.
Al realizar el proyecto se permitió determinar las principales carencias de la institución
en diferentes áreas, las cuales no cumplen con los requisitos internacionales, con los que
debe contar un laboratorio de calzado, por tal motivo se documentó la forma ideal en las
cuales deben estar las instalaciones en dicho laboratorio, esto con el fin de que las
autoridades pertinentes tomen la decisión de mejorarlas y así poder ofrecer los servicios
de una forma mucho mejor, cumpliendo los requisitos internacionales en un 100%.
275
Mediante la observación, conocimiento y estudio de las condiciones actuales del
laboratorio de calzado de la Universidad Católica de El Salvador, se puede llegar a
concluir de forma general que la creación de documentos para optar a una acreditación
internacional es viable y factible, debido a que posee la capacidad técnica, económica y
financiera para implementar dicha documentación y a la vez hacer los cambios
recomendados sin incurrir en gastos elevados, asimismo la administración del laboratorio
de calzado de la Universidad Católica de El Salvador muestra mucho agrado con el trabajo
realizado, brindando el respaldo necesario en la aplicación de cada proceso establecido y
así obtener los mejores resultados.
276
CRONOGRAMA PLAN DE TRABAJO
Nombre de la empresa: Laboratorio de Calzado UNICAES Giro de la institución: Industria del calzado.
Nombre del egresado: Katherine Abigail Gómez Vázquez Fecha de inicio: 27/07/2020
Henry Alexander Landaverde Figueroa Fecha de finalización: 30/01/2021
Facultad: Ingeniería y arquitectura. Asesor : Ing. Jasmín Rocío Retana de Alemán
ACTIVIDADES
jul-20 ago-20 sep-20 oct-20 nov-20 dic-20 ene-21
1 2 3 4 1 2 3 4 1 2 3 4 1 2 3 4 1 2 3 4 1 2 3 4 1 2 3 4
1. Revisión y mejora de la documentación existente.
2. Elaboración de documentación de planificación.
2.1 Elaboración de los objetivos de calidad.
2.2 Elaboración de política de imparcialidad y
confidencialidad.
2.3 Elaboración de procedimiento para la identificación de
riesgos y oportunidades.
2.4 Elaboración de la estructura organizativa.
3. Elaboración de procedimiento para la selección del personal.
4. Elaboración de procedimiento para supervisión y autorización
del personal.
5. Elaboración de procedimiento para la manipulación,
transporte, almacenamiento, uso y mantenimiento planificado
del equipo.
6. Elaboración de procedimiento de compra de productos y
servicios suministrados externamente.
7. Elaboración de procedimientos de ensayo.
277
8. Elaboración de procedimientos de muestreo.
9. Elaboración de procedimiento para el transporte, recepción,
manipulación, protección, almacenamiento, conservación y
disposición o devolución de los ítems de ensayo.
10. Elaboración de procedimiento de trabajo no conforme.
11. Elaboración de procedimiento para el tratamiento de quejas.
12. Establecimiento de mecanismos con los que se documenta lo
establecido en los requisitos de norma.
12.1 Revisión de instalaciones y condiciones ambientales.
12.2 Selección y verificación del método.
12.3 Registros técnicos.
12.4 Evaluación de incertidumbre.
12.5 Informe de resultados.
12.6 Control de documentos.
12.7 Control de registros.
12.8 Acciones correctivas.
12.9 Auditorías internas.
12.10 Revisión por la dirección.
F.___________________ F.___________________ F.___________________
Henry Alexander
Landaverde Figueroa
Egresado
Ing. Jasmín Rocío Retana
de Alemán
Asesor
Katherine Abigail
Gómez Vásquez
Egresado
278
CRONOGRAMA REAL DE TRABAJO
Nombre de la empresa: Laboratorio de Calzado UNICAES Giro de la institución: Industria del calzado.
Nombre del egresado: Katherine Abigail Gómez Vázquez Fecha de inicio: 27/07/2020
Henry Alexander Landaverde Figueroa Fecha de finalización: 13/02/2021
Facultad: Ingeniería y arquitectura. Asesor: Ing. Jasmín Rocío Retana de Alemán
ACTIVIDADES
jul-20 ago-20 sep-20 oct-20 nov-20 dic-20 ene-21 Feb-21
1 2 3 4 1 2 3 4 1 2 3 4 1 2 3 4 1 2 3 4 1 2 3 4 1 2 3 4 1 2 3 4
1. Revisión y mejora de la documentación existente.
2. Elaboración de documentación de planificación.
2.1 Elaboración de los objetivos de calidad.
2.2 Elaboración de política de imparcialidad y
confidencialidad.
2.3 Elaboración de procedimiento para la
identificación de riesgos y oportunidades.
2.4 Elaboración de la estructura organizativa.
3. Elaboración de procedimiento para la selección del
personal.
4. Elaboración de procedimiento para supervisión y
autorización del personal.
5. Elaboración de procedimiento para la manipulación,
transporte, almacenamiento, uso y mantenimiento
planificado del equipo.
6. Elaboración de procedimiento de compra de
productos y servicios suministrados externamente.
7. Elaboración de procedimientos de ensayo.
8. Elaboración de procedimientos de muestreo.
279
9. Elaboración de procedimiento para el transporte,
recepción, manipulación, protección,
almacenamiento, conservación y disposición o
devolución de los ítems de ensayo.
10. Elaboración de procedimiento de trabajo no
conforme.
11. Elaboración de procedimiento para el tratamiento
de quejas.
12. Establecimiento de mecanismos con los que se
documenta lo establecido en los requisitos de norma.
12.1 Revisión de instalaciones y condiciones
ambientales.
12.2 Selección y verificación del método.
12.3 Registros técnicos.
12.4 Informe de resultados.
12.5 Control de documentos.
12.6 Control de registros.
12.7 Acciones correctivas.
12.8 Auditorías internas.
12.9 Revisión por la dirección.
12.10 Evaluación de incertidumbre.
13. Elaboración informe final
14. Presentación del proyecto
F.___________________ F.___________________ F.___________________
Henry Alexander
Landaverde Figueroa
Egresado
Ing. Jasmín Rocío Retana
de Alemán
Asesor
Katherine Abigail
Gómez Vásquez
Egresado
280
RECURSOS
- Documentación existente del laboratorio.
- ISO 17025:2017. Requisitos generales para la competencia de los laboratorios de
ensayo y calibración
- ISO 9001:2015. Sistemas de gestión de la calidad- requisitos
- ISO 31000:2018, Administración/Gestión de riesgos
- ANTS 61.111.01:18. Calzado, calzado escolar, especificaciones técnicas y
métodos de ensayo.
281
BIBLIOGRAFÍA
− Alvarenga, j., Calderón, M., & Montes, M. P. (10 de Julio de 2010). Obtenido de
http://ri.ues.edu.sv/id/eprint/12184/1/TG-MAECE%20658%20A473.pdf
− Carreira, D. (29 de junio de 2016). PDFSlide. Obtenido de
https://pdfslide.net/documents/gestion-de-equipos-carreira.html
− CORPOCESAR. (15 de Diciembre de 2014). Obtenido de
https://www.corpocesar.gov.co/files/PCM-04-P-
13%20PROCEDIMIENTO%20CONTROL%20DE%20REGISTROS%20SVCA
DC.pdf
− CORPOCESAR. (15 de Diciembre de 2014). Obtenido de
https://studylib.es/doc/7064681/pcm-04-p-11-procedimiento-para-control-
trabajo-no-conform...
− Delgado, O. (Diciembre de 2016). SGC-Lab. Obtenido de https://sgc-
lab.com/gestion-de-riesgos-laboratorios/
− fonseca, fuentes, & rodriguez. (26 de Diciembre de 2016). Obtenido de
https://www.invima.gov.co/documents/20143/1268600/Anexo-6-PO03-RM-
LABS-P001-Procedimiento-de-manipulacion-del-item-de-ensayo.pdf/5d185bb8-
83a0-396b-a87e-09e6b9c4e19b?t=1561618287873
− Fundación foro. (s.f.). Obtenido de
https://www.fundacionforo.com/pdfs/laboral03.pdf
282
− Magaña, D. M. (Noviembre de 2011). Obtenido de
http://www.inin.gob.mx/transparencia/doctosnormateca/P.SGC.DG-
02,%20Rev%204%20Control%20de%20registros.pdf
− Pereira, U. t. (07 de Julio de 2020). Obtenido de https://www.utp.edu.co/cms-
utp/data/bin/UTP/web/uploads/media/calidad/archivos/SGC-PRO-
009_V12_Manejo_de_Equipos.pdf
− Rojas, F. C. (Diciembre de 2015). Obtenido de https://www.serviciocivil.cl/wp-
content/uploads/2017/07/RyS-CONICYT.pdf
− UTP. (07 de Julio de 2013). Obtenido de
http://analisisdemuestrasquimicas.weebly.com/uploads/2/7/6/1/27610361/proced
imiento_para_control_de_registros_del_sgc.pdf
− UTP. (03 de Abril de 2020). Obtenido de https://www.utp.edu.co/cms-
utp/data/bin/UTP/web/uploads/media/calidad/archivos/SGC-PRO-
013_V7_Personal_Laboratorios.pdf
− UTP. (12 de febrero de 2020). Obtenido de https://www.utp.edu.co/cms-
utp/data/bin/UTP/web/uploads/media/calidad/archivos/SGC-MC-
002_V25_Manual_de_Calidad_17025-2017.pdf
283

PROYECTO DE GRADUACIÓN

  • 1.
    UNIVERSIDAD CATÓLICA DEEL SALVADOR FACULTAD DE INGENIERÍA Y ARQUITECTURA PROYECTO REVISIÓN, DISEÑO Y ELABORACIÓN DE DOCUMENTACIÓN DEL SISTEMA DE GESTIÓN DE CALIDAD BASADO EN LA NORMA ISO 17025:2017 PARA EL LABORATORIO DE CALZADO EN LA UNICAES. A REALIZARSE EN: LABORATORIO DE CALZADO, UNIVERSIDAD CATÓLICA DE EL SALVADOR, SEDE SANTA ANA. PERÍODO DE REALIZACIÓN: DEL 27 DE JULIO DE 2020 AL 13 DE FEBRERO DE 2021 PRESENTADO POR: KATHERINE ABIGAIL GÓMEZ VÁSQUEZ HENRY ALEXANDER LANDAVERDE FIGUEROA PARA OPTAR AL TÍTULO DE: INGENIERO INDUSTRIAL SANTA ANA, FEBRERO 2021
  • 2.
    2 UNIVERSIDAD CATÓLICA DEEL SALVADOR AUTORIDADES ACADÉMICAS MONSEÑOR Y LICENCIADO MIGUEL ÁNGEL MORÁN AQUINO RECTOR DOCTOR MOISÉS ANTONIO MARTÍNEZ ZALDÍVAR VICERRECTOR GENERAL MAESTRO MOISÉS ULISES GARCÍA PERDIDO SECRETARIO GENERAL MÁSTER MAURICIO ERNESTO VELÁSQUEZ SORIANO DECANO DE LA FACULTADA DE INGENIERÍA Y ARQUITECTURA
  • 3.
    3 DEDICATORIA A DIOS TODOPODEROSO: Por acompañarme siempre y darme la sabiduría y fortaleza necesaria para poder afrontar de la mejor manera los diferentes retos que se presentaron durante mi formación como profesional y en mi vida personal. Nada hubiera sido posible sin su amor y misericordia. A MIS PADRES: A mi ángel guardián Jaime Mauricio Gómez por enseñarme a soñar en grande y que con esfuerzo y dedicación todo es posible; hacerte sentir orgulloso fue siempre mi mayor motivación. A Daysi Carolina de Gómez, mi mayor referente, por su trabajo, esfuerzo, fortaleza y fe que es de admirar; nada de esto hubiera sido posible sin ella; por ser ambos mis mejores ejemplos, demostrándome que ninguna meta es imposible si uno se lo propone. Todo fue por y para ustedes. A MIS HERMANOS: Yenifer y Jonathan por su apoyo y amor incondicional. Por ser luz y bendición en mi vida; por aguantarme en mis malos días, pero sobre todo por darme tanta felicidad. Mi vida sería demasiado aburrida sin ustedes a mi lado. FAMILIARES Y AMIGOS: Que han estado siempre pendientes de mis necesidades y que de una u otra forma han contribuido con mi formación personal y profesional. Por compartir conmigo las mejores etapas de mi vida, por su cariño y apoyo incondicional, enseñándome el verdadero significado de la amistad en los momentos más duros. A MI ASESORA Y A LA UNICAES: Ing. Rocío Retana de Alemán, por orientarme durante mi proceso de graduación y brindarme su apoyo para lograr el éxito. A todos los ingenieros y licenciados que contribuyeron con mi formación profesional, transmitiéndome los conocimientos éticos para desarrollarme en el campo de ingeniería industrial. Katherine Abigail Gómez Vásquez.
  • 4.
    4 A DIOS TODOPODEROSO: Gracias a Él tuve la confianza y sabiduría para culminar con mi carrera, por proveerme con todo lo necesario para salir adelante, otorgándome la fortaleza durante todo mi periodo de estudio por ser mi principal razón de salir adelante. A MIS PADRES: Gracias por ser un apoyo fundamental en mi vida en el transcurso de mi carrera, por brindarme todo lo necesario para culminar mis estudios, desde consejos hasta apoyo económico. A MI FAMILIA.: Gracias por forma parte de este momento en mi vida, por su apoyo y comprensión, también por darme la fuerza necesaria para seguir adelante especialmente a mis hermanas, María Teresa Landaverde y Susi Licet Landaverde. A LA FACULTAD DE INGENIERÍA Y ARQUITECTURA DE LA UNIVERSIDAD CATÓLICA DE EL SALVADOR: Gracias por permitir desarrollar el proyecto en el laboratorio de calzado de la Universidad Católica de El Salvador, siendo un apoyo fundamental para mi compañera de proyecto y mi persona, para obtener toda la información necesaria para el desarrollo del proyecto, contribuyendo así a una parte vital de nuestras vidas que es un paso más para ser profesionales. A MI ASESORA ING. JASMÍN ROCÍO RETANA DE ALEMÁN: Gracias por el apoyo incondicional que me brindo a lo largo de este proceso, así como su ayuda, comprensión y paciencia en los momentos difíciles. Gracias por confiar en el proyecto y creer que si se podía alcanzar el objetivo y así convertirme en profesional. Henry Alexander Landaverde Figueroa.
  • 5.
    5 INDICE INTRODUCCIÓN .............................................................................................................1 DESCRIPCIÓN DELPROYECTO...................................................................................1 JUSTIFICACIÓN ..............................................................................................................3 OBJETIVOS ......................................................................................................................5 Objetivo general. ............................................................................................................5 Objetivos específicos......................................................................................................5 DESCRIPCIÓN DE ACTIVIDADES. ..............................................................................6 1. Revisión y mejora de la documentación existente ..................................................6 2. Elaboración de documentación de planificación.....................................................6 2.1 Objetivos de calidad.........................................................................................6 2.2 Política de imparcialidad y confidencialidad...................................................6 2.3 Procedimiento para la identificación de riesgos y oportunidades....................6 2.4 Análisis organizacional....................................................................................6 12. Selección y verificación del método..............................................................11 13. Registros técnicos ..........................................................................................11 14. Informe de resultados.....................................................................................11 15. Control de documentos..................................................................................12 16. Control de registros:.......................................................................................12 17. Acciones correctivas:.....................................................................................12 18. Auditorías internas:........................................................................................12 19. Revisión por la dirección: se creó un procedimiento en el que se explica como 12 RESULTADOS DEL PROYECTO.................................................................................14 1. REVISIÓN Y MEJORA DE LA DOCUMENTACIÓN EXISTENTE DEL LABORATORIO. ........................................................................................................14 1.1 REVISIÓN DE LA DOCUMENTACIÓN ...................................................14 1.2 MEJORA DE LA DOCUMENTACIÓN (NO ESTABLECIDA EN EL CRONOGRAMA). ...................................................................................................16 2. DOCUMENTACIÓN DE PLANIFICACIÓN .....................................................31 2.1 OBJETIVOS DE CALIDAD:........................................................................31 2.2 POLÍTICA DE IMPARCIALIDAD Y CONFIDENCIALIDAD .................31
  • 6.
    6 2.3 PROCEDIMIENTO PARALA IDENTIFICACIÓN DE RIESGOS Y OPORTUNIDADES.................................................................................................34 2.4 ANÁLISIS ORGANIZACIONAL ................................................................49 3. PROCEDIMIENTO PARA LA SELECCIÓN DE PERSONAL.........................54 3.1 Objetivo .........................................................................................................54 3.2 Alcance ..........................................................................................................54 3.3 Generalidades.................................................................................................54 3.4 Documentos de referencia .............................................................................66 3.5 Anexos ...........................................................................................................67 4. PROCEDIMIENTO PARA SUPERVISIÓN Y AUTORIZACIÓN DEL PERSONAL. ................................................................................................................86 4.1 Objetivo .........................................................................................................86 4.2 Alcance ..........................................................................................................86 4.3 Definiciones...................................................................................................86 4.4 Contenido.......................................................................................................87 4.5 Documentos de referencia. ............................................................................90 4.6 Anexos ...........................................................................................................91 5. PROCEDIMIENTO PARA LA MANIPULACIÓN, TRANSPORTE, ALMACENAMIENTO, USO Y MANTENIMIENTO PLANIFICADO DEL EQUIPO. ......................................................................................................................98 5.1 Objetivo. ........................................................................................................98 5.2 Alcance. .........................................................................................................98 5.3 Definiciones...................................................................................................98 5.4 Contenido.......................................................................................................99 5.5 Documentos de referencia. ..........................................................................109 5.6 Anexos. ........................................................................................................110 6. PROCEDIMIENTO PARA LA COMPRA DE PRODUCTOS Y SERVICIOS SUMINISTRADOS EXTERNAMENTE ..................................................................123 6.1 Objetivo. ......................................................................................................123 6.2 Alcance. .......................................................................................................123 6.3 Definiciones.................................................................................................123 6.4 Contenido.....................................................................................................123 6.5 Documentos de referencia ...........................................................................129 6.6 Anexos .........................................................................................................130
  • 7.
    7 7. PROCEDIMIENTOS DEENSAYO Y MUESTREO........................................138 7.1 PROCEDIMIENTO DE DETERMINACIÓN DE LA DUREZA DE INDENTACIÓN (MÉTODO DEL DURÓMETRO).............................................138 7.2 PROCEDIMIENTO PARA ENSAYO DE EMPEINES, FORROS Y PLANTILLAS (SOLIDEZ DEL COLOR AL FROTE).........................................141 7.3 PROCEDIMIENTO DEL ENSAYO DE LA RESITENCIA A LA ABSORCIÓN EN FORRO TEXTIL......................................................................145 7.4 PROCEDIMIENTO DE LA ABSORCIÓN Y DESORCIÓN DE AGUA. 149 7.5 PROCEDIMIENTO DE LA RESISTENCIA DE LA ABRASIÓN DE LOS CORDONES...........................................................................................................152 7.6 PROCEDIMIENTO DE RESISTENCIA A LA FLEXIÓN PARA EMPEINES, FORROS. ..........................................................................................156 7.6.1 Objetivo....................................................................................................156 8 PROCEDIMIENTO PARA EL TRANSPORTE, RECEPCIÓN, MANIPULACIÓN, PROTECCIÓN, ALMACENAMIENTO, CONSERVACIÓN Y DISPOSICIÓN O DEVOLUCIÓN DE LOS ÍTEMS DE ENSAYO.........................161 8.1 Objetivo. ......................................................................................................161 8.2 Alcance. .......................................................................................................161 8.3 Definiciones y abreviaturas. ........................................................................161 8.4 Responsabilidades........................................................................................163 8.5 Contenido.....................................................................................................163 8.6 Documentos de referencia. ..........................................................................166 8.7 Anexos. ........................................................................................................167 9. PROCEDIMIENTO DE TRABAJO NO CONFORME.....................................169 9.1 Política. ........................................................................................................169 9.2 Objetivo. ......................................................................................................169 9.3 Alcance. .......................................................................................................169 9.4 Definiciones.................................................................................................169 9.5 Responsabilidad...........................................................................................170 9.6 Contenido.....................................................................................................170 9.7 Documentos de referencia ...........................................................................174 9.8 Anexos .........................................................................................................175 10. PROCEDIMIENTO PARA EL TRATAMIENTO DE QUEJAS...................178 10.1 Objetivo. ......................................................................................................178
  • 8.
    8 10.2 Alcance. .......................................................................................................178 10.3Definiciones.................................................................................................178 10.4 Responsabilidades........................................................................................179 10.5 Contenido.....................................................................................................180 10.6 Documentos de referencia. ..........................................................................183 10.7 Anexos .........................................................................................................184 11. REVISION DE INSTALACIONES Y CONDICIONES AMBIENTALES. .188 11.1 Objetivo: ......................................................................................................188 11.2 Alcance. .......................................................................................................188 11.3 Definiciones.................................................................................................188 11.4 contenido......................................................................................................190 11.5 Documentos de referencia ...........................................................................196 11.6 Anexos .........................................................................................................197 12. SELECCIÓN Y VERIFICACIÓN DEL MÉTODO.......................................198 12.1 Selección del método de ensayo. .................................................................198 12.2 Verificación del método de ensayo..............................................................201 13. REGISTROS TÉCNICOS...............................................................................207 13.1 Registro para el ensayo de absorción y eliminación de agua en palmilla....207 13.2 Registro para el ensayo de resistencia a la abrasión en cordones................210 13.3 Registro para el ensayo de resistencia a la abrasión en forros.....................212 13.4 Registro técnico para la determinación de la dureza. ..................................214 13.5 Registro técnico para la determinación de solidez del color al frote...........216 14.1 Objetivo. ......................................................................................................220 14.2 Alcance. .......................................................................................................220 14.3 Condiciones generales. ................................................................................220 14.4 Desarrollo.....................................................................................................221 14.5 Documentos de referencia. ..........................................................................224 14.6 Anexos .........................................................................................................225 15. CONTROL DE DOCUMENTOS ..................................................................228 15.1 Objetivo. ......................................................................................................228 15.2 Alcance. .......................................................................................................228 15.3 Definiciones / abreviaturas. .........................................................................228
  • 9.
    9 15.4 Desarrollo delprocedimiento.......................................................................229 15.4.7 Documentos de referencia........................................................................235 15.4.8 Anexos. ....................................................................................................236 16. CONTROL DE REGISTROS.........................................................................241 16.1 Objetivo. ......................................................................................................241 16.2 Alcance. .......................................................................................................241 16.3 Definiciones.................................................................................................241 16.4 Responsabilidades........................................................................................241 16.5 Descripción del procedimiento....................................................................242 16.6 Documentos de referencia. ..........................................................................248 16.7 Anexos. ........................................................................................................249 17. ACCIONES CORRECTIVAS. .......................................................................250 17.1 Objetivo. ......................................................................................................250 17.2 Alcance. .......................................................................................................250 17.3 Definiciones.................................................................................................250 17.4 Desarrollo del proceso. ................................................................................250 17.5 Documentos de referencia. ..........................................................................253 17.6 Anexos. ........................................................................................................254 18. AUDITORIAS INTERNAS............................................................................255 18.1 Objetivo. ......................................................................................................255 18.2 Alcance. .......................................................................................................255 18.3 Definiciones.................................................................................................255 18.4 Desarrollo del proceso. ................................................................................255 18.5 Documentos de referencia. ..........................................................................260 18.6 Anexos. ........................................................................................................261 19. REVISIÓN POR LA DIRECCIÓN. ...............................................................266 19.1 Objetivo. ......................................................................................................266 19.2 Alcance. .......................................................................................................266 19.3 Definiciones.................................................................................................266 19.4 Desarrollo.....................................................................................................266 19.5 Documentos de referencia. ..........................................................................268 19.6 Anexos. ........................................................................................................268
  • 10.
    10 20. EVALUACIÓN DELA INCERTIDUMBRE DE MEDICIÓN.........................271 CONCLUSIÓN..............................................................................................................274 CRONOGRAMA PLAN DE TRABAJO......................................................................276 CRONOGRAMA REAL DE TRABAJO......................................................................278 RECURSOS...................................................................................................................280 BIBLIOGRAFÍA ...........................................................................................................281
  • 11.
    i INTRODUCCIÓN La acreditación esla herramienta establecida a escala internacional para generar confianza sobre la correcta ejecución de un determinado tipo de actividades denominadas Actividades de Evaluación de la Conformidad y que incluyen ensayo, calibración, inspección, certificación o verificación entre otras. En general cualquier actividad que tenga por objeto evaluar si un producto, servicio, sistema, instalación, etc. es conforme con ciertos requisitos puede estar sujeta a acreditación. Dichos requisitos pueden estar establecidos por ley y tener por tanto carácter reglamentario o estar especificados en normas, especificaciones u otros documentos de carácter voluntario. La acreditación se obtiene mediante un proceso de evaluación al cual es sometido el organismo público o privado que desea acreditarse y demuestra de forma objetiva haber cumplido una serie de requisitos establecidos en estándares y normas internacionales. Un laboratorio de ensayo y calibración se acredita bajo la norma ISO 17025; Se trata de una norma de Calidad que tiene base en la serie de normas ISO 9000 que con estructura de alto nivel introduce una serie de requisitos técnicos imprescindibles para lograr la acreditación de los laboratorios de ensayo y calibración. La norma ISO/IEC 17025 es aplicada por dichos laboratorios con el objetivo de demostrar que son técnicamente competentes y que sus resultados son veraces. Con este tipo de acreditación se logra tener una mejor posición para el acceso de un mayor número de contratos para ensayos y calibraciones; Además ayuda a Mejorar la reputación nacional e internacional, e imagen del laboratorio, a la mejora continua y la efectividad de este. Es por ello que para el laboratorio de calzado de la Universidad Católica de El Salvador es importante acreditarse bajo esta norma, ya que garantiza que el laboratorio cuenta con la capacidad técnica y humana para ofrecer un servicio de alta calidad, lo cual permite lograr un mejor posicionamiento en un mercado altamente competitivo y exigente; Además que se aumentaría la confianza de los clientes al garantizar la obtención de resultados confiables y el cumplimiento de determinados estándares de calidad.
  • 12.
    1 DESCRIPCIÓN DEL PROYECTO. Esteproyecto se desarrollará en el laboratorio de calzado, ubicado en el primer nivel del edificio H de la Universidad Católica de El Salvador, en la ciudad de Santa Ana, departamento de Santa Ana. El laboratorio tiene como fin brindar servicio a las MIPYMES (Micro, pequeñas y medianas empresas) en cuanto al control de calidad en materia prima, componentes y productos terminados en el sector del calzado. El proyecto consistirá en la revisión, diseño y elaboración de documentación del sistema de gestión de calidad, la cual debe estar preparada para iniciar el proceso de acreditación del laboratorio de calzado, para esto es necesario realizar un diagnóstico de la documentación existente en el laboratorio y, posteriormente elaborar los documentos requeridos para dicha acreditación, entre los cuales se pueden mencionar procedimientos administrativos, procedimientos de apoyo, procedimientos operativos y mecanismos de control y evaluación; estos documentos son importantes debido a que en el laboratorio se realizan diferentes procesos y nace la necesidad de controlar cada proceso para que este se desarrolle de una manera eficiente y eficaz, siendo importante el control interno aplicado a manuales de procedimientos, los que al mismo tiempo son guías operativas para el proceso que se asigna a una persona o actividad. La documentación se elaborará con base en los estándares de calidad que el laboratorio debe cumplir para lograr la acreditación bajo la norma ISO 17025; cada uno de los estándares que el laboratorio cumplirá en el desarrollo de los diferentes procesos existentes, servirá como guía para cumplir todas las exigencias de los clientes, en cuanto a la calidad del servicio. Aplicando estos estándares se podrá penetrar en el mercado del calzado de una forma más relevante, debido a que el laboratorio de calzado de la Universidad Católica de El Salvador será el único en la región que ofrezca estándares de calidad y de servicio que estarán certificados bajo una norma internacional como la ISO 17025. Se realizarán los análisis que sean necesarios para diseñar y preparar el laboratorio, como una organización apta para iniciar el proceso de acreditación.
  • 13.
    2 Se incluirá lacreación de toda la documentación necesaria para el área administrativa del laboratorio, como lo es procesos de compra y venta, en el cual se incluirán los servicios que el laboratorio proporciona, así como también la gestión con los diferentes proveedores, que permita el abastecimiento de materia prima, herramientas y equipo adecuado los cuales cumplan con los estándares requeridos para así poder brindar un servicio de calidad y de manera oportuna a los clientes satisfaciendo todas sus necesidades. Se creará un plan de mantenimiento para los diferentes equipos con los que cuenta el laboratorio, para que estos se encuentren siempre en óptimas condiciones, para ejecutar todos los procesos del laboratorio, con el fin de ofrecer un servicio de alta calidad y de forma responsable, cumpliendo todos los tiempos estipulados en cada proceso, así como también los tiempos prometidos a los clientes. Se crearan diferentes plantillas y bases de datos en Microsoft Excel para que se facilite el manejo y registro de todos los datos estadísticos que el laboratorio debe llevar, como lo es datos de los procesos que se realizan, así como también inventarios de materiales, herramientas y equipos, esto con el fin de obtener datos de una forma más rápida, además de proporcionar resultados de una forma segura y rápida a los clientes del laboratorio, ya que se evitará la realización de cualquier tipo de cálculo de forma manual; Además estos registros sirven como evidencia de los procesos que se siguen para cumplir con los requisitos de la norma ISO 17025.
  • 14.
    3 JUSTIFICACIÓN Actualmente nos enfrentamosa un mercado altamente competitivo y exigente en términos de calidad, seguridad, precio, disponibilidad, así como también la rapidez con la que se puede obtener resultados confiables. Los clientes esperan que los productos o servicios que adquieren y consumen reúnan una serie de características que cumplan con sus expectativas para lo cual es necesario el cumplimiento de ciertos estándares. Con este proyecto se busca la acreditación del laboratorio de calzado bajo la norma ISO 17025; el laboratorio se encuentra ubicado dentro de las instalaciones de la Universidad Católica de El Salvador, Santa Ana; la importancia de la acreditación es que permite a una organización, en este caso el laboratorio de calzado, contar con la experiencia, los recursos humanos, los medios y los métodos competentes, además de garantizar buenos resultados; ya que si los resultados no son fiables pueden tomarse decisiones que no favorezcan al laboratorio u ofrecer un servicio que no cumplan con las especificaciones o que no sea conforme con los requisitos obligatorios establecidos por la ley. Al seguir los lineamientos de la norma ISO 17025 y acreditar los métodos de ensayo utilizados, el laboratorio adopta una estructura operativa de trabajo donde la información está documentada en procedimientos técnicos y administrativos efectivos para guiar las acciones coordinadas de las personas y equipos logrando así el cumplimiento de los objetivos de calidad. Además la acreditación aporta confianza y prestigio, esto permite tener una ventaja competitiva en el mercado, además de proporcionar un servicio adecuado a las necesidades de los clientes, ya que la norma ISO 17025 exige que un laboratorio disponga de un sistema de gestión de la calidad definido por la propia norma; Este sistema ayuda a la planificación, los procesos, los recursos y los documentos que se necesitan para la
  • 15.
    4 mejora continua delos productos y servicios, cumpliendo así con los pedidos de los clientes en tiempo y forma.
  • 16.
    5 OBJETIVOS Objetivo general. - Revisar,diseñar y elaborar documentación del sistema de gestión de calidad según la norma ISO 17025 de forma sistemática para optar a la acreditación del laboratorio de calzado en la UNICAES Objetivos específicos. - Establecer en los documentos que sean necesarios los estándares que el laboratorio cumplirá según la norma ISO 17025 de forma sistemática. - Crear una estructura organizativa en el laboratorio, la cual sirva para identificar cada una de las partes involucradas en el desarrollo de actividades. - Diseñar planes de mantenimiento para los equipos con los que el laboratorio cuenta, esto para mantenerlos en óptimas condiciones. - Aportar y documentar nuevas técnicas para la ejecución de los procesos, con el fin de realizar dichos procesos de una forma más eficiente.
  • 17.
    6 DESCRIPCIÓN DE ACTIVIDADES. 1.Revisión y mejora de la documentación existente: Se analizó la calidad y contundencia de la información existente dentro del laboratorio y se modificará si esta lo requiere para establecer los parámetros y datos relevantes para el desarrollo de las actividades del laboratorio. Para esto se elaboró una matriz en donde se estableció los documentos que cumplen o no cumplen con los requisitos con sus respectivas observaciones. 2. Elaboración de documentación de planificación. 2.1 Objetivos de calidad. Definir objetivos de calidad los cuales cumplan con las exigencias del laboratorio, así como también el de la norma ISO17025. Se estableció un objetivo general y tres objetivos específicos que abarcan la calidad de los materiales, de las pruebas y del servicio como tal. 2.2 Política de imparcialidad y confidencialidad. Se definió una política de imparcialidad y confidencialidad que convierta en exclusivo el trabajo que realiza el laboratorio y que le asegure al cliente que la información proporcionada por él y la generada durante la ejecución de los ensayos y muestreo no será brindada a terceros, garantizando la competencia del personal y la aplicación coherente de las actividades del laboratorio. 2.3 Procedimiento para la identificación de riesgos y oportunidades: En este procedimiento se definieron las diferentes fases que deben llevarse a cabo para poder identificar los riesgos y oportunidades y eliminarlos y/o aprovecharlos según sea el caso. Además, se han establecido los pasos necesarios para poder desarrollar la matriz de clasificación de riesgos y oportunidades que permite tener un registro ordenado de estos y tomar decisiones pertinentes para tratarlos. 2.4 Análisis organizacional: Se elaboró el organigrama del laboratorio de calzado y se definieron las funciones y responsabilidades de los distintos puestos.
  • 18.
    7 3. Establecimiento deprocedimiento de selección de personal: Se definió el proceso que se debe llevar a cabo para reclutar y seleccionar al personal con las competencias, conocimientos y habilidades necesarias para poder desempeñar de la mejor manera las tareas asignadas en el laboratorio de acuerdo con su cargo o función; además se estableció el compromiso de confidencialidad y ético que cada persona debe tener una vez sea parte del personal del laboratorio de calzado. Este procedimiento abarca desde la detección de las necesidades de personal hasta la toma de decisiones para la contratación. En el flujograma del proceso se explica claramente cuáles son los pasos a seguir para hacer una buena selección del personal. 4. Establecimiento de procedimiento para supervisión y autorización del personal: Proceso mediante el cual se supervisará y evaluará el desempeño del trabajador, verificando que este sea competente y que trabaje de acuerdo con el sistema de gestión del laboratorio contribuyendo así al aseguramiento de la calidad de los resultados. Para esto se empieza con un entrenamiento e inducción en donde el empleado debe realizar ciertas actividades para luego evaluar su desempeño en estas. Además, se estableció como se autoriza la ejecución de los ensayos, el uso de instrumentos y equipos para los análisis e identificar las necesidades de capacitación y formación que requiere el personal del Laboratorio de Calzado. 5. Establecimiento de procedimiento para la manipulación, transporte, almacenamiento, uso y mantenimiento planificado del equipo: Se estableció un procedimiento para la manipulación segura, el transporte, almacenamiento, uso y mantenimiento planificado de los equipos de medición con el fin de asegurar el funcionamiento correcto y de prevenir la contaminación o deterioro. Para esto se establecieron los pasos necesarios que permitan un buen manejo de los equipos desde su adquisición y recepción hasta como estos deben ser identificados para posteriormente ser parte del inventario del laboratorio de calzado.
  • 19.
    8 Además, se estableciócomo debe ser el plan de mantenimiento, calibración y/o verificación y que hacer en caso de que un equipo este dañado o averiado. 6. Establecimiento de procedimiento de compra de productos y servicios suministrados externamente: Se estableció una política y procedimientos para la selección y la compra de los servicios y suministros que utiliza y que afectan a la calidad de los ensayos o de las calibraciones del laboratorio de calzado. Se definieron los pasos necesarios que conlleva realizar una compra y quienes son los responsables de llevarlos a cabo. Además de establecer como deberán seleccionarse los proveedores se agregó como estos deberán ser evaluados para determinar si se trabajará con ellos para compras futuras. 7. Establecimiento de procedimientos de ensayo y muestreo: Se deberá establecer un plan formal para cada procedimiento de cada uno de los ensayos que se ejecutaran en el laboratorio, El laboratorio debe mantener un registro de todos los subcontratistas que utiliza para los ensayos o las calibraciones, y un registro de la evidencia del cumplimiento con esta Norma Internacional para el trabajo en cuestión, esto con el fin de facilitar cada ejecución y también hacerla en el menor tiempo posible. Se agregaron los 6 procedimientos que el laboratorio de calzado ofrece y cuál es el desarrollo de estos; los procedimientos son los siguientes: • Procedimiento para ensayo de resistencia a la flexión en cuero. • Procedimiento de determinación de la dureza de indentación (método del durómetro). • Procedimiento para ensayo de empeines, forros y plantillas (solidez del color al frote). • Procedimiento del ensayo de la resistencia a la abrasión en forro textil. • Procedimiento de la absorción y desorción de agua. • Procedimiento de la resistencia a la abrasión en los cordones.
  • 20.
    9 En cada unode estos procedimientos está establecido como deberá ser la forma de seleccionar, extraer y preparar las debidas muestras (plan de muestreo). 8. Elaboración de procedimiento para el transporte, recepción, manipulación, protección, almacenamiento, conservación y disposición o devolución de los ítems de ensayo: Se creó un procedimiento para el transporte, la recepción, la manipulación, la protección, el almacenamiento, la conservación o la disposición final de los ítems de ensayo o de calibración, incluidas todas las disposiciones necesarias para proteger la integridad del ítem de ensayo o de calibración, así como los intereses del laboratorio y del cliente. Para este procedimiento se creó un informe de recepción en el cual el analista del laboratorio realiza una inspección visual de los ítems recibidos, y comprueba su estado de conservación, operatividad, etc. Una vez recibidos los ítems de ensayo se deberán identificar mediante etiquetas que evitan que no se confundan físicamente o que se haga una referencia errónea de ellos en registros u otros documentos. Además, se estableció la adecuada manipulación que se le debe dar a los ítems cuando estos permanezcan en el laboratorio de calzado siguiendo las instrucciones que el cliente entregue junto con estos, y como deberán ser entregados después de haberse realizado las pruebas correspondientes; para esto el encargado de atención al cliente completa el impreso de "solicitud de salida de material" y realiza las gestiones necesarias para que los ítems sean almacenados en el espacio reservado para esto para luego ser enviados a los clientes. 9. Elaboración de procedimiento de trabajo no conforme: Se creó una política y procedimiento que se deben implementar cuando cualquier aspecto del trabajo de ensayo o calibración, o el resultado de dichos trabajos, no son conformes con los propios procedimientos o con los requisitos acordados con el cliente.
  • 21.
    10 Dentro de esteprocedimiento se establecieron los pasos a seguir de acuerdo con la causa del trabajo no conforme, para así poder dar el tratamiento más adecuado y solucionar los debidos problemas. 10. Elaboración de procedimiento para el tratamiento de quejas: Se creó un procedimiento para la resolución de las quejas recibidas de los clientes o de otras partes. Este procedimiento consta de los siguientes pasos: - Recepción de la queja. - Confirmación de recepción de la queja. - Revisión y validación de la queja. - Investigación de la queja - Evaluación, tratamiento y solución de la queja. - Respuesta de la queja. - Seguimiento y finalización de la queja. Para este procedimiento se creó un formato de quejas para llevar registro de cada una de ellas, además de una encuesta que se enviará dos veces al año a todos los clientes del laboratorio para determinar su satisfacción Establecimiento de mecanismos con los que se documenta lo establecido en los requisitos de norma: 11. Revisión de instalaciones y condiciones ambientales: En este apartado se establecieron las condiciones ambientales que el laboratorio debe asegurar para no invalidar los resultados ni comprometer la calidad requerida de las mediciones.
  • 22.
    11 Para esto esnecesario dar un seguimiento, controlar y registrar dichas condiciones, según lo requieran las especificaciones, métodos y procedimientos correspondientes, o cuando éstas puedan influir en la calidad de los resultados. También se habla de las instalaciones y servicios básicos con los que el laboratorio de calzado debe contar para facilitar la realización correcta de los ensayos o de las calibraciones y de otros aspectos generales en las instalaciones como: ventilación, instalación eléctrica, protección contra incendios, señalización, etc. Además, se habla del mantenimiento general que se le debe dar a las instalaciones para garantizar que haya un buen ambiente laboral. 12. Selección y verificación del método: En este apartado se estableció con base en que normativas se da la selección de cada uno de los métodos que utiliza el laboratorio de calzado y se realizó una checklist para la verificación de los equipos para asegurar que sean apropiados para los ensayos y así se satisfacer las necesidades del cliente . 13. Registros técnicos: Se elaboraron los formatos para los registros técnicos que el laboratorio debe utilizar para documentar y llevar control de todo lo que se realiza en las pruebas de ensayo son los siguientes: 14. Informe de resultados: Se creó un procedimiento en el cual se explica detalladamente como deben elaborase los informes de resultados (informes de ensayo o certificado de calibración). La información que llevan estos informes debe incluir información detallada de lo que se está realizando, para quien se está realizando y por qué, esto con el fin de ejecutar un trabajo de alta calidad, salvo que el laboratorio tenga razones válidas para no hacerlo así. Además, este procedimiento explica que se debe hacer cuando se requiera hacer modificaciones o correcciones a los informes y que hacer en caso de no conformidad.
  • 23.
    12 15. Control dedocumentos: Se creó un procedimiento para el control de todos los documentos que forman parte del sistema de gestión del laboratorio de calzado (generados internamente o de fuentes externas), tales como los procedimientos de gestión, los métodos de ensayo o de calibración, manuales, etc. En este procedimiento se estableció la metodología y los criterios para la elaboración, revisión, aprobación, actualización y control de los documentos. 16. Control de registros: Se estableció un procedimiento para la identificación, la recopilación, la codificación, el acceso, el archivo, el almacenamiento, el mantenimiento y la disposición de los registros de la calidad y los registros técnicos. 17. Acciones correctivas: Se creó un procedimiento para la implementación de acciones correctivas cuando se haya identificado un trabajo no conforme o desvíos de las políticas y procedimientos del sistema de gestión o de las operaciones técnicas, asignando personas apropiadamente autorizadas para implementarlas. Para esto se elaboró el “registro de acciones correctivas” en el que se documenta detalladamente la no conformidad, sus causas y las acciones que se implementarán para darle solución. 18. Auditorías internas: Se estableció un procedimiento a seguir para realizar auditorías internas de acuerdo con un calendario de las actividades para verificar que sus operaciones continúan cumpliendo con los requisitos del sistema de gestión y de la Norma Internacional ISO 17025. 19. Revisión por la dirección: se creó un procedimiento en el que se explica como la alta dirección del laboratorio debe efectuar periódicamente, de acuerdo con un calendario y un procedimiento predeterminados, una revisión del sistema de gestión y de las actividades de ensayo o calibración del laboratorio, para asegurarse de que se mantienen constantemente adecuados y eficaces, y para introducir los cambios o mejoras necesarios.
  • 24.
    13 20. Evaluación dela incertidumbre: Para poder determinar la incertidumbre se evaluaron diferentes riesgos que pueden afectar la medición y toma de datos en las pruebas de ensayo. Para esto se realizaron 3 reuniones en el laboratorio de calzado en la Universidad Católica de El Salvador y junto con los técnicos especialistas del laboratorio se determinaron los distintos riesgos con sus respectivas causas y consecuencias.
  • 25.
    14 RESULTADOS DEL PROYECTO. 1.REVISIÓN Y MEJORA DE LA DOCUMENTACIÓN EXISTENTE DEL LABORATORIO. 1.1 REVISIÓN DE LA DOCUMENTACIÓN . N° Documento Cumple los requisitos No cumple los requisitos Observaciones 1 Política de Calidad. X Se revisó documentación, no necesita modificaciones. 2 Responsabilidad y autoridad del sistema. X Se revisó documentación, no necesita modificaciones. 3 Sistema de gestión de calidad. X Se revisó documentación, no necesita modificaciones. 4 Gestión de recursos. X Se revisó documentación, no necesita modificaciones. 5 Elaboración del servicio. X Se revisó documentación, no necesita modificaciones. 6 Medición, análisis y mejora. X Se revisó documentación, no necesita modificaciones. 7 Procedimiento para la solicitud del servicio, pago y recepción de muestras en el laboratorio. X Se revisó documentación, no necesita modificaciones. 8 Plan de formación y capacitación del personal. X Se completará el plan de formación y capacitación de personal, ya que se incluirá el programa de capacitación anual y tablas de evaluación.
  • 26.
    15 9 Protocolo devisitas al laboratorio de calzado. X Se modificará el protocolo de visitas, ya que se incluirán las medidas de bioseguridad necesarias para evitar contagios del nuevo coronavirus (Covid 19) 10 Procedimiento del ensayo resistencia a la flexión en cuero. X Cumple con los requisitos exigidos por la norma ISO17025. 11 Procedimiento de determinación de la dureza de la indentación. X Cumple con los requisitos exigidos por la norma ISO17025. 12 Procedimiento del ensayo de solidez del color al frote. X Cumple con los requisitos exigidos por la norma ISO17025. 13 Procedimiento del ensayo de la resistencia a la absorción textil. X Cumple con los requisitos exigidos por la norma ISO17025. 14 Procedimiento a la absorción y desorción de agua. X Cumple con los requisitos exigidos por la norma ISO17025. 15 Procedimiento de la resistencia a la abrasión de los cordones. X Cumple con los requisitos exigidos por la norma ISO17025.
  • 27.
    16 1.2 MEJORA DELA DOCUMENTACIÓN (NO ESTABLECIDA EN EL CRONOGRAMA). 1.2.1 Plan de formación y capacitación del personal. 1.2.1.1 Justificación. En el Laboratorio de Control de Calidad para la Industria del Calzado (Laboratorio de Calzado), se reconoce que el recurso más importante con el que se cuenta es el personal implicado en las actividades laborales. Los objetivos y metas establecidos por el laboratorio dependen con especial importancia del desempeño de las personas, influyendo directamente en la calidad que se ofrece al prestar los servicios y a la optimización de recursos empleados en todos los procesos. Además, se espera que el personal se encuentre motivado y trabajando en equipo, para que el laboratorio sea competitivo y se tenga enfoque en administración y gestión de la calidad. Un personal capacitado es una fuerza laboral que trabaja con calidad desde las relaciones individuales, confianza, respeto y consideración con los demás. Para realizar la capacitación como uno de los elementos fundamentales para dar un servicio al cliente, se debe lograr, mantener, modificar o cambiar las actitudes y comportamientos de las personas que influyen en los procesos, direccionado a la optimización de los servicios de calidad, considerando la confidencialidad, veracidad y transparencia. Por lo anterior, se presenta a continuación un Plan de Capacitación Anual para el personal del Laboratorio de Calzado. 1.2.1.2 Alcance. Este plan se aplicará a toda persona que labore en el laboratorio de calzado de la Universidad Católica de El Salvador, Santa Ana.
  • 28.
    17 1.2.1.3 Objetivos delplan de capacitaciones. Objetivo general. Establecer el plan de formación y capacitación del personal que trabaja en el laboratorio de calzado con el fin de asegurar la ejecución eficiente de sus funciones, mediante actividades de formación inductiva, preventiva, correctiva y desarrollo del conocimiento. Objetivos específicos. a) Orientar al personal sobre sus funciones y procesos en los que participa. b) Asegurar la veracidad de los resultados del laboratorio. c) Reducir la incertidumbre de los resultados mediante el desempeño del personal que realiza pruebas de ensayo. d) Brindar orientación e información referente a la política de calidad y logro de objetivos del laboratorio. e) Proveer de conocimientos y desarrollo de habilidades para cumplir con los requisitos de puestos o procesos específicos. f) Actualizar e incrementar los conocimientos del personal en áreas especializadas. g) Contribuir a la correcta manipulación y mantenimiento del equipo y herramientas del laboratorio. h) Mantener un nivel de eficiencia óptimo de forma individual y colectiva en los procesos del laboratorio. i) Contribuir en la preparación de nuevo personal, acorde a los planes, objetivos y requerimientos del laboratorio.
  • 29.
    18 1.2.1.4 Metas. a) Formary capacitar al 100% del personal que trabaja en los procesos del laboratorio de calzado. b) Impartir inducción al 100% del personal nuevo que ingresa a procesos del laboratorio. c) Evaluar al 100% del personal considerando la formación y capacitación que se le ha proporcionado. 1.2.1.5 Estrategias. a) Diagnóstico: identificar las necesidades y potencialidades de conocimiento y habilidades en el personal, mediante un plan, observaciones, encuestas, entrevistas y evaluaciones. b) Planificación: realizar plan de acción para determinar la formación o capacitación, estableciendo recursos, tiempo e instructor. c) Ejecución: ejecutar la acción. La formación/capacitación deberá ser desarrollada con trabajos prácticos que se vienen realizando cotidianamente, presentación de casos particular de su área, talleres y metodología de exposición – diálogo. d) Evaluación: evaluar los resultados luego de realizar la formación/capacitación. Si no se evalúa, no se conoce el grado de aprendizaje, por lo tanto, no se asegura una mejora en el desempeño y habilidades del personal. 1.2.1.6 Tipos de capacitación. a) Inductiva: Es aquella que se orienta a facilitar la integración del nuevo colaborador en general como a su ambiente. La capacitación inductiva se realizará mediante un plan, una vez se haya integrado el nuevo colaborador al trabajo del laboratorio.
  • 30.
    19 b) Preventiva: Esaquella orientada a prever los cambios que se producen en el personal, toda vez que su desempeño puede variar con los años, sus destrezas pueden deteriorarse y la tecnología hacer obsoletos sus conocimientos. Esta tiene por objeto la preparación del personal para enfrentar con éxito la adopción de nuevas metodologías de trabajo, nueva tecnología o la utilización de nuevos equipos, llevándose a cabo una estrecha relación al proceso de desarrollo empresarial. c) Correctiva: Como su nombre lo indica, está orientada a solucionar “problemas de desempeño”, en tal sentido, su fuente original de información es la evaluación de desempeño realizada normalmente en la empresa, pero también los estudios de diagnóstico, observación, entrevistas o encuestas pueden identificar necesidades y determinar cuáles son factibles de solución a través de acciones de capacitación. d) Desarrollo: Estas actividades se asemejan a la capacitación preventiva, con la diferencia de que se orienta a facilitar que los colaboradores puedan ocupar una serie de nuevas o diferentes posiciones en la empresa, que impliquen mayores exigencias y responsabilidades. Esta capacitación tiene por objeto mantener o elevar la productividad presente de los colaboradores, a la vez que los prepara para un futuro diferente a la situación actual en el que la empresa puede diversificar sus actividades, cambiar el tipo de puestos y con ello la pericia necesaria para desempeñarlos. 1.2.1.7 Recursos. Humanos. − Lo conforman los participantes, facilitadores y expositores especializados en la materia, como: Ingenieros industriales, químicos, físicos, entre otros. Materiales.
  • 31.
    20 − INFRAESTRUCTURA. -Las actividades de capacitación se desarrollarán en ambientes adecuados proporcionados por la Universidad. − MOBILIARIO, EQUIPO Y OTROS. - está conformado por carpetas y mesas de trabajo, pizarra, plumones, equipo multimedia, y ventilación adecuada. − DOCUMENTOS TÉCNICO – EDUCATIVO. - entre ellos tenemos: certificados, encuestas de evaluación, material de estudio, etc. 1.2.1.8 Necesidades de formación y capacitación. A fin de identificar las necesidades de formación para los empleados y dar la formación respectiva se analizan los resultados de: • Auditorías internas. • Acciones correctivas. • Evaluación de personal. • Nuevos métodos (nuevas metodologías). • Nuevos equipos. • Cambio de normas. Estas necesidades a medida que surjan se plasman en programa anual de capacitación en el punto de Necesidad de formación (Ver Anexo 1). De acuerdo con el tipo de formación requerida se genera el tema de capacitación y se incluyen los funcionarios participantes en el Programa anual de capacitación en el punto de Programa de capacitación (Ver anexo 1). Una vez realizada la capacitación se firma un acta para dejar constancia de esta (Ver Anexo 2). 1.2.1.9 Temas. a) Inductivos
  • 32.
    21 Temas propuestos: − Filosofíainstitucional. − Misión, Visión y generalidades del laboratorio. − Política y objetivos de calidad del laboratorio. − Administración y organización del laboratorio. − Procesos del sistema de gestión de calidad. b) Atención al cliente. − Procedimiento para la solicitud, pago y recepción de muestras en el laboratorio. − Procedimiento para el almacenamiento de muestras. − Procedimiento de comunicación interna y externa. − Manejo de quejas. − Procedimiento de acción preventiva y correctiva. − Programas de mejora. c) Operativos. − Procedimiento obtención del área de muestra. − Procedimiento para el acondicionamiento de las probetas. − Procedimiento para el almacenamiento de probetas. − Procedimiento de ensayo para la resistencia a la flexión en cuero. − Procedimiento para la determinación de la dureza en tapilla o tacón. − Procedimiento de ensayo de resistencia a abrasión en forro textil. − Procedimiento de ensayo de resistencia a abrasión en cordones. − Procedimiento de ensayo para el análisis de absorción y desorción de agua en planta de montado. − Procedimiento de ensayo de solidez de color al frote en cuero para empeine y forro (método seco y húmedo).
  • 33.
    22 d) Seguridad ocupacional. −Enfermedades profesionales y riesgos en los lugares de trabajo. − Almacenamiento y manipulación de equipo de protección personal. − Uso de equipo de protección personal. − Plan de respuesta ante emergencias. − Comunicación interna y externa. − Evaluación de incidentes y accidentes laborales. − Procedimiento de acciones correctivas y preventivas. 1.2.1.10 Evaluación de Capacitación. Una vez finalizada la capacitación el Laboratorio de Calzado evalúa el proveedor de este servicio, mediante el formato Evaluación de capacitación (Ver anexo 3). 1.2.1.11 Evaluación de desempeño por competencias. La evaluación de competencias la realiza Gestión del Talento Humano, cada funcionario recibe la retroalimentación de su evaluación y se toman las medidas y acciones pertinentes según el resultado.
  • 34.
    23 1.2.1.12 Anexos Anexo Nº1:Programa Anual de capacitación Año: _________ Necesidad de Formación Funcionario Necesidades de Formación Tema de la Capacitación Observaciones Evaluación de Desempeño Métodos Equipos Normas Auditorías Acciones Correctivas Ensayos de Aptitud Otros
  • 35.
    24 Programa de Capacitación Nombrede la Capacitación Int Ext Empleados participantes Nota de Ejecución Tiempo (Horas) Eficacia Fecha Firma Empleado Nuevas competencias Aplicación Día Mes Int: Capacitación Interna Ext: Capacitación Externa La nota de ejecución se registra al finalizar la capacitación. La eficacia de la formación se registra una vez terminado el proceso de capacitación.
  • 36.
    25 Anexo Nº 2:Evidencia de capacitación interna Se hace constar que el (la) señor(a): XXXXXXX XXXXXX XXXXX Número de identificación: XXXXXXXXX Se hace constar que el (la) señor(a): XXXXXXX XXXXXX XXXXX Número de identificación: XXXXXXXXX Se hace constar que el (la) señor(a): XXXXXXX XXXXXX XXXXX Número de identificación: XXXXXXXXX Se hace constar que el (la) señor(a): XXXXXXX XXXXXX XXXXX Número de identificación: XXXXXXXXX Se le brindó capacitación en: XXXXXXXX XX XXXXXX Fecha(s): DD, DD, DD de mm de xxxx hora: xx horas __________________________________ Firma director del Laboratorio
  • 37.
    26 Anexo Nº3: Evaluaciónde proveedores de capacitación Nombre de la capacitación: __________________________________ Fecha de la Capacitación: ____________________________________ Fecha de la evaluación: _______________________________________ CRITERIOS Entre 18 y 24 puntos se considera un buen proveedor de capacitación Menor de 18 puntos el proveedor se considera que no debe continuar como proveedor de capacitación. Observaciones y sugerencias: _____________________________________________________________________________________ _____________________________________________________________________________________ Criterios de evaluación Deficiente 1 Aceptable 2 Bueno 3 Excelente 4 Evaluación del Facilitador 1. ¿El facilitador es un experto en la asignatura que imparte y prepara adecuadamente cada sesión? 2. ¿El facilitador utiliza ejemplos útiles para explicar los temas, facilita la participación y da confianza para lograr los objetivos del programa? 3. ¿El facilitador es puntual en su asistencia a clases y utiliza bien el tiempo? Evaluación del Contenido 4. ¿Los contenidos del curso han sido útiles e importantes para usted. Califique. 5. ¿La duración del curso ha sido apropiada con respecto al contenido? 6. ¿Se dio cumplimiento al contenido pactado antes de iniciar el curso? Total
  • 38.
    27 1.2.2 Protocolo paravisitar el laboratorio de calzado ESTRUCTURA DE LA VISITA (tiempo máximo total 1.5 – 2 horas, en horario de mañanas de lunes a viernes): Para realizar las visitas al laboratorio de calzado se deben de cumplir con las siguientes medidas de bioseguridad, esto para evitar el contagio del nuevo coronavirus ¨COVID 19¨. - Uso obligatorio de cubre bocas (Mascarilla) certificado por el Ministerio de Salud. - Uso obligatorio de protección visual, esto puede ser gafas de protección, lentes, caretas o algún otro artefacto. - El laboratorio brindará alcohol gel para desinfección de manos. - Si el visitante hace uso de guantes de látex estos se podrán desechar después de la visita en un recipiente que el laboratorio pondrá a disposición para material de bioseguridad. - Practicar en todo momento el distanciamiento social, el cual permitirá que la visita se desarrolle de una forma fluida, respetando en todo momento los 1.5 m de distancia entre personas. - No tocar superficies que no sean necesarias durante la visita a menos que el instructor del laboratorio lo indique. - El ingreso al laboratorio será en grupos, con un mínimo de 4 y máximo de 6 personas por grupo, ingresando un grupo a la vez, esto para garantizar el distanciamiento social dentro del laboratorio. 1.2.2.1 Presentación del Laboratorio de Calzado (15 - 20 min): a. El instructor hará una presentación breve de la implementación del laboratorio, antecedentes y forma de trabajar.
  • 39.
    28 b. El instructorcomunicará las normas de seguridad que se aplican al ingresar al laboratorio de calzado. c. El instructor deberá haber organizado a los estudiantes en grupos, con un mínimo de 4 y máximo de 6 personas por grupo. 1.2.2.2 Visita por el laboratorio (50 – 60 min): d. Cada visita implicará un máximo de 5 pruebas físicas durante un total de 50 minutos. e. Se organizarán las pruebas con rotación, de forma que: o Cada grupo de estudiantes conozca 5 pruebas físicas. o Cada explicación de la prueba de ensayo duré aproximadamente 10 minutos. o El esquema de explicación de las pruebas será la siguiente manera: Ensayo Grupo 1 Grupo 2 Grupo 3 Grupo 4 Grupo 5 Grupo 6 Grupo 7 Grupo 8 x x x x x x x x x x x x x x x x x x x x x x x x x x x x x x
  • 40.
    29 1.2.2.3 Despedida (15min): f. El instructor se asegura que el grupo ha comprendido lo explicado en la visita al laboratorio y asesora a cada grupo para que pueda exponer a sus compañeros lo aprendido en la visita, según “Guía de trabajo” asignada por el docente. g. Se invitará a un representante del laboratorio a estar presente para responder preguntas y resolver dudas. Las visitas se realizarán cuando cada docente crea pertinente, esto con aviso previo a las autoridades del laboratorio, para coordinar dicha visita y saber de la disponibilidad de las instalaciones por lo cual se pide al instructor que confirme la visita con al menos una semana de antelación para asegurar la misma. Notas importantes: - A cada grupo de alumnos se le da la tarea de tomar notas y “entrevistar” a los analistas del laboratorio. La información que deben recopilar se hará utilizando la “Guía de trabajo” asignada por el docente. - En clase de la asignatura correspondiente, cada grupo expone a sus compañeros lo aprendido en la visita (los proyectos de investigación que hacen los laboratorios que visitaron y la experiencia de la visita en sí, qué vieron, qué les enseñamos…). x x x x x x x x x x
  • 41.
    30 - Los estudiantesque irrespeten las normas de seguridad del laboratorio serán suspendidos de la visita inmediatamente, pues el laboratorio está bajo normas de calidad exigentes para brindar servicios de calidad al cliente.
  • 42.
    31 2. DOCUMENTACIÓN DEPLANIFICACIÓN 2.1 OBJETIVOS DE CALIDAD: 2.1.1 Objetivo general: Concretar el cumplimiento de las normas de calidad nacional e internacional, asegurando su implementación de una manera cuidadosa en la evaluación del material, en el cual se espera obtener alta calidad en los distintos materiales que se utilizan como: cuero, suela, palmilla, cordones y ojetes. 2.1.2 Objetivos específicos: • Cumplir con los servicios en corto, mediano y largo plazo. • Renovar las pruebas de calzado con el fin de adaptarse a las nuevas tendencias. • Cumplir con los pedidos en el tiempo estipulado. 2.2 POLÍTICA DE IMPARCIALIDAD Y CONFIDENCIALIDAD El laboratorio de calidad de calzado de la Universidad Católica de El Salvador, en nombre del decanato de ingeniería y arquitectura y del personal, manifiesta su compromiso y responsabilidad legal con la gestión y ejecución de sus actividades, las que están estructuradas de manera tal que se salvaguarde la imparcialidad de juicio. De igual manera se compromete a asegurar la protección de la información confidencial proporcionada por el cliente y generada durante la ejecución de los ensayos y muestreo, a garantizar la competencia del personal y la aplicación coherente de las actividades del laboratorio. Para hacer efectivo este compromiso y lograr la credibilidad y satisfacción del cliente. El cumplimiento de la Norma ISO 17025:2017 y de los organismos de acreditación, se establecen y aplican las siguientes pautas:
  • 43.
    32 - No permitirque presiones del tipo comercial, financiero o de otro tipo, comprometan la imparcialidad, estableciendo una adecuada estructura en la distribución de funciones y responsabilidades del personal en cuanto a la elaboración de contratos de servicios, ejecución de ensayos, elaboración de informes de resultados y cobranzas. - Identificar los riesgos a la imparcialidad sobre una base permanente, tanto de aquellos generados por las actividades como de las relaciones del personal y establecer las acciones para minimizarlos o eliminarlos. - Salvaguardar y proteger la información confidencial y derecho de propiedad de los clientes. - No revelar, publicitar o divulgar a terceras personas la información confidencial. Para ello, además del presente compromiso de la dirigencia del laboratorio, todo el personal del laboratorio, personal contratista u organización que actué en nombre del laboratorio acuerda un compromiso individual de confidencialidad respecto a toda la información obtenida o creada durante el desempeño de las actividades realizadas. - Queda exento de este compromiso la declaración de información dispuesta por la ley, en cuyo caso, el cliente será notificado, al menos que sea prohibido por la propia ley; aquella información que el cliente pone a disposición de forma pública; o cuando se ha acordado con el cliente, por ejemplo, con el propósito de responder a quejas. - Alguna información acerca del cliente obtenida por fuentes ajenas será tratada también como información confidencial incluyendo la fuente de dicha información al menos que dicha fuente establezca un acuerdo diferente. - Establecer los controles adecuados para el archivo o almacenamiento seguro de la información del cliente mientras esté en custodia del laboratorio.
  • 44.
    33 En aquel supuestoque el cliente tenga inconformidad con algún servicio recibido, deberá expresarlos directamente al laboratorio en términos que reflejen las observaciones tal como han sido identificadas, sin incurrir en daños o perjuicios a la imagen e integridad del laboratorio y del cliente. Lo expresado en esta política es considerado como criterio de aceptación de los términos y condiciones establecidos para la relación y el tratamiento de los datos y la información entre el laboratorio y el cliente, que queda formalizado con la firma de los contratos de prestación de servicios, la aceptación de las cotizaciones o el ingreso de muestras para ensayo. Firma director del laboratorio
  • 45.
    34 2.3 PROCEDIMIENTO PARALA IDENTIFICACIÓN DE RIESGOS Y OPORTUNIDADES 2.3.1 Objetivos • Definir y formalizar las actividades que el Laboratorio considera para la implementación de la gestión de sus riesgos y mejorar la administración de estos. • Brindar las herramientas para la identificación, valoración y control de los riesgos y oportunidades para el sistema de gestión de calidad del Laboratorio. • Fortalecer el diseño e implementación de estrategias que permitan el tratamiento de los riesgos y aprovechamiento de oportunidades dentro del SGC de la organización. 2.3.2 Alcance Este procedimiento es aplicable para la identificación, análisis y evaluación de riesgos y oportunidades del sistema de gestión de calidad del Laboratorio de Calzado ubicado en la Universidad Católica de El Salvador. 2.3.3 Definiciones • Consecuencia: Resultado de un evento que afecta a los objetivos, puede ser cierta o incierta y puede tener efectos positivos o negativos, directos o indirectos sobre los objetivos. • Contexto externo: Ambiente externo en el cual una organización busca alcanzar sus objetivos. Puede incluir el ambiente cultural, social, político, legal, reglamentario, financiero, tecnológico, económico, natural, competitivo, bien sea internacional, nacional, regional o local. • Contexto interno: Ambiente interno en el cual una organización busca alcanzar sus objetivos. Puede incluir gobierno, estructura organizacional, políticas,
  • 46.
    35 objetivos y estrategiasimplementadas para lograrlo, las capacidades entendidas en términos de recursos y conocimiento, sistemas de información y procesos para la toma de decisiones, relación con las partes involucradas internas, cultura organizacional. • Identificación del riesgo: Proceso para encontrar, reconocer y describir el riesgo. • Nivel de riesgo: Magnitud de un riesgo o de una combinación de riesgos, expresada en términos de la combinación de las consecuencias y su probabilidad. • Probabilidad: Se refiere a la posibilidad de ocurrencia de un riesgo potencial. • Impacto: Es el resultado de la materialización de un evento. • Riesgo: Efecto de la incertidumbre sobre los objetivos. • Valoración del riesgo: Proceso global de identificación del riesgo, análisis del riesgo y evaluación del riesgo. • Tratamiento del riesgo: Proceso para modificar el riesgo. • Control: Medida que mantiene y/o modifica un riesgo 2.3.4 Generalidades 2.3.4.1 Metodología
  • 47.
    36 Fase 1: ContextoEstratégico de riesgos Describa el contexto del laboratorio que permita identificar los factores externos e internos que puedan generar riesgo impactando positiva o negativamente en la consecución de los objetivos del sistema de gestión de calidad Establecer contexto externo Defina el contexto externo en el cual se desarrolla el laboratorio y que impactan positiva o negativamente en el logro de los objetivos. El contexto externo puede incluir factores como: Políticas del gobierno, entorno económico y financiero, la tecnología, ambiente social y cultural, requisitos legales, medio ambiente, etc. A nivel nacional e internacional. Establecer contexto interno Defina cuál es el ambiente interno en el que se desarrolla el laboratorio y que impacta positiva o negativamente en el logro de los objetivos. Dentro de los factores internos se pueden detallar aquellas situaciones internas que afectan al laboratorio, como las políticas internas, la infraestructura, los equipos, los procesos, el personal, los métodos, etc. Fase 2: Levantamiento de la matriz de riesgos 1. Iidentificar los principales riesgos a los cuales se encuentran expuestos los procesos del laboratorio. 2. Una vez identificados los riesgos se documentarán en una matriz de riesgos, clasificándolos por tipo de riesgo de acuerdo con lo siguiente:
  • 48.
    37 • Riesgos estratégicos:Riesgo relacionados con la forma de administrar el laboratorio, aquí entra en juego la misión, la visión, la política y los objetivos de calidad. • Riesgos de imagen: Son aquellos que afectan la confianza y la percepción de las partes interesadas hacia el laboratorio. • Riesgos operativos: Son los riesgos que afectan los procesos internos, por ejemplo: la recepción de muestras, los ensayos o las calibraciones, la forma de calibrar los equipos, las compras, etc. • Riesgos financieros: Son los riesgos que afectan directamente el presupuesto del laboratorio, la ejecución de los pagos, manejo de excedentes, es decir, todo lo que tenga que ver con dinero. • Riesgos de cumplimiento: Son los riesgos asociados con la capacidad del laboratorio para cumplir con los requisitos legales, contractuales, de ética pública y en general con su compromiso ante la comunidad. • Riesgos tecnológicos: Son los riesgos que están relacionados con la capacidad tecnológica del laboratorio para satisfacer sus necesidades actuales y futuras. 3. Determinar las causas y consecuencias que estos riesgos tienen en el laboratorio. Si el riesgo es positivo, es decir, una oportunidad, entonces se debe establecer cuál sería el impacto si la oportunidad llegare a materializarse. 4. identificar los controles existentes para frenar esos riesgos o potenciar las oportunidades. Este control puede ser una política, un dispositivo, una práctica, un equipo, etc. 5. Determinar el efecto de ese control, si disminuye la probabilidad, el impacto o ambos, 6. Evaluar la eficacia de ese control, es decir, darle una calificación cualitativa y una cuantitativa. Si para un riesgo en particular se tienen más de dos controles, se debe sumar las calificaciones y sacar un promedio. (Ver tabla 1) 7. Evaluar el nivel del riesgo. Este nivel es el resultado de la multiplicación del impacto por la probabilidad; La probabilidad y el impacto, al igual que los
  • 49.
    38 VALOR CUANTITATIVO VALOR CUALITATIVO DESCRIPCIÓN 1 NO EXISTEN CONTROLES No existencontroles para ese riesgo. 2 NULA Significa que dicho control no es efectivo, porque no ha sido útil para lograr el objetivo para el cual fue diseñado. Es un control no documentado, no se hace seguimiento, ni se tiene responsables, ni tampoco recursos para su implementación. 3 BAJA Significa que dicho control es poco efectivo, porque no ha sido útil para lograr el objetivo para el cual fue diseñado. Es un control no documentado, aunque tiene seguimiento, unos responsables y unos recursos para su implementación. 4 MODERADA Significa que dicho control es efectivo, porque ha sido útil para lograr el objetivo para el cual fue diseñado, aunque no en su totalidad. Es un control documentado, tiene seguimiento, unos responsables y unos recursos para su implementación. 5 ALTA Significa que dicho control es efectivo, porque ha permitido el total cumplimiento del objetivo para el cual fue diseñado. Es un control documentado, tiene seguimiento, unos responsables y unos recursos para su implementación. EVALUACIÓN DE LOS CONTROLES VALOR CUANTITATIVO VALOR CUALITATIV O DESCRIPCIÓN 1 RARO Significa que el riesgo puede ocurrir solo en circunstancias excepcionales y/o la eficacia de los controles es alta. No se ha presentado en los últimos 5 años. 2 IMPROBABLE Significa que el riesgo puede ocurrir en algún momento y/o la eficacia de los controles es moderada. Se ha presentado una vez en los últimos 5 años. 3 POSIBLE Significa que el riesgo podría ocurrir en algún momento y/o la eficacia de los controles es baja. Se ha presentado una vez en los últimos 2 años. 4 PROBABLE Significa que el riesgo probablemente ocurrirá en la mayoría de las circunstancias y/o la eficacia de los controles es nula. Se ha presentado una vez en el último año. 5 CASI SEGURO Significa que el riesgo ocurrirá en la mayoría de las circunstancias y/o no existen controles o si existen es nula su eficacia. Se ha presentado más de una vez en el último año. EVALUACIÓN DE LAPROBABILIDAD controles, también tienen una valoración cualitativa y una valoración cuantitativa que se debe agregar a la matriz de riesgos. (Ver tabla 2 y 3) Con el valor resultante se obtendrá una clasificación para los riesgos tal como se muestra en la tabla 4. Tabla 1. Escala para los controles Tabla 2. Escala para la probabilidad
  • 50.
    39 VALOR CUANTITATIV O VALOR CUALITATIVO DESCRIPCIÓN 1 INSIGNIFICANTE Quiere decirque si el riesgo llegare a presentarse, tendrá consecuencias o efectos mínimos sobre el laboratorio. 2 MENOR Quiere decir que si el riesgo llegare a presentarse, tendrá bajo impacto sobre el laboratorio. 3 MODERADO Quiere decir que si el riesgo llegare a presentarse, tendrá medianas consecuencias sobre el laboratorio. 4 MAYOR Quiere decir que si el riesgo llegare a presentarse, tendrá altas consecuencias sobre el laboratorio. 5 CRÍTICO Quiere decir que si el riesgo llegare a presentarse, tendrá consecuencias catastróficas sobre el laboratorio. EVALUACIÓN DEL IMPACTO INSIGNIFICANTE 1 MENOR 2 MODERADO 3 MAYOR 4 CRÍTICO 5 RARO 1 RIESGO BAJO 1 RIESGO BAJO 2 RIESGO BAJO 3 RIESGO MEDIO 4 RIESGO MEDIO 5 IMPROBABLE 2 RIESGO BAJO 2 RIESGO BAJO 4 RIESGO MEDIO 6 RIESGO MEDIO 8 RIESGO MEDIO 10 POSIBLE 3 RIESGO BAJO 3 RIESGO MEDIO 6 RIESGO MEDIO 9 RIESGO ALTO 12 RIESGO ALTO 15 PROBABLE 4 RIESGO MEDIO 4 RIESGO MEDIO 8 RIESGO ALTO 12 RIESGO ALTO 16 RIESGO EXTREMO 20 CASI SEGURO 5 RIESGO MEDIO 5 RIESGO ALTO 10 RIESGO ALTO 15 RIESGO EXTREMO 20 RIESGO EXTREMO 25 PROBABILIDAD IMPACTO Tabla 3. Escala para el impacto Tabla 4. Nivel de riesgo Aquí se tienen cuatro zonas de riesgo, la verde para la zona baja, la amarilla para la zona media, la naranja para la zona alta y la roja para la zona de riesgo extrema. Estas zonas son importantes porque permiten saber cómo actuar frente a los riesgos, y de esta manera se tiene:
  • 51.
    40 • Si elriesgo se ubica en la zona verde debes asumir el riesgo, es decir, se puede aceptar el riesgo sin necesidad de tomar otras medidas de control diferentes a las que ya posees. • Si el riesgo se ubica en la zona amarilla, se tiene la opción de asumir o de reducir el riesgo; para reducir el riesgo se deben tomar medidas encaminadas a disminuir tanto la probabilidad y el impacto. • Si el riesgo se ubica en la zona naranja, se tiene la opción de reducir el riesgo, evitarlo o transferirlo; para evitarlo se deben tomar medidas encaminadas a prevenir su materialización y para transferirlo se debe involucrar a un tercero en su manejo, quien en algunas veces puede absorber parte de las pérdidas ocasionadas por la ocurrencia del riesgo. • Si el riesgo se ubica en la zona roja, tienes la opción de evitar el riesgo, compartirlo o transferirlo. Matriz de calificación de riesgos y oportunidades Basado en los pasos establecidos en la fase 2: levantamiento de la matriz de riesgo, realizar la matriz de calificación de riesgos y oportunidades (Anexo 1). Fase 3: Seguimiento El seguimiento puede programarse para cada seis meses o cada año. Dentro de este seguimiento se deben evaluar los controles, programas, acciones y tomar medidas oportunas. Fase 4: Evaluación Dentro de esta fase se podrán realizar auditorías internas al proceso de gestión de riesgos, con el fin de evaluar el proceso y proponer recomendaciones de mejora, si corresponde.
  • 52.
    41 2.3.4.2 Aplicación dedisposiciones en la planificación de cambios. • La Matriz de clasificación de riesgos y oportunidades debe ser actualizada cada que el sistema así lo requiera. • Previamente al inicio de la ejecución del proceso productivo de acuerdo con las exigencias particulares del cliente plasmadas en la orden de compra de cliente. • Cuando exista alguna reforma o cambio en la normatividad legal aplicable que cobije al servicio que presta el laboratorio. • Cuando como resultado de la verificación del proceso se produzca un producto no conforme y se considere como medida a adoptar planes de acción. • Modificaciones en las instalaciones o procesos. • Introducción de nuevas prácticas o procedimientos de trabajo para la clasificación del producto. • Ingreso de quejas por parte de los clientes. Se debe realizar la identificación y valoración de riesgos asociados a los cambios y las acciones propuestas en los planes de acción antes de introducir tales cambios, para evitar mayores riesgos en la implementación de las acciones. Al determinar los controles o considerar cambios a los controles existentes, se contemplará la reducción del riesgo de acuerdo con la jerarquía establecidas. 2.3.4.3 Aplicación de disposiciones en la planificación de cambios desde la norma ISO 9001: 2015. El laboratorio de Calzado cuando considere que la organización determine la necesidad de cambios en el sistema de gestión de calidad, los cambios se deberán llevar a cabo de manera planificada y considerar el propósito de los cambios y sus consecuencias potenciales con el fin de: 1. Asegurar que el sistema de gestión de calidad pueda lograr sus resultados previstos. 2. Aumentar los efectos deseables.
  • 53.
    42 3. Prevenir oreducir efectos no deseados. 4. Lograr la mejora. ´ Para lo cual El laboratorio de Calzado deberá planificar, integrar e implementar acciones para abordar los riesgos y oportunidades en sus procesos del sistema de gestión de la calidad y hacer control y eficacia de estas. Es importante mencionar que las acciones tomadas para abordar los riesgos y oportunidades deben ser proporcionales al impacto potencial en la no conformidad de los productos y/o servicios, teniendo en cuenta metodologías orientadas a la identificación de riesgos y mapa de riesgos que ofrecen una mirada panorámica y global de las posibles consecuencias negativas (riesgo) y positivas (oportunidades) dentro del SGC. 2.3.4.4 Criterios generales para definir el tratamiento de los riesgos y aprovechamiento de oportunidades. El tratamiento del riesgo es un proceso cíclico que incluye la selección de una o varias opciones para modificar los riesgos siendo este un tratamiento de forma continua. Lo cual implica: • Valoración del tratamiento del riesgo. • Toma de decisión sobre sus niveles de riesgo, si son aceptables o no. • Si no son aceptables, generar un nuevo tratamiento para dicho riesgo. • Valoración de la eficacia de dicho tratamiento. Se puede implementar varios tratamientos para eliminar o modificar las causas de un riesgo. Algunas opciones para dicho tratamiento son: • Modificar o eliminar actividades que con lleven a la eliminación del riesgo. • Retirar la fuente de riesgo. • Cambiar la probabilidad de ocurrencia. • Cambiar las consecuencias.
  • 54.
    43 2.3.4.5 Criterios pararevisar el mapa de riesgos y oportunidades. El laboratorio de calzado puede desarrollar el mapa de riesgo teniendo en cuenta los siguientes criterios. Formato: Mapa de Riesgos Enseguida se detalla las definiciones que permitan comprender su abordaje desde la gestión del riesgo y oportunidades dentro del SGC. • Riesgo: posibilidad de ocurrencia de un evento que pueda entorpecer el normal desarrollo de las funciones de la entidad y le impidan el logro de sus objetivos. • Impacto: consecuencias que puede ocasionar a la organización la materialización del riesgo. • Probabilidad: entendida como la posibilidad de ocurrencia del riesgo; ésta puede ser medida con criterios de Frecuencia, si se ha materializado (por ejemplo: No. de veces en un tiempo determinado), o de Factibilidad teniendo en cuenta la presencia de factores internos y externos que pueden propiciar el riesgo, aunque éste no se haya materializado. Evaluación del • Riesgo: Resultado obtenido en la matriz de calificación, evaluación y respuesta a los riesgos. Controles existentes: especificar cuál es el control que la entidad tiene implementado para combatir, minimizar o prevenir el riesgo. • Valoración del Riesgo: es el resultado de determinar la vulnerabilidad de la entidad al riesgo, luego de confrontar la evaluación del riesgo con los controles existentes. • Opciones de Manejo: opciones de respuesta ante los riesgos tendientes a evitar, reducir, asumir o transferir el riesgo. Riesgo impacto probabilidad riesgo Valoración del riesgo Opciones de manejo acciones cronograma Indicadores
  • 55.
    44 • Acciones: esla aplicación concreta de las opciones de manejo del riesgo que entrarán a prevenir o a reducir el riesgo y harán parte del plan de manejo del riesgo. • Responsables: son las dependencias o áreas encargadas de adelantar las acciones propuestas. • Cronograma: son las fechas establecidas para implementar las acciones por parte del grupo de trabajo. • Indicadores: se consignan los indicadores diseñados para evaluar el desarrollo de las acciones implementadas. 2.3.5 Descripción de actividades Se describen las actividades a desarrollar en el laboratorio de Calzado para abordar los riesgo y oportunidades y con ello el logro de los objetivos y metas. Actividades Responsable 1 Determinar el contexto Para cada uno de los procesos del SGC se identifican las condiciones internas y del entorno y sus causas, que pueden generar eventos que originan oportunidades o afectan negativamente el cumplimiento de su objetivo o que generan una mayor vulnerabilidad frente a riesgos en la calidad o producto. Responsable por proceso. Director del laboratorio 2 Identificar el riesgo Identificar los riesgos revisando el proceso, su objetivo y los eventos que pueden afectar su cumplimiento. Las causas identificadas en el contexto sirven de base para la identificación de los riesgos de los procesos de calidad. La identificación de los riesgos en el SGC de calidad se puede soportar en: análisis FODA, lluvia de ideas, análisis histórico, análisis de escenarios. El riesgo Responsable por proceso Jefe de laboratorio
  • 56.
    45 debe estar descritode manera clara, sin que su redacción dé lugar a ambigüedades o confusiones con la causa generadora de los mismos. 3 Clasificar el riesgo Se clasifica el riesgo en alguna de las clases identificadas: • Riesgo Estratégico, de imagen, riesgos operativos, riesgos financieros, riesgos de cumplimiento, riesgos tecnológicos Responsable por proceso 4 Analizar y evaluar el riesgo identificado Los riesgos identificados se analizan teniendo en cuenta dos aspectos: probabilidad e impacto atendiendo. Responsable por proceso 5 Identificar y valorar los controles Se deberán identificar los controles y valorarlos con base en la escala para controles. Responsable por proceso 6 Valorar el (los) riesgo(s) identificado(s) La valoración de los riesgos es producto de confrontar los resultados de la evaluación del riesgo con los controles identificados. Responsable por proceso 7 Tratar el (los) riesgo(s) Se definen la forma como se tratará el riesgo de acuerdo con las opciones: Asumir, reducir, evitar o transferir el riesgo. Se definen del plan de manejo del riesgo como una acción preventiva que incluye: • Las acciones a implementar • Los responsables • El cronograma de implementación • Los indicadores Una vez identificados los riesgos de calidad, cada proceso debe establecer los controles teniendo en cuenta: Controles preventivos, que disminuyen la probabilidad de ocurrencia o materialización del riesgo; y Controles correctivos, que buscan combatir o eliminar las causas que lo generaron, en caso de materializarse. Responsable por proceso
  • 57.
    46 9 Seguimiento, asesoría yevaluación de los riesgos. Se realizará seguimiento y evaluación a: • La efectividad de los controles existentes. • La implementación de las acciones propuestas. • La valoración del riesgo con base en la implementación de nuevos controles. • La pertinencia y conveniencia de los riesgos identificados. Responsable por proceso Jefe del laboratorio 2.3.6 Documentos de referencia • Norma ISO 9001:2015: Sistemas de Gestión de la Calidad − Requisitos. • Norma ISO 9000: 2015: Sistemas de Gestión de la Calidad − Fundamentos y • Vocabulario. • Norma ISO 31000: 2009: Gestión de riesgos - principios y directrices
  • 58.
    47 Disminuye la propabilida Disminuye el impacto Valor cuantitativo Valor cualitativo Valor total (cuantitativo ycualitativo) Efecto del control Eficacia de los controles Identificación del riesgo Clasificación del riesgo Causas Consecue ncias Controles existentes Registro que evidencia la aplicación del control 2.3.7 Anexos Anexo N°1: Matriz para calificar Riesgos y oportunidades Parte 1
  • 59.
    48 Probabilidad Impacto Nivel Seguimiento Fechade inicio Fecha de terminación Valoración del riesgo con los controles Opción de manejo Acciones preventivas Responsable Parte 2
  • 60.
    49 Consejo Administrativo Vicerectoría Decanato Director de Laboratorio Jefe de Laboratorio AnalistaAtención al cliente Jefe de Recursos Humanos 2.4 ANÁLISIS ORGANIZACIONAL 2.4.1 Estructura organizacional 2.4.2 Responsabilidades y funciones Director de laboratorio Función: Planificar, coordinar y evaluar las actividades del laboratorio para asegurar una adecuada administración de los recursos humanos y los recursos materiales. Responsable de: • Entregar informe final de resultados al cliente, a través de una previa designación de un encargado de calidad con la debida responsabilidad y autoridad para supervisar el cumplimiento de los requisitos del sistema de
  • 61.
    50 calidad y unaseguramiento de medidas concernientes a la seguridad del personal y de protección del medio ambiente, aplicadas conforme a normas de calidad vigentes. • Establecer los criterios que se utilizan para la selección, adquisición y mantenimiento de instalaciones, equipos y fungibles usados en el laboratorio con una lista de pruebas para mantenerlas en función de las necesidades asistenciales o los avances tecnológicos y una periódica revisión de plantillas de resultados sobre pruebas de calidad. • Asegurarse sobre las medidas concernientes a la seguridad del personal y de protección del medio ambiente, aplicadas conforme a la legislación vigente. Facilitando, a su vez, la capacitación de todos los miembros del servicio mediante la asistencia a cursos, jornadas, congresos, entre otras actividades. Jefe de laboratorio Función: Cargo de jefatura con responsabilidad técnica, operativa y administrativa, que consiste en planificar, organizar, evaluar y supervisar las actividades del laboratorio, asegurando la implementación del sistema de calidad. Responsable de: • Coordinar acciones en materia de calidad del calzado con referencia a normativa nacional e internacional, a través de la aplicación de estándares o normas previamente establecidas y realización de revisiones al sistema de calidad implementado en el laboratorio, con el personal técnico del laboratorio concerniente. • Administrar los recursos necesarios para asegurar la operatividad del laboratorio, con énfasis en el recurso humano realizando pruebas periódicas de
  • 62.
    51 desempeño hacia losanalistas del laboratorio, logrando así, una competencia técnica sobre estas personas que operan equipos específicos y ejecutan análisis. • Autorizar toda la documentación del sistema de calidad y avalar enmiendas y cambios en los mismos como la información del laboratorio relacionada con la ejecución de pruebas de calidad requeridas por el cliente. Jefe de Recursos Humanos Función: Cargo de jefatura con responsabilidad técnica, operativa y administrativa, que consiste en planificar, dirigir en evaluar y supervisar la operatividad del área realizando tareas como reclutamiento, capacitación y desarrollo, desempeño, relaciones laborales, etc. que contribuyan al buen desarrollo del laboratorio Responsable de: • Hacer seguimiento al proceso de reclutamiento: - Implementar métodos o procedimientos para la definición de estrategias destinadas al desarrollo y atracción de talento humano, además de garantizar que las mismas satisfagan las necesidades actuales y futuras de la empresa. - Ser el contacto con agencias de empleo y asistir a eventos para dar a conocer el laboratorio. - Crear y publicar ofertas de empleo. - Entrevistar a los candidatos. • Supervisar el proceso de contratación: - Desarrollar estrategias efectivas para tramitar los nuevos ingresos e impartir una inducción a los nuevos empleados. - Gestionar un programa de orientación y asesoría para los nuevos empleados.
  • 63.
    52 • Gestionar eldesempeño del empleado y suministrar información sobre los procesos internos, a los fines de lograr una mejora en el desempeño individual y grupal del personal: Analista Función: Es un trabajo técnico especializado que consiste en realizar análisis físico para evaluar la calidad de los diferentes materiales, componentes y producto terminado de la industria del calzado. Responsable de: • Realizar actividades que de acuerdo con el puesto y sistema de calidad le sean encomendadas entre estas operaciones se encuentran las siguientes: Efectuar cálculos sobre resultados de análisis obtenidos posterior a una prueba según los parámetros de calidad establecidos, preparar probetas para la realización de los análisis requeridos por el cliente, hacer efectiva las instrucciones emanadas por la jefatura del laboratorio, monitorear el correcto funcionamiento dentro de su área operativa o campo de acción. • Elabora reportes de resultados según el número de muestras analizadas, además de validar la aplicación correspondiente de los métodos analíticos como: cambio de equipo, nueva técnica de análisis y otros factores que obliguen a asegurar la confiabilidad de los resultados. • Ejecutar el cumplimiento de las buenas prácticas de laboratorio analizando y determinando la calidad de los productos una vez terminados y proveer de un resultado con el que se mejorarán los procesos de producción a fin de obtener la calidad requerida.
  • 64.
    53 Atención al cliente Función:Se encarga de proporcionar a los usuarios información y soporte con relación al servicio que ofrece el laboratorio. Responsable de: • Recibir muestras cuando se requiera para su pertinente análisis según requerimientos dados por el cliente previamente. • Gestionar actividades generales que garantizan un correcto funcionamiento del laboratorio, entre estas actividades se encuentran: Recibir y registrar todas las quejas, sugerencias o reclamos de los clientes (efectuar una retroalimentación), ingresar nuevos usuarios interesados a la base actual de clientes, coordinar y reservar citas de aquellas personas interesadas, atender consultas de estados financieros a personal que lo requiera como autoridades universitarias, inversores, entre otros y por último proveer información sobre horarios de atención y disponibilidad del servicio. • Emitir facturación posterior a una prueba de calidad realizada, a través de un comprobante de crédito fiscal que garantiza transparencia en la prestación del servicio solicitado con anterioridad y cumplimiento del reglamente tributario vigente.
  • 65.
    54 3. PROCEDIMIENTO PARALA SELECCIÓN DE PERSONAL 3.1 Objetivo Establecer un procedimiento general, objetivo, eficaz y transparente para reclutar y seleccionar personal idóneo y apto para los cargos y/o funciones solicitadas y las necesidades específicas del laboratorio de calzado. 3.2 Alcance El procedimiento de selección de personal se aplica a todos los puestos que queden vacantes en el Laboratorio de Calzado de forma que ninguno se cubra de manera discriminatoria. 3.3 Generalidades 3.3.1 Definiciones Reclutamiento: Es el proceso sistemático de buscar y atraer personas que posean determinadas cualidades y capacidades para satisfacer las exigencias y para que ofrezcan sus servicios al laboratorio de calzado. Selección: Es un proceso sistemático, metódico y especializado de escogitación, en el que se toma la decisión de quienes son las o los candidatos que reúnen las cualidades necesarias para ejercer un puesto. Contratación: es el proceso mediante el cual se formaliza la relación laboral en cumplimiento de las leyes laborales que rigen a la institución. Inducción: Incluye tanto las actividades en las cuales, al nuevo empleado se le brinda información general acerca de la institución, su marco filosófico, sus mandatos legales,
  • 66.
    55 aspectos disciplinarios, administrativosy culturales, entre otros, así como el entrenamiento en las tareas específicas del puesto de trabajo. Fuente interna: Estas son las que se encuentran dentro de la institución y que permiten reconocer y localizar candidatos inmediatos y potenciales del cargo a cubrir. Fuente Externa: Esta fuente se utiliza como segunda opción, cuando el número de candidatos internos que participen en la selección no es suficiente o porque no califican con el perfil requerido del puesto. 3.3.2 Política general de selección La política de selección se basará en la elección de las personas que mejor cumplan con el perfil del puesto para desempeñarse en cada función dentro del laboratorio, teniendo en cuenta su capacidad de integración al grupo y los requerimientos específicos para la función, y la concordancia de sus valores con la filosofía institucional. Los objetivos que se considerarán en el campo de la selección de personal responderán a lo siguiente: 1. Cuando surge una vacante se evaluará primero la posibilidad de efectuar una promoción de un empleado existente, en caso de no existir una persona que cumpla con el perfil de contratación, entonces se procederá a efectuar una búsqueda externa de candidatos. 2. Cuando se genere alguna vacante se dará preferencia al personal actual, siempre que el empleado candidato cumpla con los requisitos del puesto y represente una mejora para éste y convenga al Laboratorio. 3. Se buscará incorporar al candidato que mejor se adecue a la necesidad de la función y, en general, a las necesidades que el laboratorio pudiera tener en el futuro, a partir de un espectro amplio de potenciales candidatos. 4. Efectuar las coberturas en el menor tiempo posible, de acuerdo con las posibilidades que ofrezca el mercado.
  • 67.
    56 5. Desarrollar elproceso de selección libre de todo tipo de discriminación y aplicando la “equidad de género en la oportunidad” para la participación en los concursos de selección. 6. Todo el procedimiento empleado para la selección de un empleado deberá estar apegado a las mejores prácticas de la gestión de Recursos Humanos.
  • 68.
  • 69.
  • 70.
    59 3.3.4 Desarrollo delprocedimiento. 3.3.4.1 Detección de necesidades de contratación. El procedimiento de selección de personal se inicia una vez que se detecta la necesidad de contratación, que puede ser debida a distintas causas: cambio o ampliación de actividad, finalización de contrato del personal, despido, jubilación, incapacidad, cese, suspensión, excedencia, etc. La persona responsable de recursos humanos asume la función de recoger las demandas de personal y las traslada a la Dirección que da la orden de iniciar el procedimiento. 3.3.4.2 Definición del perfil del puesto. La definición del puesto de trabajo comienza con el examen de las causas que subyacen a las necesidades de contratación y la determinación de si el puesto es o no de nueva creación. En el caso de que el puesto sea de nueva creación, al no poseer referentes previos sobre las tareas que van asociadas al mismo ni las competencias necesarias para desempeñarlo, la dirección o persona en que delegue deberá definir las características del puesto y las competencias que se prevén necesarias para desempeñarlo teniendo en cuenta criterios no discriminatorios en cuanto al sexo. Si el puesto de trabajo no es de nueva creación, se consulta a las personas que pueden aportar información relevante sobre el puesto, como son: • las personas que lo desempeñan • las personas responsables del área al que está adscrito el puesto • la Dirección Una vez analizada la información recabada sobre el puesto y elaborada una ficha en la que se refleja dicha información, el siguiente paso es la actualización del perfil profesional necesario para el desempeño del puesto, es decir, las titulaciones y experiencia que se
  • 71.
    60 deben poseer sinque en ningún caso el sexo o las circunstancias familiares supongan circunstancias a tener en cuenta. En el caso de que el puesto forme parte de un equipo de trabajo ya existente, puede que se desee contratar a una persona con un perfil profesional que sea complementario a los ya existentes en el equipo. Para elaborar dicho perfil complementario se consulta a la persona responsable del área al que se adscribe dicho puesto. En resumen, los datos a recolectar son: El puesto: - Nombre del puesto - Ubicación en el organigrama - Si es un puesto nuevo o un reemplazo - Lugar de trabajo. Horario - Descripción de tareas - Objetivos del puesto - Posibilidades de desarrollo - Si tiene personal a cargo. Cantidad. Nivel educacional de sus subordinados El postulante: - Formación académica - Especialización de posgrado - Conocimientos de idioma - Experiencia requerida - Capacidad potencial - Edad - Otros En el ANEXO 1 se muestra un formato de perfil de puesto para poder desarrollarlo.
  • 72.
    61 3.3.4.3 Definición depruebas y baremos. A la hora de establecer el tipo de pruebas y baremos a utilizar se debe partir del perfil profesional para determinar cuáles son los principales aspectos que se deben valorar. Una vez determinados los aspectos que se van a valorar en la selección, se analiza cual es el tipo de prueba de selección que mejor puede medir o apreciar si las distintas personas candidatas se ajustan al perfil profesional definido para el puesto. Una vez determinado el tipo de pruebas a utilizar y el orden de realización, se establece el peso o ponderación de cada una de las pruebas y, en su caso, se fijan las cuestiones llave (aquellas que son excluyentes para participar en el proceso de selección, como por ejemplo determinada titulación). Finalmente se elabora toda la documentación necesaria para la realización de las pruebas (guión para la realización de entrevistas, exámenes, contenido de pruebas profesionales, etc. y se registra en una ficha las pruebas a realizar y sus correspondientes baremos (anexo 2 Pruebas y baremo). Esta ficha se almacena en una base de datos. Las pruebas a realizarse deberán medir aspectos técnicos, como el nivel de conocimiento y habilidades técnicas adquiridas a través del estudio o de la experiencia que son necesarias para el puesto de trabajo; y psicológicos como la capacidad Intelectual, Habilidades Gerenciales, Aptitudes, Intereses, Características de personalidad, etc. Las mismas pueden ser llevadas a cabo por el Laboratorio o por medio de empresas consultoras en recursos humanos. 3.3.4.4 Difusión interna de oferta de empleo. Una vez establecidas las pruebas y baremos y redactada la oferta de empleo con lenguaje no sexista según el formato oferta de empleo (ver anexo 3), se difunde de manera interna para priorizar en la selección al personal propio del laboratorio. Para ello se selecciona los canales de comunicación más idóneos teniendo en cuenta que debe llegar a todo el personal.
  • 73.
    62 3.3.4.5 Recepción decandidaturas. Las candidaturas se presentan en una hoja de solicitud de empleo (ver anexo 4) que se entrega a las personas aspirantes. Una vez recibidas las solicitudes se codifican de tal forma que se asigna un código a cada candidatura y se archivan los datos personales y de contacto. Finalmente se entregan las hojas de solicitud codificadas a la persona responsable de la preselección. Las hojas de solicitud codificadas y los datos personales se archivan en una base de datos. 3.3.4.6 Preselección. La persona responsable de recursos humanos analiza las candidaturas y revisa el cumplimiento por las mismas de las cuestiones llave y de los requisitos definidos en el perfil profesional. Se elabora un informe con los resultados de la preselección en el que se hace constar aquellas candidaturas que han sido preseleccionadas y aquellas que han sido rechazadas. 3.3.4.7 Difusión externa de oferta de empleo. En el caso de que una vez realizada la preselección de las candidaturas presentadas por la plantilla no haya sido preseleccionada más de una persona, se abre el proceso de selección a otras posibles candidaturas externas a la empresa. En el caso de que la empresa posea una bolsa de currículos, bien de personas que han enviado su candidatura de manera espontánea o bien de personas que ya hayan tenido algún contacto con la empresa (prácticas, contratos temporales…), la persona encargada de codificar las solicitudes de empleo codificará dichos currículos según la ficha de solicitud de empleo estándar (en el caso de que no estén ya codificados) y se los facilitará a la persona responsable de recursos humanos que se encarga de realizar la preselección. Nuevamente se comprueba si ha sido preseleccionada más de una candidatura, y en el caso de que así sea se contacta con las personas preseleccionadas y se les informa de la oferta
  • 74.
    63 de empleo afin de que presenten en firme su candidatura. Nuevamente se analiza si hay más de una candidatura preseleccionada y en el caso de que no sea así se seleccionan los canales de comunicación más idóneos teniendo en cuenta las características del perfil profesional. Estos canales pueden ser: • Servicio Público de Empleo. • Publicación en prensa. • Bolsas de empleo. • Centros de formación. • Redes sociales y pagina web de UNICAES. • Centro de orientación de carreras (COC). • Colegios profesionales. Se adapta el formato de la oferta de empleo al canal o canales seleccionados y finalmente se difunde externamente. 3.3.4.8 Comunicación resultados de preselección. Una vez que ha sido preseleccionada más de una candidatura (proveniente de la plantilla, de la bolsa de currículos del Laboratorio de personas que no han tenido contacto previo con la organización), se analizan todas las candidaturas presentadas y se clasifican en preseleccionadas y rechazadas. A las personas preseleccionadas se les comunica la fecha y lugar de la prueba o pruebas de selección, mientras que a las no preseleccionadas se les comunica el rechazo de la candidatura y que pasan a formar parte de la base de datos de currículos del laboratorio. 3.3.4.9 Desarrollo pruebas de selección. Las pruebas de selección comienzan con la recepción de las personas candidatas. El desarrollo de las pruebas de selección se realiza de acuerdo con el orden marcado en la Ficha de pruebas y baremos, de tal forma que si la selección consiste en más de una prueba se realiza la primera prueba y en el caso de que los resultados sean excluyentes se analizan los resultados para comprobar si las personas candidatas pueden o no realizar la siguiente
  • 75.
    64 prueba. Este procesose repite tantas veces como pruebas se hayan definido. Una vez realizadas todas las pruebas se analizan los resultados obtenidos por las distintas personas candidatas y se realiza un informe con los resultados finales. 3.3.4.10 La Entrevista de Selección de Personal. Finalizando los procesos anteriores y ya contando con los candidatos idóneos se llevará a cabo una entrevista de valoración Global. La Entrevista de Valoración Global es una conversación con duración de 15 a 30 minutos que permite una valoración preliminar del candidato, basada en las siguientes apreciaciones apoyándose en preguntas de apoyo indicadas en el anexo 5: • Trayectoria laboral. • Experiencia y conocimiento en el ejercicio del cargo ofrecido. • Explorar fortalezas y debilidades. • Explorar motivaciones, valores e intereses del postulante. • Proyección en el cargo. • Vocación de servicio. • Clarificar condiciones del cargo, del proceso y conocer disponibilidad para asumir funciones. En esta etapa del proceso, se definen el o los candidatos idóneos a ocupar el cargo dispuesto en el proceso de selección, confeccionando un acta resumen de la entrevista, (ver anexo 6). En la que se consignan los nombres de los candidatos, y se incluye una nota individual o grupal para cada ítem evaluado. Esta acta debe ser firmada por la persona encargada del proceso de selección y por el director de Laboratorio.
  • 76.
    65 Como complemento, sesugiere, el encargado de recursos humanos podrá realizar el Chequeo de Referencias Laborales, de los candidatos, contactando a las jefaturas anteriores o actuales de estos o pares si se estima necesario, a través de consulta telefónica o vía correo electrónico, con el fin de conocer más antecedentes respecto del comportamiento y capacidades de los postulantes en sus puestos anteriores (ver anexo 7). 3.3.4.11 Toma de decisiones sobre contratación. El primer paso para la toma de decisiones sobre contratación es el análisis del informe con los resultados de la selección por la dirección o persona en la que delegue. Será seleccionada la candidatura que presente mejores puntuaciones en las pruebas. 3.3.4.12 Comunicación resultados selección. Una vez que ha sido seleccionada una candidatura, se analizan todas las candidaturas presentadas y se clasifican en seleccionadas y rechazadas. A la persona seleccionada se le comunica que su candidatura ha sido elegida y se le informa la fecha en la que debe incorporarse al Laboratorio. A las personas no seleccionadas se les comunica el rechazo de la candidatura y que pasan a formar parte de la base de datos de currículos de la empresa. 3.3.4.13 Compromiso de confidencialidad y ético. La confidencialidad en las pruebas y/o calibraciones, es fundamental dentro de los laboratorios; por ello cada empleado firma el compromiso de confidencialidad (ver anexo 8), que reserva la información de los clientes, los documentos internos y los resultados entre otros. La imparcialidad de los colaboradores del laboratorio y la confiabilidad en su independencia de presiones económicas, financieras, sociales y demás se garantizan haciendo firmar a cada uno de los funcionarios un acta de compromiso ético (ver anexo 9), que da constancia de que se encuentra libre de presiones al desarrollar sus funciones.
  • 77.
    66 Tanto el compromisode confidencialidad y ético se anexan al contrato de trabajo de cada empleado. 3.4 Documentos de referencia ISO/IEC 17025:2017 Norma Técnica. Requisitos generales para la competencia de los laboratorios de ensayo y calibración. UNE-EN ISO 9001:2000. Sistemas de gestión de la calidad. Requisitos.
  • 78.
    67 3.5 Anexos Anexo N°1:Perfil de puesto Versión: Fecha de creación: 1. Identificación del cargo 2. Propósito u objetivo del cargo Ej.: Coordinar el Sistema de Gestión de la Calidad de la Institución. 3. Funciones del cargo Ej.: - Informar a la Alta Dirección del avance de la implementación del Sistema de Gestión de la Calidad (SGC) en la Institución. - Coordinar las reuniones del consultor con el personal de la empresa para el NOMBRE DEL CARGO NIVEL JERÁRQUICO N° DE PERSONAS A CARGO JEFATURA DIRECTA FAMILIA DE CARGO ÁREA/ UNIDAD DEPARTAMENTO/ PROGRAMA
  • 79.
    68 desarrollo del SGC. -Coordinar y controlar la elaboración de documentos durante la implementación del SGC y su posterior operación. - Programar las auditorías internas de la calidad. - Elaborar documentos relacionados con su función (control de documentos, control de registros, acciones correctivas y preventivas, etc.) 4. Características del entorno 5. Nivel educacional Sin requerimientos Técnico / Técnico-Profesional Enseñanza Básica Universitario Enseñanza Media Post - Grado 6. Experiencia laboral AÑOS DE EXPERIENCIA EN EL SECTOR DESCRIPCIÓN EXPERIENCIA 7. Formación Ej.: Curso/s en Norma ISO 9001:2000 Ej.: Curso/s de auditorías internas de calidad (mínimo 30 horas). Equipo de trabajo Clientes internos Clientes externos
  • 80.
    69 8. Competencias transversales 9.Competencias especificas T 01: XXXXXXXXX Definición: Nivel Criterios de Desempeño A, B o C EJ.: 1. Cumple con los objetivos establecidos, optimizando los recursos asignados. 2. Trabaja con indicadores de eficiencia y cumple con sus estándares. 3. Incorpora mejoras en sus procesos, generando ahorros para la Institución. 4. Posee una clara orientación a los resultados. T 01: XXXXXXXXX Definición: Nivel Criterios de Desempeño A, B o C EJ.: 1. Cumple con los objetivos establecidos, optimizando los recursos asignados. 2. Trabaja con indicadores de eficiencia y cumple con sus estándares. 3. Incorpora mejoras en sus procesos, generando ahorros para la Institución. 4. Posee una clara orientación a los resultados.
  • 81.
    70 Anexo N°2: Pruebasy baremos Nombre del candidato Nombre del evaluador Nombre de la función Referencia de la función Fecha y firma del evaluador Sistema de calificación 4 = Excelente (Sobrepasa las expectativas para la función) 3 = Bien (Responde a las expectativas para la función) 2 = Débil (No alcanza las expectativas para la función) 1 = Inaceptable (Se encuentra debajo de las expectativas) Competencias profesionales Criterios Diploma Experiencia hipotéticas o inversiones Experiencia en gestión de equipos/de proyectos Conocimiento de normas ISO Subcriterios Universitario Profesional Hipotéticas Inversiones Equipo Proyecto Evaluación
  • 82.
    71 Competencias personales Criterios Capacidad paramovilizar los colaboradores / Socios Rigor Capacidad Organizativa Idiomas Subcriterios Español Inglés Evaluación Características personales Observaciones Criterios Edad Experiencia en calidad Pretensiones Salariales Datos
  • 83.
    72 Anexo Nº 3:Oferta de empleo Puesto: …………………………………… Empresa: …………………………………. Funciones: ………………………………………………………………………………. Localidad de la actividad laboral: ……………………………………………………… Sistema selectivo: • Valoración de hoja de solicitud de empleo • Pruebas de selección • Entrevista de valoración global Requisitos de las personas candidatas: • Formación: …………………… • Competencias: ……………....... • Experiencia: ………………….. • Otros: …………………………. Se valorará (requisitos adicionales)………………………………………………………. Tipo de contrato: …………………………………………………………………………. Duración del contrato: ……………………………………………………………………. Departamento: ……………………………………………………………………………. Jornada laboral: Número de horas semanales: …………………………………………… Categoría profesional: …………………………………………………………………… Salario: …………………………………………………………………………................ Fecha límite de recepción de candidaturas: ………………………………........................ Fecha de realización de pruebas: …………………………………………………………
  • 84.
    73 Foto tamaño cédula AnexoNº 4: Hoja de solicitud de empleo Datos personales Nombres y apellidos: Dirección: Teléfono: DUI: Edad: Correo electrónico: Puesto de trabajo para el que presenta la candidatura: PEFIL FORMATIVO NOMBRE DE LA ESCUELA DOMICILIO FECHAS AÑOS Recibió título o certificado DE A Bachillerato Educación superior Otros estudios
  • 85.
    74 EXPERIENCIA LABORAL EMPLEO ACTUALO ULTIMO EMPLEO ANTERIOR EMPLEO ANTERIOR Tiempo que prestó sus servicios Nombre de la Compañía Domicilio Teléfono Puesto desempeñado Motivo de su separación Nombre de su jefe directo Puesto de su jefe directo * En caso de no contar con experiencia laboral dejar este espacio en blanco CONOCIMIENTOS GENERALES Idiomas (Indicar nivel) Software que domina REFERENCIAS PERSONALES (Favor de no incluir parientes o jefes anteriores ) NOMBRE TELEFONO DOMICILIO OCUPACION TIEMPO DE CONOCERLO
  • 86.
    75 Competencias Señale en lasiguiente tabla el grado de dominio que posee de las competencias procedimentales y actitudinales que se señalan en la columna izquierda No aplicable Escaso Adecuado Experto/a PROCEDIMENTALES Saber hacer Método / Organización Gestión de tiempo / Productividad Delegación / Medición Calidad /Seguridad /Eficacia / Fiabilidad Formación de conceptos / Análisis / Estrategia Comunicación ACTITUDINALES saber estar Ética Autonomía / Sentido de la responsabilidad Dinamismo /Voluntad / Disponibilidad Liderazgo / motivación Sociabilidad / espíritu de equipo / entrega Capacidad de escuchar Adaptabilidad / Resistencia al estrés / flexibilidad Pragmatismo / sentido práctico /lógica Creatividad/Iniciativa Comentarios del entrevistador ¿Candidato pasa a siguiente filtro? ☐ SI ☐ No Hago constar que mis respuestas son verdaderas Nombre Completo y Firma del Candidato *Este listado de competencias es el propuesto en la UNE 66173:2003 IN. Los recursos humanos en los sistemas de gestión de la calidad. Gestión de las competencias página 21
  • 87.
    76 Anexo Nº 5:Ejemplos de preguntas para entrevistas de valoración de global Se sugiere utilizar las siguientes preguntas para profundizar áreas de indagación en una entrevista psico laboral. 1. Trayectoria Laboral - Cuénteme sobre su último trabajo - ¿En qué contexto se desvincula Ud. de la empresa? ¿por qué quiere cambiarse? - Cuénteme cómo comenzó a trabajar en esta área - Cuénteme un día típico en su trabajo actual/ último. 2. Motivación de logro - ¿Qué nuevos objetivos profesionales se ha propuesto y qué ha hecho para alcanzarlos? - ¿Qué valora Ud. en sus compañeros de trabajo? ¿Qué característica personal le resulta más difícil de tolerar en sus compañeros de trabajo? 3. Proactividad - ¿Qué hace cuando se debe tomar una decisión y no existe ningún procedimiento al respecto o su superior está ausente? - Cuando ha propuesto ideas nuevas en su trabajo, ¿Cómo las propone?, ¿Qué resultados se obtuvo? 4. Capacidad de trabajo bajo presión -Relate alguna situación en la que su escenario habitual haya cambiado drásticamente y qué hizo usted al respecto.
  • 88.
    77 - Describa unajornada extenuante para usted, en la que se haya sentido agotado, sabiendo que aún tenía tareas que cumplir. ¿Cómo manejó la situación y qué resultados obtuvo? 5. Relaciones interpersonales - ¿Qué hace usted cuando algún miembro de su oficina no entrega su trabajo a tiempo, entorpeciendo la labor de los demás? - ¿Qué me podría contar de su jefe?, ¿cómo es su carácter? 6. Comportamiento frente a la autoridad - ¿Cómo se relaciona usted con las personas de los otros departamentos? - ¿Cómo sería para Ud. un jefe ideal? Mencione algunas diferencias que ha tenido con su jefe y cómo las ha resuelto. - Qué características personales o profesionales explican que su jefe se encuentre actualmente en ese puesto, cree Ud. que podría tomar su lugar ¿por qué? 7. Aptitudes verbales y comunicación - Relate un momento en el que haya sido importante para usted transmitir sus ideas u opiniones respecto de un tema. -¿Cuáles son las estrategias que usted emplea cuando tiene que hablar con distintos niveles organizacionales? 8. Preocupación por el orden y la calidad - Recuerde alguna ocasión en la que haya tenido mucho trabajo ¿Cómo lo hizo? (identificar estrategias de enfrentamiento en las que esté presente la planificación y el orden)
  • 89.
    78 - ¿Le pasaque cuando está más apurado buscando un papel no logra encontrarlo? ¿cómo podría evitarlo? - Cuando pierde algún antecedente o documento ¿dónde busca? (evaluar si utiliza archivos o sólo acumula capas de papeles sin orden, analizar qué clasificación realiza de esos documentos) 9. Sentido práctico - ¿Cómo identifica potenciales problemas dentro de su ámbito laboral? - ¿De qué manera recaba la información que se requiera para la resolución de alguna problemática? - Describa alguna situación compleja por la que haya pasado su departamento. ¿Cómo analizó la situación? ¿Qué decisiones tuvo que tomar? ¿Cómo coordinó su equipo de trabajo? 10. Pensamiento conceptual - Cuénteme acerca de cómo se enfrenta a los problemas que surgen en el ámbito laboral, relatando alguna situación a la cual se haya visto enfrentado. ¿Cuáles son los aspectos que toma en cuenta para poder evaluarlo? - ¿Es capaz de identificar, en problemas de alta complejidad, cuáles son los aspectos claves para poder enfrentarlo de una manera exitosa? 11. Conocimientos y experiencia - ¿Considera que los conocimientos que posee son suficientes para poder desempeñarse de una manera óptima en el puesto? ¿De qué manera los utilizaría? - ¿Se hace partícipe del desarrollo de su equipo de trabajo, compartiendo los conocimientos que posee? De un ejemplo extraído de su experiencia laboral.
  • 90.
    79 12. Estabilidad emocionaly autocontrol - ¿Qué cosas o situaciones le irritan? - ¿Qué hace cuando se enoja? ¿Cómo puede darse cuenta la gente que lo rodea que usted está enojado? - Cuénteme de algún problema que usted debía solucionar, sin embargo, se vio imposibilitado de hacerlo. ¿Qué sintió y cuál fue su reacción? - Cuénteme acerca de una situación difícil que le haya tocado vivir en el último tiempo (evaluar el grado de elaboración de la misma). 13. Esfuerzo y perseverancia - Relate alguna vez en que no pudo terminar su trabajo a tiempo y fue objeto de algún tipo de reprimenda o crítica. - ¿Cuál fue su reacción? - En el caso de que no sea aceptado para el puesto ¿qué hará o cuáles son sus próximos planes? - Cuénteme acerca de algún error que haya cometido y qué hizo para repararlo. 14. Compromiso con la organización. - Relate algunos de los obstáculos más importantes que haya superado para llegar a su actual puesto. - ¿De qué manera orienta su desempeño para lograr alcanzar los objetivos de la organización? - ¿En qué aspectos de su desempeño ha influido positiva o negativamente la organización para la cual trabaja?
  • 91.
    80 15. Probidad. - ¿Quétratamiento le da usted a la información confidencial? - Cuando conversa con sus cercanos acerca de alguna situación especial ocurrida durante su jornada laboral, ¿Omite algún tipo de información o en general no se guarda detalles y conversa abiertamente del tema? 16. Manejo de información. - ¿De qué manera organiza los registros o documentos con los que habitualmente trabaja? - ¿Cuánto tiempo aproximadamente demora en encontrar registros que usted maneje y que necesiten actualización? 17. Organización del puesto. - ¿De qué manera organiza usted los distintos elementos que hay en su oficina? - ¿Mantiene un orden de fácil entendimiento para cualquiera dentro de su puesto de trabajo? Preguntas de índole personal - ¿Qué motivo su postulación al cargo - ¿Qué haces en tu tiempo libre? - ¿Tiene planes de estudios a futuro? ¿en qué área?
  • 92.
    81 Anexo N° 6:Acta de resultados entrevista de selección Candidato / Criterios Evaluación Conocimien tos Técnicos (Nota 1 al 7) Competencias – Habilidades para el Cargo según perfil (Nota 1 al 7) Apreciación Global de los Evaluadores con relación al nivel de habilidades, potencial y adecuación del postulante con el perfil del cargo (1 al 7) Nota Final Promedio Puntaje corregido (1 al 100) Cargo: Fecha de entrevista: Nombre Evaluadores: Evaluador Cargo Firma
  • 93.
    82 Anexo N° 7:Formato de verificación de referencias laborales IDENTIFICACION DEL REFERIDO NOMBRE DE LA PERSONA REFERIDA CARGO ACTUAL CARGO EN LA EMPRESA REFERIDA NOMBRE DE LA EMPRESA/INSTITUCION REFERIDA CARGO DEL POSTULANTE EN LA EMPRESA AÑO IDENTIFICACIÓN DEL POSTULANTE NOMBRE DEL POSTULANTE CARGO AL QUE POSTULA PERSONA REFERIDA EMPRESA DESCRIPCION GENERAL DE ACTIVIADES Indicar qué labores realizaba el/la postulante en la institución Describa la relación entre los cargos. PRICIPALES HABILIDADES/FORTALEZAS Describa las destrezas que poseía el postulante en el desarrollo de su cargo.
  • 94.
    83 ¿Volvería usted a trabajarcon esta persona? SI NO Observaciones Nombre y cargo de quien realiza el chequeo de referencias PRINCIPALES DEBILIDADES Describa aquellas actividades con las que tenía mayor dificultad. EVALUAR LOS SIGUIENTES ASPECTOS DEL COMPORTAMIENTO LABORAL En escala de 1 a 7, siendo 1 el nivel mínimo y 7 el máximo Puntualidad: Calidad del trabajo: Relaciones interpersonales: Orden: Responsabilidad: Iniciativa: Manejo de conflictos:
  • 95.
    84 Anexo Nº 8:Compromiso de confidencialidad Fecha: Año: Mes: Día: Yo, __________________________ identificado(a) con el documento de identidad número ________________; por medio de este documento me comprometo a: 1. No revelar información que tenga que ver con los procedimientos internos del Laboratorio de Calzado. 2. No revelar información de los clientes a terceros, de sus productos o resultados sin la autorización de estos. 3. No revelar información de los proveedores a terceros, sin la autorización de estos. 4. No hacer entrega de documentos de manejo interno del Laboratorio de Calzado a terceros, sin previa autorización del director. 5. No hacer entrega de documentos pertenecientes a los clientes y proveedores del Laboratorio de Calzado, sin la autorización respectiva 6. No retirar ninguna clase de elemento que pertenezca al Laboratorio de Calzado sin la autorización por escrito del director. En vista de que acepto lo estipulado en este documento, me comprometo a cumplir fielmente cada uno de los seis ítems aquí contenidos. Firma: _____________________________________
  • 96.
    85 Anexo Nº9: Actade compromiso ético Fecha: Año: Mes: Día: Yo, __________________________ identificado(a) con el documento de identidad número ________________; por medio de este documento, doy fe de que me encuentro libre de cualquier presión indebida comercial, financiera u otra que pudiere influir en el criterio técnico del laboratorio, además me comprometo a no realizar ninguna actividad que pueda poner en peligro o disminuir la confianza en la competencia, imparcialidad, criterio o integridad operacional del Organismo Evaluador de la Conformidad. Acepto las sanciones legales a nivel civil y penal que correspondan en caso de cometer alguna infracción en el cumplimiento de mi deber. Firma: _____________________________________
  • 97.
    86 4. PROCEDIMIENTO PARASUPERVISIÓN Y AUTORIZACIÓN DEL PERSONAL. 4.1 Objetivo Este procedimiento tiene el propósito de establecer la manera de evaluar y demostrar la competencia técnica del personal que realiza los ensayos y las verificaciones en el laboratorio, para comprobar que cumple con los objetivos, los métodos y los instructivos de manera correcta, contribuyendo con el aseguramiento de la calidad de los resultados. Autorizar la ejecución de los ensayos, el uso de instrumentos y equipos para los análisis e identificar las necesidades de capacitación y formación que requiere el personal del Laboratorio de Calzado. 4.2 Alcance Este procedimiento inicia con la inducción al personal que ingresa al Laboratorio de Calidad Ambiental, para asegurar la calidad de los resultados de ensayo. Este instructivo finaliza con la supervisión y seguimiento realizado al personal para verificar la eficacia. 4.3 Definiciones Entrenamiento e Inducción: El entrenamiento adapta al hombre para cumplir un cargo o una función. La inducción es proporcionar a los funcionarios información básica sobre los antecedentes del laboratorio, la información que necesitan para realizar sus actividades de manera satisfactoria. Ensayo: Determinación de una o más características de acuerdo con un procedimiento. Equipo de medición: Instrumento de medición software, patrón de medición material de referencia o equipos auxiliares o combinación de ellos necesarios para llevar a cabo un proceso de medición.
  • 98.
    87 Procedimiento: Forma especificadapara llevar a cabo una actividad. Proceso de medición: Conjunto de operaciones que permiten determinar el valor de una magnitud. Programa de supervisión: Plan o proyecto que se dispone con el fin con el fin de organizar la supervisión en un tiempo determinado. Supervisión: Vigilancia o dirección de la realización de una actividad determinada por parte de una persona con autoridad o capacidad para ello. 4.4 Contenido 4.4.1 Entrenamiento e inducción La inducción se realiza una vez la persona ha sido contratada por el laboratorio. Las actividades a desarrollar se registran de acuerdo con el anexo 1 “Entrenamiento e inducción”. Finalizada la inducción y el entrenamiento se hace una calificación por parte del director del laboratorio. Evaluación Técnica: La evaluación técnica sirve para garantizar la competencia técnica del personal nuevo. Esta evaluación consta de dos etapas: 1. Etapa Teórica: En esta etapa se evalúan los conceptos teóricos tratados en la fase de entrenamiento e inducción por medio del formato de evaluación establecido en el anexo 2. 2. Etapa Práctica: En esta etapa se evalúa el proceso de ensayo o calibración incluyendo los cálculos y la emisión del certificado. Esta evaluación consiste en
  • 99.
    88 que el evaluadorealice ensayos o calibraciones en presencia del evaluador, el cual revisará cada una de las actividades desarrolladas, revisará los resultados obtenidos y determinará si el evaluado se encuentra con el conocimiento pertinente para ocupar el cargo. 4.4.2 Autorizaciones La autorización para todos los empleados se realiza al iniciar la nueva contratación y en el anexo 3 se muestra el formato para llevarlo a cabo. Para los empleados nuevos, la autorización se hace una vez se tenga el contrato de trabajo y se haya realizado la inducción, el entrenamiento y la evaluación técnica. Se describe la autorización puntual para cada actividad en cuanto a: • Atención del cliente. • Realización de ensayos y/o calibraciones. • Manejo de equipos. • Verificación y validación de métodos. • Análisis de resultados. • Emitir declaraciones y opiniones. Para cada una de las actividades se describe de manera puntual para que se autoriza al empleado. Ejemplo: Actividad Descripción de la Autorización Atención al cliente Realizar las cotizaciones para los clientes Enviar los certificados a los clientes Realización de ensayos y/o calibraciones Realizar el ensayo de resistencia a la flexión en cuero Realizar ensayo de determinación de la dureza de indentación Realizar ensayo de solidez de color al frote.
  • 100.
    89 Realizar ensayo deresistencia a la abrasión en forro textil. Realizar ensayo de absorción y desorción de agua. Realizar ensayo de resistencia a la abrasión en cordones. Manejo de equipos Operar el equipo patrón (nombre) Operar la máquina (nombre) Verificación y validación de métodos Desarrollar métodos Modificar métodos Verificar métodos Validar métodos Análisis de resultados Analizar resultados de ensayo Analizar resultados de calibración Informar resultados Revisar resultados Autorizar resultados Firmar resultados Emitir declaraciones y opiniones Realizar declaraciones de conformidad Realizar opiniones e interpretaciones Análisis de desviaciones Identificar desviaciones Analizar desviaciones y tomar acciones La autoridad dentro de cada laboratorio la ejerce el director del laboratorio. Los empleados pertenecientes a cada laboratorio se registran en un listado de persona (Ver anexo 4) con la respetiva información personal y el reconocimiento de su firma. El Director de Laboratorio es responsable de realizar opiniones e interpretaciones y hacer declaraciones de conformidad a nombre del laboratorio de Calzado. 4.4.3 Supervisión de personal
  • 101.
    90 La supervisión delpersonal técnico se realiza con el fin de verificar la competencia técnica del personal que está realizando los ensayos y calibraciones. Esta actividad se registra en el formato de Supervisión (ver anexo 5). El jefe del laboratorio es el responsable de realizar periódicamente inspecciones al personal a través de herramientas como: listas de chequeo, revisión documental, informes, tiempo de entrega de resultados, formatos diligenciados o entre las distintas actividades que sean desarrolladas en el laboratorio. Las supervisiones realizadas al personal se realizan mediante atestiguamiento de los métodos de ensayo, usando muestras conocidas, muestras ciegas, materiales de referencia o estándares de concentraciones conocidas. Las supervisiones realizadas al personal deben evidenciar que se siguen de manera correcta las normas, instructivos y procedimientos objeto de la verificación. A continuación, se mencionan algunos ítems que se pueden tener en cuenta en la supervisión del personal del Laboratorio de Calzado: • Políticas del laboratorio, objetivos, misión y visión, entre otros. • El conocimiento de los parámetros asignados. • Buenas prácticas de laboratorio. • Buenas prácticas documentales. • Tiempos de entrega. • Muestras ciegas • Los resultados de las auditorías internas y externas. 4.5 Documentos de referencia. ISO/IEC 17025:2017 Norma Técnica. Requisitos generales para la competencia de los laboratorios de ensayo y calibración.
  • 102.
    91 4.6 Anexos Anexo N°1: Entrenamiento e inducción 1. PLANILLA DE SEGUIMIENTO 2. CALIFICACIÓN PROCESO DE INDUCCIÓN Y ENTRENAMIENTO CALIFICACIÓN 1 2 3 4 5 Criterio de Calificación Conocimiento del trabajo 1 Malo Habilidades 2 Insuficiente Utilización de recursos 3 Aceptable Responsabilidad 4 Bueno Buenas prácticas 5 Excelente Colaboración Nota: El total se obtiene al sumar la calificación de cada criterio y dividirlo por 6 Evaluación Teórica Evaluación Práctica TOTAL Si la calificación TOTAL da como resultado Malo o Insuficiente, se replantea nuevamente el entrenamiento. Fecha de Calificación: _____________ ________________________ ________________________ ________________________ Firma Evaluado Firma Evaluador Firma Director Fecha de Inicio Nombre del Nuevo Funcionario Nombre de quien realiza el Entrenamiento Actividad Semana Observaciones
  • 103.
    92 3. ACTIVIDADES ADESARROLLAR EN EL ENTRENAMIENTO E INDUCCIÓN Al momento de ingresar una persona al laboratorio se hace un entrenamiento en el área de trabajo Durante 5 semanas, el cronograma es el siguiente: Actividades: Actividad Semana 1 2 3 4 5 Criterios de evaluación: A Interacción con el grupo de trabajo (Adaptación). B Conocimiento y aplicación del sistema de calidad. C Calificación técnica. D Supervisión continua (Concepto). E Responsabilidad El proceso de inducción inicia el primer día de trabajo, y se termina cuando el nuevo funcionario conoce y comprende toda la información y funcionamiento relacionado con el laboratorio, este proceso es de suma importancia y no se debe omitir, ya que de él depende, el adecuado desempeño del nuevo funcionario en su labor. Actividad A: Protocolo, reconocimiento del área de trabajo y personal del laboratorio. 1. Dar la bienvenida al nuevo empleado y desearle éxitos en su nueva gestión. 2. Dar a conocer al nuevo empleado la reseña histórica del laboratorio. 3. Dar a conocer la política y los objetivos de calidad del laboratorio. 4. Presentar al nuevo empleado, el organigrama estructural del laboratorio y su cargo dentro de este. 5. Informar al nuevo empleado acerca de sus deberes y derechos dentro del laboratorio. 6. Realizar el recorrido por las instalaciones del laboratorio y presentar ante el equipo humano el nuevo empleado.
  • 104.
    93 Actividad B: Inducciónal sistema de gestión de calidad del laboratorio. 1. Entrenar y capacitar al nuevo empleado seleccionado en la norma NTC- ISO/IEC 17025 (breve introducción) y en el sistema integral de gestión implementado en el laboratorio. 2. Capacitar en normas y reglamentos técnicos concernientes al ensayo o calibración. 3. Familiarizar y capacitar al nuevo empleado seleccionado en los procedimientos e instructivos del laboratorio y funciones a desempeñar en el respectivo cargo. 4. Si es necesario capacitar al nuevo empleado seleccionado en cursos, técnicas o manejo de programas para el desempeño del cargo en el laboratorio. Actividad C: Práctica asistida (Evaluación de habilidades y destrezas). 1. Hacer entrega al nuevo empleado del puesto de trabajo y proporcionar los elementos adecuados para desempeñar sus funciones. 2. Asistir al nuevo empleado en la realización de sus deberes para evaluar habilidades y destrezas de este, durante el desempeño de su cargo. Actividad D: Autoevaluación. 1. El nuevo empleado autoevalúa su desempeño en el laboratorio, considera las observaciones, debilidades y fortalezas presentadas durante la práctica asistida. Actividad E: Capacitación supervisada con mayor actividad en los procedimientos e instructivos. 1. Supervisión del nuevo empleado en el desempeño de su labor durante un tiempo ajustado a las necesidades del laboratorio, hasta culminar la inducción, de manera asistida, no presencial por parte de su(s) jefe(s) inmediato(s). *Estas actividades se registran en la primera hoja para entrenamiento e inducción, al final del proceso se realiza la calificación. Una vez terminado el entrenamiento e inducción el director del laboratorio autoriza al personal como parte de registro para el sistema de calidad.
  • 105.
    94 Anexo N°2 Evaluación técnica Nombredel evaluado: Fecha evaluación: DUI: Fecha de entrega: Cargo: Calificación:
  • 106.
    95 Anexo N°3: Autorización Fecha:Día: Mes: Año EL (La) Dr. (Ing.) ____________________________________, en calidad de Director (a) del Laboratorio, autoriza a _________________________________, para realizar las siguientes actividades de acuerdo al entrenamiento e inducción recibidas: Lista de Actividades (Incluir en la tabla las que apliquen): • Atención al Cliente. • Realización de ensayos / calibraciones. • Manejo de equipos. • Verificación y validación de métodos. • Análisis de resultados. • Emitir declaraciones y opiniones. • Análisis de desviaciones. Actividad Descripción de la Autorización Firma Responsable Autorizado: _________________________ Director de Laboratorio: _____________________
  • 107.
    96 Anexo N°4: Listadode personal Nombre Completo Documento de Identificación Profesión Cargo Tipo de Contrato Email Reconocimiento de Firma
  • 108.
    97 Anexo N° 5:Supervisión Fecha de supervisión: Día Mes: Año LISTA DE VERIFICACIÓN REPORTE RESULTADO OK OM FORTALEZAS OPORTUNIDADES DE MEJORA (OM)
  • 109.
    98 5. PROCEDIMIENTO PARALA MANIPULACIÓN, TRANSPORTE, ALMACENAMIENTO, USO Y MANTENIMIENTO PLANIFICADO DEL EQUIPO. 5.1 Objetivo. Establecer un procedimiento para la recolección de información general de los equipos y materiales de referencia utilizados dentro del Laboratorio de Calzado en la Universidad Católica de El Salvador, así como también del cuidado, mantenimiento, limpieza y calibración. 5.2 Alcance. Este procedimiento aplica para todos los equipos que se utilizan para las labores del laboratorio de Calzado. 5.3 Definiciones. Equipos de medición: son los utilizados para obtener los resultados de las mediciones que emite el laboratorio siguiendo los procedimientos de medida o ensayo. • Medida directa: instrumentos cuya escala de resultados se representa en unidades de la magnitud que se desea medir. • Medida indirecta: instrumentos cuya respuesta o señal está relacionada con la magnitud que se está midiendo, a través de una función numérica o gráfica, con una forma conocida por el fenómeno en que se basa el método de medida. Equipos auxiliares: equipos que no se utilizan de manera directa para obtener los resultados de las mediciones que emite el laboratorio. Calibración: Conjunto de operaciones que establecen, en condiciones especificadas, la relación existente entre los valores de una magnitud indicados por un instrumento de
  • 110.
    99 medida o unsistema de medida, o los valores representados por una medida materializada o por un material de referencia, y los valores correspondientes de esa magnitud realizados por los patrones. [VIM, 611:2000] Mantenimiento: Conjunto de operaciones que permiten que un equipo o sistema de medida esté en perfectas condiciones de uso. El mantenimiento de los equipos puede ser correctivo (corregir fallos, averías) o preventivo (prevenir fallos, deterioros, averías o un mal funcionamiento). [ISO/IEC GUIDE 25, 3.8:1990] Verificación: Confirmación, por examen y recogida de evidencias, de que los requisitos especificados se han alcanzado. [Guía ISO/IEC 25, 3.8:1990] Procedimiento normalizado de trabajo (PNT): describe de forma clara y sencilla su utilización para que cualquier persona cualificada para la tarea sea capaz de seguirlo. 5.4 Contenido. 5.4.1 Gestión de los equipos de medición. Dentro del apartado de gestión de los equipos de medición, los aspectos que pueden considerarse como más destacables, y que se tratan a continuación, son: la adquisición y recepción de los equipos, el inventario y la etiqueta identificativa de los mismos, las fichas/registro, los procedimientos de puesta en marcha y utilización y/o de mantenimiento y calibración o verificación, los diarios de uso; así como, la implantación y aplicación del plan de mantenimiento y calibración o verificación de los equipos. 5.4.1.1 Adquisición de los equipos. El laboratorio debe disponer de política y procedimiento para la selección y adquisición de los equipos de medición, que incluya: • Especificación de las características necesarias, de acuerdo con los requisitos de tolerancias e incertidumbres.
  • 111.
    100 • Selección yevaluación de los proveedores. El laboratorio debe evaluar a los proveedores y mantener un registro de estas evaluaciones. Es recomendable, siempre que sea posible, seleccionar los suministradores que cumplen con la Norma UNE-EN ISO/IEC 17025 o que tienen implantado un sistema de calidad acorde, por ejemplo, con las normas ISO 9000. • Requisitos solicitados al proveedor, tales como: documentación, certificado de calibración o verificación, período de garantía, período de entrega, etc. En la adquisición de los equipos nuevos el laboratorio debería exigirse, a los fabricantes o distribuidores, la disponibilidad del Manual de Instrucciones del equipo en español. • Análisis de las ofertas frente a las especificaciones y selección de los equipos. Todas las actividades, relacionadas con la compra de los equipos y materiales, convienen documentarlas y archivarlas 5.4.1.2 Recepción de equipos. Cuando el laboratorio recibe el equipo o material debe constatar, en primer lugar, que: • se corresponde con las características y especificaciones del pedido o solicitud de adquisición, • va acompañado de la documentación adecuada y completa (por ejemplo, los certificados de calibración o conformidad, si son necesarios). El laboratorio debe tener establecido un procedimiento que asegure que los equipos recibidos no serán utilizados o puestos en servicio hasta que: • Se haya comprobado que no han sufrido ningún daño y funcionan correctamente, • Hayan sido calibrados o verificados, cuando se considere necesario, de que cumplen las especificaciones requeridas, debiendo mantenerse un registro de las medidas adoptadas para comprobarlo. • Los equipos recibidos, cuando ya están disponibles o instalados para realizar la función para la cual han sido adquiridos, deben darse de alta, codificarse y
  • 112.
    101 etiquetarse, y serincluidos en el inventario de los equipos disponibles del laboratorio. 5.4.1.3 Inventario y codificación de equipos. El inventario o listado (o base de datos) de los equipos de medición disponibles debe incluir, como mínimo, los equipos utilizados para realizar ensayos y/o calibraciones que tengan una relación directa con los resultados, así como aquellos equipos auxiliares que requieren de algún tipo de control, mantenimiento, verificación o calibración. En el inventario debería constar la fecha de su elaboración y, como mínimo, el código del equipo, la denominación del equipo, la marca, el modelo, el n°- de serie, y la fecha de alta. El código del laboratorio debe identificar al equipo de forma unívoca y permitir relacionarlo con la documentación que se va generando (etiquetas, ficha/ registro, procedimientos de funcionamiento, de mantenimiento y calibración, registros de datos, certificados de calibración, diarios de uso, etc.) y con su historial a lo largo de los años (averías, sustituciones, modificaciones, etc.). Dicho código puede ser, por ejemplo, un código alfanumérico; que posibilite relacionar los diferentes módulos o elementos de un mismo equipo, si los tuviera. El laboratorio debe mantener actualizado el inventario de los equipos disponibles, para ello será necesario establecer un procedimiento del control y/o comunicación (por ejemplo, mediante impresos) de las altas, bajas o traslados que se produzcan a lo largo del tiempo. Los equipos, materiales de referencia y software pertenecientes al laboratorio de calzado se deberán agregar en la Lista e inventario de equipos (como se muestra en el formato en el anexo 1). Etiqueta identificativa.
  • 113.
    102 Los equipos demedición dispondrán de una etiqueta de identificación o sistema de identificación, que incluya, como mínimo: • Código • Equipo (denominación) • Número de serie • Fecha de alta Esta etiqueta identificativa debe ser de un material lo más resistente posible para evitar que se deteriore con el transcurso del tiempo y debe colocarse en un lugar del equipo bien visible. Fichas/registro de equipos. El laboratorio debe elaborar, y tener actualizadas, las fichas/registro de los equipos que figuran en el inventario (ver anexo 2) y de los elementos o módulos del equipo que puedan influir en los ensayos y/o calibraciones que se realizan. En estas fichas/registro deberían constar al menos los datos siguientes: a. Código del equipo (el que figura en el inventario o etiqueta identificativa). b. Denominación: nombre del equipo. c. Marca, modelo y n° de serie. d. Nombre del fabricante. e. Distribuidor/Suministrador. f. Fecha de compra (precio). g. Fecha de recepción: fecha VºBº comprobación especificaciones de compra. h. Fecha puesta en servicio: fecha de disponibilidad del equipo para realizar su función, previa instalación y calibración o verificación de que cumple especificaciones (sí procede). i. Estado del equipo: cuando fue incorporado (por ejemplo, nuevo, usado, etc.). j. Ubicación habitual: laboratorio o área.
  • 114.
    103 k. Puesta enmarcha y funcionamiento: manuales o instrucciones del fabricante, Procedimientos Normalizados de Trabajo (PNT) de puesta en marcha y funcionamiento, diarios de uso (si dispone), etc. l. Mantenimiento y calibración o verificación: referencias del plan de calibración o verificación interna y/ o externa, del contrato de mantenimiento preventivo y/o correctivo, de los informes y certificados de calibración o verificación, de los PNT específicos, de los registros de datos, etc. m. Historial del equipo: registro de incidencias importantes (daños, averías, modificaciones o reparaciones, sustituciones, etc.). 5.4.1.4 Procedimientos de puesta en marcha y funcionamiento (y/o mantenimiento y calibración o verificación). En la elaboración de los PNT para la puesta en marcha y manipulación de los equipos es recomendable que se incluya una breve descripción del equipo, además de las instrucciones para su puesta en marcha y funcionamiento. En ocasiones, la incorporación de algún dibujo, esquema o fotografía del equipo facilita tanto la localización de los componentes, mandos o botones de control, como la redacción y aplicación de las instrucciones de puesta en marcha y utilización. Las instrucciones para la puesta en marcha o conexión del equipo, y para la desconexión o parada, deben indicarse de forma clara y precisa, procurando seguir la secuencia exacta de su aplicación posterior y resaltando, si es necesario, los aspectos claves (con advertencias, observaciones o notas). Siempre que el equipo necesite disponer de un periodo de calentamiento o estabilización previo, debe especificarse. El PNT de puesta en marcha y funcionamiento no debe ser una reproducción integra del manual de instrucciones proporcionado por el fabricante. Normalmente es suficiente indicar de forma precisa y clara los pasos necesarios para su puesta en marcha y manipulación, aunque sí puede ser conveniente, en algunos casos, citar apartados o
  • 115.
    104 páginas del manualpara consultar o resolver situaciones específicas (por ejemplo, ver instrucciones y especificaciones de los equipos utilizados en el laboratorio en el anexo 3). En los PNT de puesta en marcha y funcionamiento de los equipos, pueden incluirse también las instrucciones para el mantenimiento y calibración o verificación de los mismos, especialmente, cuando estas operaciones son simples y son llevadas a cabo por personal del propio laboratorio. Cuando estas operaciones de mantenimiento y calibración o verificación del equipo son más complejas o amplias es preferible elaborar un PNT específico, para describir y detallar esta actividad 5.4.1.5 Plan de mantenimiento y calibración o verificación. El laboratorio debe tener implantado un "Plan de mantenimiento y calibración o verificación" (ver anexo 4) de sus equipos como parte fundamental del sistema de calidad. Las operaciones a realizar con los equipos pueden ser de mantenimiento preventivo y/o de calibración o verificación. En este procedimiento se ha considerado que una calibración, verificación o mantenimiento es interna cuando las operaciones pertinentes son llevadas a cabo por el propio laboratorio, y externa cuando son llevadas a cabo por un servicio externo contratado, tanto si tienen lugar en el propio laboratorio como en la sede de dicho servicio, previo transporte del equipo. Para muchos equipos de laboratorio (generalmente, los de medida indirecta) resultará más apropiado hablar de una verificación y no de una calibración, ya que generalmente las magnitudes del equipo de medida no son objeto de medición. Estas operaciones de verificación deben proporcionar un medio para comprobar o acreditar que el equipo o el sistema de medida funcionan correctamente y que cumple con las especificaciones, del fabricante, o de una norma o reglamento. Plan de mantenimiento.
  • 116.
    105 El plan demantenimiento debe cubrir todos los equipos y definir las actividades a realizar y su periodicidad. Las actividades u operaciones a realizar deben ir encaminadas a prevenir, o en su caso corregir, fallos, deterioros, averías o un mal funcionamiento de los equipos. Este plan debe incluir tanto el mantenimiento interno del propio laboratorio, como el externo (servicio externo de mantenimiento preventivo, en los casos que sea necesario o posible). Las operaciones de mantenimiento que se efectúen de un equipo, tales como, por ejemplo: limpieza, revisiones, comprobaciones, sustituciones, reposiciones de material fungible, etc. deben anotarse en un diario o ficha/registro de mantenimiento diseñado para esta finalidad. Plan de calibración o verificación. Los laboratorios deben implantar un "Plan de calibración o verificación" de sus equipos que asegure la fiabilidad de los mismos con un grado de incertidumbre apropiado al rigor que la medición requiera. Este plan debe tener definido: • qué equipos se calibran o verifican, • quién realiza estas operaciones (calibración o verificación interna en el propio laboratorio, o mediante un servicio externo contratado o centro acreditado), • la periodicidad o frecuencia (mensual, trimestral, semestral, anual, etc.), • las actividades a realizar (parámetros a calibrar, comprobaciones o verificaciones) y los procedimientos a aplicar (instrucciones escritas o PNT, o protocolos de actuación del servicio externo). • Equipos a calibrar/verificar Como mínimo, los equipos que tengan una influencia directa o indirecta en los resultados de los análisis deben estar sujetos al plan de calibración o verificación.
  • 117.
    106 El plan deberíaincluir los siguientes equipos : Flexómetro Para la resistencia a la flexión en cuero, analizador de desorción y absorción de agua en plantas de montado, abrasímetro para la solides de color al frote en cuero, abrasímetro para la resistencia en cordones, abrasímetro para la resistencia a la abrasión en textil, durómetro, prensa neumática. Conviene diferenciar las calibraciones o verificaciones, periódicas o programadas, incluidas dentro del plan general de calibraciones o verificaciones de los equipos, de las calibraciones que son inherentes a la toma de muestras y/o análisis, como por ejemplo, los equipos de toma de muestras (muestreadores personales) que son, generalmente, calibrados antes y después de cada medición y, los equipos analíticos de medida indirecta que tienen el procedimiento de calibración para el análisis de muestras incluido en el propio procedimiento analítico. Quién realiza las calibraciones/verificaciones. Cada laboratorio debe establecer qué equipos son de calibración o verificación interna (operaciones llevadas a cabo por personal del propio laboratorio) y que equipos son de calibración o verificación externa (operaciones efectuadas por personal externo, de otros laboratorios o centros acreditados). Periodicidad. Es necesario establecer la periodicidad de las calibraciones o verificaciones de los equipos, que podrá establecerse en función de varios factores, tales como: trascendencia de los resultados, grado de utilización del equipo, resultados de las calibraciones o verificaciones previas, recomendaciones de la información técnica disponible o publicada, etc. Las calibraciones o verificaciones externas de los equipos contratadas con suministradores o empresas especializadas suelen, generalmente, realizarse con una periodicidad anual. Procedimiento.
  • 118.
    107 El procedimiento decalibración o verificación interna para cada uno de los parámetros a calibrar u operaciones a verificar, debe describirse de forma detallada, como PNT, indicando el material necesario (tipo, clase, especificación o referencia) y la periodicidad de calibración establecida. Los equipos auxiliares, generalmente, se mantendrán únicamente con limpiezas periódicas y con controles de seguridad, según sea necesario. La calibración/verificación de las características técnicas sólo es necesaria cuando puedan afectar significativamente al resultado de los análisis. En el caso de las calibraciones o verificaciones externas realizadas por servicios externos especializados, éstos deben seguir los procedimientos normalizados establecidos en los protocolos del equipo con el fin de asegurar que las especificaciones con las que el equipo fue fabricado se mantienen y acreditar que el equipo o el sistema de medida funcionan correctamente y cumple especificaciones. Resultados de las calibraciones / verificaciones. Las calibraciones o verificaciones de los equipos efectuadas deben quedar documentadas, anotándose, como mínimo, fecha, operador, condiciones ambientales, observaciones, controles o verificaciones efectuadas, datos y resultados obtenidos en un diario o ficha/registro de calibración del equipo. Los datos y registros deben archivarse de forma que posibilite, siempre que sea necesario, realizar la reconstrucción de los cálculos. Es recomendable incluir gráficos, líneas de ajuste, resultados pruebas realizados o parámetros obtenidos, etc. Después de cada calibración de un equipo de medida directa debe emitirse un certificado de calibración en el que figure, como mínimo: • Identificación del equipo calibrado (código, denominación, nº de serie) • Referencia del certificado de calibración • Fecha de calibración
  • 119.
    108 • Procedimiento decalibración • Patrones de calibración o materiales de referencia • Condiciones ambientales • Resultados e incertidumbres • Persona que efectuó la calibración y firma Los certificados de calibración externa de patrones o equipos deben ser emitidos por laboratorios de calibración, preferentemente acreditados, que aseguren la trazabilidad a patrones nacionales o internacionales reconocidos e incluyan información sobre las medidas realizadas y las incertidumbres asociadas. Cuando se trate de verificaciones o comprobaciones de un equipo el certificado de verificación tendrá características similares al de calibración y deberá servir para acreditar que el equipo o el sistema de medida funcionan correctamente y que cumple especificaciones. Etiqueta de calibración o verificación. Los equipos integrados dentro del plan de calibración o verificación deben disponer de una etiqueta en la que conste la calibración/verificación realizada, e indique, por ejemplo, la: • Identificación del equipo (código, denominación, modelo y nº de serie) • Fecha de la calibración/verificación • Fecha próxima calibración/verificación • Referencia de la calibración/verificación Averías de los equipos. Cualquier equipo de medición que, como consecuencia de los resultados defectuosos en las operaciones de calibración, verificación o mantenimiento, o bien por causa de una
  • 120.
    109 avería, sobrecarga omanipulación incorrecta sea puesto fuera de servicio, debe retirarse a un lugar específico y/o señalizarse claramente mediante un cartel, o etiqueta, preferentemente de color rojo, con el aviso de "FUERA DE USO" que indique código, denominación equipo, fecha y motivo de su retirada. Este cartel debe mantenerse hasta que el equipo ha sido reparado y reconocido como apto para realizar su función satisfactoriamente, mediante una calibración, verificación o ensayo. El laboratorio debe examinar los efectos que la anterior circunstancia hubiera podido tener sobre los análisis o calibraciones realizados en aquellas condiciones. 5.5 Documentos de referencia. Requisitos generales relativos a la competencia de los laboratorios de ensayo y calibración Norma UNE-EN ISO/IEC 17025.2017.
  • 121.
    110 5.6 Anexos. Anexo N°1:Lista e inventario de equipos. Parte 1 Nombre del Equipo Marca / Modelo No Serie Código Resolución Clase de exactitud
  • 122.
    111 Parte 2 Última CalibraciónIntervalo de calibración Próxima calibración Año Mes Día No Certificado Realizado por Año Mes
  • 123.
    112 Anexo N° 2:Fichas/registro de equipos. DATOS GENERALES NOMBRE DEL EQUIPO FECHA DE COMPRA: FECHA DE RECEPCIÓN: FECHA PUESTA EN SERVICIO: PROVEEDOR Fabricante: Marca: Modelo: Número serie: ACCESORIOS: UBICACIÓN: DOCUMENTACIÓN DEL EQUIPO:
  • 124.
    113 DATOS TÉCNICOS Magnitud: Resolución: Rangode medida: Criterios de aceptación de la calibración (solo para equipos calibrables) Observaciones (precauciones, operaciones de mantenimiento, condiciones de almacenamiento, empleo etc.):
  • 125.
    114 Anexo N°3: Instruccionesy especificaciones de los equipos Durómetro Instrucciones de seguridad. Para el uso de equipos asociados con cualquier instrumento eléctrico es muy importante estar familiarizado con las instrucciones de la capacidad que pueden cubrir y la forma de operar cada instrumento. El usuario debe asegurarse de hacer cumplir las precauciones de seguridad necesarias en cada proceso. Ambiente de operación. Los instrumentos de medida como el durómetro deben ser utilizado en un lugar que cumpla todas las especificaciones de la norma BSEN 50081-1 y BSEN 50082-1, la cual tendrá ejemplos claros del ambiente y condiciones que se deben tener con estos equipos, estos pueden ser en laboratorios, centros de servicio o en grandes industrias. Especificaciones ambientales. Este equipo está diseñado para operar en óptimas condiciones siguiendo las especificaciones 1 Temperatura 5 – 55 grados Celsius 2 Humedad 30 – 80% RH 3 Altitud Hasta 2000 metros sobre el nivel del mar.
  • 126.
    115 Información eléctrica. Este equipocumple con los requerimientos eléctricos establecidos en la norma BSEN 61010 – 1 1993, recomendaciones de seguridad para equipos eléctricos de laboratorio. Abrasimetro Instrucciones de seguridad. Para el uso de equipos asociados con cualquier instrumento eléctrico es muy importante estar familiarizado con las instrucciones de la capacidad que pueden cubrir y la forma de operar cada instrumento. El usuario debe asegurarse de hacer cumplir las precauciones de seguridad necesarias en cada proceso. Ambiente de operación. Los instrumentos de medida como el durómetro deben ser utilizado en un lugar que cumpla todas las especificaciones de la norma BSEN 50081-1 y BSEN 50082-1, la cual tendrá ejemplos claros del ambiente y condiciones que se deben tener con estos equipos, estos pueden ser en laboratorios, centros de servicio o en grandes industrias. Especificaciones ambientales. Este equipo está diseñado para operar en óptimas condiciones siguiendo las especificaciones 1 Temperatura 5 – 65 grados Celsius 2 Humedad 25 – 80% RH 3 Altitud Hasta 2000 metros sobre el nivel del mar.
  • 127.
    116 Información eléctrica. Este equipocumple con los requerimientos eléctricos establecidos en la norma BSEN 61010 – 1 1993, recomendaciones de seguridad para equipos eléctricos de laboratorio. Prensa Neumática. Instrucciones de seguridad. Para el uso de equipos asociados con cualquier instrumento eléctrico es muy importante estar familiarizado con las instrucciones de la capacidad que pueden cubrir y la forma de operar cada instrumento. El usuario debe asegurarse de hacer cumplir las precauciones de seguridad necesarias en cada proceso. Ambiente de operación. Los instrumentos de medida como el durómetro deben ser utilizado en un lugar que cumpla todas las especificaciones de la norma BSEN 50081-1 y BSEN 50082-1, la cual tendrá ejemplos claros del ambiente y condiciones que se deben tener con estos equipos, estos pueden ser en laboratorios, centros de servicio o en grandes industrias. Especificaciones ambientales. Este equipo está diseñado para operar en óptimas condiciones siguiendo las especificaciones 1 Temperatura 23 – 35 grados Celsius 2 Humedad 30 – 80% RH 3 Altitud Hasta 2000 metros sobre el nivel del mar.
  • 128.
    117 Información eléctrica. Este equipocumple con los requerimientos eléctricos establecidos en la norma BSEN 61010 – 1 1993, recomendaciones de seguridad para equipos eléctricos de laboratorio. Abrasímetro (Resistencia color al frote). Instrucciones de seguridad. Para el uso de equipos asociados con cualquier instrumento eléctrico es muy importante estar familiarizado con las instrucciones de la capacidad que pueden cubrir y la forma de operar cada instrumento. El usuario debe asegurarse de hacer cumplir las precauciones de seguridad necesarias en cada proceso. Ambiente de operación. Los instrumentos de medida como el durómetro deben ser utilizado en un lugar que cumpla todas las especificaciones de la norma BSEN 50081-1 y BSEN 50082-1, la cual tendrá ejemplos claros del ambiente y condiciones que se deben tener con estos equipos, estos pueden ser en laboratorios, centros de servicio o en grandes industrias. Especificaciones ambientales. Este equipo está diseñado para operar en óptimas condiciones siguiendo las especificaciones 1 Temperatura 23 – 35 grados Celsius 2 Humedad 30 – 80% RH 3 Altitud Hasta 2000 metros sobre el nivel del mar.
  • 129.
    118 Información eléctrica. Este equipocumple con los requerimientos eléctricos establecidos en la norma BSEN 61010 – 1 1993, recomendaciones de seguridad para equipos eléctricos de laboratorio. Absorción desorción de agua (Tester). Instrucciones de seguridad. Para el uso de equipos asociados con cualquier instrumento eléctrico es muy importante estar familiarizado con las instrucciones de la capacidad que pueden cubrir y la forma de operar cada instrumento. El usuario debe asegurarse de hacer cumplir las precauciones de seguridad necesarias en cada proceso. Ambiente de operación. Los instrumentos de medida como el durómetro deben ser utilizado en un lugar que cumpla todas las especificaciones de la norma BSEN 50081-1 y BSEN 50082-1, la cual tendrá ejemplos claros del ambiente y condiciones que se deben tener con estos equipos, estos pueden ser en laboratorios, centros de servicio o en grandes industrias. Especificaciones ambientales. Este equipo está diseñado para operar en óptimas condiciones siguiendo las especificaciones 1 Temperatura 23 – 35 grados Celsius 2 Humedad 30 – 80% RH 3 Altitud Hasta 2000 metros sobre el nivel del mar.
  • 130.
    119 Información eléctrica. Este equipocumple con los requerimientos eléctricos establecidos en la norma BSEN 61010 – 1 1993, recomendaciones de seguridad para equipos eléctricos de laboratorio. Resistencia a la flexión del cuero (Tester). Instrucciones de seguridad. Para el uso de equipos asociados con cualquier instrumento eléctrico es muy importante estar familiarizado con las instrucciones de la capacidad que pueden cubrir y la forma de operar cada instrumento. El usuario debe asegurarse de hacer cumplir las precauciones de seguridad necesarias en cada proceso. Ambiente de operación. Los instrumentos de medida como el durómetro deben ser utilizado en un lugar que cumpla todas las especificaciones de la norma BSEN 50081-1 y BSEN 50082-1, la cual tendrá ejemplos claros del ambiente y condiciones que se deben tener con estos equipos, estos pueden ser en laboratorios, centros de servicio o en grandes industrias. Especificaciones ambientales. Este equipo está diseñado para operar en óptimas condiciones siguiendo las especificaciones 1 Temperatura 5 – 55 grados Celsius 2 Humedad 30 – 80% RH 3 Altitud Hasta 2000 metros sobre el nivel del mar.
  • 131.
    120 Información eléctrica. Este equipocumple con los requerimientos eléctricos establecidos en la norma BSEN 61010 – 1 1993, recomendaciones de seguridad para equipos eléctricos de laboratorio. Frotamiento de cordones (Tester) Instrucciones de seguridad. Para el uso de equipos asociados con cualquier instrumento eléctrico es muy importante estar familiarizado con las instrucciones de la capacidad que pueden cubrir y la forma de operar cada instrumento. El usuario debe asegurarse de hacer cumplir las precauciones de seguridad necesarias en cada proceso. Ambiente de operación. Los instrumentos de medida como el durómetro deben ser utilizado en un lugar que cumpla todas las especificaciones de la norma BSEN 50081-1 y BSEN 50082-1, la cual tendrá ejemplos claros del ambiente y condiciones que se deben tener con estos equipos, estos pueden ser en laboratorios, centros de servicio o en grandes industrias. Especificaciones ambientales. Este equipo está diseñado para operar en óptimas condiciones siguiendo las especificaciones 1 Temperatura 23 – 35 grados Celsius 2 Humedad 30 – 80% RH 3 Altitud Hasta 2000 metros sobre el nivel del mar.
  • 132.
    121 Anexo n°4: plande calibración, verificación y mantenimiento de equipos Parte 1 AÑO: EQUIPO Enero Febrero Marzo Abril Mayo Junio Julio Agosto Septiembre Octubre Noviembre Diciembre
  • 133.
    122 Parte 2: Observaciones cumplimiento: C:Calibración V: Verificación M: Mantenimiento Reviso: Fecha: Verificado Responsable Fecha Día Mes Año
  • 134.
    123 6. PROCEDIMIENTO PARALA COMPRA DE PRODUCTOS Y SERVICIOS SUMINISTRADOS EXTERNAMENTE . 6.1 Objetivo. Asegurar que los productos y servicios suministrados externamente que afectan a las actividades del laboratorio sean adecuados y utilizados cuando están previstos para su incorporación. 6.2 Alcance. Este procedimiento abarca definir las características, criterios de aceptación, selección, evaluación y seguimiento del desempeño de los proveedores. 6.3 Definiciones. Proveedor: Persona o empresa que provee o abastece de todo lo necesario para un fin Calibración: Conjunto de operaciones que establecen, bajo condiciones específicas, la relación entre los valores de una magnitud indicados por un instrumento o sistema de medición, o los valores representados por una medida materializada, yos valores correspondientes de la magnitud realizados por los patrones. Requisito: Necesidad o expectativa establecida, generalmente implícita u obligatoria. 6.4 Contenido. 6.4.1 Definiendo los requisitos. Responsable(s): Todos. Cuando se requiere de un servicio y/o suministro:
  • 135.
    124 Se registra losdatos con las necesidades a suministrar según el formato de requisición (ver anexo 1) y se solicita de forma clara lo siguiente: a) Identificar si se trata de un producto o servicio suministrado externamente. b) Descripción del producto o de los servicios a suministrar externamente. c) La norma de referencia de donde surge el requerimiento. - Productos: Poner las medidas y tolerancias que debe cumplir, así como las especificaciones. - Servicios suministrados externamente: Se debe de especificar el rango a calibrar y los intervalos en los que se va a calibrar. Se establece en la requisición los requisitos adicionales que se debe de comunicar a los proveedores considerando por lo menos lo siguiente: a) Los criterios de aceptación. b) La competencia, incluyendo cualquier calificación requerida del personal. c) Las actividades que el laboratorio o sus clientes pretendan llevar a cabo en las instalaciones del proveedor externo (cuando se requiera). NOTA GENERAL: Los productos pueden incluir, por ejemplo, patrones y equipos de medición, equipos auxiliares, materiales consumibles y materiales de referencia. Los servicios pueden incluir, por ejemplo, servicios de calibración, servicios de muestreo, servicios de ensayo, servicios de mantenimiento de instalaciones y equipos, servicios de ensayos de aptitud, y servicios de evaluación y de auditoría.
  • 136.
    125 El formato derequisición una vez completado se le entrega al responsable indicado en el 6.4.2. 6.4.2 Revisando los requisitos Responsable(s): jefe de laboratorio Cuando se recibe el formato de requisición el o los responsables se aseguran de que los productos y /o servicios suministrados externamente, que afectan a las actividades del laboratorio, sean adecuados y utilizados únicamente cuando estos productos y servicios: a) están previstos para la incorporación a las actividades propias de laboratorio. b) se suministran, parcial o totalmente. c) se utilizan para apoyar la operación del laboratorio. 6.4.3 Aprobación de la requisición Responsable(s): jefe de laboratorio El responsable una vez que le entregan el formato de requisición llena junto con los formatos o información que este mismo solicita firma de aprobado y en caso de requerirse añade sus comentarios. Esta información se le da a conocer al proveedor seleccionado conforme al 6.4.4 mandándole la orden de compra (Ver anexo 2). 6.4.4 Selección de proveedores Responsable(s): jefe de laboratorio
  • 137.
    126 En caso deexistir un proveedor confiable de acuerdo con el formato de alta de proveedor confiable (ver Anexo 3) se puede hacer la asignación directa o: - Si se requiere se procede a seleccionar uno nuevo conforme al punto 6.4.5. - No se cuenta con proveedor confiable, se evalúa uno conforme al 6.4.5. 6.4.5 Evaluación de proveedores. Para evaluar un proveedor confiable se emplee el formato de evaluación de proveedor confiable (ver anexo 4) contemplando por lo menos los siguientes aspectos para su selección: a) Precio. b) Garantía. c) Tiempo de entrega. Adicionalmente para los servicios que se suministran de forma externa: d) Para asegurar que los servicios suministrados de muestreo, calibración y ensayos cumplan deben enviar copia que demuestre estar acreditados o en caso de no haber disponibles que cumplan con los requisitos establecidos en la norma ISO/IEC 17025 (vigente). La cual se anexa al formato de requisición o evaluación de proveedores. Se registra y autoriza el proveedor confiable seleccionado y se registra el motivo de la selección. En caso de ser un producto o servicio que se solicite con frecuencia se llena el formato de alta de proveedor confiable una vez que cumpla con 6.4.6 y 6.4.7 de este procedimiento.
  • 138.
    127 Nota: En casode que el personal que realiza el servicio suministrado actúe a nombre del laboratorio se le debe de dar a conocer y firmar la política de imparcialidad y confidencialidad. 6.4.6 Solicitando la compra al proveedor Responsables(s): jefe de laboratorio Se le notifica al proveedor seleccionados los suministros y/o servicios que se autorizaron en la orden de compra conforme a la requisición de compra lo siguiente: a) El detalle de suministros y /o servicios que se requieren. b) La cantidad que se requiere. c) Indicar si cuenta con garantía. d) Los criterios de aceptación o rechazo. 6.4.7 Seguimiento del desempeño de la compra Responsable(s): jefe de laboratorio En el caso de productos estos se revisan al momento de recibirse de la siguiente manera: a) El equipo se verifica de acuerdo con lo indicado en el Procedimiento de equipo, en caso de no cumplir, se le regresa al proveedor y se le solicita la reposición del mismo.; en caso de cumplir se identifica y se le da de alta con el inventario y expediente de equipo.
  • 139.
    128 b) Los materialesdeberán cumplir con los estándares de calidad requeridos y las medidas correspondientes. c) En el caso de servicios suministrados externamente se le revisa al proveedor la documentación proporcionada como (acreditaciones, cartas de trazabilidad metrológica y demás documentación que se le haya solicitado para asegurar la competencia del servicio). 6.4.8 Reevaluación de los proveedores Responsable(s): jefe de laboratorio Una vez finalizada la compra se revalúa al proveedor en el mismo formato de requisición de la cual surgió la compra, registrando como mínimo la siguiente información: a) Si el proveedor seleccionado cumplido con las expectativas. b)Si la calidad del producto o servicio fue la esperada. c) Si fue necesario solicitarle al proveedor que hiciera efectiva la garantía (en caso de ser si la respuesta poner en el especio de las observaciones un detalle breve de las acciones de seguimiento y su conclusión). 6.4.9 Acciones para evaluación o reevaluación Responsable(s): jefe de laboratorio Si el proveedor por seleccionar cumple con lo solicitado se prosigue con la compra en caso contrario se detiene el proceso.
  • 140.
    129 Si el proveedorseleccionado cumple con la reevaluación se puede dar de alta en el formato de alta de proveedor confiable (ver anexo 3). Si el proveedor no ofrece garantías durante la evaluación se detiene el proceso de compra o la reevaluación indica que no quiso hacer válida la garantía se le comunica a todo el personal por medio de memorándums y correo el nombre del proveedor y se prohíbe futuras compras. 6.5 Documentos de referencia ISO-9000-2015: Sistemas de gestión de la calidad Fundamentos y vocabulario. Requisitos generales relativos a la competencia de los laboratorios de ensayo y calibración Norma UNE-EN ISO/IEC 17025:2017.
  • 141.
    130 6.6 Anexos Anexo N°1:Formato de requisición de compra. Nombre de quien solicita: Fecha: Área: Por medio del presente solicito se dé seguimiento la compra de: Producto ( ) Servicio suministrado ( ) Cantidad Descripción del producto (medidas, tolerancias o especificaciones a cumplir y/o tiempo que se requieren los servicios) Marca y/o proveedor N° Clave Intervalo de calibración (únicamente para servicios de calibración) Resolución Norma *Este espacio lo llena el responsable de seleccionar al proveedor
  • 142.
    131 DATOS PARA SERLLENADOS POR QUIEN AUTORIZÓ Y VERIFICÓ EL REQUERIMIENTO Están previstos para la incorporación a las actividades propias de laboratorio. SI ( ) NO ( ) Se utilizan para apoyar la operación del laboratorio. SI ( ) NO ( ) Se suministran, parcial o totalmente. Total ( ) Parcial ( ) FIRMA Y FECHA DE QUIEN REVISA EL REQUERIMIENTO: COMENTARIOS FIRMA DE QUIEN AUTORIZA LA REQUSICIÓN: COMENTARIOS DATOS PARA SER LLENADOS AL REVISAR LA COMPRA Fecha: FIRMA DE QUIEN REVISA: EL PROVEEDOR SELECCIONADO CUMPLIO CON NUESTRAS EXPECTATIVAS: SI ( ) NO ( ) FECHA Y FIRMA DE QUIEN VERIFICA Y EVALUA DE RECEPCIÓN: ¿LA CALIDAD DEL SERVICIO O PRODUCTO ES LA DESEADA? SI ( ) NO ( ) Comentarios: ¿FUE NECESARIO SOLICITAR GARANTIA, MANTENIMIENTO Y/O CONTINUIDAD AL SERVICIO? NO ( ) SI ( )
  • 143.
    132 Anexo N°2: Ordende compra Proveedor: Fecha de pedido: Términos de la entrega: Fecha de pago: Sírvanse por este medio para suministrar los siguientes productos o servicios: N° Detalle de suministros y/o servicios que se requieren Cantidad Precio unitario Precio total SUBTOTAL IVA TOTAL GARANTÍA COMPRA AUTORIZADA ELABORADOR POR: AUTORIZADO POR: SI NO SI NO
  • 144.
    133 Anexo N°3: formatode alta de proveedor confiable Nombre: Servicio o producto que brinda: Razón social: Dirección: Teléfono Correo: Observaciones: FIRMA DE RESPONSABLE QUE AUTORIZO: FECHA: LOGO
  • 145.
    134 Anexo N°4: formatode evaluación de proveedor confiable Nombre o razón social del proveedor: Lugar y fecha de la evaluación: Se calificará al Proveedor con un Puntaje que puede ser de 0,5, 10 o 20 para el último factor (para que su suma produzca la calificación final sobre un total máximo de 100 puntos) conforme a los siguientes criterios: Factor Aspecto evaluado Escala de puntaje Calificación 1. Cooperación en la solicitud La cooperación cuando el laboratorio hace consultas para saber que le conviene más adquirir. 0 no coopera 5 demorada o inadecuada 10 oportuna y adecuada 2. Información suministrada en la cotización La claridad, especificad y comprensibilidad de la información aportada en la cotización 0 deficiente o poco específica. 5 insuficiente o mal organizada. 10 adecuada
  • 146.
    135 3. Precios ocostos de los productos o servicios La competitividad de los precios con relación a otros proveedores que ofrezcan los mismos suministros. Se consideran precios altos o bajos los que difieran en más del 20% del promedio de las ofertas. 0 muy altos 5 cercanos al promedio del mercado 10 bajos 4. Cumplimiento del plazo de entregas El historial de cumplimiento oportuno en la entrega de suministros y en el trámite de las solicitudes. Se considera incumplimiento cuando el envío es recibido uno o más días después de la fecha pactada para la entrega 0 nunca cumple 5 a veces incumple 10 siempre cumple 5. Cumplimiento en la calidad de los suministros según las especificaciones La rigurosidad en entregar suministros que cumplan lo solicitado, que sean de buena calidad y que incluyan los documentos o certificados de caso 0 tres o más devoluciones 5 una o dos devoluciones 10 ninguna devolución 6. Servicio y cooperación posventa La oportunidad en brindar soporte o asesoría posventa en la solución de preguntas y en el suministro de información de actualización. Conocimientos de los técnicos de servicio. 0 ninguno 5 Demorado y/o inadecuado 10 oportuno y adecuado
  • 147.
    136 7. Reclamos efectuados Lacantidad de reclamos que es necesario hacer al proveedor para que cumpla sus compromisos o para lograr la satisfacción en calidad de los suministros. 0 tres o más reclamos 5 uno o dos reclamos 10 Ninguno 8. Sistema de calidad La certificación o acreditación del sistema de calidad del proveedor en su área de trabajo, bajo la norma ISO/IEC 17025 (vigente) 0 ninguno o no certificado 10 en proceso de obtención Sistema certificado 20 acreditado TOTAL Según el puntaje total obtenido, el servicio general del proveedor se cataloga como se indica a continuación Puntaje obtenido Calificación Significado 0-40 Pésimo Los servicios del proveedor son deficientes o inadecuados para el laboratorio, probablemente no tiene un sistema de calidad definido; pueden ser más los inconvenientes que cause que los beneficios obtenidos. 40-70 Deficiente Los servicios del proveedor son cuestionables y es mejor evitar su contratación o darle un tiempo de espera para que mejore su sistema de calidad; mientras tanto se prescinde de sus servicios.
  • 148.
    137 70-90 Adecuado Los serviciosdel proveedor logran satisfacer las necesidades generales del laboratorio, aunque puede mejorar su sistema de calidad y de atención al cliente. 90-100 Excelente El sistema de calidad del proveedor es eficiente y sus servicios son confiables y consecuentes con las necesidades del laboratorio. Es ideal que todos los proveedores del laboratorio obtengan este puntaje. OBSERVACIONES FIRMA DE LOS RESPONSABLES: DIRECTOR DEL LABORATORIO JEFE DEL LABORATORIO
  • 149.
    138 7. PROCEDIMIENTOS DEENSAYO Y MUESTREO. 7.1 PROCEDIMIENTO DE DETERMINACIÓN DE LA DUREZA DE INDENTACIÓN (MÉTODO DEL DURÓMETRO). 7.1.1 Objetivo. Especificar un método para determinar la dureza de indentación (Dureza Shore) del elastómero vulcanizado o termoplástico empleando un durómetro con la escala tipo A, para elastómeros en un rango de dureza normal. 7.1.2 Alcance. Este procedimiento se aplicará en el laboratorio de calidad de calzado de la Universidad Católica de El Salvador, Santa Ana, Santa Ana. 7.1.3 Aparatos y materiales. a) Durómetro tipo A, D y AO; Estos durómetros están constituidos por los componentes de las necesidades de medición de durezas en materiales con diferentes características y necesidades. b) Penetrador: El penetrador debe estar formado por una barra de acero endurecida de 1.25 mm de diámetro con la forma y dimensiones mostradas. c) Dispositivo indicador: Este es un dispositivo que permite que sea leído el grado de penetración de la puta del penetrador más allá de la cara del pie de presión. Se debe calibrar directamente en términos de unidades que van desde 0 para la penetración máxima de 2.5 mm hasta 100 para penetración cero obtenida poniendo el pie de presión y el penetrador e contacto firme con una superficie dura plana adecuada.
  • 150.
    139 d) Muelle calibrador:Se debe emplear para aplicar una fuerza F, expresada en milinewtons, al penetrador de acuerdo con una de las siguientes ecuaciones. - Para durómetro tipo A: F=550 + 75HA - Para durómetro tipo D: F=450HD - Para durómetro tipo AO: F=550 + 75HAO e) Cronometro automático (Opcional) debe ser automáticamente activado cuando el pie de presión está en contacto con la probeta, y debe indicar el final del ensayo o bloquear el valor de ensayo a su finalización. El uso de un cronometro para el tiemplo de ensayo mejora la precisión. Cuando se emplea en un soporte, la tolerancia del tiempo debe ser 0.3 segundos. f) Soporte: Se obtiene mejor precisión mediante el uso de un soporte con un peso centrado en el eje del penetrador para aplicar el pie de presión a la probeta. Los durómetros tipo A, D y AO se pueden emplear como medidores de bolsillo con la mano, o montados en un soporte. El soporte tipo AM debe estar siempre montado en un soporte. - El soporte operativo debe ser capaz de soportar la superficie del pie de presión del durómetro paralelo a la tabla soporte de la probeta. - El soporte debe ser capaz de aplicar la probeta al penetrador, o viceversa, sin choque. - La masa del durómetro y la masa adicional para superar la fuerza del Muelle debe ser: 1 kilogramo para los tipos A y AO 5 kilogramos para el tipo D 0.25 kilogramos para el tipo AM g) Calibración de la fuerza del muelle del durómetro.
  • 151.
    140 7.1.4 Referencias legalesy normativas. - ISO 18898 Elastómeros. Calibración y verificación de durómetros. - ISO 23529 Elastómeros. Procedimientos generales de preparación y acondicionamiento de probetas para ensayos físicos. 7.1.5 Definiciones. - Dureza shore: Es una escala de medida de la dureza elástica de los materiales, determinada a partir de la reacción elástica del material cuando se deja caer sobre él objeto. - Durómetro: Aparato que mide la dureza de los materiales, existiendo varios procedimientos para efectuar esta medición. 7.1.6 Responsabilidades y autoridad. - Los analistas del laboratorio de calzado: hacer las respectivas pruebas a la materia prima e implementar los métodos determinados basados en las normas. - El decano de la facultad: firmar los documentos para aprobar los respectivos procedimientos a efectuar o ejecutar cambios en el laboratorio de calzado.
  • 152.
    141 7.2 PROCEDIMIENTO PARAENSAYO DE EMPEINES, FORROS Y PLANTILLAS (SOLIDEZ DEL COLOR AL FROTE). 7.2.1 Objetivo. Especificar el método de ensayo Método A para la evaluación del grado de decoloración (Deterioro) y transferencia del color de las superficies de los materiales durante un proceso de abrasión en seco y húmedo. El método se aplica a empeines, forros y plantillas, independientes del material, con el fin de evaluar la aptitud para la utilización final del mismo. 7.2.2 Alcance. Este procedimiento se aplicará en el laboratorio de calidad de calzado de la Universidad Católica de El Salvador, Santa Ana, Santa Ana. 7.2.3 Aparatos y materiales. 1- Maquia de ensayo con los siguientes componentes. 2- Plataforma metálica horizontal y plana, con unas dimensiones mínimas de 80 mm x 25 m. 3- Dispositivos para desplazar la plataforma en una dirección paralela a sus lados de 80 mm, una distancia de 35 mm + o – 2 mm, con un movimiento de vaivén, y una velocidad de 40 ciclos/min + o – 2 ciclos/min 4- Un par de mordazas situadas en los extremos de la plataforma, a 90 grados del lado 80 mm, diseñada para fijar la probeta contra la plataforma. Las caras de la mordaza deben estar separadas, como mínimo, 80 mm. 5- Mecanismo para separar las mordazas, de forma que provoque un estiramiento lineal de la provea ajustable hasta un 20% 6- Perno frotador con una base horizontal y plana, capaz de sujetar una pieza de fieltro cuadrada. Para maquinas con una plataforma más ancha de 25 mm, la posición relativa del perno frotador debe ser ajustable a través de la achura de la plataforma. 7- Dispositivo para sujetar la pieza cuadrada de fieltro a la base del perno frotador.
  • 153.
    142 8- Dispositivo paraaplicar una fuerza hacia debajo de 4.9 N y 9.8 N sobre el perno frotador. 9- Dispositivo para contabilizar el número de ciclos recorridos por la plataforma. 10- Piezas cuadradas de fieltro de lana pura desengrasada, que reúnan los siguientes requisitos. - Lados con una longitud de 15 mm + o – 1mm - Masa por unidad de área de 1750 g/m y espesor de 5,5 mm, medio con calibre de cuadrante que ejerce una presión hacia abajo de 49 kPa sobre un pie de medición de 10 mm de diámetro. 11- El pH del extracto acuso, obtenido agitado 5 g de fieltro molido de 100 ml de agua destilada. 12- Escala de grises para la evaluación de la degradación y la descarga de color con índices intermedios, conforme a la Norma EN 20105-A02 y EN 2015-A03. 13- Cabina de evaluación con luz artificial, tal y como se indica en la Norma EN ISO 105-A01. Alternativamente, la evaluación puede realizarse con luz de día. 14- Agua destilada o desmineralizada que cumpla los requisitos de clase 3 de la Norma EN ISO 3696 15- Solución de sudor sintético que contenga los siguientes componentes por litro de disolución. - Cloruro de sodio, 5,0g por litro de disolución. - Disolución de amoniaco, densidad o,880 g/cm, 6 cm3 16- Alcohol puro. 7.2.4 Referencias legales y normativas. - La normativa UNE - EN ISO 17700:200 Método de ensayo para la empeines, forros y plantillas. Solidez del color de frote. - La normativa UNE - EN ISO 20344: Métodos de ensayo de calzado.
  • 154.
    143 - La normativaUNE - EN 12222: Atmósferas normales para el acondicionamiento y ensayo de calzado y componentes para calzado. - La normativa UNE – EN ISO 534: determinación del espesor, densidad y volumen específico. - La normativa EN ISO 105-A01: Ensayos de solidez, por medio de luz del día. - La normativa EN ISO 3696: Agua para uso en análisis de laboratorio. Especificación y métodos de ensayo. 7.2.5 Definiciones. - Solidez: En las cosas materiales, la solidez denota firmeza y presenta sus moléculas cohesionadas. Un cuerpo tiene solidez cuando ante cambios de forma y volumen opone resistencia. Lo que tiene solidez no es endeble, sino que es duro y a veces elástico. - Solidez del color al frote: Resistencia de un material a la decoloración (deterioro) y trasferencia del color de las superficies de los materiales durante un proceso de abrasión en seco o en húmedo. - Solidez del color al sudor: Resistencia de un material a la pérdida de color cuando se expone a una solución de sudor artificial. - Cuero grueso: Cuero de un espesor superior a 2 mm. - Fieltro: es un textil no tejido, en forma de lámina, cuya característica principal es que para fabricarlo no se teje, es decir, que no surge del cruce entre trama y urdimbre, como ocurre con las telas. - Frote: Pasar una cosa sobre otra con fuerza y repetidamente. - Raja: mitad de la piel de la res.
  • 155.
    144 - Espinazo: partesuperior de la raja. 7.2.6 Responsabilidades y autoridad. - Los analistas del laboratorio de calzado: hacer las respectivas pruebas a la materia prima e implementar los métodos determinados basados en las normas. - El decano de la facultad: firmar los documentos para aprobar los respectivos procedimientos a efectuar o ejecutar cambios en el laboratorio de calzado. 7.2.7 Anexo
  • 156.
    145 7.3 PROCEDIMIENTO DELENSAYO DE LA RESITENCIA A LA ABSORCIÓN EN FORRO TEXTIL. 7.3.1 Objetivo. Determinar la resistencia a la absorción en forro textil. 7.3.2 Alcance. Este procedimiento se aplicará en el laboratorio de calidad de calzado de la Universidad Católica de El Salvador, Santa Ana, Santa Ana. 7.3.3 Aparatos y materiales. 1. Abrasímetro, que cumpla con los siguientes requisitos: a. velocidad de rotación de cada clavija exterior: (47,5 ± 5) r/min; b. relación de reducción de las clavijas exteriores a las clavijas interiores: 32:30; c. dimensiones de la figura de Lissajous: (60 ± 1) mm; d. simetría de la figura de Lissajous: curvas paralelas y uniformemente separadas; e. diámetro de la superficie de la pieza soporte de la porta probetas: (28,65 ± 0,25) mm; f. masa combinada de la porta probetas, eje y pesa: (795 ± 7) g; g. paralelismo entre la pieza soporte y los tableros de abrasión: ± 0,05 mm; h. paralelismo circunferencial: ± 0,05 mm; i. diámetro de la base abrasiva: (125 ± 5) milímetro. 2. La porta probetas y los platos de abrasión deben ser planos y paralelos a lo largo de toda la superficie. El motor de accionamiento de la maquina debe estar
  • 157.
    146 conectado a uncontador y a un interruptor, de forma que se indiquen las revoluciones de las clavijas exteriores y que la maquina pueda pararse después de que el contador haya medido un numero de ciclos preestablecidos. 3. Abrasivo de referencia consistente en un tejido de estambre, conforme a la tabla 1. El abrasivo de referencia debe colocarse en el plato de abrasión sobre un trozo de fieltro. El fieltro debe ser fieltro no tejido con una masa por unidad de superficie de (750 ± 50) g/cm2 y (3 ± 0,5) mm de espesor. Nota: No es necesario reemplazar el fieltro hasta que no esté dañado o sucio por ambos lados o hasta que se hayan completado aproximadamente 100 h de ensayo. 4. Soporte para probetas, con una masa por unidad de superficie inferior a 500 g/m2, consistente en espuma de poliuretano base poliéster de espesor (3 ± 1) mm, de densidad (30 ± 1) kg/m3 y una dureza de indentación de (5,8 ± 0,8) kPa, con el mismo tamaño que la probeta. Los soportes deben reemplazarse en cada ensayo. 5. Troquel para tejidos, para obtener probetas que se adapten a la porta probetas, con un diámetro de 38 milímetro. 6. Pesa, con una masa de (2,5 ± 0,5) kg y un diámetro de (120 ± 10) milímetro. 7. Balanza, capaz de pesar con una precisión de 0,001 g. 7.3.4 Referencias legales y normativas. - La normativa ISO 18454: atmosfera normal para el acondicionamiento y ensayo de calzado y componentes para calzado. - La normativa NTS 61.111.01.18 apartado 7.26: Método de resistencia a la absorción textil.
  • 158.
    147 7.3.5 Definiciones. - Absorción:El aumento de masa por unidad de área de la probeta a causa de la absorción de un cuerpo de otro durante uno o más periodos de tiempo determinados. - Forro: Capa de material empleada para proteger, aislar, o dar forma, este puede ser de uso interno. - Superficie: Parte visible del material durante el uso del zapato. - Resistencia: es una de las capacidades físicas básica, particularmente aquella que nos permite llevar a cabo una actividad o esfuerzo durante el mayor tiempo posible. 7.3.6 Responsabilidades y autoridad. - Los analistas del laboratorio de calzado: hacer las respectivas pruebas a la materia prima e implementar los métodos determinados basados en las normas. - El decano de la facultad: firmar los documentos para aprobar los respectivos procedimientos a efectuar o ejecutar cambios en el laboratorio de calzado.
  • 159.
  • 160.
    149 7.4 PROCEDIMIENTO DELA ABSORCIÓN Y DESORCIÓN DE AGUA. 7.4.1 Objetivo. Determinar la absorción dinámica y desorción de agua de las palmillas. 7.4.2 Alcance. Este procedimiento se aplicará en el laboratorio de calidad de calzado de la Universidad Católica de El Salvador, Santa Ana, Santa Ana. 7.4.3 Aparatos y materiales. 17- Máquina de ensayo para la absorción y desorción de agua con los siguientes componentes. 18- Rodillo de latón (A), con un diámetro de 120±1 mm y 50±1 mm de ancho, situado en la probeta. 19- Plataforma, superficie superior rugosa y con perforaciones que permite que se mantenga húmeda mediante el flujo de agua que atraviesa la plataforma. Una tira de gasa de algodón que cubre la superficie superior de la plataforma. 20- Mordaza, sujeta un extremo de la probeta en posición horizontal sobre la plataforma. 21- Mordaza, sujeta el otro extremo de la probeta al rodillo, fijado paralelamente al eje del rodillo. La mordaza se sujeta con el muelle flojo para mantener la muestra bajo una ligera tensión. 22- Suministro de agua, que atraviesa la plataforma y un sistema para drenar el exceso de agua. 23- Accesorio para mover el eje del rodillo, con un movimiento hacia adelante y hacia atrás a lo largo del eje X-X, con una amplitud de 50±2 mm alrededor de un punto situado directamente por encima del punto central de la probeta y con una frecuencia de 20±1 ciclos/min.
  • 161.
    150 24- Accesorios parapresionar la probeta entre la plataforma y el rodillo con una fuerza de 80±5 N. 25- Troquel, para cortar probetas con unas dimensiones de 110±1 mm y 40±1 mm. 26- Balanza 27- Reloj 28- Grasa de silicona 7.4.4 Referencias legales y normativas. - La normativa ISO 17709: acondicionamiento de las muestras- - La normativa ISO 18454: atmosfera normal para el acondicionamiento y ensayo de calzado y componentes para calzado. - La normativa ISO 22649: Método de ensayo de absorción y desorción de agua. 7.4.5 Definiciones. - Absorción de agua: El aumento de masa por unidad de área de la probeta a causa de la absorción de agua durante uno o más periodos de tiempo determinados. - Desorción de agua: La pérdida porcentual de masa de la probeta, expresada en función de la masa de agua absorbida. - Superficie: Parte visible del material durante el uso del zapato. 7.4.6 Responsabilidades y autoridad. - Los analistas del laboratorio de calzado: hacer las respectivas pruebas a la materia prima e implementar los métodos determinados basados en las normas. - El decano de la facultad: firmar los documentos para aprobar los respectivos procedimientos a efectuar o ejecutar cambios en el laboratorio de calzado.
  • 162.
    151 7.4.7 Anexo. Leyenda A Rodillode latón B Probeta C Plataforma D Pinza sobre la plataforma E Pinza sobre el rodillo de latón F Aporte de agua G Mecanismo para presionar la plataforma H Gasa de algodón
  • 163.
    152 7.5 PROCEDIMIENTO DELA RESISTENCIA DE LA ABRASIÓN DE LOS CORDONES. 7.5.1 Objetivo. Especificar las actividades necesarias de cada uno de los métodos para la realización del ensayo de la determinación de la resistencia a la abrasión por roce repetido de un cordón para calzado. Realizando los 3 métodos con los que se cuenta en una misma máquina de ensayos. Método 1: Abrasión cordón con cordón Método 2: Abrasión cordón con ojete normalizado Método 3: Abrasión cordón con ojete (del zapato.) 7.5.2 Alcance. Este procedimiento se aplicará en el laboratorio de calidad de calzado de la Universidad Católica de El Salvador, Santa Ana, Santa Ana. 7.5.3 Aparatos y materiales. Generalidades. a) Una máquina de ensayo con uno o más puestos de ensayo. b) Una mordaza móvil con un dispositivo para sujetar firmemente: Ambos extremos de un cordón. Un extremo de la tira de metal. c) Una mordaza fija montada en el mismo plano horizontal que la mordaza móvil capaz de sujetar un extremo del cordón. Cuando las mordazas estén a su separación mínima, la mordaza fija debería estar situada a 280 mm más o menos 50 mm de la mordaza. Se hará referencia a esta distancia como “D”.
  • 164.
    153 d) Un dispositivotensor con un método para sujetar el extremo de un trozo de cordón en un punto a 35 mm de un lado, en el mismo plano horizontal que la mordaza fija y aplicando una tensión de 2,5 N. Esto se puede conseguir pasando el cordón sobre una polea y suspendiendo una masa de 250 del extremo inferior de la parte vertical del cordón. e) Un dispositivo para desplazar la mordaza móvil con un movimiento armónico simple a través de una distancia de 35 mm y que regrese a la posición inicial, a una velocidad de 60 ciclos por minuto. f) Un dispositivo para contar el número de ciclos de abrasión hasta que se produce un fallo del cordón o del pasador. g) Para el método 1: - Un dispositivo espaciador rígido de 25 mm de anchura. Se utiliza para mantener separadas las dos partes del lazo en U formado por el cordón que está sujeto en la mordaza móvil de forma que cuando se encuentra bajo tensión, el extremo del lazo forme un triángulo isósceles con el espaciador como base y las dos partes del cordón formando un anulo de 52.5° - Una plantilla con un anulo de 52.5° marcado sobre ella, para fijar la posición del dispositivo espaciador. h) Para el método 2 : - Una tira de metal de 25 mm de anchura aproximadamente, 1 mm de espesor aproximadamente y una longitud D-60 mm aproximadamente. Se debe fijar un extremo de la tira en la mordaza móvil y en el otro se debe poder sujetar el pasador de ensayo. Ojetes normalizados. (Con las características siguientes “Método 2”). - Construcción: Tipo visible (Normalizado/plano). - Tipo de material: Latón. - Diámetro nominal interno del cuerpo: 4,5 mm. - Longitud nominal total: 5,5 mm. Seis pasadores de ensayo. (Para los métodos 2 y 3).
  • 165.
    154 - Método 2:Cartón de montaje: Cartón rígido de 3 mm de espesor, Se fija el ojete en un agujero taladrado de 5 mm de diámetro y se sujeta a la tira de metal. - Método 3: Se corta del zapato una muestra que incluya el ojete y se fija en la tira de metal. 7.5.4 Referencias legales y normativas. - ISO 22774:2004: Especificaciones de métodos de abrasión de cordones. - EN 12222: Calzado. Atmosferas normales para el acondicionamiento y ensayo de calzado y componentes para calzado. 7.5.5 Definiciones. Resistencia a la abrasión de cordones para calzado: Capacidad del cordón para calzado de resistir el roce repetido contra un cordón similar o un pasador. Numero de ciclos para el fallo: Media aritmética del número de ciclos necesarios para producirse un fallo en las probetas sometidas al ensayo. Tipo de fallo: Expresado como el fallo del cordón más corto o fallo del cordón más largo, junto con una descripción del deterioro producido respectivamente en el recubrimiento o en el alma de cada cordón. 7.5.6 Responsabilidades y autoridad. - Los analistas del laboratorio de calzado: hacer las respectivas pruebas a la materia prima e implementar los métodos determinados basados en las normas. - El decano de la facultad: firmar los documentos para aprobar los respectivos procedimientos a efectuar o ejecutar cambios en el laboratorio de calzado.
  • 166.
  • 167.
    156 7.6 PROCEDIMIENTO DERESISTENCIA A LA FLEXIÓN PARA EMPEINES, FORROS. 7.6.1 Objetivo. Describir el procedimiento del método de ensayo para determinar la resistencia a la flexión de empeines y forros, como independencia del material, con el fin de evaluar su aptitud para la utilización final. Tomando como base la normativa europea ISO 17694:2016. 7.6.2 Alcance. El siguiente ensayo es aplicable en el Laboratorio de Control de Calidad de UNICAES para los diferentes materiales de empeines y forros. 7.6.3 Aparatos materiales. - Flexómetro. - Probeta obtenida siguiendo las condiciones de la norma. 7.6.4 Referencias legales y normativas. Los documentos indicados a continuación, en su totalidad o en parte, son normas para consulta indispensables para la aplicación de este documento. Para las referencias con fecha, solo se aplica la edición citada. Para las referencias sin fecha se aplica la última edición (incluyendo cualquier modificación de ésta).
  • 168.
    157 ISO 3696, Aguapara uso en análisis de laboratorio. Especificación y métodos de ensayo. ISO 5402-1:2011, Cuero. Determinación de la resistencia a la flexión. Parte 1: Método del flexómetro. ISO 17709, Calzado. Localización de la toma de muestras, preparación y duración del acondicionamiento de las muestras y de las probetas. (Norma equivalente EN 13400). ISO 18454, Calzado. Atmósferas normales para el acondicionamiento y ensayo de calzado y componentes para calzado. (Norma equivalente EN 12222). 7.6.5 Términos y definiciones. Para los fines del ensayo, se aplican los siguientes términos y definiciones: − Probeta: Material cortado con las especificaciones correspondientes, que se utiliza para el desarrollo del ensayo. − Espinazo: Parte central de la raja de cuero que corresponde al corte longitudinal, original de la muestra. Eje del esqueleto de los animales vertebrados que se encuentra en el centro de la zona dorsal del cuerpo. − Empeine: Parte del calzado que recubre la zona superior del pie. − Resistencia a la flexión: Resistencia de un material a las grietas o a la rotura en los pliegues de flexión. − Superficie: Parte visible del material durante el uso del zapato.
  • 169.
    158 Nota: La partevisible del material puede ser, en el empeine la cara flor del cuero o la parte recubierta de un textil con recubrimiento, en el forro la pare de material visible dentro del zapato. 7.6.6 Aparatos y materiales Deben utilizarse los siguientes aparatos y materiales: Una máquina de ensayo (flexómetro), según el apartado de la Norma ISO 5402- 1:20414, compuesta de lo siguiente: - Al menos, cuatro pares de mordazas. La mordaza superior consta de un par de placas planas, tal y como se muestra en la Anexo 1. La mordaza inferior es fija y está situada en el mismo plano vertical que la mordaza superior. - Dispositivo para aplicar una acción simple, armónica y reciproca que mueva repetidamente la mordaza superior en un ángulo de 22o 30’ ± 0o 30’. La velocidad de la oscilación debe ser de 100 ciclos/min ± 5 ciclos/min. - Dispositivo para contar el número total de ciclos. Troquel, u otro dispositivo cortante similar, para cortar una probeta de las dimensiones mencionadas en la tabla de desarrollo apartado 2. Amplificador óptico, con un aumento de aproximadamente, cuatro a seis veces. 7.6.7 Uso del equipo de protección personal Para la manipulación del equipo y la realización del ensayo se utilizaron los siguientes elementos de equipo de protección personal:
  • 170.
    159 - Gabacha mangalarga de color blanco. - Guantes desechables de látex o vinilo. - Botas de trabajo. 7.6.8 Anexos. Anexo 1. Posicionamiento de las probetas en las mordazas.
  • 171.
    160 Anexo 2. Configuracióndel flexómetro. No Descripción 1 En la consola de mando se observan 8 botones, un regulador de velocidad y un switch de encendido y apagado. Se debe observa que la posición de la mordaza superior este paralelo a la mordaza inferior, caso contrario se debe regular la posición con la ayuda de los botones con las figuras de flecha (arriba y abajo). 2 Presionar el botón con la palabra “SHIFT” para configurar los ciclos que se deseen, con la ayuda de las flechas tanto las horizontales que moverá dentro de la pantalla el lugar donde se desea cambiar el número y con las verticales modificar el número necesitado. 3 Presionar el botón con la palabra “START” para iniciar el ensayo. 4 Cuando se consigan los primeros 10000 ciclos se deberá realizar de nuevo el paso 2 y 3 con la diferencia que los ciclos requeridos en este ensayo será 25000 ciclos, en el siguiente 50000 ciclos y por último 100000 ciclos.
  • 172.
    161 8 PROCEDIMIENTO PARAEL TRANSPORTE, RECEPCIÓN, MANIPULACIÓN, PROTECCIÓN, ALMACENAMIENTO, CONSERVACIÓN Y DISPOSICIÓN O DEVOLUCIÓN DE LOS ÍTEMS DE ENSAYO. 8.1 Objetivo. Establecer la metodología para realizar el correcto transporte, recepción, identificación, manipulación, protección, almacenamiento, conservación y disposición final de las muestras que son objeto futuro de análisis de laboratorio. Establecer la metodología para realizar el correcto transporte, recepción, identificación, manipulación, protección, almacenamiento, conservación y disposición final de las muestras que son objeto futuro de análisis de laboratorio. 8.2 Alcance. Este procedimiento aplica para el manejo de todas las muestras o ítems de ensayo que se reciben para análisis en el laboratorio de calzado. 8.3 Definiciones y abreviaturas. • Muestras o ítems de ensayo: Conjunto de unidades de muestreo extraídas de un lote determinado para fines de prueba. Para el laboratorio de calzado una muestra corresponde al material que se utiliza para realizar cada uno de los ensayos que el laboratorio ofrece a sus clientes, cabe recalcar que todos estos materiales muestras cumplen con los requisitos solicitados por la norma ISO1705. - Procedimiento de determinación de la dureza de indentación (método del durómetro)
  • 173.
    162 Probeta de unaparte de la suela que sea igual o mayor a 6 milímetros de espesor, si la muestra que se tiene es de un material uniforme (no suela) se corta una probeta de 40mm de ancho por 80mm de largo. - Procedimiento para ensayo de empeines, forros y plantillas (solidez del color al frote) Cuero de un espesor superior a 2 mm. Para mejor realización del ensayo se solicita al cliente presentar la raja como muestra, si no es así se trabaja con la probeta obtenida, en caso de poseer la raja se realiza obtención del área de muestra. Raja: Mitad de la piel de la res. - Procedimiento del ensayo de la resistencia a la absorción en forro textil. Para la ejecución de este ensayo se cortan dos probetas circulares del forro para el ensayo en seco. Forro: Capa de material empleada para proteger, aislar, o dar forma, este puede ser de uso interno. Normalmente este forro es material textil el cual se encuentra dentro del calzado. - Procedimiento de la absorción y desorción de agua. Palmillas, las cuales han sido entregadas por el cliente, estas serán las que se utilizaran para el ensayo, considerando todos los factores y condiciones de este material que se pueden ver afectadas.
  • 174.
    163 - Procedimiento dela resistencia de la abrasión de los cordones. Ojetes normalizados. • Construcción: Tipo visible (Normalizado/plano) • Tipo de material: Latón • Diámetro nominal interno del cuerpo: 4,5 mm • Longitud nominal total: 5,5 mm Cartón rígido de 3 mm de espesor; Se corta del zapato una muestra que incluya el ojete. Probeta (Cordón) de la medida establecida según la norma (56 cm). 8.4 Responsabilidades. El director y jefe del laboratorio tienen la autoridad para tomar las decisiones pertinentes en caso de evidenciar que las condiciones de protección puedan afectar la integridad de la muestra y/o la confiabilidad del resultado. El personal del Laboratorio tiene la responsabilidad de seguir los lineamientos definidos en el presente procedimiento. 8.5 Contenido. 8.5.1 Recepción. Los pasos a seguir para la recepción de los ítems a ensayar/calibrar: 1. Los ítems son recibidos por el encargado de atención al cliente quien avisa de dicha circunstancia al jefe de laboratorio. 2. El jefe de laboratorio comprueba si los ítems enviados están incluidos en el pedido de calibración/ensayo remitido con anterioridad por el cliente. En caso contrario, solventa con el mismo las irregularidades detectadas.
  • 175.
    164 3. El analistarealiza una inspección visual de los ítems recibidos, rellenando un informe de recepción (ver anexo 1) y comprobando su estado de conservación, operatividad, etc. Además, deberá informar de cualquier anomalía al jefe de laboratorio completando en su caso el informe de no conformidad según el procedimiento de trabajo no conforme 4. Tras dicha inspección los ítems son aceptados para su calibración/ensayo y se completa el informe de recepción; y si presentan cualquier anomalía que impida el correcto desarrollo de la calibración/ensayo, son devueltos al cliente. 8.5.2 Identificación. El laboratorio debe contar con un sistema de identificación mediante etiquetados de los ítems, que se mantiene durante toda su permanencia en el laboratorio de calzado para su control e identificación evitando que no se confunda ni físicamente ni cuando se hace referencia a ellos en registros u otros documentos. En las etiquetas “material a calibrar” o “material a ensayar” se incluirán los siguientes datos: • Elemento: denominación del elemento a calibrar o ensayar (marca, modelo, etc.) • Referencia: n° de albarán de entrega de los ítems o referencia del cliente. • Fecha de ingreso y salida del laboratorio. De esta forma se salvaguarda la confidencialidad de los trabajos contratados por los clientes en el caso de visitas ajenas al laboratorio o cuando pueda haber otros clientes presenciando las calibraciones/ensayos de las muestras. 8.5.3 Manipulación. Para la manipulación de los ítems de ensayo se seguirán las instrucciones que el cliente entregue junto con estos.
  • 176.
    165 Los ítems deberánalmacenarse en un espacio adecuado para evitar el daño o deterioro de los mismos y tener un mayor control sobre su ubicación y estado, por lo que serán divididos de la siguiente manera: • Se almacenan los ítems que están pendientes de calibrar/ensayar una vez han sido debidamente identificados (entrada). • Se almacenan los ítems que ya han sido calibrados/ensayados para su devolución al cliente (salida). Mientras que los ítems permanezcan en el laboratorio, el jefe del laboratorio es el encargado de velar por su integridad, evitando su deterioro, perdida o daño. Cuando el jefe del laboratorio lo considere oportuno, en función de la programación de los trabajos del laboratorio, entregará los ítems al analista para el desarrollo de la tarea. Junto con los ítems deberá entregar una copia del proceso de calibración/ensayo aplicable y la correspondiente hoja de resultados que se deberá cumplir. Al finalizar su tarea, el analista anota en la etiqueta la fecha de salida, y coloca el/los ítems en el apartado de salida en la zona reservada para ese fin, y avisa de ello al jefe del laboratorio. Si durante el desarrollo de la calibración o ensayo, se detecta cualquier anomalía o desviación de las condiciones normales o especificadas en el procedimiento de calibración, el analista emprenderá las acciones especificadas en el procedimiento de trabajo no conforme, y colocará los ítems en el apartado de “pendiente de decisión” en la zona reservada del Laboratorio para ese fin, hasta la resolución de la no conformidad. Cuando existan dudas de la idoneidad de un ítem para su calibración, o cuando éste no se ajusta a la descripción dada o no esté claro el procedimiento a seguir, el analista resolverá estos temas con el cliente antes de proseguir, debiendo registrarse las conversaciones mantenidas. 8.5.4 Entrega de los equipos calibrados.
  • 177.
    166 Una vez ensayadoo calibrado los ítems, el analista avisará al encargado de atención al cliente para la devolución de los ítems de acuerdo con el siguiente procedimiento: 1. Se comprueba si han sido calibrados/ensayados y si se les ha colocado la correspondiente Etiqueta de Calibración/Ensayo. 2. Se dan las instrucciones oportunas de embalaje de los ítems, respetando las especificaciones del cliente del cliente. 3. El encargado de atención al cliente completa el impreso de "SOLICITUD DE SALIDA DE MATERIAL" (ver anexo 2), y realiza las gestiones necesarias para que los ítems sean almacenados en el espacio reservado para esto para luego ser enviados a los clientes. Se deberá archivar la copia de la Salida del Material. En caso de que se requieran instrucciones específicas de transporte (tiempo de entrega, tipo de agencia, medio, etc.) éstas serán convenientemente advertidas. 4. Se enviará al cliente (junto con el pedido o por correo) el certificado original ENAC de los trabajos efectuados. 5. Por último, el encargado de atención al cliente inicia los trámites oportunos para la facturación de los trabajos realizados. 8.6 Documentos de referencia. • NTC-ISO/IEC 17025 Requisitos generales de competencia de laboratorios de ensayo y calibración.
  • 178.
    167 8.7 Anexos. Anexo 1:Formato inspección de recepción. LABORATORIO DE CALZADO UNICAES Documentación entregada. Realizado por: V° B° Jefe de aseguramiento de la calidad: Relación de equipos: Resultado obtenido Aceptado Rechazado Información de NO conformidad ELEMENTO MARCA MODELO N° DE SERIE Oferta: Fecha: N° Cliente: INSPECCIÓN DE RECEPCIÓN
  • 179.
    168 Anexo 2: Solicitudde salida de material. A ENVIAR POR: TELEFONO: FIRMA: FACTURABLE NO FACTRABLE DESTINO SOLICITADO POR: CANTIDAD DESIGNACIÓN MOTIVO: Fecha: LABORATORIO DE CALZADO UNICAES Pedido: SOLICITUD DE SALIDA DEL MATERIAL
  • 180.
    169 9. PROCEDIMIENTO DETRABAJO NO CONFORME. 9.1 Política. Es política del Laboratorio de calzado asegurar la calidad de sus ensayos, identificando cualquier aspecto de su trabajo de ensayo o calibración que no sea conforme con sus propios procedimientos o con los requisitos establecidos y tomando acciones para su gestión y corrección en el menor tiempo posible. 9.2 Objetivo. Describir el procedimiento para control de trabajos no conformes en los resultados de los ensayos y/o calibraciones, de acuerdo con los procedimientos del sistema de gestión de calidad y requisitos del cliente del Laboratorio de calzado, en la universidad católica de el salvador, Santa Ana. 9.3 Alcance. Este procedimiento aplica para todos los ensayos y/o calibraciones que se realicen en el Laboratorio de calzado, en la universidad católica de el salvador, Santa Ana. 9.4 Definiciones. • Producto o servicio: Resultado de un proceso o conjunto de procesos. • Conformidad: cumplimiento de un requisito. • No conformidad: Incumplimiento de un requisito.
  • 181.
    170 • Producto y/oservicio no conforme: Es todo producto o servicio prestado por la entidad a sus clientes, cuyo resultado no cumple con las disposiciones planificadas y/o con los requisitos previamente establecidos. • Corrección: Acción tomada para eliminar una no conformidad detectada. • Requisito: Necesidad o expectativa establecida, generalmente implícita u obligatoria. 9.5 Responsabilidad. La administración y el control del presente procedimiento, es responsabilidad del jefe del laboratorio o de quien él delegue. Es responsabilidad del jefe de laboratorio y de los responsables de los procesos, cumplir y hacer cumplir todas las disposiciones que aparecen en el presente procedimiento. 9.6 Contenido. En los procedimientos que se realizan para los ensayos y/o calibraciones en el laboratorio de calzado de la universidad católica de el Salvador, Santa Ana, los trabajos no conformes pueden ser identificados por: • Reclamaciones de los clientes. • Control de calidad en los ensayos y/o calibraciones. • Revisiones por parte de la dirección. • Observaciones del personal del laboratorio o en la verificación de los informes de resultados de ensayo o certificados de calibración • Resultados de pruebas de aptitud de laboratorios.
  • 182.
    171 • Incumplimiento delos requisitos establecidos en los documentos del sistema de calidad. 9.6.1 Pasos a seguir de acuerdo con la causa del trabajo no conforme. • Auditoría interna: Los auditores internos registran en el reporte de auditoría las no conformidades encontradas. De acuerdo a este informe se registra la importancia de la no conformidad, la(s) causa(s) y el director implementará la acción correctiva o corrección para el cierre definitivo de la no conformidad. • Auditoría externa: Basados en el informe final del organismo, el comité técnico del laboratorio implementará las acciones correctivas para el cierre de la no conformidad. • Reclamaciones del Cliente: Cuando el cliente no esté conforme con el resultado del ensayo y/o calibración se registra su solicitud en el formato de quejas y reclamos que se encuentra en el procedimiento para el tratamiento de quejas • Observaciones del personal: Si durante el proceso el personal encargado de las pruebas, ensayos y/o calibraciones encuentra un trabajo no conforme con los procedimientos establecidos en el sistema de gestión de calidad se registra en el formato trabajo no conforme (ver anexo 1) y se implemente la corrección inmediata; acción correctiva y/o preventiva necesaria de acuerdo con la importancia. Estos trabajos no conformes pueden ser ocasionados por propiedades de las muestras a ser ensayadas, fallas técnicas de los equipos, comportamiento de los reactivos, patrones de referencia, propiedades de los instrumentos/equipos en calibración o ensayo. En caso de ser necesario se
  • 183.
    172 interrumpe el trabajohasta resolver el problema y se informa al cliente la demora en los resultados; el director del laboratorio cuenta con la responsabilidad y autoridad para interrumpir y reanudar el trabajo. • Revisiones por parte de la dirección: Cuando se presentan trabajos no conformes por Auditorías internas y externas, Observaciones del personal, y Reclamaciones del cliente la dirección revisa cada uno de los formatos donde se han registrado las no conformidades e implementa las acciones correctivas y/o preventivas. 9.6.2 Tratamiento para el trabajo no conforme. Los trabajos no conformes pueden ser detectados por cualquier persona relacionada con las actividades del laboratorio de calzado. - La persona que detecta, según su criterio, un posible trabajo no conforme es responsable de informar al director del laboratorio la detección y si es considerado hacer la descripción en el formato para trabajo no conforme (ver anexo 1). - Luego de realizar la descripción se evalúa si afecta otros resultados, las causas y los efectos de este trabajo no conforme; y las acciones inmediatas que se deben tomar como: suspensión del trabajo, detección del trabajo, retención del informe, repetir el ensayo, calibración e inspección, utilizar otro equipo, modificar el procedimiento, etc. - Adicionalmente se evalúa la importancia o impacto, que se clasifican de alto impacto y bajo impacto, sin limitarse a los siguientes casos se genera la clasificación presentada a continuación; en cualquier otro caso el director evalúa la criticidad: ✓ Alto Impacto: Reclamaciones válidas.
  • 184.
    173 Entre ellas están: Datosya emitidos a un cliente, afectación significativa o moderada de la percepción de la calidad del servicio por parte del cliente, alto impacto económico, no es posible obtener el resultado o no tiene correlación con los otros datos, ensayo, calibración e inspección no efectuado, pérdida de la muestra o contramuestra, identificación errónea, cancelación del ensayo, calibración e inspección como resultado del trabajo no conforme, aplazar el ensayo, calibración e inspección, modificar el procedimiento sin autorización del cliente, incumplimiento en tiempos de entrega, no revisar o firmar resultados, no diligenciar por completo los formatos con datos que afectan la trazabilidad de los ensayos, calibraciones e inspecciones. ✓ Bajo Impacto: Los clientes no alcanzan a advertir el error. Estos errores pueden ser: Efectos mínimos en el proceso operativo, repetir el ensayo, calibración e inspección o parte de él bajo criterios de calidad aceptables, uso de equipo paralelo o auxiliar para efectuar el ensayo, calibración e inspección, falta diligenciar por completo los formatos con datos que no afecten la trazabilidad de los ensayos, calibraciones e inspecciones, falta incluir las fechas de repetición, baja afectación de la percepción de la calidad del servicio por parte del cliente, bajo impacto económico. - Se realiza la descripción y los resultados de la(s) acción(es) tomadas del tratamiento del trabajo no conforme. Si es necesario de acuerdo con el análisis de circunstancias relacionadas emprender acciones correctivas, preventivas de mejora según el procedimiento que corresponda. - Finalmente se da el seguimiento y cierre a la acción para el tratamiento del
  • 185.
    174 trabajo no conformecon la firma del director. 9.7 Documentos de referencia NTC-ISO/IEC 17025 Requisitos generales de competencia de laboratorios de ensayo y calibración. NTC-ISO 9000 Sistema de gestión de calidad. Fundamentos y vocabulario.
  • 186.
    175 9.8 Anexos Anexo 1:Trabajo no conforme Proceso: ………………………………………………………………………………………………………………………………. Identificación del trabajo no conforme parte 1: Nº Origen Descripción VALORACION DEL TRABAJO NO CONFORME Ocurrencia Calificación de la ocurrencia Impacto Calificación del impacto Valoración del trabajo no conforme (ocurrencia x impacto) Nivel del riesgo
  • 187.
    176 Identificación del trabajono conforme parte 2: ACCION CORRECTIVA Acción general Descripción de actividades Responsable de la acción Fecha inicio Fecha finalización SEGUIMIENTO Reacción (corrección, control frente a las consecuencias) Causa (s) ¿Se dio solución al trabajo no conforme? ¿Se reanudo el trabajo? Autorización de la reanudación (cargo)
  • 188.
    177 Instructivo ETAPA 1 Describa elTrabajo No conforme. ETAPA 2 Califique la ocurrencia: Calificación de la ocurrencia 5. Alta: Se ha presentado 3 veces o más en el último año (Actual vigencia) 4. Media - Alta: Se ha presentado 2 veces en el año 3. Media: Se ha presentado 1 vez al año 2. Media-Baja: Se ha presentado 1 vez en los dos últimos años 1. Baja: No se ha presentado en los dos últimos años ETAPA 3 Califique el impacto del trabajo no conforme: 5. Alto 4. Medio -Alto 3. Medio 2. Medio- Bajo 1. Bajo ETAPA 4 Al valorar el trabajo no conforme, se obtendrá un resultado así: IMPACTO PROBABILIDAD 1 2 3 4 5 1 1 2 3 4 5 Valoración del Trabajo No conforme (Ocurrencia * Impacto) 2 2 4 6 8 10 3 3 6 9 12 15 4 4 8 12 16 20 5 5 10 15 20 25 Nivel de riesgo: Grave: Calificación entre 16 y 25 - Se requiere acción correctiva Moderado: Calificación entre 9 y 15 - Se requiere acción correctiva Leve: Calificación menor o igual a 8 - No se requiere acción correctiva
  • 189.
    178 10. PROCEDIMIENTO PARAEL TRATAMIENTO DE QUEJAS. 10.1 Objetivo. Definir y establecer los lineamientos para la recepción, evaluación y toma de decisiones con respecto a quejas, para dar cumplimiento a los requisitos establecidos en la ISO/IEC 17025:2017 “Requisitos generales para la competencia de los laboratorios de prueba y calibración”, con la finalidad de demostrar la operatividad del laboratorio de calzado bajo un sistema de gestión de la calidad. 10.2 Alcance. Este procedimiento tiene como alcance la recepción, validación, investigación, manejo, toma de decisiones, solución y registro de quejas del laboratorio de calzado de la Universidad Católica de El Salvador, Santa Ana 10.3 Definiciones. • Queja de cliente o terceras partes afectadas: Se entiende como reclamación de cliente o terceras partes afectadas, y se tramitará como tal, cualquier manifestación de queja, oral o escrita, de un cliente o terceras partes afectadas, relativa al no cumplimiento, o no adecuado cumplimiento, de cualquiera (en su más amplio sentido) de los elementos que conforman el servicio prestado o de posible prestación, incluida la disconformidad con los resultados de los ensayos. • Queja justificada: Se entiende como tal cuando, del análisis de algún problema planteado, resulta alguna evidencia que confirma lo alegado por el cliente o terceras partes afectadas, o permanece, al menos, una duda razonable.
  • 190.
    179 • Queja nojustificada: Se considera como tal cuando, del análisis de algún problema planteado, no resulta evidencia o duda razonable que pueda interpretarse como confirmación del fallo alegado por el cliente o terceras partes afectadas. • Evaluación de la satisfacción de los clientes: Mecanismo establecido para obtener de manera sistemática y continuada una información de retorno, tanto positiva como negativa, de nuestros clientes. Esta información de retorno se utilizará y analizará para mejorar el sistema de gestión, las actividades de ensayo y calibración y el servicio a nuestros clientes. • Encuesta de satisfacción: Procedimiento mediante el cual evaluamos la satisfacción de los clientes. La encuesta de satisfacción consta de una serie de preguntas que el cliente deberá responder. Su cometido principal es obtener la información de retorno. 10.4 Responsabilidades. N° Responsables Responsabilidades 1 Analista Elaborar el procedimiento para el tratamiento de quejas 2 Jefe de laboratorio Revisar el procedimiento para el tratamiento de quejas 3 Director del laboratorio Aprobar el procedimiento para el tratamiento de quejas 4 Atención al cliente Recibir, validar, investigar, evaluar, tratar y dar solución a quejas. Aplicar el procedimiento para el tratamiento de quejas,
  • 191.
    180 10.5 Contenido. 10.5.1 Recepciónde la queja. Una queja o reclamo por parte de una persona interna y/o externa del laboratorio podrá realizarse por cualquier medio de comunicación (Correo electrónico, oficio, llamada telefónica, mensaje de texto, etc.). Los pasos que el cliente debe seguir para manifestar quejas y reclamos son: • El cliente realiza el reclamo en forma verbal o escrita al laboratorio de calzado. El correo electrónico al que puede enviar el formato lleno con la queja es: laboratorio.calzado@catolica.edu.sv • Cuando el cliente presenta un reclamo, este queda consignado en el formato de quejas y reclamos (ver anexo 1) en él se establece qué tipo de queja o reclamo se presenta escrita o verbal, quién realiza el reclamo, cómo realiza el reclamo verbal o escrito, cuando realiza el reclamo con fecha, y se archiva con un número consecutivo para inicio del trámite. El responsable de la recepción de cualquier queja registrará la misma en el registro de quejas (ver anexo 1). Es responsabilidad de receptar la queja, completar el formato y el registro de quejas, personas que no tengan relación con la misma, garantizando la imparcialidad. 10.5.2 Confirmación de recepción de la queja. El receptor de la queja confirmará al solicitante, la recepción de la queja. El laboratorio dará aviso formal de la respuesta a la queja en un período de cinco (5) días hábiles, el aviso formal de la respuesta se la realizará vía mail u oficio.
  • 192.
    181 10.5.3 Revisión yvalidación de la queja. El responsable de atención al cliente revisará el tipo de queja, así como la documentación adjunta en el caso de que lo realice. Se verificará toda la información necesaria para validar la queja. La queja se validará, cuando tenga relación directa con las actividades de laboratorio (Calidad del informe, atención al cliente, tiempo de entrega del informe, soporte técnico y monitoreo en campo, etc.) El laboratorio confirmará, si la queja se relaciona o no con las actividades del laboratorio de las que es responsable. En el caso de que la queja no se relacione con las actividades del laboratorio, se termina el proceso informando al solicitante que la queja no tiene relación con las actividades realizadas por el laboratorio. En el caso de que la queja se relacione con las actividades del laboratorio, se procederá a realizar la investigación, evaluación, tratamiento, solución, seguimiento y finalización de la queja. Se tomarán acciones correctivas en el caso que se encuentren no conformidades en (Calidad del informe, atención al cliente, tiempo de entrega del informe, soporte técnico y monitoreo en campo, etc.), proveniente de la queja en curso. 10.5.4 Investigación de la queja. Dentro del plazo de cinco días laborables, se deberá realizar el análisis de las causas que generaron la queja y/o reclamo, se evaluará la pertinencia de la respuesta y se realizará las observaciones correspondientes. El director del laboratorio se asegurará de que se tomen acciones apropiadas para la resolución de quejas.
  • 193.
    182 10.5.5 Evaluación, tratamientoy solución de la queja. Se realizará una reunión donde se evaluará la pertinencia de la respuesta, asegurando la confidencialidad y la toma de decisiones correctas para la respuesta a la queja, con el fin de generar la mejor solución. La evaluación, tratamiento y solución a la queja, serán realizados por personas que no hayan participado en las actividades relacionadas a la queja, para salvaguardar los principios de imparcialidad. 10.5.6 Respuesta de la queja. Se realizará la respuesta a la queja vía mail u oficio. Tanto los resultados, evaluación, tratamiento y solución a la queja serán realizados por personas que no hayan participado en las actividades relacionadas a la queja, para salvaguardar los principios de imparcialidad. 10.5.7 Seguimiento y finalización de la queja. Una vez enviada la respuesta a la queja, se realizará el seguimiento y finalización de la queja. El seguimiento se lo realizará vía mail, llamada telefónica, mensaje de texto u oficio. Si la respuesta satisface al solicitante, se finalizará la queja. Si la queja no satisface los requerimientos del cliente se volverá a evaluar, tratar y solucionar nuevamente la queja. Además, se enviarán encuestas a los clientes para evaluar y determinar la satisfacción del servicio. • Envío de encuestas de satisfacción El responsable de atención al cliente se dirigirá por escrito al cliente informándole sobre el sistema de evaluación de satisfacción de los clientes, adjuntándole un ejemplar de la
  • 194.
    183 encuesta de satisfacción(ver anexo 2) y pidiéndole su devolución, tras rellenarla. Este procedimiento se llevará a cabo dos veces al año con todos los clientes del laboratorio. • Estudio y resolución de las encuestas de satisfacción El responsable de atención al cliente evaluará las encuestas cumplimentadas por los clientes. El resultado de la evaluación se hará constar visiblemente en espacio reservado en la encuesta para este fin en el documento de evaluación de la encuesta. Con base en los resultados de la evaluación, el analista tomará las medidas oportunas, y nombrará a un responsable para el seguimiento de dichas medidas. Si procede se definirán las acciones a tomar para corregirlas y evitar su repetición, se decidirá las personas encargadas de llevar a cabo dichas acciones y el tipo de seguimiento que se va a efectuar para comprobar la eficacia de las mismas. 10.6 Documentos de referencia. ISO 9000:2015 Sistemas de gestión de la calidad -Fundamentos y vocabulario. ISO/IEC 17025:2017 Norma Técnica. Requisitos generales para la competencia de los laboratorios de ensayo y calibración.
  • 195.
    184 10.7 Anexos Anexo 1:Formato para quejas y reclamos. Año: Mes: Día: Queja: Verbal: Escrita: 1. Recepción de la queja: Nombre de quien realiza la queja: Ensayo, calibración e inspección sobre la que se reclama: Descripción de la queja: Nombre de quien recibe la queja: 2. Validación e investigación de la queja Aspectos Si No Observación La persona que reclama es usuario del laboratorio El ensayo/ calibración fue realizado en el laboratorio La queja involucra aspectos técnicos La queja involucra aspectos administrativos La queja se relaciona con datos del ensayo / calibración
  • 196.
    185 3. Acciones atomar Es necesario tomar una acción en el plan de mejoramiento: Tipo de Acción Si No Correctiva Preventiva Mejora 4. Seguimiento Fecha (Año-Mes-Día) Descripción del seguimiento Persona que realiza el seguimiento 5. Notificación al reclamante Se dio solución al reclamante: Si No Fecha notificación (Año-Mes-Día) Descripción de la notificación Persona que realiza la notificación 6. Cierre de la queja Se dio cierre a la queja: Si No Persona que realiza el cierre:
  • 197.
    186 Anexo 2: Formatode encuestas de satisfacción Año: Mes: Día: Razón social: Representante de la empresa: Dirección: Teléfono Correo electrónico NIT/DUI Buscamos siempre prestarle un mejor servicio, y en la búsqueda de nuestro mejoramiento continuo, deseamos determinar su grado de satisfacción y expectativas respecto al servicio prestado. Nota: Favor seleccionar las casillas correspondientes con una equis “X” de acuerdo con las siguientes opciones: E: excelente, S: sobresaliente, B: bueno, A: aceptable, M: mala. 1. PRESTACIÓN DEL SERVICIO E S B A M a. ¿Ha cubierto el objetivo previsto al solicitar este servicio? 2. PUNTUALIDAD EN LA ENTREGA DE LOS RESULTADOS E S B A M a. ¿Se entregó oportunamente los reportes emitidos de acuerdo con el tiempo acordado? b. ¿Se cumplió a cabalidad con lo acordado en el acuerdo de trabajo? 3. EVALUACION DE LOS CERTIFICADOS/ INFORMES EMITIDOS E S B A M
  • 198.
    187 a. ¿la informaciónes clara y comprensible? 4. MOTIVACIÓN E INTERÉS E S B A M a. ¿Cómo califica la disposición hacia el cliente? 5. COSTO DEL SERVICIO E S B A M a. ¿Cómo califica el costo del servicio de calibración, ensayo e inspección? ¿CÓMO SE ENTERO DE NUESTROS SERVICIOS? a. Recomendación b. Otro laboratorio u organismo c. Otros; ¿Cuál?: ¿EN QUE PODEMOS MEJORAR? Nota: Por favor realizar alguna sugerencia o comentario para mejorar el servicio prestado. Gracias.
  • 199.
    188 MECANISMOS CON ELQUE SE DOCUMENTA LO ESTABLECIDO EN LOS REQUISITOS DE NORMA. 11. REVISION DE INSTALACIONES Y CONDICIONES AMBIENTALES. 11.1 Objetivo: Establecer las condiciones adecuadas con las que debe contar el laboratorio para que estas no afecten los resultados de los ensayos que este ofrece, debido a que por diferentes factores como lo son humedad, polvo, contaminación microbiana, radiación, suministro eléctrico, vibración, sonido, perturbaciones electromagnéticas, etc. Se puede generar alguna alteración en los resultados. Las condiciones ambientales del laboratorio de calzado están establecidas por los equipos que se utilizan para la ejecución de cada uno de los ensayos. 11.2 Alcance. El procedimiento de revisión de instalaciones y condiciones amiéntales se aplica a toda la infraestructura del laboratorio de calzado, considerando las condiciones ideales tanto para los equipos con los que cuenta el laboratorio, así como también las diferentes muestras que se administran dentro del mismo, con este procedimiento se estipulan las diferentes revisiones periódicas que se deben de ejecutar, con el fin de asegurar unas condiciones óptimas en el laboratorio. 11.3 Definiciones. • Humedad relativa: Relación entre la cantidad de vapor de agua que tiene una masa de aire y la máxima que podría tener.
  • 200.
    189 • Polvo: Conjuntode partículas diminutas que flotan en el aire y se depositan sobre los objetos formando una capa de suciedad. • Contaminación microbiana: La contaminación microbiológica se refiere a la introducción involuntaria o no intencionada de microorganismos infecciosos como las bacterias, levaduras, mohos, hongos, virus, priones, protozoos o de sus toxinas y/o subproductos. • Radiación: El fenómeno de la radiación es la propagación de energía en forma de ondas electromagnéticas o partículas subatómicas a través del vacío o de un medio material. • Suministro eléctrico: El sistema de suministro eléctrico comprende el conjunto de medios y elementos útiles para la generación, el transporte y la distribución de la energía eléctrica. Este conjunto está dotado de mecanismos de control, seguridad y protección. Constituye un sistema integrado que además de disponer de sistemas de control distribuido, está regulado por un sistema de control centralizado que garantiza una explotación racional de los recursos de generación y una calidad de servicio acorde con la demanda de los usuarios, compensando las posibles incidencias y fallas producidas. • Vibración: Movimiento de vaivén, rápido y de poca amplitud, de un cuerpo que vibra o de una parte de él. • Sonido: Sensación o impresión producida en el oído por un conjunto de vibraciones que se propagan por un medio elástico, como el aire. • Perturbación electromagnética: Una perturbación electromagnética es cualquier fenómeno electromagnético que puede degradar el funcionamiento de un
  • 201.
    190 dispositivo, equipo osistema, esta puede ser un ruido electromagnético, una señal no deseada o una modificación del propio medio de propagación. 11.4 Contenido 11.4.1 Manejo de desechos. En las actividades del laboratorio de calzado de la Universidad Católica de El Salvador, como en todo proceso, la generación de desechos es un aspecto que causa un impacto ambiental, partiendo de esto se tiene claro que la industria del calzado en sus procesos genera residuos sólidos, líquidos y atmosféricos en sus diferentes etapas hasta la culminación de los ensayos. Se identificaron los distintos tipos de desechos que se generan durante las diferentes actividades que se realizan normalmente, de manera particular se caracterizaron los desechos generados durante la adquisición de muestras para la ejecución de los ensayos. Entre ellos se pueden mencionar: - Cuero. - Forro textil. - Cordones. Para la evaluación de aspectos e impactos ambientales existen algunas técnicas, las cuales ayudan a la identificación y evaluación de los factores más importantes que hay que considerar para atribuir significancia. En este caso puede usarse la metodología de causa efecto. 11.4.2 Condiciones ambientales para muestras y equipos. Las condiciones ambientales están establecidas por la norma BSEN 50081-1 y BSEN 50082-1 la cual proporciona los requisitos para la emisión de perturbaciones
  • 202.
    191 electromagnéticas de aparatoseléctricos y electrónicos destinados a su uso en entornos residenciales, comerciales y de industria ligera y para los que no existen normas de emisión específicas para productos o familias de productos. Específicamente para equipos eléctricos destinados a uso profesional, industrial y educativo, incluidos equipos y dispositivos informáticos para medición y prueba, control, uso en laboratorio, accesorios previstos para su uso con los anteriores (por ejemplo, equipo de manipulación de muestras). El laboratorio debe contar con una iluminación adecuada para la ejecución de los ensayos, debido a que estos en la mayoría de los casos requieren de mucha atención, por tal motivo la iluminación ideal es de 400 a 1000 lux. La temperatura es uno de los factores más importantes en este rubro debido a que esta representa un papel primordial en la preparación de las diferentes muestras que se utilizaran en los ensayos, así como también las condiciones ideales para el trabajo de cada uno de los equipos, según la norma, un laboratorio de calzado requiere las condiciones de: 20 ± 0,5 °C para la temperatura. 45 ± 5 % para la humedad relativa. 11.4.3 Dispositivos de control Los espacios dentro del laboratorio de calzado deberán disponer de los dispositivos de control necesarios para garantizar los factores mencionados anteriormente (temperatura, iluminación, humedad relativa, etc.), así como el registro continuo de dichas condiciones ambientales. Para una correcta práctica se debe tener en cuenta el periodo de aclimatación de los equipos, patrones o muestras antes de realizar las calibraciones o ensayos. En el jefe del laboratorio recae la responsabilidad de garantizar la realización de las prácticas del laboratorio en las condiciones ambientales requeridas (dentro de los límites establecidos), suspendiendo los trabajos en caso de que se detecte cualquier anomalía o desviación en el equipo de acondicionamiento.
  • 203.
    192 Con objeto deasegurar lecturas representativas durante las mediciones o calibraciones, se colocarán las sondas de humedad y temperatura uniformemente distribuidas por la sala y lo más cerca posible de las zonas de medición. El personal del laboratorio controlará durante su jornada laboral el correcto funcionamiento de los aparatos de acondicionamiento, comunicándole al jefe del laboratorio cualquier anomalía en el funcionamiento de los mismos, quien adoptará las medidas oportunas. 11.4.4 Instalaciones del laboratorio. El laboratorio cumple con una serie de requisitos que son necesarios para poder obtener una certificación de la norma ISO 17025, la cual menciona que el laboratorio, debe de estar en una locación segura, ventilada y con todos los elementos necesarios para poder llevar a cabo las actividades propias de este lugar, por tal motivo debe contar en cuanto a servicios con: • Ventilación. • Iluminación. • Electricidad. • Agua. • Gases. • Aire comprimido. El laboratorio de calzado debe contar con las siguientes instalaciones básicas: • Almacén de productos. • Almacén de equipos. • Archivos. • Despacho. • Baños. • Ducha. • Lava manos.
  • 204.
    193 • Vestuarios. En elanexo 1 se muestra un ejemplo formato de inspección de instalaciones el cual deberá ser llenado por el jefe del laboratorio antes de cada jornada de trabajo para asegurar que las instalaciones se encuentran limpias y en las condiciones adecuadas para el desarrollo de las diferentes pruebas. 11.4.5 Mantenimiento general El personal deberá velar por una buena conservación del laboratorio, haciendo un uso responsable del mismo y dejando ordenado su puesto de trabajo al final de la jornada. - Diariamente: El personal del laboratorio controlará el funcionamiento de los dispositivos de control del acondicionamiento ambiental, informando al jefe de del laboratorio sobre cualquier anomalía. - Semanalmente: Se llevarán a cabo limpieza y orden de cada uno de los puestos de trabajo. Por otro lado, se verificará el funcionamiento de las sondas de humedad y temperatura, mediante la comparación de las lecturas obtenidas entre una sonda calibrada y la propia del instrumento de acondicionamiento ambiental. - Anualmente: Revisión y labores de mantenimiento del sistema de acondicionamiento ambiental e instalaciones eléctricas. 11.4.6 Aspectos generales en las instalaciones de un laboratorio de calzado. Iluminación de seguridad y señalización: La iluminación de seguridad y señalización son aspectos importantes en caso de emergencia. En el R.D. 486/1997, Reglamento de Lugares de trabajo, recoge lo siguiente: "en caso de avería de la iluminación, las vías y salidas de evacuación deberán
  • 205.
    194 estar equipadas coniluminación de seguridad de suficiente intensidad", "los lugares de trabajo, o parte de los mismos, en los que un fallo del alumbrado normal suponga un riesgo para la seguridad de los trabajadores dispondrán de un alumbrado de emergencia de evacuación y seguridad". Alumbrado de emergencia: Debe ser una instalación fija, provista de su propia fuente de energía, poniéndose en funcionamiento cuando ocurra un fallo en la alimentación de la instalación del alumbrado normal. La autonomía será de una hora como mínimo. Proporcionará iluminación en los puntos donde están situados los equipos de las instalaciones de protección contra incendios y en los cuadros de distribución del alumbrado y también en los recorridos de evacuación. Señalización: Es preceptivo señalizar los recorridos de evacuación, salidas de emergencia, equipos de protección contra incendios, equipos de alarma y equipos de primeros auxilios. Instalaciones de protección contra incendios: Los laboratorios deben disponer de protección contra incendios, en especial, extintores. Los tipos de extintores estarán en función de la clase de fuego que pueda presentarse en el laboratorio. El emplazamiento de los extintores deberá permitir que éstos sean fácilmente visibles y accesibles y a ser posible, cerca de las salidas. Se considera aconsejable disponer de BIE (Boca de incendio equipada), en zonas cercanas al laboratorio. Es obligatorio en locales o zonas de riesgo alto en los que el riesgo dominante se deba a la presencia de materias combustibles sólidas. En cuanto a los sistemas de detectores y alarma, una detección inmediata de un conato de incendio es fundamental para combatirlo de una manera eficaz y rápida.
  • 206.
    195 Instalación eléctrica: La instalacióneléctrica en el laboratorio debe estar diseñada en el proyecto de obra de acuerdo con el Reglamento electrotécnico de Baja Tensión, en función del tipo de instrumental utilizado y teniendo en cuenta las futuras necesidades del laboratorio. Los conductores deben estar protegidos a lo largo de su recorrido y su sección debe ser suficiente para evitar caídas de tensión y calentamientos. Las tomas de corriente para usos generales deben estar en número suficiente y convenientemente distribuidas con el fin de evitar instalaciones provisionales. Criterios de seguridad en la instalación eléctrica: • La conducción eléctrica del laboratorio se centralizará en un cuadro general cuya ubicación será tal que no comprometa la seguridad del personal por emplazamientos clasificados, áreas de paso, etc. • El cuadro deberá permanecer en todo momento cerrado y en buen estado, garantizándose un grado mínimo de protección. • Se extremará el control en la correcta identificación de los conductores, fase, neutro. • Todos los circuitos dispondrán de la correspondiente protección magneto térmica con corte omnipolar y protección diferencial cubriendo la totalidad de los circuitos. • Las canalizaciones serán entubadas protegidas frente a factores mecánicos, químicos y térmicos. • En función de las características del laboratorio se pueden establecer circuitos para iluminación, para cada mesa o grupo reducido de mesas de trabajo o para cada aparato de gran consumo, o grupos de aparatos especiales. Ventilación en laboratorios de calzado. Para lograr un entorno de trabajo saludable es importante tener en cuenta los sistemas de control de contaminantes. El objetivo del control de contaminantes es evitar la presencia
  • 207.
    196 de agentes tóxicosy nocivos en el ambiente de trabajo, controlando la correcta evacuación y expulsión de estos agentes. Extracción localizada: Se pueden definir como dispositivos mecánicos cuya finalidad es captar los contaminantes liberados en un foco antes de que se dispersen en el ambiente de trabajo. Los dos ejemplos de aplicación más frecuente en el laboratorio lo constituyen: La vitrina extractora de gases y las campanas. - Vitrinas: Es un encerramiento al cual se le aplica un sistema de extracción localizada. Consta de una zona de trabajo, un sistema extractor, conductos y abertura por la que penetra en el recinto el aire necesario para arrastrar los contaminantes. - Campanas: Es un sistema de extracción localizada al foco contaminante. Es importante que la situación de las campanas esté muy cerca del foco de generación del contaminante. 11.5 Documentos de referencia ISO/IEC 17025:2017 Norma Técnica. Requisitos generales para la competencia de los laboratorios de ensayo y calibración.
  • 208.
    197 11.6 Anexos Anexo 1:Formato de inspección de instalaciones.
  • 209.
    198 12. SELECCIÓN YVERIFICACIÓN DEL MÉTODO. Para cada uno de los ensayos que el laboratorio ofrece se debe realizar una verificación según una normativa, siendo esta la que establece todos los parámetros a seguir para la ejecución de cada uno de estos, así como también las condiciones y ajustes que deben tener cada uno de los equipos que se utilizan para cada ensayo, esto con el fin de siempre garantizar la exactitud en cada uno de los ensayos que se les ofrecen a los clientes. 12.1 Selección del método de ensayo. Método de ensayo. Referencia Normativa. Ensayo de determinación de la dureza de indentación (método del durómetro) - ISO 18898 Elastómeros. Calibración y verificación de durómetros. - ISO 23529 Elastómeros. Procedimientos generales de preparación y acondicionamiento de probetas para ensayos físicos. Ensayo de empeines, forros y plantillas (solidez del color al frote) - La normativa UNE - EN ISO 17700:200 Método de ensayo para la empeines, forros y plantillas. Solidez del color de frote. - La normativa UNE - EN ISO 20344: Métodos de ensayo de calzado. - La normativa UNE - EN 12222: Atmósferas normales para el acondicionamiento y ensayo de calzado y componentes para calzado. - La normativa UNE – EN ISO 534: determinación del espesor, densidad y volumen específico. - La normativa EN ISO 105-A01: Ensayos de solidez, por medio de luz del día.
  • 210.
    199 - La normativaEN ISO 3696: Agua para uso en análisis de laboratorio. Especificación y métodos de ensayo. Ensayo de la resistencia a la absorción en forro textil - La normativa ISO 18454: atmosfera normal para el acondicionamiento y ensayo de calzado y componentes para calzado. - La normativa NTS 61.111.01.18 apartado 7.26: Método de resistencia a la absorción textil. Ensayo de absorción y desorción de agua - La normativa ISO 17709: acondicionamiento de las muestras- - La normativa ISO 18454: atmosfera normal para el acondicionamiento y ensayo de calzado y componentes para calzado. - La normativa ISO 22649: Método de ensayo de absorción y desorción de agua. Ensayo de la resistencia de la abrasión de los cordones. - ISO 22774:2004: Especificaciones de métodos de abrasión de cordones. - EN 12222: Calzado. Atmosferas normales para el acondicionamiento y ensayo de calzado y componentes para calzado. Ensayo de resistencia a la flexión para empeines, forros. ISO 3696, Agua para uso en análisis de laboratorio. Especificación y métodos de ensayo. - ISO 5402-1:2011, Cuero. Determinación de la resistencia a la flexión. Parte 1: Método del flexómetro. - ISO 17709, Calzado. Localización de la toma de muestras, preparación y duración del acondicionamiento de las muestras y de las probetas. (Norma equivalente EN 13400).
  • 211.
    200 - ISO 18454,Calzado. Atmósferas normales para el acondicionamiento y ensayo de calzado y componentes para calzado. (Norma equivalente EN 12222).
  • 212.
    201 12.2 Verificación delmétodo de ensayo. Ensayo de determinación de la dureza de indentación (método del durómetro). LABORATORIO DE CALZADO UNICAES Ensayo de determinación de la dureza de indentación (método del durómetro) Analista. Fecha. Equipo. Durómetro para materiales de piso Detalles de calibración Estándar Cumplimiento Observaciones SI NO Diámetro de aguja 1.27 + - 0.12mm Carrera de la aguja de presión 2.5 + - 0.04mm Tamaño de la cabeza de la aguja de presión 0.79 + - 0,03mm Calibración de dureza 25 + - 0.51HA
  • 213.
    202 Ensayo de empeines,forros y plantillas (Solidez del color al frote). LABORATORIO DE CALZADO UNICAES Ensayo de empeines, forros y plantillas (Solidez del color al frote) Analista. Fecha. Equipo. Analizador de pruebas abrasiva, solidez al frote y color en forros y plantillas Detalles de calibración Estándar Cumplimiento Observaciones SI NO Velocidad 40 + - 2 cpm Masa total del dispositivo 1000 + - 3.5g Fuerza del frotamiento 35 - 40mm Área de prueba 15 x 15mm
  • 214.
    203 Ensayo de laresistencia a la absorción en forro textil. LABORATORIO DE CALZADO UNICAES Ensayo de la resistencia a la absorción en forro textil Analista. Fecha. Equipo. Analizador de resistencia a la abrasión en los forros Detalles de calibración Estándar Cumplimiento Observaciones SI NO Velocidad rotacional 47.5 + - 2 rpm Prueba de abrasión 795 + - 7g 12KPa Prueba de pilling 415 + - 2g Masa 2.5 + - 0.5kg Diámetro 120 + - 10mm Soporte de abrasión 28.65 + - 0.05mm Soporte de pilling 90 + - 0.10mm
  • 215.
    204 Ensayo de absorcióny desorción de agua. LABORATORIO DE CALZADO UNICAES Ensayo de absorción y desorción de agua Analista. Fecha. Equipo. Analizador de absorción y desorción de agua en palmilla Detalles de calibración Estándar Cumplimiento Observaciones SI NO Diámetro del rodillo 120 + - 1mm Ancho del rodillo 50 + - 1mm Velocidad 20 + - 1 rpm Fuerza de calibración 80 + - 5N Flujo de agua 7.5 + - 2.5 ml/min
  • 216.
    205 Ensayo de laresistencia a la abrasión de cordones. LABORATORIO DE CALZADO UNICAES Ensayo de la resistencia a la abrasión de cordones. Analista. Fecha. Equipo. Abrasimetro para cordones. Detalles de calibración Estándar Cumplimiento Observaciones SI NO Distancia entre clip fijo y eje de tensión 35 + - 2mm Frecuencia de movimiento 60 + - 3 rpm Distancia móvil 35 + - 2mm Fuerza 2.45 + - 0.03N
  • 217.
    206 Ensayo de resistenciaa la flexión para empeines, forros. LABORATORIO DE CALZADO UNICAES Ensayo de resistencia a la flexión para empeines, forros. Analista. Fecha. Equipo. Probador de flexión en cuero. Detalles de calibración Estándar Cumplimiento Observaciones SI NO Angulo de prueba 90° + - 2° Frecuencia de calibración de la prueba 135 - 150 ciclos por minuto Diámetro del mandril 30mm + - 0.1mm
  • 218.
    207 13. REGISTROS TÉCNICOS Losregistros técnicos que el laboratorio utiliza para documentar y llevar control de todo lo que se realiza en las pruebas de ensayo son los siguientes: 13.1 Registro para el ensayo de absorción y eliminación de agua en palmilla LABORATORIO DE CALZADO UNICAES ABSORCIÓN Y ELIMINACIÓN DE AGUA EN PALMILLA Orden de Trabajo N°: Analista: Método de ensayo: Velocidad: Equipos utilizados (con su respectivo código de inventario): Atmósfera de acondicionamiento (T°/HR): 24 horas previo a realizar el ensayo Atmósfera de ensayo (T°/HR): Fecha del ensayo: Fecha del acondicionamiento: Hora de inicio del ensayo: Hora de inicio del acondicionamiento: Hora final del ensayo:
  • 219.
    208 Hora final delacondicionamiento: Descripción y origen de probeta/s: Dimensiones de la probeta: Probeta Flujo de agua (ml/min) Área de la probeta Masa inicial (MO) Después de 1 hora de ensayo Acond. 24 horas Absorción de agua (WA) Eliminación de agua (WD) Masa final (MF) Masa reacondicionada (MR) cm² mg mg mg mg/cm² % M1 M2 M3 M4
  • 220.
  • 221.
    210 13.2 Registro parael ensayo de resistencia a la abrasión en cordones. LABORATORIO DE CALZADO UNICAES RESISTENCIA A LA ABRASIÓN EN CORDONES Orden de Trabajo N°: Analista: Método de ensayo: Velocidad: Equipos utilizados (con su respectivo código de inventario): Atmósfera de acondicionamiento (T°/HR): 24 horas previo a realizar el ensayo Atmósfera de ensayo (T°/HR): Fecha del ensayo: Fecha del acondicionamiento: Hora de inicio del ensayo: Hora de inicio del acondicionamiento: Hora final del ensayo: Hora final del acondicionamiento:
  • 222.
    211 Descripción y origende la probeta: Probetas N° de Ciclos Tipo de fallo Descripción del deterioro Cordón más corto Cordón más largo M1 M2 M3 Firma del analista: Fecha del reporte:
  • 223.
    212 13.3 Registro parael ensayo de resistencia a la abrasión en forros. LABORATORIO DE CALZADO UNICAES RESISTENCIA A LA ABRASIÓN EN FORROS Orden de Trabajo N°: Analista: Método de ensayo: Equipos utilizados (con su respectivo código de inventario): Atmósfera de acondicionamiento (T°/HR): 24 horas previo a realizar el ensayo Atmósfera de ensayo (T°/HR): Fecha del ensayo: Fecha del acondicionamiento: Hora de inicio del ensayo: Hora de inicio del acondicionamiento: Hora final del ensayo: Hora final del acondicionamiento: Descripción y origen de la probeta:
  • 224.
    213 Probetas Ensayo realizado enN° de Ciclos Inspecciones Seco Húmedo Daños causados M1 25,600 51,200 M2 25,600 51,200 M3 25,600 51,200 M4 25,600 51,200 Firma del analista: Fecha del reporte:
  • 225.
    214 13.4 Registro técnicopara la determinación de la dureza. LABORATORIO DE CALZADO UNICAES DETERMINACIÓN DE LA DUREZA Orden de Trabajo N°: Analista: Método de ensayo: Equipos utilizados (con su respectivo código de inventario): Atmósfera de acondicionamiento (T°/HR): 24 horas previo a realizar el ensayo Atmósfera de ensayo (T°/HR): Fecha del ensayo: Fecha del acondicionamiento: Hora de inicio del ensayo: Hora de inicio del acondicionamiento: Hora final del ensayo: Hora final del acondicionamiento: Descripción y origen de la probeta: Espesor de la probeta: Probeta compuesta por capas: N° de capas:
  • 226.
    215 Muestra Probeta Lectura° Shore A Promedio ° Shore A Observaciones: Firma del analista Fecha del reporte:
  • 227.
    216 13.5 Registro técnicopara la determinación de solidez del color al frote. LABORATORIO DE CALZADO UNICAES DETERMINACIÓN DE SOLIDEZ DEL COLOR AL FROTE Orden de Trabajo N°: Analista: Método de ensayo: Velocidad: Equipos utilizados (con su respectivo código de inventario): Atmósfera de acondicionamiento(T°/HR): 24 horas previo a realizar el ensayo Atmósfera de ensayo (T°/HR): Fecha del ensayo: Fecha del acondicionamiento: Hora de inicio del ensayo: Hora de inicio del acondicionamiento: Hora final del ensayo: Hora final del acondicionamiento: Descripción de la probeta/s:
  • 228.
    217 Probeta: Código de laprobeta Condiciones del ensayo N° de ciclos Degradació n de la escala de grises Descarga de color de la escala de grises Aspecto Seco Húmedo Observaciones: Firma del analista Fecha del reporte:
  • 229.
    218 13.6 Registro parael ensayo de resistencia a la flexión en cuero. LABORATORIO DE CALZADO UNICAES RESISTENCIA A LA FLEXIÓN EN CUERO Orden de Trabajo N°: Analista: Método de ensayo: Equipos utilizados (con su respectivo código de inventario): Atmósfera de acondicionamiento (T°/HR): Atmósfera de ensayo (T°/HR): 24 horas previo a realizar el ensayo Fecha del ensayo: Fecha del acondicionamiento: Hora de inicio del ensayo: Hora de inicio del acondicionamiento: Hora final del ensayo: ºHora final del acondicionamiento: Descripción de probeta:
  • 230.
    219 Probetas obtenidas de : Cortes Calzado acabado Modelode zapato ensayado: Especificaciones del etiquetado: Probetas Ensayo realizado en Dirección del ensayo en la probeta Etapas de inspección (ciclos) Daños causados Probeta doblada Probeta plana Seco Húmedo Frío Lateral Transversal A simple vista Amplificador óptico A simple vista Amplificador óptico M1 10,000 25,000 50,000 100,000 M2 10,000 25,000 50,000 100,000 Observaciones: Firma del analista Fecha del reporte:
  • 231.
    220 14. INFORME DERESULTADOS. 14.1 Objetivo. Establecer lineamientos para elaborar, aprobar y entregar informes de resultados de ensayos, análisis o calibraciones realizadas para los clientes del laboratorio de calzado, de la Universidad Católica de El Salvador. 14.2 Alcance. Este instructivo aplica a todos los informes de resultados generados por el laboratorio de calzado de la Universidad Católica de El Salvador, desde que se registran los datos originales hasta que se elabora, aprueba y firma el informe de resultados para entregar a los clientes y si es necesario hasta cuando se requiera modificar o reemplazar un informe ya elaborado. 14.3 Condiciones generales. • La aplicación de este instructivo es responsabilidad del director del laboratorio o a quien el delegue en los casos que técnicamente sea posible, el cual, en compañía de su suplente, son los encargados de emitir informes de resultados. • El laboratorio debe contar con una plantilla o formato particular para el informe de resultados, que sirve de base para consignar los resultados de los ensayos, análisis o calibraciones y demás información requerida demás información requerida de acuerdo a lo establecido en el numeral 14.4.1.3. • El archivo electrónico de los informes de resultados se realiza con contraseña de apertura y al archivo físico sólo tiene acceso el personal autorizado por el director
  • 232.
    221 del laboratorio, buscandoasegurar la protección, integridad y confidencialidad de los datos de los informes de resultados. 14.4 Desarrollo. El formato para los informes de resultados está diseñado para incluir todos los datos de manera exacta, clara e inequívoca, con el fin de que el usuario interprete y entienda fácilmente los resultados de los análisis que el laboratorio realiza a sus ítems de ensayo, análisis o calibración. Los datos que se incluyen en el informe de resultados son de conformidad con las instrucciones especificadas por el método utilizado. En el anexo 1 se puede ver ejemplos de formatos de informe de resultados para las pruebas de ensayo que realiza el laboratorio de calzado. 14.4.1 Información que debe incluir el informe de resultados. Los informes de resultados incluyen por lo menos la siguiente información: 14.4.1.1 Encabezado. Aquí se incluye la información general del informe como: logo de la universidad indicando la Sede, nombre del laboratorio, ubicación, título del documento (por ejemplo, informe de resultados de ensayos, de análisis, o de calibración), fecha de elaboración, el consecutivo de identificación unívoca asignada por el laboratorio buscando tener la mejor trazabilidad, los datos de usuario (nombre, dirección, entre otros) y fecha de recepción de los ítems a ensayar, analizar o calibrar.
  • 233.
    222 14.4.1.2 Paginación. En todaslas hojas del informe de resultados se encuentra la numeración de las páginas, con el formato “Página # de #” al lado inferior derecho de las mismas. 14.4.1.3 Presentación de los resultados. Aquí se consigna la información, relacionada con los ensayos, calibraciones o análisis, salvo que el laboratorio tenga razones válidas para incluirla: − Método empleado. − Desviaciones, adiciones o exclusiones del método y referencias documentadas de las mismas. − Una descripción, la condición y una identificación no ambigua del o de los ítems ensayados, analizados o calibrados. − Identificación de la muestra asignada por el usuario. − Los resultados de los ensayos con las unidades de medición. − Enunciado que se relacionan únicamente los resultados de los ítems de ensayo, análisis o calibración suministrados por los usuarios. − Enunciado que especifica que no se debe reproducir el informe de resultados, sin aprobación del laboratorio. − Otros enunciados que el laboratorio considere pertinentes para dar aclaraciones respecto al informe de resultados. − Pueden dar opiniones e interpretaciones, pero en este caso el laboratorio documenta la base teórica sobre la cual se realizan las mismas. − Fecha de realización de las mediciones. − Nombre, firma y cargo de la persona que autoriza el informe de resultados.
  • 234.
    223 Además de lainformación indicada en el numeral 3.4.1.3 los informes de calibración incluyen, cuando es necesario para la interpretación de los resultados de la calibración, lo siguiente: − Las condiciones ambientales bajo las cuales fueron hechas las calibraciones y que tienen una influencia en los resultados de la medición. − La incertidumbre de la medición o una declaración de cumplimiento con una especificación metrológica identificada o con partes de esta. − Evidencia de que las mediciones son trazables. 14.4.2 Impresión y entrega de los informes de resultados. Los informes de resultados se imprimen por duplicado y se firman, uno queda en el archivo del laboratorio y el otro es entregado al cliente por el personal autorizado por el director del laboratorio. La modalidad de entrega de los informes de resultados se realiza según lo acordado con el cliente en la solicitud del servicio. Todos los informes de resultados entregados se deberán registrar en un documento llamado “control de entrega de informe de resultados” en donde se registra el número de identificación del informe, el número de la solicitud de ensayo, análisis o calibración, la forma de entrega, el nombre de quien entrega, el nombre de quien recibe, si cumple o no el plazo establecido para la entrega y las observaciones asociadas a la entrega. 14.4.3 Modificaciones a los informes de resultados. En caso de que sea necesario emitir un nuevo informe de resultados, se elabora uno nuevo que hace referencia al original y se deberá incluir la declaración “suplemento al informe de resultado número XXX”, sin embargo, un error en un informe de resultados podría generarse en la digitación más no en la ejecución del ensayo/calibración dado los controles en la ejecución de estos.
  • 235.
    224 14.4.4 Información sobredeclaraciones de conformidad. Si el cliente solicita declaración de conformidad frente al ensayo/calibración, el laboratorio hará la respectiva cotización dónde se informa al cliente la regla de decisión establecida por el laboratorio y este la aprobará. La regla de decisión de cada laboratorio se documenta en el instructivo de informe de resultados. 14.5 Documentos de referencia. NTC-ISO/IEC 17025 Requisitos generales de competencia de laboratorios de ensayo y calibración.
  • 236.
    225 14.6 Anexos Anexo 1:formatos para informe de resultados Laboratorio de control de calidad para la industria del calzado UNICAES Edificio H, primera planta. INFORME DE RESULTADOS “XX-XX” Fecha de informe: I. Información del solicitante. − Nombre: − Rubro: − Dirección: − Teléfono: − Correo: II. Información de la muestra. − Prueba: Solidez de color al frote de vaivén
  • 237.
    226 − Probeta ensayada: -Imagen de la probeta antes de la prueba: III. Resultados Obtenidos. Nombre de la muestra: Referencia comercial: Descripción de la muestra: Dimensión de la probeta: Espesor: Cantidad de probetas obtenidas: Observaciones: Prueba: Solidez de color al frote de vaivén Método: Referencia normativa: Condiciones ambientales durante el ensayo: Temperatura: Humedad Relativa: N° total de ciclos: Velocidad: Tipo de fieltro: Evaluación en escala de grises
  • 238.
    227 - Imagen dela probeta después de la prueba: N° de Probeta Degradación Descarga Observación 1 2 Parámetro: ≥ 3 Resultado: Nota: Fecha de ensayo: Elaborado por: Analista de Laboratorio de Calzado Probeta 1 Probeta 2
  • 239.
    228 15. CONTROL DEDOCUMENTOS. 15.1 Objetivo. Establecer la metodología y los criterios para la elaboración, revisión, aprobación, actualización y control de los documentos del sistema de calidad del laboratorio de calzado de la universidad católica de el salvador. 15.2 Alcance. Aplicar este procedimiento a todos los documentos generado4.s internamente o de fuentes externas que son parte del Sistema de Calidad. 15.3 Definiciones / abreviaturas. • Copias Controladas: Son copias de los documentos cuya circulación es controlada por el laboratorio; cuando se producen modificaciones en un documento las copias controladas son actualizadas. • Copias Obsoletas: Documentos cuya aplicabilidad y/o veracidad no es vigente. • Documento: Información y su medio de soporte. • Información: Datos que poseen significado.
  • 240.
    229 15.4 Desarrollo delprocedimiento. 15.4.1 Documentos. • Manual de calidad (MC): es el documento que describe en forma genérica el sistema de calidad establecido. En él se define la política de calidad del laboratorio y el alcance del sistema vigente. • Procedimientos de gestión (PRO): documentos que describen en forma general qué se hace para asegurar y controlar la calidad en lo que hace. • Anexos: Utilizados para mostrar gráficos, tipos de planillas de registros, esquemas, tablas y otros y que están relacionados con algún otro documento que le da origen. 15.4.2 Formato, identificación y elaboración de documentos. Los documentos confeccionados tienen en el encabezado una identificación única donde se especifica el código, número, Nº de revisión, numeración de páginas y el total de ellas y en el pie de página, los cargos que elaboran revisan y aprueban el documento. Además, se registra la ruta de acceso y nombre del archivo. La persona que elabora un documento debe solicitar al jefe del laboratorio la numeración correspondiente ya que es él quien administra la totalidad de documentos del sistema de calidad. 15.4.2.1 Identificación y Codificación de documentos del Sistema de Gestión de Calidad: La codificación de los documentos del sistema de gestión de calidad es una combinación alfanumérica que se ubica en el encabezado de cada tipo de documento como se establece a continuación:
  • 241.
    230 15.4.2.2 Documentos dellaboratorio de calzado. Código del documento Definición SCLC-MC SCLC: Sistema de calidad laboratorio de calzado. MC: manual de calidad. SCLC-PRO-XXX SGC: Sistema de calidad laboratorio de calzado. PRO: Procedimiento general del Sistema. XXX: Consecutivo del documento. SCLC-FOR-XXX-XX SGC: Sistema de calidad laboratorio de calzado. FOR: Formato del Procedimiento general. XXX: Consecutivo del procedimiento. XX: Consecutivo del formato. Código del documento Documento SCLC-MC Manual de calidad SCLC-PRO-001 Procedimiento para la identificación de riesgos y oportunidades. SCLC-PRO-002 Procedimiento para selección de personal. SCLC-PRO-003 Procedimiento para supervisión y autorización del personal. SCLC-PRO-004 Procedimiento para la manipulación, transporte, almacenamiento, uso y mantenimiento planificado del equipo. SCLC-PRO-005 Procedimiento de compra de productos y servicios suministrados externamente. SCLC-PRO-006 Procedimientos de ensayo. SCLC-PRO-007 Procedimiento para el transporte, recepción, manipulación, protección, almacenamiento,
  • 242.
    231 15.4.2.3 Diseño delencabezado para la identificación de los documentos. 15.4.3 Aprobación y emisión de documentos. La revisión y aprobación de los documentos es realizada por personal autorizado de acuerdo a la siguiente tabla: conservación y disposición o devolución de los ítems de ensayo. SCLC-PRO-008 Procedimiento de trabajo no conforme. SCLC-PRO-009 Procedimiento para el tratamiento de quejas. SCLC-PRO-010 Procedimiento para la revisión de instalaciones y condiciones ambientales. SCLC-PRO-011 Procedimiento para el informe de resultados. SCLC-PRO-012 Procedimiento para el control de documentos. SCLC-PRO-013 Procedimiento para el control de registros. SCLC-PRO-014 Procedimiento de acciones correctivas. SCLC-PRO-015 Procedimiento para auditorías internas. SCLC-PRO-016 Procedimiento para revisión por la dirección. Tipo de documento Revisión Aprobación Manual de calidad. Jefe de laboratorio. Director del laboratorio. Procedimientos. Analista. Jefe de laboratorio.
  • 243.
    232 En las instanciasde preparación, revisión y aprobación, los responsables de dichas tareas deben firmar todas las páginas del documento. Una vez aprobado el documento, está en vigencia y se denomina documento publicado. El jefe del laboratorio mantiene una lista maestra de los procedimientos del sistema de calidad, procedimientos de metodologías analíticas, procedimientos de control de calidad y los instructivos de trabajo en la cual se especifica nombre del documento, versión vigente y distribución. Este listado se denomina “listado maestro de documentos del sistema de calidad” y es actualizado anualmente (ver anexo 1). Los documentos obsoletos o no válidos deben ser retirados prontamente de todos los puntos de emisión y uso. Estos documentos son marcados con un sello de color rojo que dice “DOCUMENTO OBSOLETO”. Estos documentos pueden ser guardados como memoria histórica y se deberán agregar al formato “listado control de documentos obsoletos” (ver anexo 2). 15.4.4 Cambios en los documentos En el caso de realizar cambios en los documentos ya sea por reemplazo o agregados se indican con letra color rojo con el fin de destacar los cambios efectuados. Si lo que se modifica es el título del documento no se realiza indicación alguna. Los cambios efectuados en los documentos son revisados y aprobados por los mismos cargos que realizaron la revisión y aprobación original. Formatos o instructivos de trabajo. Analista. Jefe de laboratorio.
  • 244.
    233 La información derespaldo sobre la cual está basada la revisión y aprobación es mantenida por el jefe de laboratorio. Durante el uso de los documentos se permite realizar modificaciones manualmente, las cuales son marcadas claramente, firmadas con las iniciales del profesional a cargo del laboratorio y fechadas. Esto es realizado en todas las copias distribuidas. La publicación de la nueva versión del documento se realiza anualmente. Los cambios realizados en documentos computacionales se realizan marcando los cambios en color rojo y se tienen carpetas por año y tipo de documento. Cuando se requiere modificar un documento, se registran cambios y se actualiza el documento, registrando en el formato control de cambios de documentos (ver anexo 4). Esto puede darse debido a revisión del jefe y director del laboratorio quien aprueba su modificación; o cuando el director apruebe solicitudes de los funcionarios realizadas a través del Formato Solicitud de Cambios en Documentos (ver anexo 3). 15.4.5 Generación de copias controladas y no controladas 15.4.5.1 Copias controladas Los responsables de las distintas áreas del laboratorio podrán generar copias controladas de los documentos publicados. La distribución del Manual de Calidad se registra en el formato “Distribución del Manual de Calidad” (ver anexo 5). Estas copias serán distribuidas a aquellas personas integrantes del laboratorio del cual éste es responsable.
  • 245.
    234 Al enviar unanueva versión o el nuevo documento se utiliza el formato “Acuse recibo de documentación” (ver anexo 6) que debe acompañar a los procedimientos internos y externos e instructivos de trabajo para que el destinatario consigne su firma, fecha de recepción y deje constancia de la devolución de la versión anterior en el caso que exista, como constancia de recepción. El acuse recibo es archivado por el usuario que generó dicha copia, responsable de la destrucción de la versión anterior. Que fuera devuelta en el caso de tratarse de un documento ya existente. Cada destinatario es responsable de su copia. En caso de hacer fotocopias de este documento debe señalarse como “Copias no controladas”. Quien emite una copia controlada es responsable de la actualización de esta. Al emitir una copia controlada se le coloca un sello de color rojo que dice: 15.4.5.2 Copias no controladas Los usuarios que tienen acceso a los documentos publicados pueden generar copias impresas, no controladas para ser entregadas para conocimiento o divulgación a quien ellos consideren oportuno entregar y de las cuales no se garantiza su actualización. Se debe colocar sello de color rojo que especifique “COPIA NO CONTROLADA” 15.4.6 Documentos externos
  • 246.
    235 La administración, manejoy archivo de los documentos externos al sistema de calidad es competencia de los responsables de cada una de las áreas del laboratorio que están bajo el Sistema de Calidad. El control de ellos se tiene al momento de su ingreso al sistema mediante la colocación de un sello por parte del responsable del área con la siguiente información: 15.4.7 Documentos de referencia. NTC-ISO/IEC 17025 Requisitos generales de competencia de laboratorios de ensayo y calibración.
  • 247.
    236 15.4.8 Anexos. Anexo 1:Listado maestro de control de documentos. CÓDIGO NOMBRE DEL DOCUMENTO TIPO DE DOCUMENTO VERSIÓN ACTUAL FECHA DE EDICIÓN UBICACIÓN MEDIO COPIA CONTROLADA RECEPTOR DÍA MES AÑO
  • 248.
    237 Anexo 2: Listadocontrol de documentos obsoletos. FECHA DESDE LA QUE SE CONSIDERA EL DOCUMENTO OBSOLETO CÓDIGO NOMBRE DEL DOCUMENTO VERSIÓN FECHA DE EDICIÓN UBICACIÓN MEDIO TIEMPO DE RETENCIÓN DÍA MES AÑO DÍA MES AÑO
  • 249.
    238 Anexo 3: Solicitudde cambios en documentos. CÓDIGO NOMBRE DEL DOCUMENTO VERSIÓN ACTUAL FECHA DE EDICIÓN CAMBIO A SOLICITAR/ RAZÓN NOMBRE Y CARGO DEL SOLICITANTE FECHA DE SOLICITUD DÍA MES AÑO
  • 250.
    239 Anexo 4: Controlde cambios en documentos. REVISION No. CÓDIGO NOMBRE DEL DOCUMENTO MODIFICACIONES VERSION ACTUAL CAMBIO / RAZÓN REVISA APRUEBA FECHA DE EDICIÓN PÁGINA DÍA MES AÑO
  • 251.
    240 Anexo 5: Formatopara la distribución del manual de calidad. Fecha de entrega del manual de calidad Destinatario Copia N° N° de la versión del manual de calidad entregado. Anexo 6: Formato acuse recibo de documentación. Fecha de recepción documento Nombre y código documento decepcionado N° de la versión del documento devuelto Firma de quien recepción y devuelve los documentos
  • 252.
    241 16. CONTROL DEREGISTROS. 16.1 Objetivo. Establecer las pautas generales para la identificación, recopilación, codificación, acceso, archivo, almacenamiento, mantenimiento y disposición de los registros técnicos y de calidad del laboratorio de calzado de la Universidad Católica de El Salvador. 16.2 Alcance. Este procedimiento aplica para todos los registros electrónicos y físicos, del sistema de gestión de calidad del laboratorio de calzado de la Universidad Católica de El Salvador. 16.3 Definiciones. Registro: Documento que presenta resultados obtenidos o proporciona evidencia de actividades desempeñadas. 16.4 Responsabilidades. Todo el personal del laboratorio de calzado es responsable de la aplicación de este procedimiento. El jefe del laboratorio elabora y mantiene actualizada la lista maestra de registros, en la cual se establecen los responsables del diligenciamiento de los registros. El personal que hace uso de los registros los archiva y mantiene en forma ordenada.
  • 253.
    242 16.5 Descripción delprocedimiento. 16.5.1 Identificación de registros. Responsable(s): Jefe de laboratorio. Los registros incluyen toda la información aportada por los usuarios, por los proveedores y por las entidades acreditadoras, certificadoras, normalizadoras o legales, que estén relacionadas con la prestación de los servicios del laboratorio de calzado y su misión. Así mismo, los registros incluyen los correos electrónicos u otro tipo de comunicaciones por medios electrónicos e informáticos que se mantengan con los usuarios y estén relacionadas con la prestación del servicio. Si no se dispone de un formato o medio de registro preestablecido para recopilar algún tipo de información, se debe utilizar una hoja en blanco en la que se debe escribir al menos: el nombre del proceso en que se genera la información, el nombre y firma responsable de su diligenciamiento, la fecha de registro y la información a ser registrada. Cada registro deberá ser agregado al “Listado Maestro Control de Registros” (ver anexo 1) con su debida identificación. Los formatos empleados para los registros son elaborados y se identifican con un código de la siguiente manera: 16.5.1.1 Codificación de los registros. Código del registro Definición SCLC-RO-XXX SGC: Sistema de calidad laboratorio de calzado. RO: Registro operativo
  • 254.
    243 XXX: Consecutivo delregistro SCLC-RG-XXX SGC: Sistema de calidad laboratorio de calzado. RG: Registro general. XXX: Consecutivo del registro. 16.5.1.2 Registros del laboratorio de calzado. Código del registro Registro SCLC-RO-001 Solidez de color al frote en cuero SCLC-RO-002 Dureza en tapilla/tacón. SCLC-RO-003 Resistencia a la abrasión en cordones. SCLC-RO-004 Resistencia a la flexión en cuero. SCLC-RO-005 Absorción y desorción de agua en planta de montado. SCLC-RO-006 Resistencia a la abrasión en forro. SCLC-RG-001 Registro de acciones correctivas. 16.5.2 Recopilación Responsable(s): Todo el personal del laboratorio de calzado. Las observaciones y datos son registrados en el momento de ser observados y medidos por el responsable del diligenciamiento del formato respectivo, en los formatos o medios preestablecidos. Para la captura manuscrita de datos se utilizan fotocopias o reimpresiones de los formatos originales. Para la captura electrónica de datos se debe hacer una copia del archivo original del formato y guardar con un nombre diferente en la carpeta designada,
  • 255.
    244 cuando aplique. Parala captura por medio de software se debe dejar el archivo soporte. Los registros físicos se llenan en forma clara y con lapicero de tinta indeleble para garantizar que la información permanezca legible. No se pueden escribir registros con tinta borrable, lápiz ni pluma de tinta que se diluya con agua. Las casillas de un registro que no se utilicen se anulan trazando sobre ellas una línea que indique que allí no se escribió ningún dato. Si se trata de varias casillas consecutivas, en fila o en columna, se puede trazar una línea que las abarque a todas. En los registros electrónicos opcionalmente se puede escribir “NA” “N/A” o alguna otra señal que indique que allí no se escribió nada. Todos los registros deben incluir la fecha en que se registra la información y la firma de la persona que los toma o la identificación del usuario para el caso de registros electrónicos. Si hubiese algún dato erróneo, este es tachado, no borrado, ni hecho ilegible, ni eliminado y el valor correcto se escribe al margen. El responsable de la corrección debe firmar el formato al lado del dato corregido o tan cerca como sea posible. Para el caso de los registros electrónicos, el nuevo dato se escribe en el campo correspondiente, se resalta el dato cambiado y se realiza un comentario haciendo la respectiva aclaración. 16.5.3 Codificación e indexación de registros Responsable(s): Todo el personal del laboratorio de calzado. La secuencia de la mayoría de los registros se identifica por la fecha de cada registro. Cuando esto no sea así, antes de archivar los formatos diligenciados se deben enumerar de manera consecutiva. Esta numeración permite identificar la ausencia de un registro
  • 256.
    245 (falta de unnúmero secuencial) y evita la introducción indebida de registros (duplicidad de números o formatos sin numeración). Las copias en blanco de los formatos solo se numeran cuando empiezan a ser diligenciadas. La persona encargada de diligenciar cada formato de registro es la responsable de numerar debidamente la copia del formato utilizado. 16.5.4 Acceso Responsable(s): Todo el personal del laboratorio de calzado. La custodia de los registros es responsabilidad compartida de todo el personal del laboratorio de calzado, el cual debe garantizar su integridad, confidencialidad y seguridad. Ninguna persona ajena al laboratorio, salvo en los casos de auditorías al sistema de gestión de calidad, tiene acceso a los registros. Los registros escritos ya archivados no pueden ser alterados bajo ninguna circunstancia. Cualquier alteración o desaparición de un registro archivado es una no conformidad grave que requiere la investigación y la aplicación inmediata de acciones correctivas, e incluso disciplinarias según el reglamento de trabajo, el acuerdo de confidencialidad y las leyes aplicables. 16.5.5 Archivo Responsable(s): Todo el personal del laboratorio de calzado.
  • 257.
    246 Los formatos diligenciados,ya sean manuscritos o en medio electrónicos, se archivan en la carpeta que les corresponda según el proceso a que hacen relación y la ubicación, según el tipo de carpeta, los registros deben llevar un orden lógico y consecutivo, ya sea por: orden cronológico, orden alfabético, numeración consecutiva, número de muestra o similares. El criterio de ordenamiento de registros debe permitir identificar las eventuales ausencias o duplicidades de registros. Cuando sea necesario retirar de una carpeta un formato diligenciado, debe hacerse bajo la autorización del jefe del laboratorio, posteriormente a su uso, el registro debe ser entregado nuevamente al jefe del laboratorio para ser archivado en el mismo orden en que estaba originalmente. 16.5.6 Almacenamiento. Responsable(s): jefe del laboratorio. Los registros físicos técnicos y de gestión se almacenan en la oficina de cómputo del laboratorio de calzado en un archivador bajo llave para garantizar su seguridad y confidencialidad. El jefe del laboratorio será el encargado de custodiar los registros y podrán acceder a ellos el personal del laboratorio de calzado. Dicho archivador se debe mantener cerrado, lejos de fuentes de humedad, de calor o de cualquier otro factor que pueda causar su alteración. Las carpetas de archivo de registros deben estar y permanecer rotuladas y no deben ser dejadas en las zonas donde se manipulan muestras, agua o líquidos. Se debe evitar retirar del laboratorio de calzado cualquier carpeta de archivo de registros. Cuando esto sea
  • 258.
    247 inevitable, se debehacer con la autorización del director y jefe del laboratorio. 16.5.7 Mantenimiento de formatos Responsable(s): jefe del laboratorio. Para que un formato se encuentre vigente y pueda utilizarse para generar un registro, se debe tener el formato siempre actualizado y realizando el mantenimiento adecuado, por lo tanto, se debe agregar información, espacios o quitar información, espacios, entre otros cuando se requiera. 16.5.8 Verificación de registros. Responsable(s): jefe del laboratorio. El jefe del laboratorio revisa periódicamente los registros del sistema de gestión de calidad, para verificar que: • Se utilicen los medios de registro establecidos en el sistema de gestión de calidad. • Se registren los datos manuscritos con tinta indeleble. • Las correcciones a los registros estén correctamente realizadas y firmadas. • Se registre toda la información requerida. • Se registren las desviaciones de los procedimientos o las observaciones a que haya lugar. • Se anulen las casillas no utilizadas. • No se repitan ni falten números en la secuencia de numeración o indexación de los formatos. • Se firme cada registro o cada formato, según sea el caso. • Se archiven los registros en los lugares establecidos.
  • 259.
    248 16.5.9 Manejo deregistros electrónicos. Responsable(s): Todo el personal del laboratorio de calzado. Los registros que el laboratorio de calzado maneja en medio electrónico, o digitalmente, incluyen, entre otros: los datos primarios generados por equipos de medición y ensayo controlados por computador o con dispositivos de almacenamiento electrónico , los datos transcritos a archivos electrónicos, los cálculos de resultados en hojas de cálculo u otros programas informáticos, los informes de resultados, los registros que sean escaneados para ser conservados en medios digitales, las fotografías digitales relacionadas con el trabajo del laboratorio de calzado y en general cualquier información que sea manejada mediante sistemas digitales de manejo de información. 16.6 Documentos de referencia. ISO/IEC 17025/2017 “Requisitos generales para la competencia de los laboratorios de ensayo y calibración”
  • 260.
    249 16.7 Anexos. Anexo 1:Listado maestro de registros. LABORATORIO DE CALZADO UNIVERSIDAD CATÓLICA DE EL SALVADOR LISTADO MAESTRO DE REGISTROS PROCESO: FECHA DE ACTUALIZACIÓN: Nombre del registro Código Responsable del manejo del archivo Lugar de almacenamiento Medio de almacenamiento Nivel de acceso Tiempo de retención Impreso Digital
  • 261.
    250 17. ACCIONES CORRECTIVAS. 17.1Objetivo. Establecer e implementar el procedimiento de acciones correctivas en el Laboratorio. 17.2 Alcance. Aplicar este procedimiento en el laboratorio de calzado de la Universidad Católica de El Salvador cuando se haya identificado trabajo no conforme o desviaciones con respecto a los procedimientos del sistema de calidad o de las operaciones técnicas. 17.3 Definiciones. • Acción Correctiva: Acción tomada para eliminar la causa raíz de una no conformidad detectada u otra situación indeseable. • No conformidad: El no cumplimiento de un requisito especificado a la cual se debe dar tratamiento. • Causa: Es la razón por la cual se ha presentado, o es posible que se presente una no conformidad. 17.4 Desarrollo del proceso. La identificación de problemas con el sistema de calidad o con las operaciones técnicas puede ser identificada a través de actividades como control de trabajo no conforme, auditorías internas o externas, revisiones de la gerencia, reclamos de clientes u observaciones del personal. En este procedimiento se detallan las acciones correctivas a seguir cuando hay una desviación en las medidas de control de calidad. Las acciones correctivas son anotadas en el formato “Registro acciones correctivas”.
  • 262.
    251 Para implementar lasacciones correctivas se requiere realizar: 17.4.1 Análisis de la causa. El jefe de laboratorio y el responsable de la actividad deben analizar la o las causas potenciales que originaron el problema. Las causas potenciales pueden incluir los requisitos del cliente, las muestras, las especificaciones de la muestra, los métodos y procedimientos, las habilidades y capacitación del personal, los materiales fungibles o el equipo y su calibración. Frecuentemente la causa raíz de una no conformidad no es evidente, y por lo tanto se requiere un análisis de todas las causas potenciales del problema, utilizando algunas técnicas estadísticas como lluvia de ideas, análisis de los 5 PORQUÉS, espina de pescado, diagrama de árbol, etc. Se utilizará la técnica que se considere más apropiada. Anotar la o las causas en el formato “Registro acciones correctivas”. 17.4.2 Selección e implementación de acciones correctivas. Al tener identificadas las causas potenciales, el jefe de laboratorio, debe identificar las acciones correctivas correspondientes, seleccionar las acciones correctivas que tienen más probabilidades de eliminar el problema y prevenir su ocurrencia e implementar dichas acciones. Algunas actividades y acciones correctivas se describen a continuación: • Desviaciones en Procedimientos operativos normalizados o instructivos de trabajo. En caso de detectar desviaciones en procedimientos operativos normalizados o instructivos de trabajo, revisar con el responsable el desarrollo de éstos y supervisar para ver si se requiere una nueva capacitación.
  • 263.
    252 • Calidad demateriales utilizados en el laboratorio. En caso de detectar alguna desviación a la calidad solicitada por el laboratorio, se devuelven especificando la diferencia. • Temperatura de equipos. La persona designada es responsable de verificar la temperatura de los equipos dos veces al día y mantener sus registros. Cuando existe una desviación, ajustar la temperatura en el rango correcto de funcionamiento del equipo y registrar la modificación. • Reparación de equipos. En caso de desperfecto, segregar el equipo, rotularlo “Equipo fuera de uso” y realizar orden de trabajo para solicitar su reparación al servicio técnico. Si el equipo tiene incidencia directa en el resultado analítico se invalida el ensayo. • Cortes de luz. Si se producen cortes de luz, el laboratorio debería contar con una planta eléctrica, que funcione a los segundos de producido el corte, si ésta presentará desperfectos y no funciona se invalidan las muestras o los resultados de las pruebas que están en proceso. Registrar todos los cambios resultantes de las investigaciones de las acciones correctivas en el formato “Registro acciones correctivas. 17.4.3 Seguimiento de las acciones correctivas. Hacer seguimiento de los resultados para asegurar que las acciones correctivas tomadas hayan sido efectivas. Anotar esta información en el formato “Registro acciones correctivas”.
  • 264.
    253 17.4.4 Auditorías adicionales. Cuandola identificación de no conformidades ponga en duda el cumplimiento de procedimientos y políticas luego de evaluado la eficacia, se pueden realizar auditorías adicionales, tan pronto como sea posible y así evitar un problema o la materialización de un riesgo. 17.5 Documentos de referencia. ISO/IEC 17025/20017 “Requisitos generales para la competencia de los laboratorios de ensayo y calibración”. NTC-ISO 9000:2015 Sistema de Gestión de Calidad. Fundamentos y Vocabulario.
  • 265.
    254 17.6 Anexos. Anexo 1:“registro de acciones correctivas”. Detalle Área en que se detecta: Origen Fecha de detección: Auditoría interna Nombre y cargo de persona que detecta: Auditoría externa Reclamos N° de no conformidad Trabajo no conforme SECCIÓN I: Descripción de la no conformidad (Documento, registro de referencia, personal, equipos, otros). Detalle: Ítem de la norma o documento comprometido: SECCIÓN II: Análisis de la causa Alcance de la no conformidad (Detalle): SECCIÓN III: Acción propuesta Acción propuesta: Acción propuesta Acción correctiva Acción preventiva Fecha de presentación plan de acción: Fecha implementación SECCIÓN IV: Seguimiento de la acción Fecha: Estado acción correctiva Firma responsable seguimiento Firma jefe del laboratorio
  • 266.
    255 18. AUDITORIAS INTERNAS. 18.1Objetivo. Realizar auditorías internas que cumplan los requerimientos de la Norma 17025. 18.2 Alcance. Aplicar este procedimiento en las auditorías internas realizadas al laboratorio de calzado de la Universidad Católica de El Salvador. 18.3 Definiciones. Auditoría interna: auditoría a cargo del personal del laboratorio, que examina los elementos del sistema de gestión de la calidad en su laboratorio para evaluar en qué medida satisfacen los requisitos del sistema de la calidad 18.4 Desarrollo del proceso. En las auditorías anuales se auditarán la totalidad de los ítems normativos de la norma ISO/IEC 17025 y serán realizadas según programa anual de auditorías (ver anexo 1) y plan de auditorías internas (ver anexo 2). 18.4.1 Etapa de preparación. 18.4.1.1 Plan de auditoría. Verificar con auditada fecha de auditoría. Confeccionar plan de auditoría (anexo 2).
  • 267.
    256 − Especificar elobjetivo y alcance de la auditoría. − Identificar las personas que tienen responsabilidad directa con los objetivos y alcance. − Identificar los documentos de base, (norma del sistema de calidad y manual de calidad del auditado). − Identificar la o las áreas que se auditarán. − Identificar equipo auditor que participará. − Fecha y horario que se efectuará la auditoría. − El horario y la duración estimados para cada actividad de la auditoría. − El programa de reuniones que se harán con los ejecutivos del auditado. − Especificar la confidencialidad de la auditoría. − Distribución del informe de auditoría y la fecha estimada de edición. 18.4.1.2 Recopilación de información de auditorías anteriores. Revisión y análisis de los documentos. 18.4.1.3 Elaboración o revisión pautas de verificación. Si no existe pauta de verificación para la metodología específica se debe comunicar a la encargada de reconocimiento para que realice su confección. 18.4.1.4 Notificación de la auditoría al área a ser auditada. Enviar al auditado el plan de auditoría para que realice observaciones. Si hubiese observaciones estas deben ser resueltas entre el auditor y el auditado antes de efectuar la auditoría. 18.4.1.5 Designación del grupo auditor.
  • 268.
    257 El jefe dellaboratorio designará a los auditores para auditar áreas específicas previa consulta a los auditores correspondientes. 18.4.2 Etapa de ejecución. 18.4.2.1 Reunión inicial. − Presentar el equipo auditor a los auditados. − Revisar el alcance y los objetivos de la auditoría. − Entregar un breve resumen de los métodos y procedimientos que se usarán en la ejecución de la auditoría. − Establecer las relaciones de comunicación oficial entre el grupo de auditor y el auditado. − Confirmar que están disponibles los recursos e instalaciones que utilizará el grupo auditor. − Confirmar el tiempo y la fecha para la reunión final del grupo auditor y las jefaturas superiores al auditado. − Aclarar cualquier duda del plan de auditoría. 18.4.2.2 Recolección de evidencia. Recolectar las evidencias objetivas a través de entrevistas, examen de documentos y observación de las actividades y condiciones en las áreas auditadas.
  • 269.
    258 Anotar en elchecklist los indicios de no conformidades si son importantes e investigarlos. La información recogida a través de entrevistas debe ser comprobada a través de observación física, mediciones y registros. 18.4.2.3 Observaciones de auditoria. Documentar todos los hallazgos encontrados en el “formato hallazgos de auditoría” (ver anexo 3). Luego de que todas las actividades hayan sido auditadas, el auditor o grupo de auditores deben revisar todas las observaciones para determinar cuáles deben informarse como no conformidades. Identificar las no conformidades por número correlativo y a que ítem de la norma corresponde. Las observaciones deben ser revisadas por el auditor jefe con el jefe del auditado. Todas las observaciones de no conformidad deben ser conocidas por el jefe del auditado. 18.4.2.4 Reunión final. Realizar una reunión final con las jefaturas superiores del auditado y los responsables de las funciones concernientes para aclarar dudas y para comunicar informalmente las observaciones de la auditoria con el fin de que se asegure que se han comprendido claramente los resultados de la auditoria.
  • 270.
    259 El auditor jefedebe presentar las conclusiones del grupo auditor para asegurar que los objetivos de calidad se cumplirán. Guardar los registros de la reunión final. 18.4.3 Informe auditoría. 18.4.3.1 Preparación del informe. Preparar el informe bajo la dirección del auditor jefe, quien es responsable de su exactitud y que esté completo. 18.4.3.2 Contenido del informe. El informe debe reflejar fielmente el sentido y contenido de la auditoría. Debe ser fechado y firmado por el auditor jefe. El informe debe contener lo siguiente: − El alcance y objetivos de la auditoría. − Detalles del plan de auditoría. − La identificación de los miembros del grupo auditor. − Identificación del representante del auditado. − La fecha de la auditoría. − Identificación de la organización y área auditada. − Identificación de los documentos de referencia con los que se efectuó la auditoría. − Observaciones de no conformidad. − Juicio del grupo auditor de la extensión del cumplimiento del auditado con la. − Norma y documentación pertinente.
  • 271.
    260 − La capacidaddel sistema para lograr los objetivos de calidad definidos. − La lista de distribución del informe de auditoría. 18.4.3.3 Distribución del informe. El auditor jefe debe enviar el informe al jefe del laboratorio. Los informes de auditoría que contienen información confidencial o reservada deben ser guardados apropiadamente por el auditor jefe y la jefatura de distribución. El informe de auditoría debe emitirse en un plazo de 15 días. 18.4.4 Final de la auditoria. La auditoría se completa con la entrega del informe de auditoría a la jefatura del auditado. 18.4.5 Seguimiento de la acción correctiva. El auditado es responsable de determinar las causas e iniciar las acciones correctivas. El auditor es responsable de realizar el seguimiento de la acción correctiva y verificar su implementación. 18.5 Documentos de referencia. ISO/IEC 17025/2017 “Requisitos generales para la competencia de los laboratorios de ensayo y calibración”.
  • 272.
    261 18.6 Anexos. Anexo 1:Programa anual de auditorías internas. Referencia ISO/IEC 17025 Elementos del sistema de calidad de ser auditados E F M A M J J A S O N D 4.1 Organización 4.3 Control de documentos 4.4 Revisión de solicitudes, propuestas y contratos 4.6 Adquisición de servicios y suministros 4.7 Servicio al cliente 4.8 Reclamos 4.9 Trabajo no conforme 4.10 Acciones correctivas 4.11 Acciones preventivas 4.12 Control de registros 4.13 Auditorías internas 4.14 Revisión por la dirección
  • 273.
    262 5.2 Personal 5.3 Instalaciones ycondiciones ambientales 5.5 Equipos 5.8 Manipulación de los ítems de ensayo. 5.9 Aseguramiento de la calidad de los resultados de ensayo y calibración. 5.10 Informe de resultados
  • 274.
    263 Anexo 2: Plande auditoría Fecha: Auditoría N°: Unidad que va a ser auditada Jefe de área: Fecha programada: Hora inicio: Hora final: Objetivo de la auditoría: Alcance de la auditoría: Documentos de referencia a revisar: - Manual de calidad. - Procedimientos de gestión. - Procedimientos técnicos - Instructivos de trabajo - Registros técnicos. - Equipo auditor: - Auditor líder: - Auditor: - Auditor técnico: - Observador: Cronograma de actividades principales Fecha: 8:00 – 8: 15 Reunión inicial. 8:15 a 10:30 Revisión de los siguientes aspectos - Instalaciones - Equipos - Métodos de ensayo - Manipulación de los ítems de ensayo
  • 275.
    264 8:15 a 12:00 Revisiónde los siguientes aspectos - Organización. - Control de documentos. - Revisión de solicitud, ofertas y contratos. - Adquisición de servicios y Suministros. - Servicio al cliente. - Reclamos. - Trabajo no conforme. 12:00 – 1:00 Almuerzo 1:00 – 5:00 Revisión de los siguientes aspectos - Acciones correctivas y Preventivas. - Auditoría interna. - Revisión de Gerencia. - Personal. 1:00 – 3:00 - Aseguramiento de calidad. - Informes de resultados. 3:00 – 4:00 Resumen auditoría. 4:00 – 5:00 Reunión final. Observaciones: Solicito a “XX” que el día programado se encuentre disponible la documentación antes mencionada, el personal que será entrevistado y que el laboratorio siga con la rutina normal de trabajo. Firma auditor
  • 276.
    265 Anexo 3: hallazgosde auditoría N° Hallazgo NC/O Evidencia Referencia normativa
  • 277.
    266 19. REVISIÓN PORLA DIRECCIÓN. 19.1 Objetivo. Verificar que el sistema de calidad es efectivo tanto para alcanzar los objetivos de calidad del laboratorio de calzado de la Universidad Católica de El Salvador, como para satisfacer los requisitos establecidos en la norma ISO 17025. 19.2 Alcance. Aplicar este procedimiento a las revisiones de gerencia realizadas anualmente. 19.3 Definiciones. Alta dirección: Persona o grupo de personas del máximo nivel jerárquico que dirigen y controlan la entidad. 19.4 Desarrollo. Las revisiones gerenciales son responsabilidad del jefe del laboratorio, quien planifica y programa anualmente dichas revisiones, en conjunto con el director del laboratorio. Este programa se registra en el formato “Programa de revisión por la dirección” (ver anexo 1). El jefe del laboratorio elabora un formato a través del cual informa al personal que deberá participar en la revisión de gerencia, la fecha y hora programada, la lista de personas que deben asistir y el programa de la reunión, indicando los puntos que serán analizados. El jefe del laboratorio es el responsable de recopilar y procesar la información cuando se requiera, referente a los temas que serán objeto de discusión.
  • 278.
    267 La revisión degerencia comprende el análisis de los siguientes puntos, sin limitarse solo a ellos: • Temas pendientes de la revisión anterior, cumplimiento de objetivos según política. • Informes de auditorías externas, de clientes u otros organismos. • Resultados de auditorías internas desde la última revisión y se registra en el formato “resumen de auditorías” (ver anexo 2). • Implementación de acciones correctivas. • Documentación del sistema y necesidades de cambios en la documentación. • Detalles de reclamos de los clientes, no conformidades y acciones correctivas. • Resultados de Inter laboratorios y la necesidad de participación en otras áreas. • Resumen de no conformidades última auditoría interna • Responsabilidades del sistema de calidad • Revisión de políticas y objetivos • Capacitación y entrenamiento del personal / actualización del personal existente. • Planes futuros y estimaciones de nuevos trabajos, personal, equipos, otras. La revisión por la dirección se registra en el formato “Acta de revisión de gerencia” (ver anexo 3), que contiene la siguiente información. • Fecha. • Lista del personal que participó. • Temas tratados y sus conclusiones. • Acuerdos, responsable de su implementación y plazo estimado. El jefe de laboratorio debe elaborar el acta correspondiente. El jefe de laboratorio proporcionará los recursos necesarios para la implementación de los acuerdos establecidos.
  • 279.
    268 19.5 Documentos dereferencia. ISO/IEC 17025/2000 “Requisitos generales para la competencia de los laboratorios de ensayo y calibración”. 19.6 Anexos. Anexo 1: Programa de revisión por la dirección. Puntos a ser analizados Fecha Temas pendientes de la revisión anterior. Informes de auditorías externas. Resultados de auditorías internas. Implementación de acciones correctivas. Documentación Sistema de Calidad y necesidades de cambios. Detalles de reclamos, no conformidades y acciones correctivas. Resultados participación en interlaboratorios y necesidades de participación en otras áreas. Resultados de verificaciones internas. Resumen de No Conformidades última auditoría. Responsabilidades del Sistema de Calidad. Revisión de políticas y objetivos. Capacitación y entrenamiento del personal. Planes futuros y estimaciones de nuevos trabajos, personal, equipos etc.
  • 280.
    269 Anexo 2: Resumende auditorías. Nº AUDITORÍA: Sector auditado: Fecha auditoría: Personas presentes durante la auditoría: Grupo auditor: Personas que llevan a cabo los ensayos: Analista: Ensayo: Número de no conformidades (Nº total de páginas del informe) Observaciones (aspectos a destacar) Auditor responsable Responsable del sector involucrado Máximo responsable Firma Fecha
  • 281.
    270 Anexo 3 Actade revisión de gerencia. Fecha revisión por la dirección: Personal que participó en la revisión por la dirección: - - - - Temas tratados: Acuerdos, responsables de su implementación y plazo estimado
  • 282.
    271 20. EVALUACIÓN DELA INCERTIDUMBRE DE MEDICIÓN. Para poder determinar la incertidumbre se evaluaron diferentes riesgos que pueden afectar la medición y toma de datos en las pruebas de ensayo. Los riesgos se determinaron con base en el al siguiente mapa de procesos. Para evaluar los riesgos se utilizó el método IPER, el cual consiste en la elaboración de una matriz en la que se describe de manera organizada las actividades, riesgos y controles, lo cual permite una evaluación, control, monitoreo y comunicación de riesgos ligados a cualquier actividad o proceso. Este método se explica con mayor detalle en el “procedimiento para abordar riesgos y oportunidades”. Aquí se evalúa: • Ambiente. • Personal. • Equipamiento. • Trazabilidad. Cliente necesidades Muestra: •Recepción de la muestra. •Obtención de la zona de muestra. Método de ensayo: •Obtención de la probeta. •Acondicion amiento •Método de ensayo. Informe final: •Preparación del informe. (Control de datos, análisis de datos). Cliente satisfacción
  • 283.
    272 Disminuye la propabilida Disminuye el impacto Valor cuantitativo Valor cualitativo Valor total (cuantitativo ycualitativo) Efecto del control Eficacia de los controles Identificación del riesgo Clasificación del riesgo Causas Consecue ncias Controles existentes Registro que evidencia la aplicación del control Anexo N°1 Matriz para calificar Riesgos y oportunidades Parte 1
  • 284.
    273 Probabilidad Impacto Nivel Seguimiento Fechade inicio Fecha de terminación Valoración del riesgo con los controles Opción de manejo Acciones preventivas Responsable Parte 2
  • 285.
    274 CONCLUSIÓN En el desarrollode este proyecto de graduación a cerca de la creación de documentación necesaria para optar a una acreditación de la norma internacional ISO 17025 en el laboratorio de calzado de la Universidad Católica de El Salvador, es necesario establecer las respectivas conclusiones que permitan evaluar los resultados obtenidos en el estudio. El trabajo realizado aproximadamente durante un periodo de tiempo de 6 meses, contribuirá a la preparación de la documentación necesaria que debe tener un laboratorio de calzado, como lo es el de la Universidad Católica de El Salvador, el cual podrá optar a una acreditación de una norma internacional como lo es la ISO 17025, esto con el fin de que siendo el único laboratorio de calzado en la región se pueda generar un avance económico importante para el país, ya que se transmitirá más confianza y seguridad a los clientes nacionales e internacionales. Se ofrecen seis diferentes ensayos en el laboratorio, los cuales cubren las necesidades actuales en dicho rubro, estos ensayos han sido estipulados bajo diferentes normas ISO y la norma salvadoreña, la cual está basada en la norma ISO 17025; con el fin de otorgar un servicio de calidad a todos los clientes, también se hicieron los cambios necesarios en los procesos existentes que tenía el laboratorio, esto para seguir en todo momento lo que la norma ISO estipula, también se documentaron algunos cambios que se deben hacer en las instalaciones del laboratorio, esto para trabajar en coordinación con diferentes entidades gubernamentales a las cuales se les puede ofrecer el servicio del laboratorio y que también pueden ayudar en el crecimiento de este como lo es el ministerio de economía de El Salvador del cual a se ha recibido ayuda. Al realizar el proyecto se permitió determinar las principales carencias de la institución en diferentes áreas, las cuales no cumplen con los requisitos internacionales, con los que debe contar un laboratorio de calzado, por tal motivo se documentó la forma ideal en las cuales deben estar las instalaciones en dicho laboratorio, esto con el fin de que las autoridades pertinentes tomen la decisión de mejorarlas y así poder ofrecer los servicios de una forma mucho mejor, cumpliendo los requisitos internacionales en un 100%.
  • 286.
    275 Mediante la observación,conocimiento y estudio de las condiciones actuales del laboratorio de calzado de la Universidad Católica de El Salvador, se puede llegar a concluir de forma general que la creación de documentos para optar a una acreditación internacional es viable y factible, debido a que posee la capacidad técnica, económica y financiera para implementar dicha documentación y a la vez hacer los cambios recomendados sin incurrir en gastos elevados, asimismo la administración del laboratorio de calzado de la Universidad Católica de El Salvador muestra mucho agrado con el trabajo realizado, brindando el respaldo necesario en la aplicación de cada proceso establecido y así obtener los mejores resultados.
  • 287.
    276 CRONOGRAMA PLAN DETRABAJO Nombre de la empresa: Laboratorio de Calzado UNICAES Giro de la institución: Industria del calzado. Nombre del egresado: Katherine Abigail Gómez Vázquez Fecha de inicio: 27/07/2020 Henry Alexander Landaverde Figueroa Fecha de finalización: 30/01/2021 Facultad: Ingeniería y arquitectura. Asesor : Ing. Jasmín Rocío Retana de Alemán ACTIVIDADES jul-20 ago-20 sep-20 oct-20 nov-20 dic-20 ene-21 1 2 3 4 1 2 3 4 1 2 3 4 1 2 3 4 1 2 3 4 1 2 3 4 1 2 3 4 1. Revisión y mejora de la documentación existente. 2. Elaboración de documentación de planificación. 2.1 Elaboración de los objetivos de calidad. 2.2 Elaboración de política de imparcialidad y confidencialidad. 2.3 Elaboración de procedimiento para la identificación de riesgos y oportunidades. 2.4 Elaboración de la estructura organizativa. 3. Elaboración de procedimiento para la selección del personal. 4. Elaboración de procedimiento para supervisión y autorización del personal. 5. Elaboración de procedimiento para la manipulación, transporte, almacenamiento, uso y mantenimiento planificado del equipo. 6. Elaboración de procedimiento de compra de productos y servicios suministrados externamente. 7. Elaboración de procedimientos de ensayo.
  • 288.
    277 8. Elaboración deprocedimientos de muestreo. 9. Elaboración de procedimiento para el transporte, recepción, manipulación, protección, almacenamiento, conservación y disposición o devolución de los ítems de ensayo. 10. Elaboración de procedimiento de trabajo no conforme. 11. Elaboración de procedimiento para el tratamiento de quejas. 12. Establecimiento de mecanismos con los que se documenta lo establecido en los requisitos de norma. 12.1 Revisión de instalaciones y condiciones ambientales. 12.2 Selección y verificación del método. 12.3 Registros técnicos. 12.4 Evaluación de incertidumbre. 12.5 Informe de resultados. 12.6 Control de documentos. 12.7 Control de registros. 12.8 Acciones correctivas. 12.9 Auditorías internas. 12.10 Revisión por la dirección. F.___________________ F.___________________ F.___________________ Henry Alexander Landaverde Figueroa Egresado Ing. Jasmín Rocío Retana de Alemán Asesor Katherine Abigail Gómez Vásquez Egresado
  • 289.
    278 CRONOGRAMA REAL DETRABAJO Nombre de la empresa: Laboratorio de Calzado UNICAES Giro de la institución: Industria del calzado. Nombre del egresado: Katherine Abigail Gómez Vázquez Fecha de inicio: 27/07/2020 Henry Alexander Landaverde Figueroa Fecha de finalización: 13/02/2021 Facultad: Ingeniería y arquitectura. Asesor: Ing. Jasmín Rocío Retana de Alemán ACTIVIDADES jul-20 ago-20 sep-20 oct-20 nov-20 dic-20 ene-21 Feb-21 1 2 3 4 1 2 3 4 1 2 3 4 1 2 3 4 1 2 3 4 1 2 3 4 1 2 3 4 1 2 3 4 1. Revisión y mejora de la documentación existente. 2. Elaboración de documentación de planificación. 2.1 Elaboración de los objetivos de calidad. 2.2 Elaboración de política de imparcialidad y confidencialidad. 2.3 Elaboración de procedimiento para la identificación de riesgos y oportunidades. 2.4 Elaboración de la estructura organizativa. 3. Elaboración de procedimiento para la selección del personal. 4. Elaboración de procedimiento para supervisión y autorización del personal. 5. Elaboración de procedimiento para la manipulación, transporte, almacenamiento, uso y mantenimiento planificado del equipo. 6. Elaboración de procedimiento de compra de productos y servicios suministrados externamente. 7. Elaboración de procedimientos de ensayo. 8. Elaboración de procedimientos de muestreo.
  • 290.
    279 9. Elaboración deprocedimiento para el transporte, recepción, manipulación, protección, almacenamiento, conservación y disposición o devolución de los ítems de ensayo. 10. Elaboración de procedimiento de trabajo no conforme. 11. Elaboración de procedimiento para el tratamiento de quejas. 12. Establecimiento de mecanismos con los que se documenta lo establecido en los requisitos de norma. 12.1 Revisión de instalaciones y condiciones ambientales. 12.2 Selección y verificación del método. 12.3 Registros técnicos. 12.4 Informe de resultados. 12.5 Control de documentos. 12.6 Control de registros. 12.7 Acciones correctivas. 12.8 Auditorías internas. 12.9 Revisión por la dirección. 12.10 Evaluación de incertidumbre. 13. Elaboración informe final 14. Presentación del proyecto F.___________________ F.___________________ F.___________________ Henry Alexander Landaverde Figueroa Egresado Ing. Jasmín Rocío Retana de Alemán Asesor Katherine Abigail Gómez Vásquez Egresado
  • 291.
    280 RECURSOS - Documentación existentedel laboratorio. - ISO 17025:2017. Requisitos generales para la competencia de los laboratorios de ensayo y calibración - ISO 9001:2015. Sistemas de gestión de la calidad- requisitos - ISO 31000:2018, Administración/Gestión de riesgos - ANTS 61.111.01:18. Calzado, calzado escolar, especificaciones técnicas y métodos de ensayo.
  • 292.
    281 BIBLIOGRAFÍA − Alvarenga, j.,Calderón, M., & Montes, M. P. (10 de Julio de 2010). Obtenido de http://ri.ues.edu.sv/id/eprint/12184/1/TG-MAECE%20658%20A473.pdf − Carreira, D. (29 de junio de 2016). PDFSlide. Obtenido de https://pdfslide.net/documents/gestion-de-equipos-carreira.html − CORPOCESAR. (15 de Diciembre de 2014). Obtenido de https://www.corpocesar.gov.co/files/PCM-04-P- 13%20PROCEDIMIENTO%20CONTROL%20DE%20REGISTROS%20SVCA DC.pdf − CORPOCESAR. (15 de Diciembre de 2014). Obtenido de https://studylib.es/doc/7064681/pcm-04-p-11-procedimiento-para-control- trabajo-no-conform... − Delgado, O. (Diciembre de 2016). SGC-Lab. Obtenido de https://sgc- lab.com/gestion-de-riesgos-laboratorios/ − fonseca, fuentes, & rodriguez. (26 de Diciembre de 2016). Obtenido de https://www.invima.gov.co/documents/20143/1268600/Anexo-6-PO03-RM- LABS-P001-Procedimiento-de-manipulacion-del-item-de-ensayo.pdf/5d185bb8- 83a0-396b-a87e-09e6b9c4e19b?t=1561618287873 − Fundación foro. (s.f.). Obtenido de https://www.fundacionforo.com/pdfs/laboral03.pdf
  • 293.
    282 − Magaña, D.M. (Noviembre de 2011). Obtenido de http://www.inin.gob.mx/transparencia/doctosnormateca/P.SGC.DG- 02,%20Rev%204%20Control%20de%20registros.pdf − Pereira, U. t. (07 de Julio de 2020). Obtenido de https://www.utp.edu.co/cms- utp/data/bin/UTP/web/uploads/media/calidad/archivos/SGC-PRO- 009_V12_Manejo_de_Equipos.pdf − Rojas, F. C. (Diciembre de 2015). Obtenido de https://www.serviciocivil.cl/wp- content/uploads/2017/07/RyS-CONICYT.pdf − UTP. (07 de Julio de 2013). Obtenido de http://analisisdemuestrasquimicas.weebly.com/uploads/2/7/6/1/27610361/proced imiento_para_control_de_registros_del_sgc.pdf − UTP. (03 de Abril de 2020). Obtenido de https://www.utp.edu.co/cms- utp/data/bin/UTP/web/uploads/media/calidad/archivos/SGC-PRO- 013_V7_Personal_Laboratorios.pdf − UTP. (12 de febrero de 2020). Obtenido de https://www.utp.edu.co/cms- utp/data/bin/UTP/web/uploads/media/calidad/archivos/SGC-MC- 002_V25_Manual_de_Calidad_17025-2017.pdf
  • 294.