Proyecto
seguridad Industrial

Sandra Milena Ramírez Torres
Vanesa Reyes
Sol Delgado

Universidad Libre Cali
2013
Empresa
Almacén Baratillo Medellín
 Problema







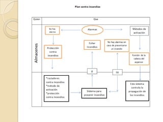
Los almacenes baratillo Medellín no cuentan
con una alarma contra incendios ni un
sistema de riego por aspersión
Los almacenes solo cuenta con extintores lo
cual indica que en caso de un incendio los
almacenes se consumirían rápidamente sin
dar aviso alguno.
Existen alarmas pero no hay ni una sola para
un caso de estos entonces este sería nuestro
problema a tratar.
¿Qué es una alarma contra
incendios de riego por aspersión
?
Los rociadores contra incendios son una parte esencial de
un programa de protección contra incendios comercial o
residencial en general. En función de los medios
utilizados en la cabeza del aspersor y el método de
activación, se puede depender de estos sistemas para la
extinción de incendios o suprimir la intensidad y controlar
la propagación de un incendio. Varios aspectos de un
sistema de rociadores deben inspeccionarse de manera
regular para evitar el deterioro del sistema de rociadores.
En caso tal de no implementarse este proyecto de plan
contra incendios se podría presentar un posible incendio
en horas en las que no esté habitado el almacén; ya no
hay una supervisión ni una alarma.
Diagrama Causa-Efecto
OBJETIVOS GENERALES
 Este proyecto lo hicimos con el fin de que en
los almacenes baratillos Medellín
implementen la alarma de incendios y el
sistema de riego por aspersión para que así
en caso alguno de incendios la pérdida sea
mínima a lo material; al tener este sistema
estarían siendo precavidos
 Los rociadores contra incendios son una
parte esencial de un programa de protección
contra incendios comercial o residencial en
general. En función de los medios utilizados
en la cabeza del aspersor y el método de
activación, se puede depender de estos
sistemas para la extinción de incendios o
suprimir la intensidad y controlar la
propagación de un incendio.
OBJETIVOS ESPECÍFICOS
1. Ubicar las debilidades y fortalezas
del sistema de seguridad industrial
utilizado en la zona de los almacenes
Baratillo Medellín


2. Investigar sobre las posibilidades de
implementación de un sistema contra
incendios.
3. Ubicación del problema ya que solo
se está contando con extintores.
Descripción de la solución

Es hacerles ver a los administrativos que existe un
problema latente el cual es considerado de alto
riesgo.
Por segunda opción la solución primordial a este
problema es que la empresa implemente este
sistema de seguridad para que así sea ameno el
laborar en este entorno.
Por última también se debe capacitar el personal; de
esta forma ellos sabrán como actuar al momento de
presentarse este acontecimiento; deben darles a
conocer las diferentes
Salidas de emergencia para que así no hallan
personas lesionada.
Proyecto Introducción y Autonomo

Proyecto Introducción y Autonomo

  • 1.
    Proyecto seguridad Industrial Sandra MilenaRamírez Torres Vanesa Reyes Sol Delgado Universidad Libre Cali 2013
  • 2.
    Empresa Almacén Baratillo Medellín Problema    Los almacenes baratillo Medellín no cuentan con una alarma contra incendios ni un sistema de riego por aspersión Los almacenes solo cuenta con extintores lo cual indica que en caso de un incendio los almacenes se consumirían rápidamente sin dar aviso alguno. Existen alarmas pero no hay ni una sola para un caso de estos entonces este sería nuestro problema a tratar.
  • 3.
    ¿Qué es unaalarma contra incendios de riego por aspersión ? Los rociadores contra incendios son una parte esencial de un programa de protección contra incendios comercial o residencial en general. En función de los medios utilizados en la cabeza del aspersor y el método de activación, se puede depender de estos sistemas para la extinción de incendios o suprimir la intensidad y controlar la propagación de un incendio. Varios aspectos de un sistema de rociadores deben inspeccionarse de manera regular para evitar el deterioro del sistema de rociadores. En caso tal de no implementarse este proyecto de plan contra incendios se podría presentar un posible incendio en horas en las que no esté habitado el almacén; ya no hay una supervisión ni una alarma.
  • 4.
  • 6.
    OBJETIVOS GENERALES  Esteproyecto lo hicimos con el fin de que en los almacenes baratillos Medellín implementen la alarma de incendios y el sistema de riego por aspersión para que así en caso alguno de incendios la pérdida sea mínima a lo material; al tener este sistema estarían siendo precavidos  Los rociadores contra incendios son una parte esencial de un programa de protección contra incendios comercial o residencial en general. En función de los medios utilizados en la cabeza del aspersor y el método de activación, se puede depender de estos sistemas para la extinción de incendios o suprimir la intensidad y controlar la propagación de un incendio.
  • 7.
    OBJETIVOS ESPECÍFICOS 1. Ubicarlas debilidades y fortalezas del sistema de seguridad industrial utilizado en la zona de los almacenes Baratillo Medellín  2. Investigar sobre las posibilidades de implementación de un sistema contra incendios. 3. Ubicación del problema ya que solo se está contando con extintores.
  • 8.
    Descripción de lasolución Es hacerles ver a los administrativos que existe un problema latente el cual es considerado de alto riesgo. Por segunda opción la solución primordial a este problema es que la empresa implemente este sistema de seguridad para que así sea ameno el laborar en este entorno. Por última también se debe capacitar el personal; de esta forma ellos sabrán como actuar al momento de presentarse este acontecimiento; deben darles a conocer las diferentes Salidas de emergencia para que así no hallan personas lesionada.