Proyecto para Programación IIDavid CastroJavier ÁvilaAndrés Molina
AGENDAOBJETIVOSLIMITACIONES DESCRIBCIONPROCESODISEÑORECURSOS
OBJETIVOSRealizar un programa que simule el juego de monopolio en una versión tematizada con un contenido llamativoEl juego virtual será lo más parecido posible al real, se considerará las reglas oficiales y además los factores humanos como: deudas, tratos, trueques, etc.
CARACTERÍSTICASSe basa en el monopolio real Toda la interaccion con el usuario es mediante interfaces graficasFuncionalidad y comodidad
LIMITACIONESAdmite hasta 4 jugadores máximoFiguras no concretamente definidasPersonajes y tablero no editables
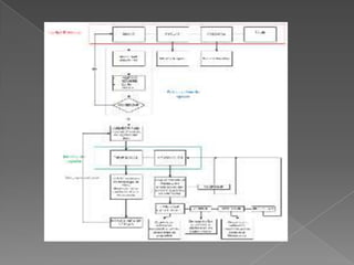
PROTOTIPOS
RECURSOS DE JAVAjavax.swingjava.awtjava.awt.eventjav.awt.imagejava.math
extendsJFrameimplementsActionListenerMath.random()paint(Graphics g)actionPerformed(ActionEvent e)windowClosing(WindowEvent e) {System.exit(0); }getContentPane()getImage()drawImage()
OBJETOSJugadoresFichasDadosCasillasTableroTarjetas

Proyecto para programación ii