Incrustar presentación
Descargar para leer sin conexión


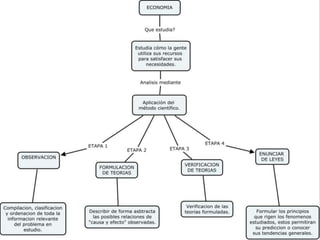
Este documento es un resumen de un curso de introducción a la economía impartido en la Universidad Fermín Toro en Venezuela. El estudiante Daniel Sequera está tomando este curso impartido por la profesora Rosmary Mendoza como parte de sus estudios.

