Incrustar presentación
Descargar para leer sin conexión













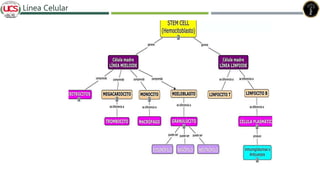
El documento resume el sistema hematopoyético, incluyendo la hematopoyesis, los órganos hematopoyéticos como la médula ósea y el hígado fetal, y las fases de la actividad hematopoyética como la eritropoyesis, leucopoyesis y trombopoyesis, que son responsables de la producción de glóbulos rojos, blancos y plaquetas respectivamente.












