HISTORIA DEL INTERNET
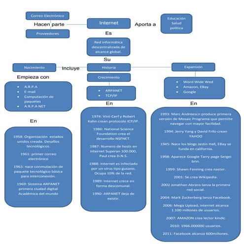
Internet
Es un conjunto descentralizado de redes
de comunicación interconectados; que
utilizan la familia de pro tocólogos
TCP/IP garantizando que las redes físicas
funcionan como una red lógica de
alcance mundial.
Durante el final d los años 60 Herbert M. Mc Luhan
acuño el termino ALDEA GLOBAL para así describir
la interconexión humana a escala mundial
generada por los medios, esta fue electrónicas de
comunicación quizás una de las premoniciones de
la que más tarde sería internet.
 A.R.P.A
 E- mail
 Conmutacion de paquetes
 ARPANET
AÑO ACONTECIMIENTOS
1958 Se organizan EE.UU y la agencia gubernamental de
investigación A.R.P.A, creada en respuesta a los
desafíos tecnológicos y militares de Rusia.
1961 Se envía uno de los primeros correos electrónicos del
mundo esto sucede en el MIT mediante un computador
IBM-7094.
1963 Nace la conmutación de paquetes, una tecnología
básica para el crecimiento de interconexión entre
computadoras.
Creada por: Lan Kleinrock.
1969 El departamento de defensa de EE.UU inicia el sistema
ARPANET la primera red científica y académica del
mundo, el embrión del internet.
 ARPANET
 TCP/IP
 NSFNET
 CERT
AÑO ACONTECIMIENTO
1972
Se populariza el uso del correo electrónico; en este mismo año se
realiza la primera demostración pública de ARPANET.
1974
 Vint Cerf y Robert Rahn crean el protocolo TCP/IP.
 ARPANET se divide y las funciones militares pasan a MILNET y se
van añadiendo a ARPANET miles de nuevos ordenadores.
1986
La NSF de EE.UU crea el desarrollo de la NSFNET que se da el
sustituto de ARPANET.
1987
 El número de Hosts en internet supera ya los 10 000.
 Paul Mockapetris crea la DNS un sistema de nombres para los
dominios de internet.
1988
 Internet se infecta pro un virus de tipo gusano que ocupa el 10% de
red.
 Se crea la CERT hay 100 000 Hosts de la red.
1989
La internet crece hay 50 000 redes, 4 000 000 de sistemas, 70
millones de usuarios; internet comienza a tener un uso comercial.
1990 ARPANET deja de existir.
 World Wide Web
 Amazon Ebay
 Google
 Facebook
AÑO ACONTECIMIENTO
1991
Aparece la WWW. Tim Berners Lee crea la WWW desde la CERN
utilizando en lenguaje de impertexto.
1993
 Marc Andreessen produce la primera versión de Mosaic en programa
que permitía navegar por internet con mayor facilidad.
 Se crea INTERNIC el primer centro administrativo para internet.
1994
 Jezz Bezos crea Amazon la mayor tienda online del mundo líder en
venta de libros.
 Jerry Yang y David Filo crean YAHOO!
1995
 Nace los blogs, uno de los primeros blogs es Jastin Itall.
 Se crea en California Ebay el primer lugar de subasta en internet.
1998 Aparece Google la compañía creada por Larry Page y Sergie Brin.
1999 Show Faning crea Napster
2001
 Bran Cohen crea Bit Torent.
 Jimmy wales y Larry Sengen crea la mayor y más popular
encyclopedia de internet la “Wikipedia”.
2002 Jonathan Abran lanza Frendster la primera red social del mundo.
2004
 Mark Zuckerberg lanza Facebook.
 Chad Hurley, Steven Chen y Jawed Karin crean en California YOU
TUBE.
 YOU TUBE
 Twitter
 Dispositivos moviles
AÑO ACONTECIMIENTO
Junio
de
2004
Google crea una red social llamada Orkut que acaba siendo
dominado por brasileños e indios.
2005
 Aparece la Megaupload compañía de transparencias de archivos;
internet se convierte en una amenaza para las compañías de
televisión y teléfonos.
 Internet alcanza a los 1 100 millones de usuarios.
2007
 Amazon crea el lector de Ibuk Kindle.
 Aparece la IPhone a partir de aquí en internet crece el tráfico.
2011
Facebook alcanza 600 millones de usuarios.
2012
 El FBI cierra Megaupload.
 Twitter alcanza los 500 millones de usuarios en todo el mundo.
 Se manda 18 000 millones de mensajes por wat sap.
2013
 Acosado por la justicia se suicida Aaron Swartz creador del
sistema RSS y uno de los grandes defensores de la libertad en
internet.
 Microsoft cierra definitivamente Messenger.
video
GRACIAS

Ticcc

  • 1.
  • 3.
    Internet Es un conjuntodescentralizado de redes de comunicación interconectados; que utilizan la familia de pro tocólogos TCP/IP garantizando que las redes físicas funcionan como una red lógica de alcance mundial.
  • 4.
    Durante el finald los años 60 Herbert M. Mc Luhan acuño el termino ALDEA GLOBAL para así describir la interconexión humana a escala mundial generada por los medios, esta fue electrónicas de comunicación quizás una de las premoniciones de la que más tarde sería internet.
  • 5.
     A.R.P.A  E-mail  Conmutacion de paquetes  ARPANET
  • 6.
    AÑO ACONTECIMIENTOS 1958 Seorganizan EE.UU y la agencia gubernamental de investigación A.R.P.A, creada en respuesta a los desafíos tecnológicos y militares de Rusia. 1961 Se envía uno de los primeros correos electrónicos del mundo esto sucede en el MIT mediante un computador IBM-7094. 1963 Nace la conmutación de paquetes, una tecnología básica para el crecimiento de interconexión entre computadoras. Creada por: Lan Kleinrock. 1969 El departamento de defensa de EE.UU inicia el sistema ARPANET la primera red científica y académica del mundo, el embrión del internet.
  • 7.
  • 8.
    AÑO ACONTECIMIENTO 1972 Se popularizael uso del correo electrónico; en este mismo año se realiza la primera demostración pública de ARPANET. 1974  Vint Cerf y Robert Rahn crean el protocolo TCP/IP.  ARPANET se divide y las funciones militares pasan a MILNET y se van añadiendo a ARPANET miles de nuevos ordenadores. 1986 La NSF de EE.UU crea el desarrollo de la NSFNET que se da el sustituto de ARPANET. 1987  El número de Hosts en internet supera ya los 10 000.  Paul Mockapetris crea la DNS un sistema de nombres para los dominios de internet. 1988  Internet se infecta pro un virus de tipo gusano que ocupa el 10% de red.  Se crea la CERT hay 100 000 Hosts de la red. 1989 La internet crece hay 50 000 redes, 4 000 000 de sistemas, 70 millones de usuarios; internet comienza a tener un uso comercial. 1990 ARPANET deja de existir.
  • 9.
     World WideWeb  Amazon Ebay  Google  Facebook
  • 10.
    AÑO ACONTECIMIENTO 1991 Aparece laWWW. Tim Berners Lee crea la WWW desde la CERN utilizando en lenguaje de impertexto. 1993  Marc Andreessen produce la primera versión de Mosaic en programa que permitía navegar por internet con mayor facilidad.  Se crea INTERNIC el primer centro administrativo para internet. 1994  Jezz Bezos crea Amazon la mayor tienda online del mundo líder en venta de libros.  Jerry Yang y David Filo crean YAHOO! 1995  Nace los blogs, uno de los primeros blogs es Jastin Itall.  Se crea en California Ebay el primer lugar de subasta en internet. 1998 Aparece Google la compañía creada por Larry Page y Sergie Brin. 1999 Show Faning crea Napster 2001  Bran Cohen crea Bit Torent.  Jimmy wales y Larry Sengen crea la mayor y más popular encyclopedia de internet la “Wikipedia”. 2002 Jonathan Abran lanza Frendster la primera red social del mundo. 2004  Mark Zuckerberg lanza Facebook.  Chad Hurley, Steven Chen y Jawed Karin crean en California YOU TUBE.
  • 11.
     YOU TUBE Twitter  Dispositivos moviles
  • 12.
    AÑO ACONTECIMIENTO Junio de 2004 Google creauna red social llamada Orkut que acaba siendo dominado por brasileños e indios. 2005  Aparece la Megaupload compañía de transparencias de archivos; internet se convierte en una amenaza para las compañías de televisión y teléfonos.  Internet alcanza a los 1 100 millones de usuarios. 2007  Amazon crea el lector de Ibuk Kindle.  Aparece la IPhone a partir de aquí en internet crece el tráfico. 2011 Facebook alcanza 600 millones de usuarios. 2012  El FBI cierra Megaupload.  Twitter alcanza los 500 millones de usuarios en todo el mundo.  Se manda 18 000 millones de mensajes por wat sap. 2013  Acosado por la justicia se suicida Aaron Swartz creador del sistema RSS y uno de los grandes defensores de la libertad en internet.  Microsoft cierra definitivamente Messenger.
  • 13.
  • 15.