Incrustar presentación
Descargado 44 veces




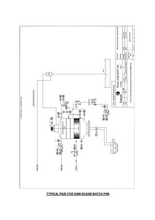
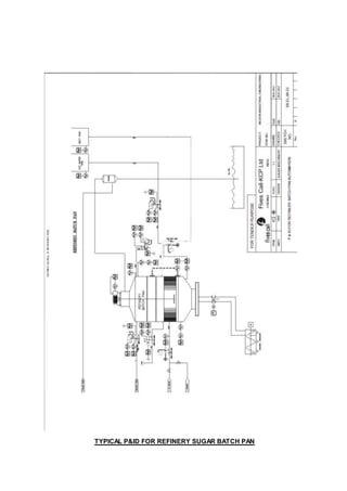
Este documento contiene diagramas de flujo típicos de procesos y instrumentación (P&ID) para cuatro tipos de equipos de procesamiento de azúcar: evaporador de película caída, caldera de azúcar cruda por lotes, caldera de azúcar refinada por lotes y proceso de cristalización al vacío (CVP).



